|
Fig 1. Anteroposterior axis is rescued by ectopic Hox expression in noggin-dorsalised embryos.
(A) Morphological phenotypes of embryos in different Hox rescue treatments. Anterior is to the left and dorsal is up. (B) Percentage of embryos showing different phenotypes in different treatment groups. From left to right: wild-type (n = 40); Noggin only (n = 32); Noggin and HoxD-1 co-injection (n = 133); HoxB-4 GR and Noggin co-injection, without Dex treatment (n = 46); HoxB4 and Noggin co-injection, with Dex treatment at st.8 (n = 90); HoxB-9 and Noggin co-injection: n = 140. (C-E) Q-PCR for HoxD-1, HoxB-4, HoxC-6 and HoxB-9 in different rescue groups: rescue by HoxD1 (C), rescue by HoxB4 (D), and rescue by HoxB-9. Data are represented as mean ± SEM. (F) Schematic showing different portions of A-P axis and different Hox genes rescued by HoxD1, B4 and B9 respectively.
https://doi.org/10.1371/journal.pone.0175287.g001 |
|
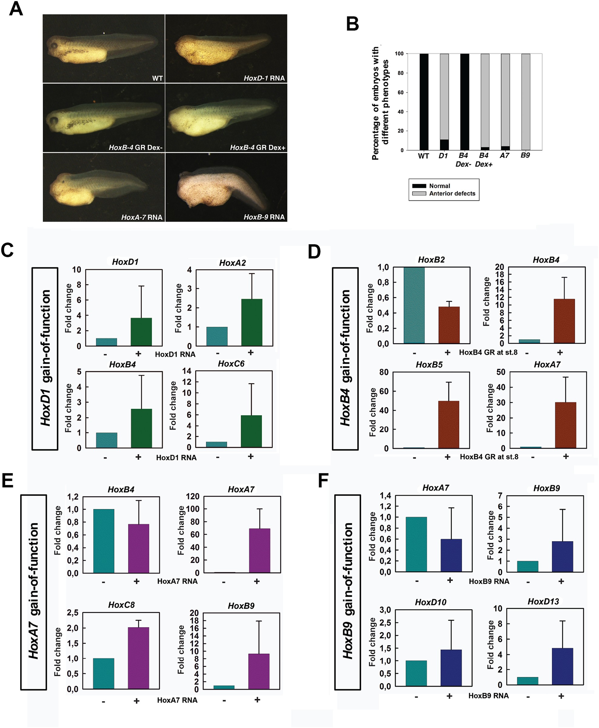
Fig 2. Ectopic Hox expression in wild-type embryos affects axis formation and endogenous Hox expression.
(A) Phenotypes of embryos injected with different Hox RNA. (B) Percentage of embryos showing anterior defects. From left to right: wild-type (n = 30), HoxD-1 injected (n = 54), HoxB-4 GR injected (without Dex treatment) (n = 40), HoxB-4 GR injected (with Dex treatment at st.8) (n = 60), HoxA-7 injected (n = 45), HoxB-9 injected (n = 36). (C) Q-PCR for HoxD1, A2, B4 and C6 in HoxD1 injected embryos. (D) Q-PCR for HoxB2, B4, B5 and A7 in HoxB4 GR injected embryos (activated at st.8). (E) Q-PCR for HoxB4, A7, C8 and B9 in HoxA7 injected embryos. (F) Q-PCR for HoxA7, B9, D10 and D13 in HoxB9 injected embryos.
https://doi.org/10.1371/journal.pone.0175287.g002 |
|
Fig 3. Ectopic Hox expression also affects the expression of anterior head genes.
Expression of Six-3 (a, b, c), Otx-2 (d, e, f) and Gbx-2 (g, h, i) are shown for WT, HoxD-1 injected and HoxB-4 GR injected (activated at st.8) embryos.
https://doi.org/10.1371/journal.pone.0175287.g003 |
|
Fig 4. Dynamics of Hox interactions indicates different roles for auto-regulation, posterior induction and posterior prevalence in A-P patterning.
(A) Q-PCR for HoxD1 at st.10.5, 11, 12 and 15 in WT and HoxB4 GR (activated at st.8) injected embryos. (B) Q-PCR for HoxB4 at st.10.5 and 11 in WT and HoxB4 injected embryos. (C) Q-PCR for HoxB6 at st.11 and 11.5 in WT and HoxB4 injected embryos. (D) Q-PCR for HoxB9 at st.11.5 and 12 in WT and HoxB4 injected embryos. (E) The known facts concerning auto-regulation, posterior induction and posterior prevalence in A-P Patterning. (a) Hox genes start to be expressed from early gastrulation onward in the non-organiser mesoderm (NOM), where there are high levels of BMP. At this stage, their nested expression domains overlap fully with each other. (b) During gastrulation and early neurulation, auto-regulation (A) and posterior induction (PI) together enable Hox genes (coloured discs) to be expressed in a temporal order that matches their 3' to 5' order on the chromosome (temporal collinearity) The sequential times of initial expression of the neighbouring Hox genes are indicated by the small clock faces. Since the precise control of Hox activation time is vital to function, posterior induction (black arrows) may possibly occur in a cascade manner to ensure the expression of Hox genes in the correct order. Data is not presently available to determine whether this is the case. Starting from neurulation, posterior prevalence (PP) exerts its influence in neurectoderm and paraxial mesoderm, where there are relatively low levels of BMP. The coordination between auto-regulation, posterior induction and posterior prevalence during this stage helps to establish a pre-pattern, resulting in non-overlapping or partially overlapping expression. Notably, posterior prevalence does not happen in a cascade manner since it is not required for driving the Hox timer. Later during axis elongation, these earlier events lead to a spatial pattern being established (spatial collinearity).
https://doi.org/10.1371/journal.pone.0175287.g004 |
|
S1 Fig. Timed ectopic expression of HoxB-4 at different stages using a dexamethasone (dex) inducible glucocorticoid receptor (gr) construct.
(A) Phenotypes of embryos. Anterior is to the left and dorsal is up; (B) Percentage of embryos showing anterior defects. From left to right: wild-type(n = 36), without Dex treatment (n = 30), Dex treatment at st.8 (n = 32), Dex treatment at st.10 (n = 36), Dex treatment at st.11 (n = 40), Dex treatment at st.12.5 (n = 32).
https://doi.org/10.1371/journal.pone.0175287.s002 |
|
S2 Fig. Whole Mount In Situ Hybridization (WISH) for different Hox genes after Hox ectopic expression.
(A) The expression of HoxD-1, HoxB-4, HoxC-6, HoxA-7 and HoxB-9 is shown for WT (a-e), HoxD-1 injected (f-j) and HoxA-7 injected (k-o) embryos. White arrows point to the anterior borders of gene expression. In HoxD-1 injected embryos, all the genes examined were anteriorised (f: n = 8/12; g: n = 10/13; h: n = 9/16; i: n = 9/13; j: n = 10/15). In HoxA-7 injected embryos, HoxD-1 (k, n = 5/10), HoxB-4 (l, n = 6/14) were repressed, HoxC-6 (m, n = 15/15) was not affected, and HoxA-7 (n, n = 11/14) and HoxB-9 (o, n = 14/16) were anteriorised. (B) The expression of HoxD-1, HoxD-3, HoxB-4, HoxC-6, HoxA-7 and HoxB-9 is shown for WT (a-f) and HoxB-4 GR (activated at st.8) injected (aâ-fâ) embryos. White arrows point to the anterior borders of gene expression. In HoxB-4 injected embryos, the expression of HoxD-1 (aâ, n = 9/17) and HoxD-3 (bâ, n = 9/14) were repressed, whereas the expression of HoxB-4 (c', n = 9/15), HoxC-6 (d', n = 10/18), HoxA-7 (e', n = 8/13) and HoxB-9 (f', n = 18/25) were anteriorised. (C) The expression of HoxD-1, HoxB-4, HoxC-6, HoxA-7, HoxB-9 and HoxC-12 is shown for WT (g-l) and HoxB-9 injected (gâ-lâ) embryos. In HoxB-9 injected embryos, the expression of HoxD-1 (gâ, n = 4/9), HoxB-4 (hâ, n = 11/12), HoxC-6 (Iâ, n = 14/14) and HoxA-7 (jâ, n = 6/14) were repressed, whereas the expression of HoxB-9 (kâ, n = 12/12) and HoxC-12 (Iâ, n = 9/10) were anteriorised.
https://doi.org/10.1371/journal.pone.0175287.s003 |
|
S3 Fig. Dynamic expression of different Hox genes in HoxB-4GR injected embryos.
(A) WISH for the expression of HoxD-1 (a-d and a’-d’), HoxB-4 (e-h and e’-h’), HoxC-6 (i-l and i’-l’) and HoxB-9 (m-p and m’-p’) in WT and HoxB4GR (activated at st.8) injected embryos. In both WT (a-d) and HoxB-4GR injected embryos (a’-d’), the expression of HoxD-1 was detected from st.10.5 to st.12. However, the expression of HoxB-4, HoxC-6 and HoxB-9 were detectable from st.10.5 (e’, n = 5/9), st.11 (j’, n = 7/11) and st.11.5 (o’, n = 5/8) respectively, whereas their endogenous expression started from st.11 (f), st.11.5 (k) and st.12 (p), respectively. (B) WISH for HoxD-1 expression at st.15 in WT (q) and HoxB-4GR injected (q’, n = 4/7) embryos. (C) Schematic showing dynamic expression of HoxD-1, HoxB-4, HoxC-6 and HoxB-9 in WT and HoxB-4GR injected embryos.
https://doi.org/10.1371/journal.pone.0175287.s004 |
|
S4 Fig. The expression of HoxD-13 at different stages.
The expression of HoxD-13 was examined at st.10, 10.5, 11, 11.5, 12, 13 and 15. It started to be expressed at st.15.
https://doi.org/10.1371/journal.pone.0175287.s005 |