Click here to close
Hello! We notice that you are using Internet Explorer, which is not supported by Xenbase and may cause the site to display incorrectly.
We suggest using a current version of Chrome,
FireFox, or Safari.
???displayArticle.abstract???
Neurulation is a critical period in all vertebrates and results in the formation of the neural tube, which gives rise to the CNS. Apical constriction is one of the fundamental morphogenetic movements that drives neural tube closure. Using live imaging, we show that apical constriction during the neurulation is a stepwise process driven by cell-autonomous and asynchronous contraction pulses followed by stabilization steps. Our data suggest that contraction events are triggered by cell-autonomous Ca(2+) flashes and are driven by a transient contractile apical pool of actin. In addition, we provide evidence that the cell autonomy and asynchrony of contraction are required for the correct spatial distribution of constriction and, as a result, are critical for tissue morphogenesis. Finally, we identify Calpain2 as a regulator of apical constriction and show that it is required for the stabilization step, but is dispensable during contraction.
Figure 1.
Dynamics of Apical Actin Network during AC of Neuroepithelial Cells
(A) Experimental strategy for imaging actin dynamics during NTC. (Aʹ) Stills from a time-lapse recording (Movie S1) show actin dynamics during NTC. Red arrows indicate cells displaying apical actin enrichment. Scale bar, 100 μm.
(B) Close up of region bound by red box in (Aʹ). Schematic shows the boundaries of an individual cell at different time points. Apical cell surface is reduced after apical actin enrichment events. Scale bar, 20 μm.
(C) Cell surface area changes over a period of 1 min in the absence and presence of apical actin enrichment.
(D) Normalized apical cell surface area and apical utr-GFP intensity over time of cell (two representative cells are shown). See also Movie S3. AC occurs in a stepwise fashion initiated by contraction pulses (reduction of surface area) and followed by stabilization steps. Increase of apical utr-GFP intensity also is pulsed and coincides with contraction pulses.
(E) High-resolution stills from a time-lapse sequence showing a cell with apical actin enrichment. Cell-cell boundaries are initially straight and are gradually displaced inward at different time points (red arrowheads). Scale bar, 10 μm. (Eʹ) Apical actin exerts forces on apical cell junctions, driving their displacement. High-magnification images of cell-cell junctions 1–3 from (E) at 0 s (left) and 120 s (right) are shown.
See also Figure S1.
Figure 2.
Two Distinct Processes Contribute to Apical Surface Reduction during NTC
(A) Stills from a time-lapse sequence of a representative region within the neural plate of an embryo expressing utr-GFP. Several junctions (color coded) oriented parallel to the M/L axis of the neural plate shrink over time.
(B) Normalized junction length and normalized surface area of indicated cells from (A) over time. M/L junction length (red lines) is reduced over time, while A/P junction length (black lines) remains constant (cell 1) or displays a slight increase (cell 2). Surface area reduction (green line) coincides with shrinking of M/L junctions.
(C) Quantification of M/L junction, A/P junction, and apical cell surface reduction over a 10-min period are shown.
(D) Stills from a time-lapse sequence (Movie S4) of a representative region within the neural plate of an embryo expressing utr-GFP. Purple arrowheads indicate M/L junction shrinkage events. Red arrowheads indicate AC events driven by the enrichment of an apical actin network. Scale bars, 20 μm.
Figure 3.
Cell-Autonomous Ca2+ Flashes Take Place during Neurulation and Their Frequency Correlates with the Speed of NTC
(A) Experimental strategy for imaging Ca2+ dynamics during NTC is shown.
(B) Stills from a time-lapse recording (Movie S5) of anterior NTC from an embryo expressing mem-GFP (green) and GECO-RED (red). Arrows show Ca2+ flashes at different time points. Scale bar, 50 μm.
(C) Examples of single-cell, two-cell, and multiple-cell Ca2+ flashes are shown.
(D) Quantification shows number of Ca2+ flashes occurring in single cells, small group of cells (2–4), or in larger groups of cells (n = 150 events from three embryos).
(E) Graph shows Ca2+ flash frequency and NTC speed over time from a representative embryo.
Figure 4.
Ca2+ Flashes Precede Contraction Pulses
(A) Stills from a time-lapse recording of a region within the neural plate of an embryo expressing GECO-RED (red) and mem-GFP (geen). Cell cortices at 0 s (green) and 120 s (red) are shown.
(B) Apical cell surface reduction of neuroepithelial cells that display a Ca2+ flash and ones that do not over a period of 1 min is shown (n = 65 cells, four embryos).
(C) Stills from a time-lapse recording (Movie S6) showing a representative neuroepithelial cell expressing GECO-RED (red) + mem-GFP (green). During the recording this cell displays three Ca2+ flashes.
(D) Graph showing the apical cell surface area (i) and constriction rate (ii) with simultaneous tracking of the Ca2+ flashes (red lines) of the cell in (C) over time. Ca2+ flashes precede the contraction pulses.
(E) Stills from a time-lapse recording (see also Movie S7) show a representative ectodermal cell of a stage-9 embryo expressing Lulu-GFP (green) + GECO RED (red).
(F) Quantification of GECO-RED signal intensity over time (black line) with cell surface area over time (red line). Ca2+ flash precedes surface area reduction. Scale bars, 10 μm.
(G) Stills from a time-lapse recording (Movie S8) show a region within the neural plate of an embryo expressing GECO-RED (red) and UTR-GFP (rainbow).
(H) UTR-GFP intensity in neuroepithelial cells 1 min after and during a Ca2+ flash is shown (n = 50 events, three embryos). Scale bars, 20 μm.
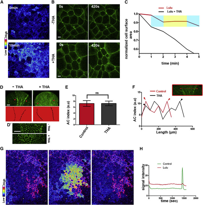
Figure 5.
The Asynchrony and the Autonomy of Contraction Are Necessary for NT Morphogenesis
(A) Intensity-coded images of a GECO-RED-expressing gastrula embryo treated with THA. THA treatment results in the gradual increase of intracellular Ca2+.
(B) Stills from time-lapse recordings (Movie S9) of gastrula embryos expressing Lulu-GFP with and without THA. Imaging began 15 min after THA treatment. Scale bars, 20 μm.
(C) Cell surface area over time of representative Lulu-expressing cells from control and THA-treated gastrula embryos. Blue highlight denotes constriction pulses and yellow highlight indicates the stabilization step.
(D) Stage-15 control and THA-treated embryos stained with phalloidin. Red arrowheads indicate the hinge points. Dotted lines show the borders of the neural plate. NTC fails after THA treatment. (Dʹ) High-magnification images show neuroepithelial cells from control and THA-treated neurula embryos. Scale bars, 100 μm.
(E) Mean AC index (number of cells within a circle of a 50-μm diameter) within the neural plate of control and THA-treated embryos is shown (n = 20 regions from five different embryos; mean ± SEM).
(F) Graph of the AC index along the left-to-right axis of representative embryos (red line in inset). Arrowheads mark the neural folds.
(G) Stills from a time-lapse recording (Movie S11) show a stage-11.5 embryo expressing Lulu-GFP (purple) + GECO-RED (intensity coded) during the generation of a Ca2+ wave. Scale bar, 20 μm.
(H) GECO-RED signal intensity over time including the Ca2+ wave in regions expressing LULU-GFP and control regions (mean; n = 30 cells; ∗∗∗p < 0.001). Ca2+ wave initiates at 1,430 s.
Figure 6.
CAPN2 Is Implicated in AC during NTC
(A) Cross-section of a neurula-stage embryo injected at one dorsal blastomere at the four-cell stage with 40 ng CAPN2MO and stained with β-catenin. Injected side is indicated by an asterisk. β-catenin staining was used to trace the cortices of superficial cells (Aʹ). Scale bar, 20 μm.
(B) Dorsal view of neuroepithelial cells stained for β-catenin. GFP indicates CAPN2 morphants. Scale bar, 5 μm.
(C) Mean apical surface area/perimeter ratio of CAPN2MO and CAPN2MO + CAPN2R neuroepithelial cells is shown (n = 40, mean ± SEM).
(D) Mean cell height of control, CAPN2MO, and CAPN2MO + CAPN2R neuroepithelial cells is shown (n = 40, mean ± SEM).
(E) Dorsal view maximum-intensity projection image of the neuroepithelium from an embryo unilaterally injected with 40 ng CAPN2MO and stained for the tight junction marker ZO-1. Injected side is marked (â). Scale bar, 10 μm. (Eʹ) X-Z projections of morphant and control cells are shown. Epithelial cell layer is shown with a dotted line. Scale bar, 5 μm.
(F) Dorsal view of neurula embryos injected with 40 ng CAPN2 MO + 50 pg memGFP RNA at one dorsal blastomere at the four-cell stage. The injected side is GFP positive (inset). Scale bar, 1 mm.
(G) Dorsal view of a tailbudembryo injected with 40 ng CAPN2MO at one dorsal blastomere at the four-cell stage. (Gʹ) Magnification shows the anterior part of the embryo shown in (D). Black lines indicate the midline at the uninjected side and green lines indicate the margins of epidermis at the injected side. Injected side is marked (â).
(H) Dorsal view of tailbud morphant embryo stained with cytokeratin and β-catenin. MO-injected side is GFP positive (blue). White lines mark the midline and green lines mark the margins of the epidermis at the injected side. (Hʹ) Magnified images show the anterior part of the embryo shown in (E). Scale bar, 500 μm. Injected side is marked (â).
Figure 7.
CAPN2 Activity Is Necessary for the Stabilization Step during AC
Effect of CAPN2 inhibition on Lulu-induced AC.
(A) Stills from time-lapse recordings show representative ectodermal cells from gastrula embryos expressing Lulu-GFP with and without CI3. Scale bar, 10 μm. (Aʹ) Cell cortices at 0 and 90 s are shown.
(B) Graph shows the normalized cell surface area over time with and without CI3 treatment (n = 20; mean ± SEM for each time point).
(C) Stills from a time-lapse recording of a representative cell from gastrula embryo expressing Lulu-GFP (green) + GECO RED (GFP) and treated with CI3. Red stars mark the frames where Ca2+ flashes take place Scale bar, 20 μm. (Cʹ) Tracking of the cell cortex shows that, after a Ca2+ flash, a contraction pulse takes place.
(D) Graph shows the normalized cell surface area change/minute in control and CI3-treated cells (n = 20 cells from three different embryos; mean for each time point; ∗∗∗p < 0.001).
(E–G) Graphs show the pulse magnitude (μm2/min, n = 20) (E), pulse frequency (number of events with apical cell surface area reduction /minute, n = 20) (F), and stretching events frequency (number of events with apical cell surface area increase/minute, n = 20) (G) in control and CI3-treated embryos.