XB-ART-53293
Nat Commun
2015 Jul 28;6:7744. doi: 10.1038/ncomms8744.
Show Gene links
Show Anatomy links
MCM8-9 complex promotes resection of double-strand break ends by MRE11-RAD50-NBS1 complex.
???displayArticle.abstract???
MCM8-9 complex is required for homologous recombination (HR)-mediated repair of double-strand breaks (DSBs). Here we report that MCM8-9 is required for DNA resection by MRN (MRE11-RAD50-NBS1) at DSBs to generate ssDNA. MCM8-9 interacts with MRN and is required for the nuclease activity and stable association of MRN with DSBs. The ATPase motifs of MCM8-9 are required for recruitment of MRE11 to foci of DNA damage. Homozygous deletion of the MCM9 found in various cancers sensitizes a cancer cell line to interstrand-crosslinking (ICL) agents. A cancer-derived point mutation or an SNP on MCM8 associated with premature ovarian failure (POF) diminishes the functional activity of MCM8. Therefore, the MCM8-9 complex facilitates DNA resection by the MRN complex during HR repair, genetic or epigenetic inactivation of MCM8 or MCM9 are seen in human cancers, and genetic inactivation of MCM8 may be the basis of a POF syndrome.
???displayArticle.pubmedLink??? 26215093
???displayArticle.pmcLink??? PMC4525285
???displayArticle.link??? Nat Commun
???displayArticle.grants??? [+]
R01 CA060499 NCI NIH HHS , R01 CA60499 NCI NIH HHS , P30 CA044579 NCI NIH HHS , R01 CA166054 NCI NIH HHS , CA166054 NCI NIH HHS
Species referenced: Xenopus
Genes referenced: mcm8 mcm9 mre11 nbn pof1b rad50 rpa1
???attribute.lit??? ???displayArticles.show???
|
|
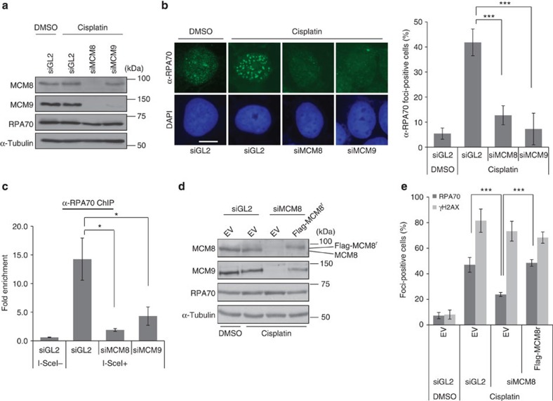
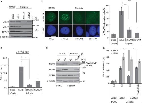
Figure 1. MCM8-9 is required for RPA binding to DSB sites.(a) Immunoblots of lysates from U2OS cells transfected with indicated siRNAs, 4 h after addition of cisplatin. (b) Decrease of RPA70 foci on depletion of MCM8 or MCM9. RPA70 immunofluorescence images shown at left and cells having over 20 foci of RPA70 were counted as positive cells on the right. Scale bar, 10 μm. ***P<0.005; Student's t-test. (c) ChIP assay in HeLa DR13-9 cells. Fold signal of RPA70 at I-SceI cut site relative to control site 2 kb upstream of cut site in cell treated with indicated siRNAs. *P<0.05; Student's t-test. (d) Immunoblot of U2OS cells stably transfected with empty vector (EV) or plasmid expressing siMCM8 resistant, Flag-MCM8r, 48 h after transfection of siRNAs. (e) Restoration of RPA foci formation by siMCM8-resistant Flag-MCM8. Quantification of RPA70 or γH2AX foci-positive cells as in Fig. 1b. ***P<0.005; Student's t-test. All error bars represent s.d. of the mean from triplicates. DAPI, 4′,6′-diamidino-2-phenylindole. |
|
|
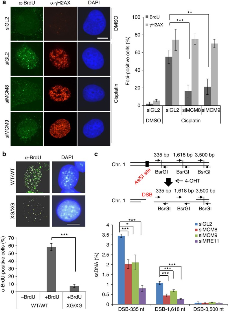
Figure 2. ssDNA generation at DSB depends on MCM8 or MCM9.(a) ssDNA foci measured by BrdU staining without DNA denaturation and γH2AX immunofluorescence foci. Representative images on left and quantification of foci-positive cells on the right. Scale bar, 10 μm. ***P<0.005, **P<0.01; Student's t-test. (b) ssDNA foci (BrdU foci) in MEFs with WT MCM9 (WT/WT) or with homozygous mutation for MCM9 (XG/XG) after exposure to cisplatin. Bottom: mean±s.d. of triplicates. Scale bar, 10 μm. ***P<0.005; Student's t-test. (c) Quantitative measurement of DNA resection 4 h after addition of 4-OHT to ER-AsiSI U2OS cells. Percentage of ssDNA at indicated sites was measured by qPCR using the primer pairs indicated on the cartoon after digestion with BsrGI. Bottom: % of ssDNA at different sites. ***P<0.005, *P<0.05; Student's t-test. All error bars represent s.d. of the mean from triplicates. |
|
|
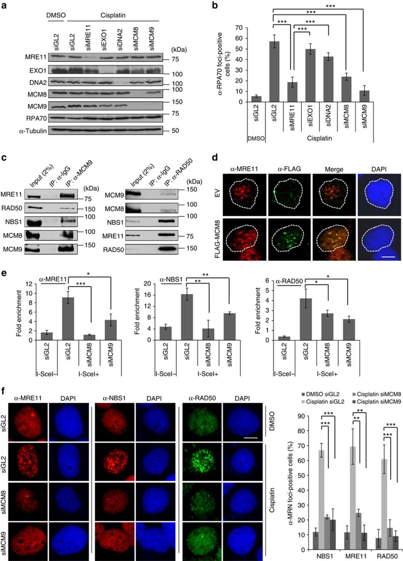
Figure 3. MCM8-9 are required for the localization of MRN complex on HR repair sites.(a,b) MCM8-9 and MRE11 required for forming RPA foci in cisplatin-treated cells. The western blot (a) and quantification of RPA70 foci-positive cells (b) after knockdown of indicated proteins in U2OS cells. ***P<0.005; Student's t-test. (c) MRN complex coimmunoprecipitates with MCM8-9. Endogenous MCM9 (left) or Rad50 (right) was immunoprecipitated (IP) from HEK293T cells using indicated antibodies in the presence of EtBr and immunoblotted for indicated proteins. (d) Co-localization of Flag-MCM8 and MRE11 in nuclear foci after exposure to cisplatin. Cells were pre-extracted for immunostaining. Scale bar, 10âμm. (e) Defect of MRN recruitment to I-SceI cut site in MCM8- or MCM9-depleted cells. ChIP assays were performed using indicated antibodies in HeLa DR13-9 cells 18âh after transfecting plasmid expressing I-SceI. Fold signal at cut site relative to site 2âkb upstream as described in Fig. 1c. ***P<0.005, **P<0.01, *P<0.05; Student's t-test. (f) Decrease of MRN foci-positive cells in MCM8- or MCM9-depleted cells. Representative images (left) and % of MRN foci-positive cells (right). Cells having over 20 foci >0.5âμm diameter were counted as positive. Scale bar, 10âμm. ***P<0.005, **P<0.01; Student's t-test. All error bars represent s.d. of the mean from triplicates. DAPI, 4â²,6â²-diamidino-2-phenylindole; EV, empty vector; IgG, immunoglobulin G. |
|
|
Figure 4. ATPase motif of MCM9 is essential for HR repair and the interaction with MRE11 protein.(a,b) Mutation on ATPase motif of MCM8-9 decreases RPA (top) or MRE11 (bottom) foci formation. U2OS cells supported by Walker A- (WA) or Walker B (WB) mutants of MCM8 (a) or MCM9 (b) were treated with cisplatin after knockdown of the endogenous protein, and foci-positive cells were counted as described previously. ***P<0.005, **P<0.01, *P<0.05; Student's t-test. (c) WA- or WB mutant of MCM9 cannot restore resistance to cisplatin after knockdown of endogenous MCM9. Cell viability was measured by colony count at day 5 after cisplatin treatment . ***P<0.005; Student's t-test. (d) WA- or WB mutant MCM9 cannot rescue HR. HR assays were performed in HeLa DR13-9 cells having stable expression of siRNA-resistant MCM9. HR efficiency was measured by normalizing the percentage of GFP-positive cells of each sample to that of the siGL2-treated cells. ***P<0.005; Student's t-test. (e) WA- or WB mutant MCM9 cannot recruit MRE11 to I-SceI cut site. ChIP was done using HeLa DR13-9 cells having stable expression of siRNA-resistant MCM9 after knockdown of endogenous MCM9. Signal at cut site expressed relative to -2 kb site. **P<0.01, *P<0.05; Student's t-test. (f) WA- or WB mutant MCM9 does not co-immunoprecipitate MRE11 from HEK293T cells transfected by the indicated plasmids expressing MCM9. (g) Decrease in nuclease associated with WA- or WB mutant MCM9. DNA products visualized after in vitro nuclease assay for 90 min with epitope-tagged MCM9 immunoprecipitated (IP) from cells transfected with indicated plasmids and siRNAs as described in Methods section. Cells were treated with 40 μM cisplatin for 4 h before harvest. All error bars represent s.d. of the mean from triplicates. EV, empty vector; WT, wild type. |
|
|
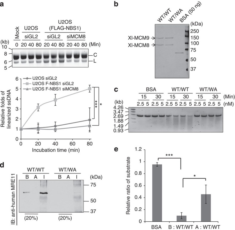
Figure 5. ATPase activity of MCM9 is essential for the function of MRN nuclease.(a) Decrease of MRN endonuclease activity in MCM8-9-depleted cells. In vitro endonuclease assay using MRN purified by anti-FLAG from U2OS cells stably expressing FLAG-NBS1. ØX174 ssDNA substrate was incubated for indicated times. Top: EtBr stain of reaction products shows the substrate C, circular ØX174 and the product L, linearized ØX174. Bottom: quantification of linearized ssDNA with ImageJ software, normalized to the level in the 0-min lane. ***P<0.005, *P<0.05; Student's t-test. (b) Silver stain of purified recombinant Xenopus MCM8-9 complex. WT, wild type-MCM8 and -MCM9; WA, WA mutant MCM9. (c) WT/WT MCM8-9 has more nuclease activity than WT/WA MCM8-9. The in vitro nuclease assay was performed using indicated amounts of the recombinant MCM8-9 or bovine serum albumin (BSA). (d) Immunodepletion of MRE11, as detected by immunoblot, from purified recombinant MCM8-9. Immunodepletion was done by incubating anti-human MRE11 antibody with indicated recombinant proteins. B, before immunodepletion; A, after immunodepletion; I, the total immunoprecipitate. (e) Reduced nuclease activity of WT/WT MCM8-9 after immunodepletion of MRE11 (A), compared with that before immunodepletion (B). Amount of full-length linear DNA remaining was quantified after 60 min of an in vitro nuclease assay with 5 nM of BSA or purified MCM8-9 before or after immunodepletion of MRE11. The y axis shows the ratio of the residual substrate relative to that at the 0-min point. ***P<0.005, *P<0.05; Student's t-test. All error bars represent s.d. of the mean from triplicates. |
|
|
Figure 6. Functional inactivation of MCM9 in cancers.(a) Absence of MCM9 protein in NCI-H2291. Immunoblot of indicated proteins in lysates of NCI-H2291 and NCI-H1299 (control cell line). (b) Decrease of cisplatin-induced RPA70- or Mre11 foci-positive cells in NCI-H2291. ***P<0.005; Student's t-test. (c) Decrease of HR efficiency in NCI-H2291. HR assay was performed by transient transfection of DSB recombination reporter and I-SceI expression plasmids as described in Methods section. HR efficiency was calculated by normalizing the percentage of GFP-positive cells to transfection efficiency in each cell line. ***P<0.005; Student's t-test. (d) Transient expression of ectopic HA-MCM9 (WT) in NCI-H2291. (e) Restoration of relative resistance of NCI-H2291 to cisplatin by overexpression of MCM9. Cell viability was measured by clonogenic assay as described in Methods section. Top: representative wells. Bottom: quantification of viable cells. **P<0.01; Student's t-test. (f) Protein expression of MCM9 in prostate cancer cells. Top: amount of MCM9 protein in each cancer cell line measured by immunoblotting. All lanes were in the same blot and exposed similarly. Bottom: MCM9 signal quantified with ImageJ software, normalized to α-tubulin and expressed relative to 293T. (g) Correlation of MCM9 levels to IC75 to cisplatin in indicated cancer cell lines (also see viability curves measured by MTT assay in Supplementary Fig. 12). All error bars represent s.d. of the mean from triplicates. EV, empty vector. |
|
|
Figure 7. MCM8 point mutation in cancer and in POF.(a) Decrease of cisplatin-induced RPA70- or Mre11 focus formation in cells supported by P456A-MCM8 after knockdown of endogenous WT MCM8. The genetic mutation seen in certain squamous cell carcinomas is depicted in the upper panel and quantification of foci-positive cells in the lower panel as previously described. ***P<0.005, **P<0.01; Student's t-test. (b–d) Functional defect of the E341K mutant of MCM8 associated with POF. (b) Immunoblot of U2OS cells stably expressing E341K mutant of MCM8, 48 h after transfection of siRNAs. (c) Decrease of cisplatin-induced RPA70- and MRE11 focus formation in E341K mutant of MCM8. RPA70 or MRE11 foci-positive cells were quantified after treatment with 40 μM cisplatin for 4 h as previously described. ***P<0.005, *P<0.05; Student's t-test. (d) E341K mutation on MCM8 renders cells more sensitive to cisplatin. Cell viability was measured by clonogenic assay. ***P<0.005; Student's t-test. All error bars represent s.d. of the mean from triplicates. |
References [+] :
AlAsiri,
Exome sequencing reveals MCM8 mutation underlies ovarian failure and chromosomal instability.
2015, Pubmed
AlAsiri, Exome sequencing reveals MCM8 mutation underlies ovarian failure and chromosomal instability. 2015, Pubmed
Andreassen, ATR couples FANCD2 monoubiquitination to the DNA-damage response. 2004, Pubmed
Aparicio, DNA double-strand break repair pathway choice and cancer. 2014, Pubmed
Blanton, REC, Drosophila MCM8, drives formation of meiotic crossovers. 2005, Pubmed
Bochman, The Mcm complex: unwinding the mechanism of a replicative helicase. 2009, Pubmed
Braggio, Genomic analysis of marginal zone and lymphoplasmacytic lymphomas identified common and disease-specific abnormalities. 2012, Pubmed
Cannavo, Sae2 promotes dsDNA endonuclease activity within Mre11-Rad50-Xrs2 to resect DNA breaks. 2014, Pubmed
Cerami, The cBio cancer genomics portal: an open platform for exploring multidimensional cancer genomics data. 2012, Pubmed
Chen, Cell cycle-dependent complex formation of BRCA1.CtIP.MRN is important for DNA double-strand break repair. 2008, Pubmed
Ciccia, The DNA damage response: making it safe to play with knives. 2010, Pubmed
de Jager, Human Rad50/Mre11 is a flexible complex that can tether DNA ends. 2001, Pubmed
Gravel, DNA helicases Sgs1 and BLM promote DNA double-strand break resection. 2008, Pubmed
Hartford, Minichromosome maintenance helicase paralog MCM9 is dispensible for DNA replication but functions in germ-line stem cells and tumor suppression. 2011, Pubmed , Xenbase
He, Genome-wide association studies identify loci associated with age at menarche and age at natural menopause. 2009, Pubmed
Imamura, The human Bloom syndrome gene suppresses the DNA replication and repair defects of yeast dna2 mutants. 2003, Pubmed
Kanemaki, The dimeric Mcm8-9 complex of Xenopus laevis likely has a conserved function for resistance to DNA damage. 2013, Pubmed , Xenbase
Kim, Regulation of DNA cross-link repair by the Fanconi anemia/BRCA pathway. 2012, Pubmed
Kim, Integrative analysis of genomic aberrations associated with prostate cancer progression. 2007, Pubmed
Liao, Identification of the Xenopus DNA2 protein as a major nuclease for the 5'->3' strand-specific processing of DNA ends. 2008, Pubmed , Xenbase
Long, Mechanism of RAD51-dependent DNA interstrand cross-link repair. 2011, Pubmed , Xenbase
Lutzmann, MCM8- and MCM9-deficient mice reveal gametogenesis defects and genome instability due to impaired homologous recombination. 2012, Pubmed
Maiorano, MCM8 is an MCM2-7-related protein that functions as a DNA helicase during replication elongation and not initiation. 2005, Pubmed , Xenbase
Mimitou, DNA end resection: many nucleases make light work. 2009, Pubmed
Mimitou, Nucleases and helicases take center stage in homologous recombination. 2009, Pubmed
Mohaghegh, DNA helicase deficiencies associated with cancer predisposition and premature ageing disorders. 2001, Pubmed
Nimonkar, BLM-DNA2-RPA-MRN and EXO1-BLM-RPA-MRN constitute two DNA end resection machineries for human DNA break repair. 2011, Pubmed
Nimonkar, Human exonuclease 1 and BLM helicase interact to resect DNA and initiate DNA repair. 2008, Pubmed
Nishimura, Mcm8 and Mcm9 form a complex that functions in homologous recombination repair induced by DNA interstrand crosslinks. 2012, Pubmed
Park, The MCM8-MCM9 complex promotes RAD51 recruitment at DNA damage sites to facilitate homologous recombination. 2013, Pubmed , Xenbase
Pichierri, The DNA crosslink-induced S-phase checkpoint depends on ATR-CHK1 and ATR-NBS1-FANCD2 pathways. 2004, Pubmed
Pierce, Ku DNA end-binding protein modulates homologous repair of double-strand breaks in mammalian cells. 2001, Pubmed
Pierce, XRCC3 promotes homology-directed repair of DNA damage in mammalian cells. 1999, Pubmed
Ransburgh, Identification of breast tumor mutations in BRCA1 that abolish its function in homologous DNA recombination. 2010, Pubmed
Richardson, Double-strand break repair by interchromosomal recombination: suppression of chromosomal translocations. 1998, Pubmed
San Filippo, Mechanism of eukaryotic homologous recombination. 2008, Pubmed
Sartori, Human CtIP promotes DNA end resection. 2007, Pubmed
Shibata, DNA double-strand break repair pathway choice is directed by distinct MRE11 nuclease activities. 2014, Pubmed
Stracker, The MRE11 complex: starting from the ends. 2011, Pubmed
Sung, Genomic profiling combined with gene expression profiling in primary central nervous system lymphoma. 2011, Pubmed
Symington, Double-strand break end resection and repair pathway choice. 2011, Pubmed
Williams, Nbs1 flexibly tethers Ctp1 and Mre11-Rad50 to coordinate DNA double-strand break processing and repair. 2009, Pubmed
Zhou, Quantitation of DNA double-strand break resection intermediates in human cells. 2014, Pubmed
Zou, Sensing DNA damage through ATRIP recognition of RPA-ssDNA complexes. 2003, Pubmed
