XB-ART-53307
PLoS Genet
2015 Jul 01;117:e1005345. doi: 10.1371/journal.pgen.1005345.
Show Gene links
Show Anatomy links
Aurora-A-Dependent Control of TACC3 Influences the Rate of Mitotic Spindle Assembly.
Burgess SG, Peset I, Joseph N, Cavazza T, Vernos I, Pfuhl M, Gergely F, Bayliss R.
???displayArticle.abstract???
The essential mammalian gene TACC3 is frequently mutated and amplified in cancers and its fusion products exhibit oncogenic activity in glioblastomas. TACC3 functions in mitotic spindle assembly and chromosome segregation. In particular, phosphorylation on S558 by the mitotic kinase, Aurora-A, promotes spindle recruitment of TACC3 and triggers the formation of a complex with ch-TOG-clathrin that crosslinks and stabilises kinetochore microtubules. Here we map the Aurora-A-binding interface in TACC3 and show that TACC3 potently activates Aurora-A through a domain centered on F525. Vertebrate cells carrying homozygous F525A mutation in the endogenous TACC3 loci exhibit defects in TACC3 function, namely perturbed localization, reduced phosphorylation and weakened interaction with clathrin. The most striking feature of the F525A cells however is a marked shortening of mitosis, at least in part due to rapid spindle assembly. F525A cells do not exhibit chromosome missegregation, indicating that they undergo fast yet apparently faithful mitosis. By contrast, mutating the phosphorylation site S558 to alanine in TACC3 causes aneuploidy without a significant change in mitotic duration. Our work has therefore defined a regulatory role for the Aurora-A-TACC3 interaction beyond the act of phosphorylation at S558. We propose that the regulatory relationship between Aurora-A and TACC3 enables the transition from the microtubule-polymerase activity of TACC3-ch-TOG to the microtubule-crosslinking activity of TACC3-ch-TOG-clathrin complexes as mitosis progresses. Aurora-A-dependent control of TACC3 could determine the balance between these activities, thereby influencing not only spindle length and stability but also the speed of spindle formation with vital consequences for chromosome alignment and segregation.
???displayArticle.pubmedLink??? 26134678
???displayArticle.pmcLink??? PMC4489650
???displayArticle.link??? PLoS Genet
???displayArticle.grants??? [+]
12772 Cancer Research UK, G0800021 Medical Research Council , C14303/A17197 Cancer Research UK, C24461/A12772 Cancer Research UK, CRUK_12772 Cancer Research UK, MRC_G0800021 Medical Research Council , 17043 Cancer Research UK
Species referenced: Xenopus laevis
Genes referenced: abl1 aurka ckap5 cltc fth1 mapre1 mapre3 mbp npy4r pigy tacc3 tpx2
???attribute.lit??? ???displayArticles.show???
|
|
Fig 1. Biochemical characterisation of Aurora-A activation by TACC3.(A) The domain structure of human TACC3 is shown with conserved regions marked: N-terminal region (NTR, residues 1â108, coloured medium grey), Clathrin Interaction Domain (CID, residues 522â577, marked below), TACC domain (residues 636â838, coloured dark grey). Aurora-A phosphorylation sites are marked in bold italics. Known protein binding regions are marked below. (B) Co-precipitation assay between GST-AurA 1â129, GST-AurA-DN and TACC3-H6c. GST was used as a binding control. Reactions were analysed by SDS-PAGE (top panel). Binding of TACC3-H6c was confirmed by Western blot using an α-His6 antibody (bottom panel). (C) In vitro kinase activity assay of Aurora-A 122â403 in the presence of TACC3-H6c and TACC3 fragments. The known Aurora-A activator, TPX21-43 was used as a positive control. Incorporation of 32P radioisotope into MBP was quantified by scintillation counting. Error bars represent the standard error for two independent reactions. ** = P<0.01, *** = P<0.001 and **** = P<0.0001 using one-way ANOVA with Dunnett's post-hoc test compared to the MBP only reaction. SDS-PAGE analysis of TACC3 proteins used in this assay is shown in S1A Fig. (D) Stimulation of Aurora-A 122â403 autophosphorylation by TPX21-43 and TACC3act. Total Aurora-A is shown in the SDS-PAGE gel (top panel). Levels of phosphorylation were observed by Western blot using an antibody specific to Aurora-A phosphorylated on Thr288 (bottom panel). (E) Protection of Aurora-A 122â403 from dephosphorylation by PP1 in the presence of TPX21-43 and TACC3act. Aurora-A, TPX21-43 and TACC3act were resolved by SDS-PAGE (top panel). Aurora-A phosphorylation was detected by Western blot using a α-phosphoThr288 Aurora-A antibody (bottom panel). |
|
|
Fig 2. Biophysical characterisation of Aurora-A binding to TACC3act and comparison with TPX21-43.(A) Co-precipitation assay between GST-AurA-DN and TACC3act-H6c and His6-TPX21-43. 5 μM TACC3act-H6c was used in reactions with 1, 2, 5, 10, 20 and 50 μM His6-TPX21-43 (black triangle). GST was used as a binding control. (B) 1H-15N HSQC spectra of 15N-labelled TACC3act in the absence (black) and presence (red) of AurA-DN. TACC3act residues are labelled and chemical shift changes observed on interaction with AurA-DN are marked with arrows. (C) Summary of NMR data mapped onto the primary sequence of TACC3act. Changes in backbone chemical shifts (Δδ) upon binding to Aurora-A are shown on a scale from low (white) to high (red), based on S1C Fig. Secondary structure content is derived from S2 Fig. Chemical shift changes in the presence of TPX21-43 are shown on a scale from low (white) to high (blue) using data in S1D Fig. No data is available for P528 (coloured grey) because it lacks a backbone N-H. (D) 1H-15N HSQC spectra of 15N-labelled TACC3act in the presence of AurA-DN (red) and on the addition of TPX21-43 (blue). TACC3act residues are labelled and chemical shift changes observed on interaction with TPX21-43 are marked with arrows. (E) TACC3act chemical shift changes associated with increasing concentrations of AurA-DN were monitored in the absence (left) or presence (right) of TPX21-43 and fit to Eq 1. (F) Binding affinity of TACC3act for AurA-DN in the absence and presence of TPX21-43 as determined in Fig 2E. ND, not determined. |
|
|
Fig 3. Mapping of key determinants for TACC3 binding to Aurora-A.(A) In vitro kinase activity assay of Aurora-A 122–403 in the presence of TACC3act, TACC3-H6c and TACC3 mutants. ΔΔ, TACC3-H6c Δ519–546 and Δ564–629. Stimulation of Aurora-A catalytic activity by TACC3 was determined by incorporation of 32P into MBP and quantified by scintillation counting. TPX21-43 was used as a positive control for Aurora-A activation. Error bars represent the standard error for two independent reactions. ** = P<0.01, *** = P<0.001 and **** = P<0.0001 using one-way ANOVA with Dunnett's post-hoc test compared to the MBP only reaction (left) and compared to the WT reaction (right). (B) Co-precipitation assay to assess binding between GST-AurA-DN and TACC3act-H6c (WT) and the point mutant, TACC3act-H6c F525A (F525A). GST was used as a binding control. (C) Binding affinities of Aurora-A 122–403 C290A, C393A for TACC3act-H6c WT and F525A were determined using microscale thermophoresis. Data were fitted to Eq 2. Error bars represent the standard deviation of 3 measurements. (D) Multiple sequence alignment of TACC3 homologues within the minimal Aurora-A binding region. Asterisks above the alignment mark Aurora-A phosphorylation sites. Sequence conservation is shown below the alignment: ‘*’ indicates identical residues, ‘:’ identifies conservative substitutions and ‘.’ represents semi-conserved substitutions. Conserved aromatic residues are marked with black boxes. Residue F525 is marked with an arrow. |
|
|
Fig 4. Biochemical characterisation of TACC3 mutants defective in either Aurora-A phosphorylation or activation.(A) Ser558 phosphorylation of TACC3-H6c WT, F525A, ΔΔ (TACC3-H6c Δ519–546 and Δ564–629) and S558A by Aurora-A was measured by quantitative immunofluorescent blotting using an antibody specific to phosphorylated Ser558 in TACC3 (middle, the scanned blot was converted to black and white). The coomassie-stained gel is shown above. Quantification of phosphorylation is shown below. Error bars represent the standard error for two independent reactions. *** = P<0.001 using one-way ANOVA with Dunnett's post-hoc test compared to the WT reaction. (B) Total phosphorylation of TACC3-H6c WT, ΔΔ and point mutants by Aurora-A was monitored by incorporation of 32P-labelled ATP (bottom). Phospho-null (SA) has three mutations: S34A, S552A, S558A. Coomassie-stained gels are shown above. (C) Co-precipitation assay to assess binding between GST-AurA-DN and TACC3. The assay used wild-type, phospho-null (SA) and phospho-mimic (SE) TACC3-H6c as prey proteins. GST was used as a binding control. (D) Activation of Aurora-A by TACC3-H6c WT, SA and SE was monitored by in vitro kinase activity assay. The catalytic activity of Aurora-A was determined by incorporation of 32P into MBP and quantified by scintillation counting. TPX21-43 was used as a positive control for Aurora-A activation. Error bars represent the standard error for two independent reactions. ** = P<0.01 and *** = P<0.001 using one-way ANOVA with Dunnett's post-hoc test compared to the WT reaction. |
|
|
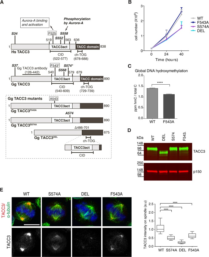
Fig 5. F543 in TACC3 is required for efficient targeting of TACC3 to the mitotic spindle.(A) Graphical illustration of domain organization, numbering and properties of key residues in Homo sapiens (Hs) and Gallus gallus (Gg) TACC3 proteins. Framed area below shows properties of mutant TACC3 protein products expressed in F543A, S574A and DEL cells, respectively. (B) Growth curves are shown for WT and mutant cell lines. n = 3 technical replicates, error bars represent standard deviation. (C) Measurement of 5-hydroxymethylcytosine (hmC) by tandem liquid–chromatography mass spectrometry in cells. hmC levels are expressed as parts per million (ppm) of total cytosines or ‘C’. Note that hmC levels inversely correlate with proliferation rate [56]. n = 3 technical replicates. Statistical significance was assessed using t-test (**** P < 0.0001). (D) Western blot shows TACC3 protein levels in the DT40 cell lines with genotypes as indicated. The p150 subunit of dynactin serves as loading control. (E) TACC3 localisation to the mitotic spindle is impaired in all three mutant DT40 cell lines. In merged images α-tubulin is green, TACC3 is red and DNA is blue. Scale bar = 5 μm. Box plot on right depicts intensity of TACC3 staining on the mitotic spindle. TACC3 signal intensity was quantified in mitotic spindle volumes defined by α-tubulin staining. A minimum of 60 cells was scored per genotype. Statistical significance was assessed using t-test (**** P < 0.0001). |
|
|
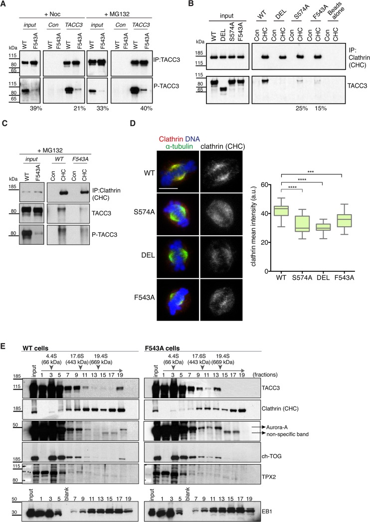
Fig 6. The F543A mutation impairs phosphorylation of TACC3 and its interaction with clathrin.(A) Western blots show immunoprecipitation of TACC3 from DT40 cell extracts. Cells were blocked in mitosis by nocodazole (+Noc) for 16 hours or released from nocodazole block into MG132 for 1 hour (+MG132). Genotypes are as indicated. Antibodies against TACC3 or random rabbit IgG (Con) were used for immunoprecipitation (IP). Inputs represent cytoplasmic extracts. Blots were probed with anti-TACC3 or anti-phospho-S574-TACC3 (P-TACC3) antibodies. The percentages below the plots refer to P-TACC3 signal levels in the mutants relative to WT. Band intensities were analysed on films with ImageJ; P-TACC3 signal was normalized against total TACC3 (inputs) or total immunoprecipitated TACC3 for each genotype. (B) Western blots show co-immunoprecipitation of clathrin and TACC3 from DT40 cell extracts. Genotypes are as indicated. Antibodies against clathrin heavy chain (CHC) or random rabbit IgG (con) were used for immunoprecipitation (IP). Inputs represent cytoplasmic extracts. Blots were probed with anti-CHC or anti-TACC3 antibodies, as indicated. The percentages below the plots refer to TACC3 signal levels in F543A relative to WT. Band intensities were analysed on films with ImageJ and TACC3 signal was normalized against total immunoprecipitated clathrin for each genotype. (C) Western blots show co-immunoprecipitation of clathrin with P-TACC3 from WT and F543A DT40 cell extracts. Antibodies against clathrin heavy chain (CHC) or random rabbit IgG (con) were used for immunoprecipitation (IP). Inputs represent cytoplasmic extracts. Blots were probed with anti-CHC, anti-TACC3 or anti P-TACC3 antibodies, as indicated. (D) Localisation of clathrin in mitotic cells is shown on left. In merged images α-tubulin is green, clathrin (CHC) is red and DNA is blue. Scale bar = 5 μm. Box plot on right depicts mean intensity of clathrin staining on the mitotic spindle. Signal intensity of clathrin (CHC) antibody was quantified in mitotic spindle volumes defined by α-tubulin-FITC staining. A minimum of 25 cells was scored per genotype. Statistical significance was assessed using t-test (***P = 0.0001, **** P < 0.0001). (E) Western blots of sucrose gradient centrifugation from WT and F543A cytoplasmic cell extracts. Note different fractionation patterns between genotypes: in F543A cells fraction 13 contains increased amounts of ch-TOG, TACC3 and Aurora-A, but not clathrin. TPX2 and EB1 display similar fractionation patterns between WT and F543A cells. Position of molecular weight markers (BSA: 4.4S; Apoferritin: 17.6S; Thyroglobulin: 19.4S) on the gradient is shown. |
|
|
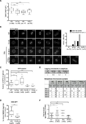
Fig 7. Spatially distinct residues in TACC3 dictate mitotic duration and fidelity.(A) Spindle length measured in 3D using Volocity. Number of cells analysed is indicated in graph (n). Student t-test (**** P < 0.0001). (B) Mitotic spindle morphologies (as described in main text) observed during time-lapse microscopy of GFP-tubulin-expressing TACC3 mutant cell lines. Representative still frames are shown on left. Scale bar = 5 μm. (C) Durations of NEBD to anaphase onset obtained from time-lapse microscopy performed on GFP-tubulin-expressing TACC3 mutant cell lines. F543A_1 and F543A_2 cells represent independently derived clones. Note that we observed no correlation between GFP levels and mitotic timing, or between mitotic timing and time of NEBD with respect to duration of filming in these experiments. Box plot shows 10–90 percentiles for each genotype. Number of cells analysed is indicated in graph (n). Mann Whitney nonparametric t-test (**** P < 0.0001, *** P < 0.001 and n.s. stands for ‘no significance’). (D) Durations of NEBD to anaphase onset obtained from time-lapse microscopy performed on EB3-GFP-expressing cells. Box plot shows 10–90 percentiles. Number of cells analysed is indicated in the graph (n). Mann Whitney nonparametric t-test. (**** P < 0.0001). (E) Analysis of chromosome segregation. Top table shows percentage of lagging chromatids seen during anaphase in fixed cells. Bottom table shows results from metaphase chromosome (chr) spreads. Number of autosomes 1, 2, 3, 4 and the sex chromosome, Z was analysed in cells. Frequencies of loss or gain of a single copy of individual chromosomes are indicated. Note that WT DT40 cells are trisomic for chromosome 2, whilst all the TACC3 mutants are diploid. Therefore, cells with two or three copies of chromosome 2’s are marked with ‘*’ or ‘#’, respectively. (F) Plot depicts time between NEBD and bipolar spindle appearance in time-lapse microscopy from Fig 7B. Cells with multipolar spindles and cells in which one of the two spindle poles was outside of the Z stack range for these time points were excluded from analysis. Number of cells analysed is indicated in graph (n). Mann Whitney nonparametric t-test (* P = 0.04, **** P < 0.0001). |
|
|
Fig 8. The appearance of bipolar spindles is delayed in S574A and DEL cells following MT regrowth.(A) MT regrowth assays in DT40 cells with genotypes as indicated. MTs were depolymerized by nocodazole and then allowed to recover for 3 or 15 minutes. Note that the mutant TACC3 products accumulate on nascent MTs. Scale bar = 5 μm. (B) Graph depicts percentages of mitotic cells with discernible bipolar spindles after 15 minutes of MT regrowth. n = 3 independent experiments; minimum of 100 cells scored per genotype per experiment. Student t-test (* P = 0.03). |
|
|
Fig 9. Summary and working model.(A) Table summarises phenotypes observed in the DT40 TACC3 mutants. Cell doubling time of F543A is similar to WT, but hmC levels indicate faster proliferation, hence the n.e./+ description. (B) Model illustrates roles of different TACC3 pools during mitosis. Briefly, in prometaphase TACC3 is phosphorylated on S558 by TPX2-bound Aurora-A, and P-TACC3 enhances MT polymerase activity of ch-TOG both near centrosomes and chromatin. As kinetochore MTs become established, TACC3 recruits clathrin to these MTs, but the complex is initially unstable. Long-lived kinetochore MTs allow local activation of Aurora-A by TACC3 and phosphorylation at S558 stabilises the TACC3-clathrin complex, which in turn crosslinks these MTs. |
References [+] :
Asteriti,
Aurora-A inactivation causes mitotic spindle pole fragmentation by unbalancing microtubule-generated forces.
2011, Pubmed
Asteriti, Aurora-A inactivation causes mitotic spindle pole fragmentation by unbalancing microtubule-generated forces. 2011, Pubmed
Ayaz, A TOG:αβ-tubulin complex structure reveals conformation-based mechanisms for a microtubule polymerase. 2012, Pubmed
Bachman, 5-Hydroxymethylcytosine is a predominantly stable DNA modification. 2014, Pubmed
Barr, CDK5RAP2 functions in centrosome to spindle pole attachment and DNA damage response. 2010, Pubmed
Barr, Aurora-A: the maker and breaker of spindle poles. 2007, Pubmed
Barros, Aurora A activates D-TACC-Msps complexes exclusively at centrosomes to stabilize centrosomal microtubules. 2005, Pubmed , Xenbase
Bayliss, Structural basis of Aurora-A activation by TPX2 at the mitotic spindle. 2003, Pubmed , Xenbase
Booth, A TACC3/ch-TOG/clathrin complex stabilises kinetochore fibres by inter-microtubule bridging. 2011, Pubmed
Brinda, Analysis of homodimeric protein interfaces by graph-spectral methods. 2002, Pubmed
Brouhard, XMAP215 is a processive microtubule polymerase. 2008, Pubmed , Xenbase
Bucciarelli, Drosophila Dgt6 interacts with Ndc80, Msps/XMAP215, and gamma-tubulin to promote kinetochore-driven MT formation. 2009, Pubmed
Burgess, The structure of C290A:C393A Aurora A provides structural insights into kinase regulation. 2015, Pubmed
Capelletti, Identification of recurrent FGFR3-TACC3 fusion oncogenes from lung adenocarcinoma. 2014, Pubmed
Cerami, The cBio cancer genomics portal: an open platform for exploring multidimensional cancer genomics data. 2012, Pubmed
Cheeseman, Aurora A kinase activity is required for localization of TACC3/ch-TOG/clathrin inter-microtubule bridges. 2011, Pubmed
Cheeseman, Specific removal of TACC3-ch-TOG-clathrin at metaphase deregulates kinetochore fiber tension. 2013, Pubmed
Cowley, Aurora-A kinase is essential for bipolar spindle formation and early development. 2009, Pubmed
Cullen, Msps protein is localized to acentrosomal poles to ensure bipolarity of Drosophila meiotic spindles. 2001, Pubmed
Dodson, Activation of Aurora-A kinase by protein partner binding and phosphorylation are independent and synergistic. 2012, Pubmed , Xenbase
Espinoza-Fonseca, Aromatic residues link binding and function of intrinsically disordered proteins. 2012, Pubmed
Eyers, A novel mechanism for activation of the protein kinase Aurora A. 2003, Pubmed , Xenbase
Faisal, The aurora kinase inhibitor CCT137690 downregulates MYCN and sensitizes MYCN-amplified neuroblastoma in vivo. 2011, Pubmed
Foley, Microtubule attachment and spindle assembly checkpoint signalling at the kinetochore. 2013, Pubmed
Fu, Self-assembly and sorting of acentrosomal microtubules by TACC3 facilitate kinetochore capture during the mitotic spindle assembly. 2013, Pubmed
Fu, Clathrin recruits phosphorylated TACC3 to spindle poles for bipolar spindle assembly and chromosome alignment. 2010, Pubmed , Xenbase
Gard, A microtubule-associated protein from Xenopus eggs that specifically promotes assembly at the plus-end. 1987, Pubmed , Xenbase
Gatlin, Microtubule motors in eukaryotic spindle assembly and maintenance. 2010, Pubmed
Gergely, D-TACC: a novel centrosomal protein required for normal spindle function in the early Drosophila embryo. 2000, Pubmed
Gergely, The TACC domain identifies a family of centrosomal proteins that can interact with microtubules. 2000, Pubmed
Gergely, The ch-TOG/XMAP215 protein is essential for spindle pole organization in human somatic cells. 2003, Pubmed
Giet, Drosophila Aurora A kinase is required to localize D-TACC to centrosomes and to regulate astral microtubules. 2002, Pubmed , Xenbase
Gómez-Baldó, TACC3-TSC2 maintains nuclear envelope structure and controls cell division. 2010, Pubmed
Guo, Whole-genome and whole-exome sequencing of bladder cancer identifies frequent alterations in genes involved in sister chromatid cohesion and segregation. 2013, Pubmed
Gutiérrez-Caballero, TACC3-ch-TOG track the growing tips of microtubules independently of clathrin and Aurora-A phosphorylation. 2015, Pubmed
Ha, Transforming acidic coiled-coil proteins (TACCs) in human cancer. 2013, Pubmed
Hégarat, Aurora A and Aurora B jointly coordinate chromosome segregation and anaphase microtubule dynamics. 2011, Pubmed
Hood, Coordination of adjacent domains mediates TACC3-ch-TOG-clathrin assembly and mitotic spindle binding. 2013, Pubmed
Hubner, Quantitative proteomics combined with BAC TransgeneOmics reveals in vivo protein interactions. 2010, Pubmed
Jerabek-Willemsen, Molecular interaction studies using microscale thermophoresis. 2011, Pubmed
Kaseda, Dual pathway spindle assembly increases both the speed and the fidelity of mitosis. 2012, Pubmed
Kesisova, Tripolin A, a novel small-molecule inhibitor of aurora A kinase, reveals new regulation of HURP's distribution on microtubules. 2013, Pubmed
Kinoshita, Aurora A phosphorylation of TACC3/maskin is required for centrosome-dependent microtubule assembly in mitosis. 2005, Pubmed , Xenbase
Kufer, Human TPX2 is required for targeting Aurora-A kinase to the spindle. 2002, Pubmed , Xenbase
Larkin, Clustal W and Clustal X version 2.0. 2007, Pubmed
Lee, Msps/XMAP215 interacts with the centrosomal protein D-TACC to regulate microtubule behaviour. 2001, Pubmed , Xenbase
Lin, Clathrin heavy chain mediates TACC3 targeting to mitotic spindles to ensure spindle stability. 2010, Pubmed
Littlepage, Identification of phosphorylated residues that affect the activity of the mitotic kinase Aurora-A. 2002, Pubmed , Xenbase
Ma, Protein-protein interactions: structurally conserved residues distinguish between binding sites and exposed protein surfaces. 2003, Pubmed
Manfredi, Antitumor activity of MLN8054, an orally active small-molecule inhibitor of Aurora A kinase. 2007, Pubmed
Marley, A method for efficient isotopic labeling of recombinant proteins. 2001, Pubmed
Marumoto, Aurora-A kinase maintains the fidelity of early and late mitotic events in HeLa cells. 2003, Pubmed , Xenbase
McHedlishvili, Kinetochores accelerate centrosome separation to ensure faithful chromosome segregation. 2012, Pubmed
Meraldi, Timing and checkpoints in the regulation of mitotic progression. 2004, Pubmed
Meunier, Microtubule assembly during mitosis - from distinct origins to distinct functions? 2012, Pubmed
Nikonova, Aurora A kinase (AURKA) in normal and pathological cell division. 2013, Pubmed
Nwagbara, TACC3 is a microtubule plus end-tracking protein that promotes axon elongation and also regulates microtubule plus end dynamics in multiple embryonic cell types. 2014, Pubmed , Xenbase
O'Connell, Cooperative mechanisms of mitotic spindle formation. 2007, Pubmed
Pascreau, Phosphorylation of maskin by Aurora-A participates in the control of sequential protein synthesis during Xenopus laevis oocyte maturation. 2005, Pubmed , Xenbase
Peset, The TACC proteins: TACC-ling microtubule dynamics and centrosome function. 2008, Pubmed
Peset, Function and regulation of Maskin, a TACC family protein, in microtubule growth during mitosis. 2005, Pubmed , Xenbase
Piekorz, The centrosomal protein TACC3 is essential for hematopoietic stem cell function and genetically interfaces with p53-regulated apoptosis. 2002, Pubmed
Rowan, Insights into Aurora-A kinase activation using unnatural amino acids incorporated by chemical modification. 2013, Pubmed
Sardon, Dissecting the role of Aurora A during spindle assembly. 2008, Pubmed , Xenbase
Sardon, Uncovering new substrates for Aurora A kinase. 2010, Pubmed
Sato, Alp7/TACC is a crucial target in Ran-GTPase-dependent spindle formation in fission yeast. 2007, Pubmed
Sato, Interdependency of fission yeast Alp14/TOG and coiled coil protein Alp7 in microtubule localization and bipolar spindle formation. 2004, Pubmed
Silkworth, Timing of centrosome separation is important for accurate chromosome segregation. 2012, Pubmed
Singh, Transforming fusions of FGFR and TACC genes in human glioblastoma. 2012, Pubmed
Sir, Loss of centrioles causes chromosomal instability in vertebrate somatic cells. 2013, Pubmed
Thakur, The centrosomal adaptor TACC3 and the microtubule polymerase chTOG interact via defined C-terminal subdomains in an Aurora-A kinase-independent manner. 2014, Pubmed
Vranken, The CCPN data model for NMR spectroscopy: development of a software pipeline. 2005, Pubmed
Walczak, Mechanisms of mitotic spindle assembly and function. 2008, Pubmed , Xenbase
Walter, The mitotic serine/threonine kinase Aurora2/AIK is regulated by phosphorylation and degradation. 2000, Pubmed
Westwood, Insights into the conformational variability and regulation of human Nek2 kinase. 2009, Pubmed
Williams, Oncogenic FGFR3 gene fusions in bladder cancer. 2013, Pubmed
Yuan, Recurrent FGFR3-TACC3 fusion gene in nasopharyngeal carcinoma. 2014, Pubmed
Zeng, Protein phosphatase 6 regulates mitotic spindle formation by controlling the T-loop phosphorylation state of Aurora A bound to its activator TPX2. 2010, Pubmed
Zhang, Expression of the catalytic subunit of phosphorylase phosphatase (protein phosphatase-1) in Escherichia coli. 1992, Pubmed
Zyss, Casein kinase I delta controls centrosome positioning during T cell activation. 2011, Pubmed
