Click here to close Hello! We notice that you are using Internet Explorer, which is not supported by Xenbase and may cause the site to display incorrectly. We suggest using a current version of Chrome, FireFox, or Safari.
XB-ART-53340
Sci Rep 2015 Jan 12;5:11603. doi: 10.1038/srep11603.
Show Gene links Show Anatomy links

Insulin-like factor regulates neural induction through an IGF1 receptor-independent mechanism.

Haramoto Y, Takahashi S, Oshima T, Onuma Y, Ito Y, Asashima M.


???displayArticle.abstract???
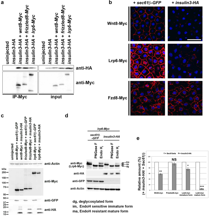
Insulin receptor (IR) and insulin-like growth factor-1 receptor (IGF1R) signalling is required for normal embryonic growth and development. Previous reports indicated that the IGF/IGF1R/MAPK pathway contributes to neural induction and the IGF/IGF1R/PI3K/Akt pathway to eye development. Here, we report the isolation of insulin3 encoding a novel insulin-like ligand involved in neural induction. Insulin3 has a similar structure to pro-insulin and mature IGF ligands, but cannot activate the IGF1 receptor. However, similar to IGFs, Insulin3 induced the gene expression of an anterior neural marker, otx2, and enlarged anterior head structures by inhibiting Wnt signalling. Insulin3 are predominantly localised to the endoplasmic reticulum when otx2 is induced by insulin3. Insulin3 reduced extracellular Wnts and cell surface localised Lrp6. These results suggest that Insulin3 is a novel cell-autonomous inhibitor of Wnt signalling. This study provides the first evidence that an insulin-like factor regulates neural induction through an IGF1R-independent mechanism.

???displayArticle.pubmedLink??? 26112133
???displayArticle.pmcLink??? PMC4481404
???displayArticle.link??? Sci Rep


Species referenced: Xenopus laevis
Genes referenced: bmp4 chrd dkk1 epb41l4b fgf2 fgf4 foxg1 fzd8 gsc igf1 igf1r igf2 igf3 ins insl5 lefty1 lrp6 mapk1 msx1 myc odc1 otx2 rax sia1 sox2 sox3 tbxt ventx1.2 wnt3a wnt8a
???displayArticle.morpholinos??? ins3 MO1 ins3 MO2


???attribute.lit??? ???displayArticles.show???
References [+] :
Bang, Expression of Pax-3 in the lateral neural plate is dependent on a Wnt-mediated signal from posterior nonaxial mesoderm. 1999, Pubmed, Xenbase