XB-ART-53369
Sci Rep
2015 Nov 18;5:16607. doi: 10.1038/srep16607.
Show Gene links
Show Anatomy links
Soft viscoelastic properties of nuclear actin age oocytes due to gravitational creep.
Feric M, Broedersz CP, Brangwynne CP.
???displayArticle.abstract???
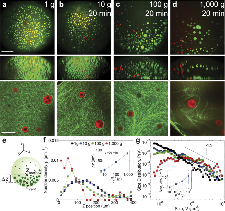
The actin cytoskeleton helps maintain structural organization within living cells. In large X. laevis oocytes, gravity becomes a dominant force and is countered by a nuclear actin network that prevents liquid-like nuclear bodies from immediate sedimentation and coalescence. However, nuclear actin's mechanical properties, and how they facilitate the stabilization of nuclear bodies, remain unknown. Using active microrheology, we find that nuclear actin forms a weak viscoelastic network, with a modulus of roughly 0.1 Pa. Embedded probe particles subjected to a constant force exhibit continuous displacement, due to viscoelastic creep. Gravitational forces also cause creep displacement of nuclear bodies, resulting in their asymmetric nuclear distribution. Thus, nuclear actin does not indefinitely support the emulsion of nuclear bodies, but only kinetically stabilizes them by slowing down gravitational creep to ~2 months. This is similar to the viability time of large oocytes, suggesting gravitational creep ages oocytes, with fatal consequences on long timescales.
???displayArticle.pubmedLink??? 26577186
???displayArticle.pmcLink??? PMC4649616
???displayArticle.link??? Sci Rep
???displayArticle.grants??? [+]
DP2 GM105437 NIGMS NIH HHS , 1DP2GM105437-01 NCCDPHP CDC HHS
Species referenced: Xenopus laevis
Genes referenced: coil ddx59 lat npm1
???attribute.lit??? ???displayArticles.show???
References [+] :
Alcaraz,
Microrheology of human lung epithelial cells measured by atomic force microscopy.
2003, Pubmed
Alcaraz, Microrheology of human lung epithelial cells measured by atomic force microscopy. 2003, Pubmed
Baarlink, Nuclear actin network assembly by formins regulates the SRF coactivator MAL. 2013, Pubmed
Bausch, Measurement of local viscoelasticity and forces in living cells by magnetic tweezers. 1999, Pubmed
Belin, Visualization of actin filaments and monomers in somatic cell nuclei. 2013, Pubmed
Bohnsack, A selective block of nuclear actin export stabilizes the giant nuclei of Xenopus oocytes. 2006, Pubmed , Xenbase
Brangwynne, Active liquid-like behavior of nucleoli determines their size and shape in Xenopus laevis oocytes. 2011, Pubmed , Xenbase
Collinsworth, Apparent elastic modulus and hysteresis of skeletal muscle cells throughout differentiation. 2002, Pubmed
Dumont, Oogenesis in Xenopus laevis (Daudin). I. Stages of oocyte development in laboratory maintained animals. 1972, Pubmed , Xenbase
Engler, Matrix elasticity directs stem cell lineage specification. 2006, Pubmed
Fabry, Scaling the microrheology of living cells. 2001, Pubmed
Feric, A nuclear F-actin scaffold stabilizes ribonucleoprotein droplets against gravity in large cells. 2013, Pubmed , Xenbase
Fernández, Single cell mechanics: stress stiffening and kinematic hardening. 2008, Pubmed
Fletcher, Cell mechanics and the cytoskeleton. 2010, Pubmed
Fredberg, Airway smooth muscle, tidal stretches, and dynamically determined contractile states. 1997, Pubmed
Gall, Examining the contents of isolated Xenopus germinal vesicles. 2010, Pubmed , Xenbase
Gardel, Microrheology of entangled F-actin solutions. 2003, Pubmed
Gardel, Elastic behavior of cross-linked and bundled actin networks. 2004, Pubmed
Goode, Functional cooperation between the microtubule and actin cytoskeletons. 2000, Pubmed
Gowrishankar, Active remodeling of cortical actin regulates spatiotemporal organization of cell surface molecules. 2012, Pubmed
Grill, Polarity controls forces governing asymmetric spindle positioning in the Caenorhabditis elegans embryo. 2001, Pubmed
Grosse, To be or not to be assembled: progressing into nuclear actin filaments. 2013, Pubmed
Handwerger, Cajal bodies, nucleoli, and speckles in the Xenopus oocyte nucleus have a low-density, sponge-like structure. 2005, Pubmed , Xenbase
Lecuit, Cell surface mechanics and the control of cell shape, tissue patterns and morphogenesis. 2007, Pubmed
Lee, Passive and active microrheology for cross-linked F-actin networks in vitro. 2010, Pubmed
Lénárt, A contractile nuclear actin network drives chromosome congression in oocytes. 2005, Pubmed
Levental, Soft biological materials and their impact on cell function. 2007, Pubmed
Lieleg, Mechanics of bundled semiflexible polymer networks. 2007, Pubmed
MacKintosh, Elasticity of semiflexible biopolymer networks. 1995, Pubmed
Mathur, Endothelial, cardiac muscle and skeletal muscle exhibit different viscous and elastic properties as determined by atomic force microscopy. 2001, Pubmed
McCain, Mechanotransduction: the role of mechanical stress, myocyte shape, and cytoskeletal architecture on cardiac function. 2011, Pubmed
Mizuno, Nonequilibrium mechanics of active cytoskeletal networks. 2007, Pubmed
Morris, Axonal transport of mitochondria along microtubules and F-actin in living vertebrate neurons. 1995, Pubmed
Rogers, Two mitotic kinesins cooperate to drive sister chromatid separation during anaphase. 2004, Pubmed
Samwer, The nuclear F-actin interactome of Xenopus oocytes reveals an actin-bundling kinesin that is essential for meiotic cytokinesis. 2013, Pubmed , Xenbase
Simon, The nucleoskeleton as a genome-associated dynamic 'network of networks'. 2011, Pubmed
Starr, ANChors away: an actin based mechanism of nuclear positioning. 2003, Pubmed
Starr, Role of ANC-1 in tethering nuclei to the actin cytoskeleton. 2002, Pubmed
Straight, Dissecting temporal and spatial control of cytokinesis with a myosin II Inhibitor. 2003, Pubmed
Tilly, Commuting the death sentence: how oocytes strive to survive. 2001, Pubmed
Tran, A mechanism for nuclear positioning in fission yeast based on microtubule pushing. 2001, Pubmed
Trepat, Universal physical responses to stretch in the living cell. 2007, Pubmed
Wang, Cell prestress. I. Stiffness and prestress are closely associated in adherent contractile cells. 2002, Pubmed
Zhu, Nuclear bodies: the emerging biophysics of nucleoplasmic phases. 2015, Pubmed
Ziemann, Local measurements of viscoelastic moduli of entangled actin networks using an oscillating magnetic bead micro-rheometer. 1994, Pubmed
