Click here to close
Hello! We notice that you are using Internet Explorer, which is not supported by Xenbase and may cause the site to display incorrectly.
We suggest using a current version of Chrome,
FireFox, or Safari.
Nucleic Acids Res
2012 Mar 01;406:2599-610. doi: 10.1093/nar/gkr1024.
Show Gene links
Show Anatomy links
Functional redundancy between DNA ligases I and III in DNA replication in vertebrate cells.
Arakawa H, Bednar T, Wang M, Paul K, Mladenov E, Bencsik-Theilen AA, Iliakis G.
???displayArticle.abstract???
In eukaryotes, the three families of ATP-dependent DNA ligases are associated with specific functions in DNA metabolism. DNA ligase I (LigI) catalyzes Okazaki-fragment ligation at the replication fork and nucleotide excision repair (NER). DNA ligase IV (LigIV) mediates repair of DNA double strand breaks (DSB) via the canonical non-homologous end-joining (NHEJ) pathway. The evolutionary younger DNA ligase III (LigIII) is restricted to higher eukaryotes and has been associated with base excision (BER) and single strand break repair (SSBR). Here, using conditional knockout strategies for LIG3 and concomitant inactivation of the LIG1 and LIG4 genes, we show that in DT40 cells LigIII efficiently supports semi-conservative DNA replication. Our observations demonstrate a high functional versatility for the evolutionary new LigIII in DNA replication and mitochondrial metabolism, and suggest the presence of an alternative pathway for Okazaki fragment ligation.
Figure 1. Eukaryotic DNA ligases and targeting strategies. (A) Domain structure of chicken DNA ligases. Nc, nuclear; mt, mitochondrial. Red bars indicate regions deleted in the mutants generated. The β form of LigIII is inferred, as the corresponding exon could not be identified. (B) Vectors and approach taken to generate conditional and constitutive knockouts of DT40 LIG3 alleles. Gels show PCR products confirming genome editing steps. The steps followed to generate the indicated mutants are outlined in the lower right. (C) Approach to generate an allele expressing the mitochondrial version of LigIII.
Figure 2. LIG3, but not LIG1 or LIG4, is essential for DT40 survival. (A) Determination of LIG3 mRNA level in LIG32loxP/− cells treated with 4HT. The mRNA levels of LIG1, LIG4 and LIG3 were measured by real-time PCR at different times after incubation with 4HT. (B) Western blot analysis of LigIII protein level in LIG32loxP/− cells treated with 4HT. A mouse monoclonal antibody, raised against human LigIII (clone 1F3), which efficiently recognizes the chicken LigIII was used. Protein loading was monitored with an anti-GAPDH antibody. (C and E) Growth kinetics of the indicated cell lines maintained in the exponential phase of growth by routine dilution in fresh growth medium. (D) Colony forming ability of wt and LIG32loxP/−DT40 cells as a function of time after incubation with 4HT. (F) Accumulation of Okazaki fragments in LigI-deficient human and mouse cells, as well as the indicated DT40 mutants. The graph shows the percentage of total radioactivity present in single-stranded DNA fragments <2.0 kb for each cell line.
Figure 3. The role of mitochondria in DT40 cell viability. (A, B, D and E) Growth kinetics of indicated mutants in the presence or absence of 4HT. (C) Colony forming ability of indicated mutants incubated in the presence or absence of 4HT for the indicated periods of time.
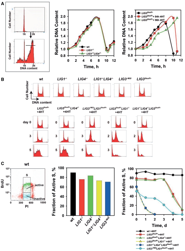
Figure 4. Analysis of LigI and LigIII functions in DNA replication (A) The upper panel on the left shows a representative flow-cytometry histogram of G1-enriched cells obtained by centrifugal elutriation; the lower panel shows the same population 6 h after incubation at 41°C to allow progression through the cell cycle. The horizontal bar shows the subpopulation used to estimate progression through the cycle of the population median. Middle panel: progression through S-phase calculated by following the relative increase in DNA content for the median of the population described in A. Right panel: progression through S-phase of LIG32loxP/− cells treated with 4HT for 3.5 and 4 days. (B) Representative flow-cytometry histograms of the indicated mutants with or without 4HT incubation. (C) Left panel: representative dot plot of BrdU-labeled wt cells. The gates applied to calculate the active S-phase fraction are shown. Middle panel: fraction of actively replicating cells. Right panel: fraction of actively replicating cells at various times after treatment with 4HT.
Arakawa,
Requirement of the activation-induced deaminase (AID) gene for immunoglobulin gene conversion.
2002, Pubmed
Arakawa,
Requirement of the activation-induced deaminase (AID) gene for immunoglobulin gene conversion.
2002,
Pubmed Arakawa,
Mutant loxP vectors for selectable marker recycle and conditional knock-outs.
2001,
Pubmed Barnes,
Targeted disruption of the gene encoding DNA ligase IV leads to lethality in embryonic mice.
,
Pubmed Barnes,
Mutations in the DNA ligase I gene of an individual with immunodeficiencies and cellular hypersensitivity to DNA-damaging agents.
1992,
Pubmed Bentley,
DNA ligase I is required for fetal liver erythropoiesis but is not essential for mammalian cell viability.
1996,
Pubmed Bentley,
DNA ligase I null mouse cells show normal DNA repair activity but altered DNA replication and reduced genome stability.
2002,
Pubmed Cardoso,
Mapping and use of a sequence that targets DNA ligase I to sites of DNA replication in vivo.
1997,
Pubmed Critchlow,
Mammalian DNA double-strand break repair protein XRCC4 interacts with DNA ligase IV.
1997,
Pubmed Ellenberger,
Eukaryotic DNA ligases: structural and functional insights.
2008,
Pubmed Frank,
DNA ligase IV deficiency in mice leads to defective neurogenesis and embryonic lethality via the p53 pathway.
2000,
Pubmed Frank,
Late embryonic lethality and impaired V(D)J recombination in mice lacking DNA ligase IV.
1998,
Pubmed Freie,
A role for the Fanconi anemia C protein in maintaining the DNA damage-induced G2 checkpoint.
2004,
Pubmed Frosina,
Two pathways for base excision repair in mammalian cells.
1996,
Pubmed Gao,
DNA ligase III is critical for mtDNA integrity but not Xrcc1-mediated nuclear DNA repair.
2011,
Pubmed
,
Xenbase Grawunder,
Activity of DNA ligase IV stimulated by complex formation with XRCC4 protein in mammalian cells.
1997,
Pubmed Lakshmipathy,
The human DNA ligase III gene encodes nuclear and mitochondrial proteins.
1999,
Pubmed
,
Xenbase Lee,
Defective neurogenesis resulting from DNA ligase IV deficiency requires Atm.
2000,
Pubmed Lindahl,
Mammalian DNA ligases.
1992,
Pubmed Mackenney,
Specific function of DNA ligase I in simian virus 40 DNA replication by human cell-free extracts is mediated by the amino-terminal non-catalytic domain.
1997,
Pubmed
,
Xenbase Mackey,
An alternative splicing event which occurs in mouse pachytene spermatocytes generates a form of DNA ligase III with distinct biochemical properties that may function in meiotic recombination.
1997,
Pubmed
,
Xenbase Montecucco,
The N-terminal domain of human DNA ligase I contains the nuclear localization signal and directs the enzyme to sites of DNA replication.
1995,
Pubmed Montecucco,
DNA ligase I is recruited to sites of DNA replication by an interaction with proliferating cell nuclear antigen: identification of a common targeting mechanism for the assembly of replication factories.
1998,
Pubmed Moser,
RETRACTED: Sealing of chromosomal DNA nicks during nucleotide excision repair requires XRCC1 and DNA ligase III alpha in a cell-cycle-specific manner.
2007,
Pubmed
,
Xenbase Okano,
Translocation of XRCC1 and DNA ligase IIIalpha from centrosomes to chromosomes in response to DNA damage in mitotic human cells.
2005,
Pubmed
,
Xenbase Okano,
Spatial and temporal cellular responses to single-strand breaks in human cells.
2003,
Pubmed Pascal,
Human DNA ligase I completely encircles and partially unwinds nicked DNA.
2004,
Pubmed Perez-Jannotti,
Two forms of mitochondrial DNA ligase III are produced in Xenopus laevis oocytes.
2001,
Pubmed
,
Xenbase Puebla-Osorio,
Early embryonic lethality due to targeted inactivation of DNA ligase III.
2006,
Pubmed
,
Xenbase Sekiguchi,
Genetic interactions between ATM and the nonhomologous end-joining factors in genomic stability and development.
2001,
Pubmed Simsek,
DNA ligase III promotes alternative nonhomologous end-joining during chromosomal translocation formation.
2011,
Pubmed
,
Xenbase Simsek,
Crucial role for DNA ligase III in mitochondria but not in Xrcc1-dependent repair.
2011,
Pubmed
,
Xenbase Tomkinson,
Structure and function of mammalian DNA ligases.
1998,
Pubmed Wang,
DNA ligase III as a candidate component of backup pathways of nonhomologous end joining.
2005,
Pubmed Wang,
The role of mitochondria in apoptosis*.
2009,
Pubmed Webster,
Growth retardation and immunodeficiency in a patient with mutations in the DNA ligase I gene.
1992,
Pubmed Zhang,
Inducible site-directed recombination in mouse embryonic stem cells.
1996,
Pubmed