XB-ART-53502
Development
2017 Apr 15;1448:1477-1483. doi: 10.1242/dev.143701.
Show Gene links
Show Anatomy links
Stomach curvature is generated by left-right asymmetric gut morphogenesis.
Davis A, Amin NM, Johnson C, Bagley K, Ghashghaei HT, Nascone-Yoder N.
???displayArticle.abstract???
Left-right (LR) asymmetry is a fundamental feature of internal anatomy, yet the emergence of morphological asymmetry remains one of the least understood phases of organogenesis. Asymmetric rotation of the intestine is directed by forces outside the gut, but the morphogenetic events that generate anatomical asymmetry in other regions of the digestive tract remain unknown. Here, we show in mouse and Xenopus that the mechanisms that drive the curvature of the stomach are intrinsic to the gut tube itself. The left wall of the primitive stomach expands more than the right wall, as the left epithelium becomes more polarized and undergoes radial rearrangement. These asymmetries exist across several species, and are dependent on LR patterning genes, including Foxj1, Nodal and Pitx2 Our findings have implications for how LR patterning manifests distinct types of morphological asymmetries in different contexts.
???displayArticle.pubmedLink??? 28242610
???displayArticle.pmcLink??? PMC5399665
???displayArticle.link??? Development
???displayArticle.grants??? [+]
R01 DK085300 NIDDK NIH HHS , R01 NS062182 NINDS NIH HHS , R21 OD017963 NIH HHS , T32 ES007046 NIEHS NIH HHS , R01 HD095937 NICHD NIH HHS
Species referenced: Xenopus laevis
Genes referenced: cdh1 ctnnb1 foxj1.2 itgb1 nodal nodal1 pard3 pitx2 prkci prkcz tub tuba4a tubg1
GO keywords: foregut morphogenesis [+]
???displayArticle.antibodies??? Cdh1 Ab1 Ctnnb1 Ab2 Itgb1 Ab1 Pard3 Ab1 Prkcz Ab1 Tuba4b Ab2 Tubg1 Ab6
???displayArticle.morpholinos??? pitx2 MO2 pitx2 MO3
gRNAs referenced: pitx2 gRNA1
Phenotypes: Xla Wt + pitx2 + DEX(Fig. 4. D) [+]
Xla Wt + pitx2 + DEX(Fig. 4. HLPT)
Xla Wt + pitx2 + DEX(Fig. S4 DGJ)
Xla Wt + pitx2 gRNA1 CRISPR(Fig. S5. BC)
Xla Wt + pitx2 gRNA1 CRISPR(Fig. S5. GHJKMN)
Xla Wt + pitx2 gRNA2 CRISPR(Fig. S5 C)
Xla Wt + pitx2 MO(Fig. 4. B)
Xla Wt + pitx2 MO(Fig. 4 FJNR)
Xla Wt + pitx2 MO(Fig S4. CFI)
Xla Wt + pitx2 MO(Fig S7 BCD)
Xla Wt + SB505124(Fig. 2. LP)
Xla Wt + SB505124(Fig. 2. ST)
Xla Wt + SB505124(Fig. 3 MO)
Xla Wt + SB505124(Fig. S2 BCD)
Xla Wt + pitx2 + DEX(Fig. S4 DGJ)
Xla Wt + pitx2 gRNA1 CRISPR(Fig. S5. BC)
Xla Wt + pitx2 gRNA1 CRISPR(Fig. S5. GHJKMN)
Xla Wt + pitx2 gRNA2 CRISPR(Fig. S5 C)
Xla Wt + pitx2 MO(Fig. 4. B)
Xla Wt + pitx2 MO(Fig. 4 FJNR)
Xla Wt + pitx2 MO(Fig S4. CFI)
Xla Wt + pitx2 MO(Fig S7 BCD)
Xla Wt + SB505124(Fig. 2. LP)
Xla Wt + SB505124(Fig. 2. ST)
Xla Wt + SB505124(Fig. 3 MO)
Xla Wt + SB505124(Fig. S2 BCD)
???attribute.lit??? ???displayArticles.show???
|
|
Fig. 1. Early stomach undergoes leftward expansion. The rotation model (A) posits that the embryonic stomach (shown in ventral views and cross-sections at successive stages) rotates around its longitudinal axis, shifting its dorsal face leftward. An alternative model (B) theorizes that the left wall expands more than the right. Sections of E10.5, E11 and E11.5 mouse embryos (C) or stage 34, 37 and 39 frog embryos (E) reveal the leftward expansion of the early stomach. The left/ right ratio of the lengths of the stomach walls becomes significantly greater than 1 in mouse by E11 (D) and in frog by stage 39 (F); *P<0.05. Sections in C and E are false-colored to match diagrams in A and B, highlighting layers of the stomach: right mesoderm, pink; right endoderm, teal; left endoderm, blue; left mesoderm, gold. In all sections, dorsal is upwards and the left side of animal is on right side of image. D, dorsal; V, ventral; L, left; R, right. Scale bars: 500 μm in C (E11.5, 150 μm); 75 μM in E. |
|
|
Fig. 2. Asymmetries in tissue architecture are regulated by left-right patterning. Sections through mouse (A-D) or frog (I-L) stomachs were stained for β-catenin (A-D) or integrin (I-L) (green) and false color-coded as in Fig. 1 (RE, right endoderm; LE, left endoderm; RM, right mesoderm; LM, left mesoderm). The widths of the endoderm (Endo) and mesoderm (Meso) are significantly different by E10.5-11 in mouse (E,F) and stage 39 in frog (M,N). In Foxj1+/â controls (E11.5), the lumen expands leftward and left-right differences in tissue width are evident (B); however, in Foxj1â/â mutants, the normal leftward expansion of the stomach is perturbed (C,D), and left-right differences in tissue width are eliminated (G,H). Likewise, frog embryos exposed to DMSO show normal leftward expansion of the stomach lumen (K); this is eliminated in embryos exposed to a Nodal inhibitor (SB505124; L), as are normal left-right differences in widths of endoderm and mesoderm (O,P). Nuclear staining reveals asymmetry in the number of endoderm cell layers in the right (teal) versus left (blue) stomach walls by E11.5 in mouse (Q,R) and stage 39 in frog (S,T); this asymmetry is perturbed in Foxj1â/â mutants (Q,R) and in frog embryos exposed to SB505124 (S,T). Scale bars: 100 μm in A-D,Q; 75 μm in I-L,S. *P<0.01; NS, not significant. |
|
|
Fig. 3. Asymmetries in stomach epithelial polarity are regulated by left-right signaling. Stomach sections immunostained for α-tubulin (αtub, red) and β-catenin (β-cat, green) in the E11.5 mouse (A-I), or Par3 (red) and E-cadherin (Ecad, green) in the stage 39 frog (J-O), reveal left-right differences in endoderm morphogenesis. In the posterior stomach of Foxj1+/â mice, right endoderm is irregular, whereas left endoderm is more organized (D) and highly polarized, as indicated by tight apical concentration of α-tubulin (αtub, red; arrowhead, G). Both walls of Foxj1â/â mutant embryo [Foxj1â/â(1), B,E,H], comprise polarized cells with tight apical concentration of αtub (arrowheads, H); both sides resemble control left epithelium. In another mutant [Foxj1â/â(2), C,F,I] both sides are irregular and resemble control right epithelium, although sub-regions exhibit greater organization and polarity (arrowhead, I). In control (DMSO) frog embryos (J,L,N), left endoderm is more polarized than right, as indicated by enrichment of E-cadherin (Ecad; green) at apical adherens junctions (arrows, L), and the concentration of the apical polarity marker Par3 at the lumenal surface (red; arrowheads, N). By contrast, SB505124 (K,M,O) results in right isomerism, with left endoderm resembling right endoderm, as indicated by absence of apical enrichment of E-cadherin (M) and Par3 (O). L, left; R, right. Scale bars: 100 μmin A-C; 50 μm in D-K; 25 μm in L-O. (See Fig. S4 for higher magnification images.) |
|
|
Fig. 4. Pitx2c controls epithelial morphogenesis in left stomach wall. Frog embryos were injected with control morpholino (control-MO; A,E,I,M,Q) or Pitx2c-MO (B,F,J,N,R) targeted to the left side of the stomach, or injected with Pitx2c- GR mRNA (C,G,K,O,S and D,H,L,P,T) targeted to the right side. (See Fig. S6A,B for morpholino validation.) In injected embryos (A-D), the greater curvature of the stomach at stage 42 is indicated by an arrowhead (A,C); absence of curvature is specified by an asterisk (B,D). Sections through stage 39 stomachs (E-T) were stained for β-catenin (βcat; red; E-L), α-tubulin (αtub; green; M-P) or atypical PKC (aPKC; red; Q-T). GFP mRNA was coinjected as a lineage tracer to confirm proper targeting (green; E-H). MO depletion on the left (F) or ectopic activity of Pitx2 on the right (H) results in a loss of asymmetry within the stomach compared with controls (E,G, respectively). In addition, compared with control-MO injected embryos, in which αtub and aPKC are concentrated at the apical surface of the left stomach wall (arrowheads in M,Q, respectively), MO depletion of Pitx2c disrupts epithelial architecture (brackets in J,N,R). Meanwhile, dexamethasone induction of Pitx2c activity in the right wall polarizes stomach endoderm, as indicated by ectopic regions of polarized epithelial architecture (arrowheads in L,P,T), correlating with ectopic αtub (P) and aPKC (T), which are not observed in right wall of uninduced controls (K,O,S). Scale bars: 500 μm in A-D; 75 μm in E-H; 50 μm in I-T. L, left; R, right. |
|
|
Figure S1. The normal left/right ratio of the lengths of the stomach walls is eliminated in E11.5 FoxJ1-/- mouse stomachs (* denotes p<0.01). |
|
|
Figure S2. SB505124 exposure inhibits stomach curvature. Stage 19/20 frog embryos were exposed to DMSO (A) or 5uM SB505124 (B) through stage 42. C) The normal left/right (L/R) ratio of the lengths of the stomach walls is eliminated in SB505124-dosed embryos (* denotes p<0.01). The graph (D) indicates the percentage of embryos in which the greater curvature of the stomach is normal (e.g., arrowhead in A) or reduced/absent (* in B). |
|
|
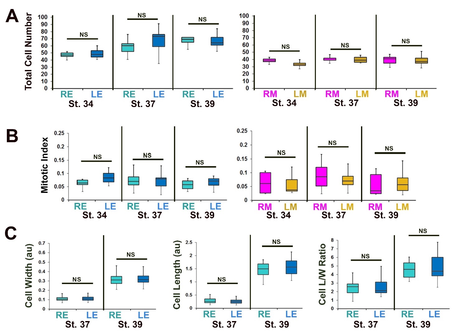
Figure S3. Morphometric comparison of cell properties in the left and right stomach walls. Sections of the developing stomach were immunohistochemically stained to reveal cell outlines or mitotic nuclei, and the indicated features were counted and/or measured at St. 34, 37 and 39, using at least 3 sections from each of 3 different embryos. At no stage are the total number of cells (A) or mitotic indices (B; number of pHH3+ cells/number of total cells) statistically different between the left and right sides. Likewise, there is no statistical difference in endoderm cell width, length or length/width (L/W) ratio between sides during curvature formation (C). RE, right endoderm; LE, left endoderm; RM, right mesoderm; LM, left mesoderm |
|
|
Figure S4. Markers of apicobasal polarity become left-right asymmetric in the developing stomach. The intensity of several markers of apical polarity, including aPKC, Par3, E-cadherin (E-cad), alpha-tubulin (a-tub) and gamma-tubulin (g-tub) were measured at the left and right surfaces of the frog stomach lumen at the indicated stages using image J (A). The level of apical enrichment is represented as a ratio of left and right intensities measured in at least 3 sections of 3-5 different embryos. The left/right (L/R) ratios of all apical markers become significantly different by stage 39, while the L/R ratios of Beta-catenin (B-cat) and integrin are not significantly >1. B-J) High magnification images of sections through the Stage 39 stomach stained forB-catenin B-cat; red; BD), alpha-tubulin (atub; green; E-G), or atypical PKC (aPKC; red; H-J). Compared to control embryos (B, E, H), in which a-tub and aPKC are concentrated at the apical surface of the left stomach wall (arrowheads in E, H, respectively), MO depletion of Pitx2c (C, F, I) disrupts epithelial architecture (arrows in I). Meanwhile, dexamethasone-induction of Pitx2c activity (D, G, J) in the right wall ectopically polarizes the stomach endoderm, as indicated by ectopic regions of polarized epithelial architecture, correlating with enriched ï¡tub and ectopic aPKC at the apical surface (arrows in G, J). Scalebars = 25uM. Left (L), Right (R). |
|
|
Figure S5. CRISPR-Cas9 mediated editing of pitx2c gene perturbs stomach asymmetry. Xenopus embryos were injected with 2 ng synthetic Cas9 mRNA plus 300 pg control tyrosinase (tyr) gRNA (A) or pitx2c gRNA (B), and allowed to develop until stage 42. The graph (C) indicates the percentage of embryos in which the greater curvature of the stomach is normal (arrowhead in A) or reduced/absent (* in B) after injection with the tyr gRNA or two different pitx2c gRNAs (#1 and #2). D) Genomic DNA from 10 embryos injected with each gRNA was pooled and PCR amplified using exon 1-specific primers, and then tested for CRISPR/Cas9-induced mutations by T7 endonuclease I assay. The asterisk (*) indicates the 500 bp amplicon not cut in un-injected or tyr gRNA-injected control embryos. Arrowheads indicate bands resulting from mismatches (inferred mutations) in amplicons cleaved by T7 endonuclease I. E) Sequencing of a subset of individual clones validates the presence of deleterious mutations in pitx2c gRNA injected embryos. For pitx2c gRNA #1, 9/17 mutations were likely nulls and 3/17 were predicted to result in compromised function; for pitx2c gRNA #2: 2/18 mutations were likely nulls and 4/17 were likely to result in compromised function. F-N) Sections through stomachs of Cas9 control and pitx2c gRNA (#1) injected embryos (Stage 39) were stained for integrin (green) and false color-coded as in Fig. 1 to highlight the relevant tissue layers (RE, right endoderm; LE, left endoderm; RM, right mesoderm; LM, left mesoderm). Controls show normal asymmetric expansion of the left stomach wall (F), but this is eliminated in embryos injected with pitx2c gRNA (G-H). Normal asymmetries in the lengths of the left and right stomach walls (I), and the widths of the endoderm (Endo) and mesoderm (Meso) layers (J-K), are also significantly perturbed by CRISPR-Cas editing of pitx2c; * denotes p<0.01. Compared to controls (L), left endoderm tissue architecture is severely disrupted, and apicobasal polarity is reduced (M), and/or disorganized (N) in embryos with CRISPR-mediated mutations in pitx2c; arrowheads indicate the expression of the apical marker aPKC (red). Scalebars= 100 ïM. |
|
|
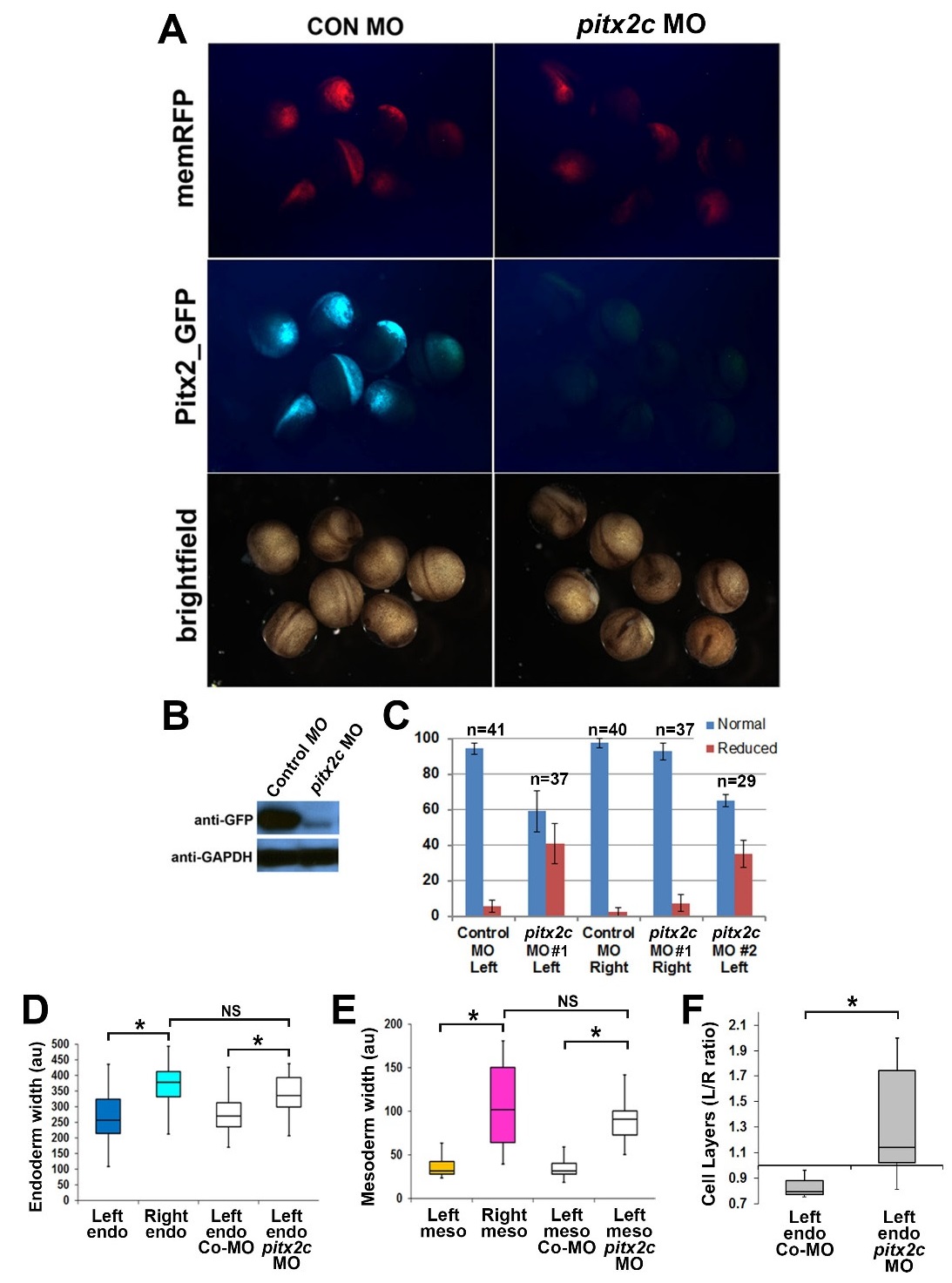
Figure S6. Specificity and efficacy of the pitx2c MO. A) Xenopus embryos (8-cell stage) were injected with 8 ng Control or pitx2c MO plus 200pg RFP mRNA and GFP mRNA (fused with pitx2c 5â UTR MO target site), and cultured until stage 20. Effective translation, indicated by GFP fluorescence, is visible in embryos injected with Control MO, but not with Pitx2c MO; RFP (which does not contain the pitx2c 5â UTR sequence) levels remain unaffected. B) Western blot confirms drastic reduction of GFP protein levels in embryonic extracts from pitx2c-MO- but not Control-MO-injected embryos. GAPDH, loading control. C) The graph indicates the frequency (percentage) of embryos in which the greater curvature of the stomach is normal or reduced/absent when Control MO or pitx2c-MO (#1) is targeted to either the left or right side. A second, independent MO (pitx2c MO #2) confirmed the result. While injection of Control MO has no effect on the relative thickness of the left endoderm (D) or mesoderm (E), pitx2c-MO-injected tissues are similar in thickness to the normal (nonpitx2c- expressing) right tissues (i.e., not significantly different, NS). F) The L/R ratio of endoderm cell layers is significantly increased in pitx2c-MO-injected stomachs, compared to Control-MO. * denotes p<0.01 |
|
|
Figure S7. Reciprocal endoderm-mesoderm interactions affect morphogenesis of the left stomach wall. Frog embryos were injected with GFP mRNA and either control morpholino (Co-MO; A) or pitx2c-MO (B-D), targeted to the left side of the stomach. Top panels: sections through the stomach were stained for ï¢-catenin (ï¢cat; red) and GFP (green). Bottom panels: the same sections were false color-coded as in Fig. 1(b) to highlight the relevant tissue layers (RE, right endoderm; LE, left endoderm; RM, right mesoderm; LM, left mesoderm). In the embryo shown in A, Control-MO is distributed throughout the LE and LM of the left stomach wall, which exhibits normal left side tissue architecture. In the embryo shown in B, pitx2c-MO is distributed throughout the LE and LM, and both tissue layers are abnormally thickened and/or disorganized. In C, pitx2c-MO is present predominately in the LE, with minimal contribution to the LM; yet, both the LE and LM are abnormal. Likewise, in D, pitx2c-MO is present only in the LM, with minimal contribution to LE, but both LE and LM are abnormal. |
References [+] :
Al Alam,
FGF9-Pitx2-FGF10 signaling controls cecal formation in mice.
2012, Pubmed
Al Alam, FGF9-Pitx2-FGF10 signaling controls cecal formation in mice. 2012, Pubmed
Bamforth, Cited2 controls left-right patterning and heart development through a Nodal-Pitx2c pathway. 2004, Pubmed
Blum, Xenopus, an ideal model system to study vertebrate left-right asymmetry. 2009, Pubmed , Xenbase
Brody, Ciliogenesis and left-right axis defects in forkhead factor HFH-4-null mice. 2000, Pubmed
Campione, The homeobox gene Pitx2: mediator of asymmetric left-right signaling in vertebrate heart and gut looping. 1999, Pubmed , Xenbase
Capdevila, Mechanisms of left-right determination in vertebrates. 2000, Pubmed , Xenbase
Chalmers, The Xenopus tadpole gut: fate maps and morphogenetic movements. 2000, Pubmed , Xenbase
Chen, Mutation of the mouse hepatocyte nuclear factor/forkhead homologue 4 gene results in an absence of cilia and random left-right asymmetry. 1998, Pubmed
Chung, Direct activation of Shroom3 transcription by Pitx proteins drives epithelial morphogenesis in the developing gut. 2010, Pubmed , Xenbase
Davis, The chirality of gut rotation derives from left-right asymmetric changes in the architecture of the dorsal mesentery. 2008, Pubmed
Duncan, Xenopus as a model organism for birth defects-Congenital heart disease and heterotaxy. 2016, Pubmed , Xenbase
Dush, Heterotaxin: a TGF-β signaling inhibitor identified in a multi-phenotype profiling screen in Xenopus embryos. 2011, Pubmed , Xenbase
Dush, Jun N-terminal kinase maintains tissue integrity during cell rearrangement in the gut. 2013, Pubmed , Xenbase
Grosse, Cell dynamics in fetal intestinal epithelium: implications for intestinal growth and morphogenesis. 2011, Pubmed
KANAGASUNTHERAM, Development of the human lesser sac. 1957, Pubmed
Kurpios, The direction of gut looping is established by changes in the extracellular matrix and in cell:cell adhesion. 2008, Pubmed
Levin, A molecular pathway determining left-right asymmetry in chick embryogenesis. 1995, Pubmed
Liebermann-Meffert, [Development of form and position of the human stomach and its mesenteries]. 1969, Pubmed
Liu, Regulation of left-right asymmetry by thresholds of Pitx2c activity. 2001, Pubmed
Logan, The transcription factor Pitx2 mediates situs-specific morphogenesis in response to left-right asymmetric signals. 1998, Pubmed
Lowe, Conserved left-right asymmetry of nodal expression and alterations in murine situs inversus. 1996, Pubmed , Xenbase
Marsden, Regulation of cell polarity, radial intercalation and epiboly in Xenopus: novel roles for integrin and fibronectin. 2001, Pubmed , Xenbase
Matsumoto, Occlusion and subsequent re-canalization in early duodenal development of human embryos: integrated organogenesis and histogenesis through a possible epithelial-mesenchymal interaction. 2002, Pubmed
Murcia, The Oak Ridge Polycystic Kidney (orpk) disease gene is required for left-right axis determination. 2000, Pubmed , Xenbase
Muthusamy, A knock-in Foxj1(CreERT2::GFP) mouse for recombination in epithelial cells with motile cilia. 2014, Pubmed
Okada, Abnormal nodal flow precedes situs inversus in iv and inv mice. 1999, Pubmed
Reed, Morphogenesis of the primitive gut tube is generated by Rho/ROCK/myosin II-mediated endoderm rearrangements. 2009, Pubmed , Xenbase
Richardson, EMAGE mouse embryo spatial gene expression database: 2014 update. 2014, Pubmed
Ryan, Pitx2 determines left-right asymmetry of internal organs in vertebrates. 1998, Pubmed , Xenbase
Stubbs, The forkhead protein Foxj1 specifies node-like cilia in Xenopus and zebrafish embryos. 2008, Pubmed , Xenbase
Tamakoshi, Roles of the Foxj1 and Inv genes in the left-right determination of internal organs in mice. 2006, Pubmed
Walentek, ATP4a is required for Wnt-dependent Foxj1 expression and leftward flow in Xenopus left-right development. 2012, Pubmed , Xenbase
Welsh, Integration of left-right Pitx2 transcription and Wnt signaling drives asymmetric gut morphogenesis via Daam2. 2013, Pubmed
Womble, Frogs as integrative models for understanding digestive organ development and evolution. 2016, Pubmed , Xenbase
Zhang, CRISPR/Cas9 for genome editing: progress, implications and challenges. 2014, Pubmed
Zhang, Foxj1 regulates asymmetric gene expression during left-right axis patterning in mice. 2004, Pubmed
