Click here to close Hello! We notice that you are using Internet Explorer, which is not supported by Xenbase and may cause the site to display incorrectly. We suggest using a current version of Chrome, FireFox, or Safari.
XB-ART-53614
Mol Psychiatry 2018 May 01;235:1303-1319. doi: 10.1038/mp.2017.63.
Show Gene links Show Anatomy links

EFhd2/Swiprosin-1 is a common genetic determinator for sensation-seeking/low anxiety and alcohol addiction.

Mielenz D, Reichel M, Jia T, Quinlan EB, Stöckl T, Mettang M, Zilske D, Kirmizi-Alsan E, Schönberger P, Praetner M, Huber SE, Amato D, Schwarz M, Purohit P, Brachs S, Spranger J, Hess A, Büttner C, Ekici AB, Perez-Branguli F, Winner B, Rauschenberger V, Banaschewski T, Bokde ALW, Büchel C, Conrod PJ, Desrivières S, Flor H, Frouin V, Gallinat J, Garavan H, Gowland P, Heinz A, Martinot JL, Lemaitre H, Nees F, Paus T, Smolka MN, IMAGEN Consortium, Schambony A, Bäuerle T, Eulenburg V, Alzheimer C, Lourdusamy A, Schumann G, Müller CP.


???displayArticle.abstract???
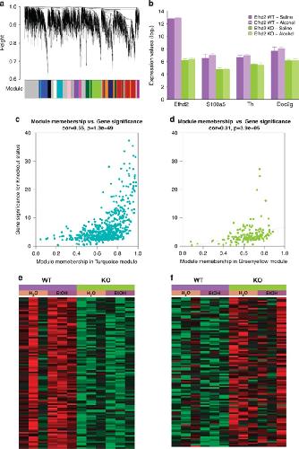
In many societies, the majority of adults regularly consume alcohol. However, only a small proportion develops alcohol addiction. Individuals at risk often show a high sensation-seeking/low-anxiety behavioural phenotype. Here we asked which role EF hand domain containing 2 (EFhd2; Swiprosin-1) plays in the control of alcohol addiction-associated behaviours. EFhd2 knockout (KO) mice drink more alcohol than controls and spontaneously escalate their consumption. This coincided with a sensation-seeking and low-anxiety phenotype. A reversal of the behavioural phenotype with β-carboline, an anxiogenic inverse benzodiazepine receptor agonist, normalized alcohol preference in EFhd2 KO mice, demonstrating an EFhd2-driven relationship between personality traits and alcohol preference. These findings were confirmed in a human sample where we observed a positive association of the EFhd2 single-nucleotide polymorphism rs112146896 with lifetime drinking and a negative association with anxiety in healthy adolescents. The lack of EFhd2 reduced extracellular dopamine levels in the brain, but enhanced responses to alcohol. In confirmation, gene expression analysis revealed reduced tyrosine hydroxylase expression and the regulation of genes involved in cortex development, Eomes and Pax6, in EFhd2 KO cortices. These findings were corroborated in Xenopus tadpoles by EFhd2 knockdown. Magnetic resonance imaging (MRI) in mice showed that a lack of EFhd2 reduces cortical volume in adults. Moreover, human MRI confirmed the negative association between lifetime alcohol drinking and superior frontal gyrus volume. We propose that EFhd2 is a conserved resilience factor against alcohol consumption and its escalation, working through Pax6/Eomes. Reduced EFhd2 function induces high-risk personality traits of sensation-seeking/low anxiety associated with enhanced alcohol consumption, which may be related to cortex function.

???displayArticle.pubmedLink??? 28397836
???displayArticle.pmcLink??? PMC5984092
???displayArticle.link??? Mol Psychiatry
???displayArticle.grants??? [+]

Species referenced: Xenopus laevis
Genes referenced: cfp efhd2 eomes kidins220 nlrp1 nsf pax6


???attribute.lit??? ???displayArticles.show???
References [+] :
Ahmed, Toward an evolutionary basis for resilience to drug addiction. 2011, Pubmed