Click here to close
Hello! We notice that you are using Internet Explorer, which is not supported by Xenbase and may cause the site to display incorrectly.
We suggest using a current version of Chrome,
FireFox, or Safari.
???displayArticle.abstract???
The establishment of precise topographic maps during neural development is facilitated by the presorting of axons in the pathway before they reach their targets. In the vertebrate visual system, such topography is seen clearly in the optic tract (OT) and in the optic radiations. However, the molecular mechanisms involved in pretarget axon sorting are poorly understood. Here, we show in zebrafish that the RNA-binding protein Hermes, which is expressed exclusively in retinal ganglion cells (RGCs), is involved in this process. Using a RiboTag approach, we show that Hermes acts as a negative translational regulator of specific mRNAs in RGCs. One of these targets is the guidance cue receptor Neuropilin 1 (Nrp1), which is sensitive to the repellent cue Semaphorin 3A (Sema3A). Hermes knock-down leads to topographic missorting in the OT through the upregulation of Nrp1. Restoring Nrp1 to appropriate levels in Hermes-depleted embryos rescues this effect and corrects the axon-sorting defect in the OT. Our data indicate that axon sorting relies on Hermes-regulated translation of Nrp1.
SIGNIFICANCE STATEMENT: An important mechanism governing the formation of the mature neural map is pretarget axon sorting within the sensory tract; however, the molecular mechanisms involved in this process remain largely unknown. The work presented here reveals a novel function for the RNA-binding protein Hermes in regulating the topographic sorting of retinal ganglion cell (RGC) axons in the optic tract and tectum. We find that Hermes negatively controls the translation of the guidance cue receptor Neuropilin-1 in RGCs, with Hermes knock-down resulting in aberrant growth cone cue sensitivity and axonal topographic misprojections. We characterize a novel RNA-based mechanism by which axons restrict their translatome developmentally to achieve proper targeting.
Figure 1. Knock-down of Hermes causes topographic guidance defects of RGC dorsal axons. Zebrafish embryos were fixed at 5 dpf and the eyes injected dorsally (D) with DiI (red) and ventrally (V) with DiO (green) to visualize the retinotectal projections (A). Whole-mount embryos injected with CoMO or HeMO were visualized in lateral (B1, B2, C1, C2) or dorsal view (B3, C3). Hermes-depleted embryos show misprojections of dorsal axons in the medial tract (C1, C2, white arrows) that are not present in embryos injected with CoMO (B1, B2). Quantifications show a significant increase of the percentage of embryos showing misprojections in the OT (D). HeMO-injected embryos show aberrant projection of dorsal axons entering the tectum through the ventral branch (C3) compared with CoMO (B3). Quantifications show that significantly more dorsal axons misroute and enter the tectum through the ventral branch in Hermes-depleted embryos compared with control (E). HeMO-injected embryos were coinjected with a construct expressing full-length myc-tagged Xenopus Hermes (He-myc; F). After 72 hpf, immunostainings show a strong myc signal in the RGC layer (RGCL). Coinjection of He-myc rescues the dorsal axons misprojections in the OT observed in HeMO-injected embryos (G), with a significant reduction of the percentage of embryos with defects (H). In HeMO-injected embryos, some dorsal axons enter in the tectum through the medial tectum (J1, J2) and this mistargeting is absent in He-myc-coinjected embryos (K1, K2). Quantifications show a rescue of misprojecting dorsal axons in He-myc-injected embryos (L). Error bars indicate SEM. Numbers of embryos analyzed are indicated on bars. Scale bars, 50 μm.
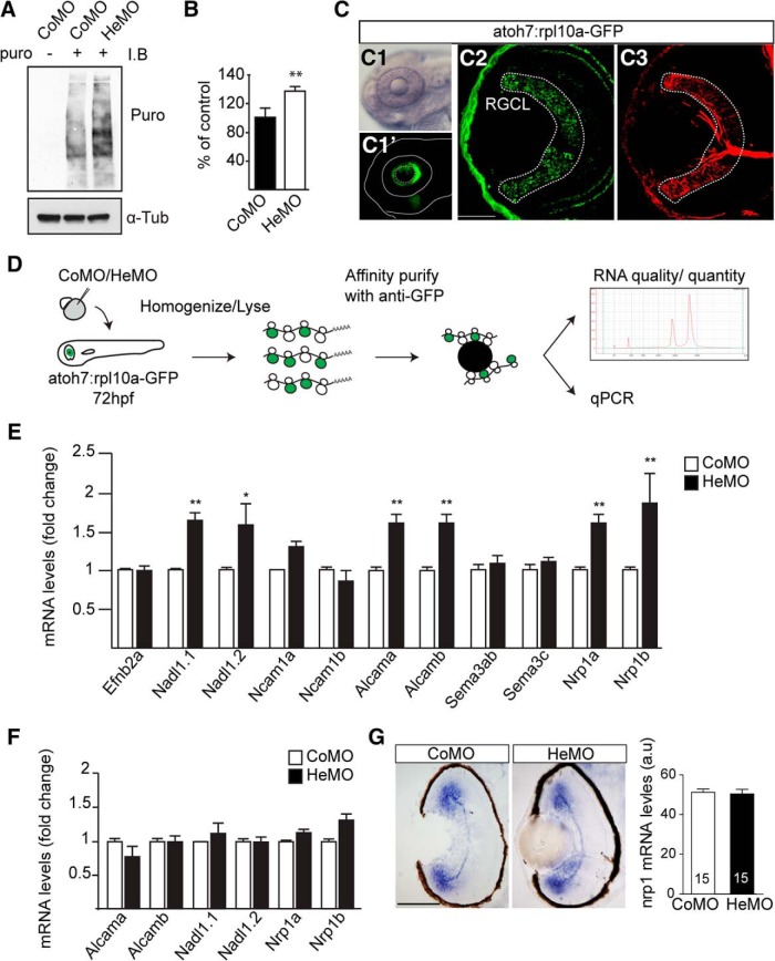
Figure 2. Hermes exerts a negative translational control of specific mRNAs in RGCs. Increase in puromycin incorporation detected by Western blotting in the Hermes-depleted condition compared with control (A, B). GFP expression is restricted to the eye in the atoh7:rpl10a-GFP transgenic line (C1, C1â²), with a positive signal in Zn-5 positive RGCs and photoreceptors (C2, C3). atoh7:rpl10a-GFP embryos at 72 hpf, injected with CoMO or HeMO, were homogenized and immunoprecipitations against GFP were performed on lysates. The total RNA was then extracted from the ribosomeâmRNA complexes, analyzed by bioanalyzer, and quantified by quantitative RT-PCR (D). Quantifications show an increase of nadl1.1, nadl1.2, alcama, alcamb, nrp1a, and nrp1b mRNAs bound to ribosomes in absence of Hermes (E). Quantifications of total RNAs input show no difference between CoMO and HeMO conditions (F). nrp1 in situ hybridization on 72 hpf retinal transverse sections shows no difference between HeMO- and CoMO-injected embryos (G). Quantifications of signal intensity show no difference in nrp1 expression in HeMO compared with CoMO (G). mRNA levels were calculated by using the formula 2âδδCt with β-actin mRNA as a calibrator (E, F). Error bars indicate SEM. Numbers of embryos analyzed are indicated on bars. Scale bars: C2, C3, 30 μm; G, 100 μm.
Figure 3. Hermes depletion increases Nrp1 protein in axons and induces an earlier response to Sema3A. Immunostainings on stage 32 Xenopus retinal explants show increased Nrp1 expression on Hermes-depleted growth cone compared with control (A). Quantifications show a significant increase in Nrp1 signal intensity in the growth cone at stage 28 (B), stage 32 (C), stage 35/36 (D), and stage 39 (E) embryos. Eye explants were cultured from stage 32 and 35/36 Xenopus embryos for 24 h. Sema3A was added for 10 min before fixation and the percentage of collapsed growth cones was determined (F). BSA was used as a control. Examples of collapse response of control and Hermes-depleted growth cones (G). At stage 32, Hermes-depleted growth cones display a significantly higher collapse response to Sema3A compared with control (H). This increase in collapse response is not present at stage 35/36 (I). Error bars indicate SEM. Numbers of growth cones analyzed are indicated on bars. Scale bars, 100 μm.
Figure 4. Restoring Nrp1 levels rescues the dorsal axon topography defect in Hermes-depleted embryos. Shown is Nrp1 immunostaining on retina transverse sections from atoh7:gapRFP zebrafish embryos injected with CoMO (A), HeMO (B), or HeMO+Nrp1MO (C). Quantifications show a significant increase of Nrp1 signal intensity in the HeMO condition compared with CoMO and HeMO + Nrp1MO (D). Lateral view of whole-mount DiI- and DiO-injected retina from CoMO- (E), HeMO- (F), and HeMO + Nrp1MO (G)-injected embryos. HeMO + Nrp1MO-coinjection showed a significant reduction of the percentage of embryos with mistargeting in the OT compared with HeMO (H). DiI-labelling of dorsal axons in the tectum of CoMO (I), HeMO (J), and HeMO + nrp1MO (K) injected embryos. Quantifications show a rescue of misprojecting dorsal axons in HeMO+nrp1MO injected embryos (L). Error bars indicate SEM. Numbers of embryos analyzed are indicated on bars. Scale bars: A–C, 100 μm; E–G, I–K, 50 μm).
Bagri,
Stereotyped pruning of long hippocampal axon branches triggered by retraction inducers of the semaphorin family.
2003, Pubmed
Bagri,
Stereotyped pruning of long hippocampal axon branches triggered by retraction inducers of the semaphorin family.
2003,
Pubmed Batista,
Intra-axonal protein synthesis in development and beyond.
2016,
Pubmed Baudet,
miR-124 acts through CoREST to control onset of Sema3A sensitivity in navigating retinal growth cones.
2011,
Pubmed
,
Xenbase Buhusi,
ALCAM regulates mediolateral retinotopic mapping in the superior colliculus.
2009,
Pubmed Buhusi,
L1 interaction with ankyrin regulates mediolateral topography in the retinocollicular projection.
2008,
Pubmed Campbell,
Semaphorin 3A elicits stage-dependent collapse, turning, and branching in Xenopus retinal growth cones.
2001,
Pubmed
,
Xenbase Cioni,
SEMA3A signaling controls layer-specific interneuron branching in the cerebellum.
2013,
Pubmed Demyanenko,
The L1 cell adhesion molecule is essential for topographic mapping of retinal axons.
2003,
Pubmed Erskine,
VEGF signaling through neuropilin 1 guides commissural axon crossing at the optic chiasm.
2011,
Pubmed Farazi,
Identification of the RNA recognition element of the RBPMS family of RNA-binding proteins and their transcriptome-wide mRNA targets.
2014,
Pubmed Fawcett,
Fibre order in the normal Xenopus optic tract, near the chiasma.
1984,
Pubmed
,
Xenbase Feldheim,
Visual map development: bidirectional signaling, bifunctional guidance molecules, and competition.
2010,
Pubmed Glinka,
The heterogeneous nuclear ribonucleoprotein-R is necessary for axonal beta-actin mRNA translocation in spinal motor neurons.
2010,
Pubmed Han,
MicroRNA-30b promotes axon outgrowth of retinal ganglion cells by inhibiting Semaphorin3A expression.
2015,
Pubmed Holt,
The central dogma decentralized: new perspectives on RNA function and local translation in neurons.
2013,
Pubmed Hörnberg,
RNA-binding protein Hermes/RBPMS inversely affects synapse density and axon arbor formation in retinal ganglion cells in vivo.
2013,
Pubmed
,
Xenbase Hörnberg,
RNA-binding proteins and translational regulation in axons and growth cones.
2013,
Pubmed Huettl,
Npn-1 contributes to axon-axon interactions that differentially control sensory and motor innervation of the limb.
2011,
Pubmed Imai,
Pre-target axon sorting establishes the neural map topography.
2009,
Pubmed Jain,
Local translation of cell adhesion molecules in axons.
2016,
Pubmed Kuwajima,
Optic chiasm presentation of Semaphorin6D in the context of Plexin-A1 and Nr-CAM promotes retinal axon midline crossing.
2012,
Pubmed Li,
Fragile X Mental Retardation Protein is Involved in Protein Synthesis-Dependent Collapse of Growth Cones Induced by Semaphorin-3A.
2009,
Pubmed Lin,
Cytoplasmic polyadenylation and cytoplasmic polyadenylation element-dependent mRNA regulation are involved in Xenopus retinal axon development.
2009,
Pubmed
,
Xenbase McWhorter,
Knockdown of the survival motor neuron (Smn) protein in zebrafish causes defects in motor axon outgrowth and pathfinding.
2003,
Pubmed Pittman,
nev (cyfip2) is required for retinal lamination and axon guidance in the zebrafish retinotectal system.
2010,
Pubmed Plas,
Pretarget sorting of retinocollicular axons in the mouse.
2005,
Pubmed Poulain,
Proteoglycan-mediated axon degeneration corrects pretarget topographic sorting errors.
2013,
Pubmed Scholes,
Nerve fibre topography in the retinal projection to the tectum.
1979,
Pubmed Shigeoka,
Dynamic Axonal Translation in Developing and Mature Visual Circuits.
2016,
Pubmed Shirvan,
Anti-semaphorin 3A antibodies rescue retinal ganglion cells from cell death following optic nerve axotomy.
2002,
Pubmed Simpson,
A quantitative analysis of branching, growth cone turning, and directed growth in zebrafish retinotectal axon guidance.
2013,
Pubmed SPERRY,
CHEMOAFFINITY IN THE ORDERLY GROWTH OF NERVE FIBER PATTERNS AND CONNECTIONS.
1963,
Pubmed Stuermer,
Retinotopic organization of the developing retinotectal projection in the zebrafish embryo.
1988,
Pubmed Suster,
Transgenesis in zebrafish with the tol2 transposon system.
2009,
Pubmed Thelen,
Translation of the cell adhesion molecule ALCAM in axonal growth cones - regulation and functional importance.
2012,
Pubmed Tryon,
Development of translating ribosome affinity purification for zebrafish.
2013,
Pubmed Vignali,
HNF1(beta) is required for mesoderm induction in the Xenopus embryo.
2000,
Pubmed
,
Xenbase Welshhans,
Netrin-1-induced local β-actin synthesis and growth cone guidance requires zipcode binding protein 1.
2011,
Pubmed Yao,
An essential role for beta-actin mRNA localization and translation in Ca2+-dependent growth cone guidance.
2006,
Pubmed
,
Xenbase Yasuda,
RNA sequence reveals mouse retinal transcriptome changes early after axonal injury.
2014,
Pubmed Yasuda,
Transcriptome profiling of the rat retina after optic nerve transection.
2016,
Pubmed Ymlahi-Ouazzani,
Reduced levels of survival motor neuron protein leads to aberrant motoneuron growth in a Xenopus model of muscular atrophy.
2010,
Pubmed
,
Xenbase Zearfoss,
Hermes is a localized factor regulating cleavage of vegetal blastomeres in Xenopus laevis.
2004,
Pubmed
,
Xenbase Zhou,
Axon position within the corpus callosum determines contralateral cortical projection.
2013,
Pubmed Zivraj,
Subcellular profiling reveals distinct and developmentally regulated repertoire of growth cone mRNAs.
2010,
Pubmed
,
Xenbase Zolessi,
Polarization and orientation of retinal ganglion cells in vivo.
2006,
Pubmed