Click here to close
Hello! We notice that you are using Internet Explorer, which is not supported by Xenbase and may cause the site to display incorrectly.
We suggest using a current version of Chrome,
FireFox, or Safari.
???displayArticle.abstract???
Vertebrate centromeres are epigenetically defined by nucleosomes containing the histone H3 variant, CENP-A. CENP-A nucleosome assembly requires the three-protein Mis18 complex (Mis18α, Mis18β, and M18BP1) that recruits the CENP-A chaperone HJURP to centromeres, but how the Mis18 complex recognizes centromeric chromatin is unknown. Using Xenopus egg extract, we show that direct, cell-cycle-regulated binding of M18BP1 to CENP-A nucleosomes recruits the Mis18 complex to interphase centromeres to promote new CENP-A nucleosome assembly. We demonstrate that Xenopus M18BP1 binds CENP-A nucleosomes using a motif that is widely conserved except in mammals. The M18BP1 motif resembles a CENP-A nucleosome binding motif in CENP-C, and we show that CENP-C competes with M18BP1 for CENP-A nucleosome binding at centromeres. We show that both CENP-C and M18BP1 recruit HJURP to centromeres for new CENP-A assembly. This study defines cellular mechanisms for recruiting CENP-A assembly factors to existing CENP-A nucleosomes for the epigenetic inheritance of centromeres.
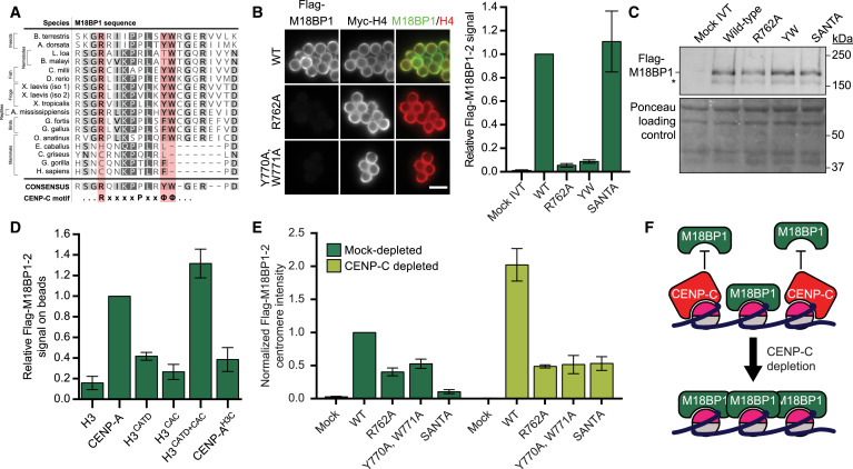
Figure 1
Xenopus M18BP1 Directly Binds CENP-A Chromatin
(A) Schematic of in vitro chromatin binding assay. Reconstituted CENP-A or H3 chromatin, immobilized on streptavidin-coated beads, was incubated in rabbit reticulocyte lysate containing M18BP1. Following chromatin isolation, M18BP1 binding was assayed by immunofluorescence.
(B) Both isoforms of Xenopus M18BP1 bind selectively to CENP-A chromatin. Representative immunofluorescence images of M18BP1 binding to CENP-A chromatin (top) and H3 chromatin (bottom), both labeled with Myc-tagged histone H4. The M18BP1 isoform is indicated to the left; immunolocalized protein is indicated above. Scale bar, 5 μm.
(C) (Left) Quantification of (B). Values are normalized to M18BP1-2 signal on CENP-A beads. (Right) Representative western blot of samples from (B). Top portion (anti-FLAG) shows similar translation of M18BP1 isoforms; bottom portion (Ponceau stained) is a loading control. Asterisk (∗) indicates an M18BP1 break-down product.
(D) Schematic representation of truncations of M18BP1-2 used to define the CENP-A chromatin binding domain (magenta) in (E) and (F).
(E and F) M18BP1-2 binds CENP-A nucleosomes via amino acids 747–944. M18BP1-2 truncations spanning the indicated amino acids were assayed for CENP-A chromatin binding by the method described in (A), Values are normalized to full-length M18BP1-2 signal.
All graphs show the mean ± SEM of at least three experiments. See also Figures S1–S3.
Figure 2
Characterization of the CENP-C Motif within M18BP1-2
(A) M18BP1 contains a CENP-C motif conserved through most of Eukarya. Alignment of M18BP1 sequences among select eukaryotes. Red columns highlight conserved positively charged and hydrophobic residues previously shown to be required for CENP-C binding to CENP-A nucleosomes (Carroll et al., 2010, Kato et al., 2013). Gray shading indicates conserved amino acids in alignment of ∼300 M18BP1 homologs in eukaryotes.
(B) Mutation of the M18BP1-2 CENP-C motif abolishes nucleosome binding. (Left) Representative images of full-length M18BP1-2 binding to CENP-A chromatin. The M18BP1-2 mutant is indicated to the left; immunolocalized protein is indicated above. Scale bar, 5 μm. (Right) Quantification of FLAG-M18BP1-2 signal on chromatin. Values are normalized to wild-type M18BP1-2 signal.
(C) Representative western blot of samples in (B). Top portion (anti-FLAG) shows similar translation of all FLAG-M18BP1-2 mutants; bottom portion (Ponceau stained) is a loading control. Asterisk (∗) indicates an M18BP1 break-down product.
(D) Nucleosome binding by M18BP1-2 requires both the CATD and the CAC. Quantification of M18BP1-2 binding to chromatin reconstituted with the CENP-A/H3 chimeras indicated. Representative images are shown in Figure S1I. Values are normalized to FLAG-M18BP1-2 signal on CENP-A beads.
(E) Nucleosome binding is required for M18BP1-2 localization to interphase centromeres. Quantification of FLAG-M18BP1-2 signal at sperm centromeres in mock-depleted or CENP-C-depleted interphase extract. All extracts have also been depleted of M18BP1. Representative images are shown in Figure S1J. Values are normalized to wild-type M18BP1-2 centromere signal in mock-depleted extract.
(F) Schematic of proposed competition between M18BP1 and CENP-C for CENP-A nucleosome binding. CENP-C binding to CENP-A nucleosomes prevents M18BP1 binding and limits its centromere localization. Depletion of CENP-C results in increased M18BP1 localization (E).
WT, wild-type. All graphs show the mean ± SEM of at least three experiments. See also Figure S1.
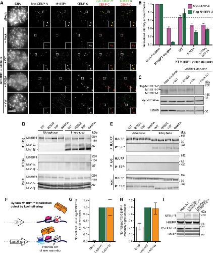
Figure 3
M18BP1 Binding to CENP-A Nucleosomes Is Required for CENP-A Assembly
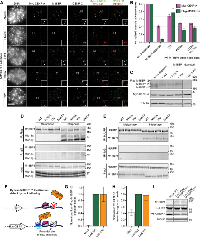
(A) M18BP1-2 that cannot bind to CENP-A nucleosomes does not rescue new CENP-A assembly at sperm centromeres. Representative images of sperm nuclei incubated in M18BP1-depleted interphase Xenopus egg extracts complemented with the M18BP1-2 protein indicated at left. Extracts are supplemented with RNA encoding Myc-CENP-A to track new CENP-A assembly and in vitro translated HJURP. The immunolocalized protein is indicated above. Scale bar, 10 μm. Insets are magnified 3-fold.
(B) Quantification of (A). Values are normalized to the centromere signals in mock-depleted extract. Dashed lines indicate the Myc-CENP-A assembly signal observed upon M18BP1 depletion (bottom) and FLAG-M18BP1-2WT add-back (top) as points of reference for mutant rescue.
(C) Representative western blot of CENP-A assembly reactions in (A) probed with anti-M18BP1 (top), anti-Myc (middle), and anti-tubulin as a loading control (bottom). Efficient M18BP1 depletion is indicated by comparing lanes 1 and 5. Add-back of wild-type or mutant M18BP1-2 is near endogenous levels.
(D) Interphase Mis18 complex formation is unaffected by M18BP1 nucleosome binding mutations. Extract depleted of endogenous M18BP1 was supplemented with Myc-Mis18α, Myc-Mis18β, and FLAG-M18BP1-2. M18BP1-2 species added to each reaction and cell-cycle state of the extract is indicated at the top. Co-immunoprecipitation of Myc-Mis18α/β was assessed by anti-Myc immunoblot following FLAG precipitation. Mock precipitations using whole mouse immunoglobulin G (IgG) served as a negative control.
(E) HJURP association with M18BP1 is unaffected by CENP-C motif mutations. Extract depleted of endogenous M18BP1 was supplemented with FLAG-M18BP1-2. M18BP1-2 species added to each reaction and cell-cycle state of the extract are indicated at the top. Co-immunoprecipitation of FLAG-M18BP1-2 was assessed by anti-FLAG immunoblot following HJURP precipitation. Mock precipitations using whole rabbit IgG served as a negative control.
(F) Schematic of LacI/LacO tethering experiment in (G) to (I). To force localization of mutant M18BP1 to chromatin despite defective nucleosome binding, we fused M18BP1 to the DNA binding protein LacI. The cognate LacO DNA sequence was inserted into the repeat unit of the nucleosome array DNA such that there is one LacO sequence per 601-nucleosome positioning sequence.
(G) Fusion of LacI to FLAG-M18BP1-2YW rescues localization to CENP-A chromatin. Quantification of FLAG signal on LacO chromatin-coated beads tethered with the indicated LacI-FLAG-M18BP1 species.
(H) Rescue of M18BP1-2YW localization by artificial tethering rescues CENP-A assembly. Quantification of V5-CENP-A on beads from (G).
(I) Representative western blot of samples from (G) and (H). Immunolocalized protein is indicated at the top. M18BP1 immunoblot indicates equivalent levels of LacI-FLAG-M18BP1-2 proteins in V5-CENP-A assembly reactions.
WT, wild-type. All graphs show the mean ± SEM of five experiments. See also Figure S4.
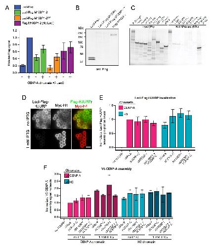
Figure 4
The Mis18 Complex and CENP-C Coordinate HJURP Recruitment to CENP-A Chromatin
(A) M18BP1 localization is not sufficient to promote new CENP-A assembly on H3 chromatin or in the absence of CENP-C. Quantification of V5-CENP-A assembly on LacO chromatin-coated beads in M18BP1-depleted extracts complemented with LacI-FLAG-M18BP1-2. Extracts were additionally depleted of CENP-C or mock-depleted to assess the role of CENP-C. Depletion of CENP-C or tethering to H3 rather than CENP-A chromatin reduced V5-CENP-A assembly to background levels, indicated by signal equivalent to that observed when HJURP was omitted from the assembly reaction (−HJ). Plot shows mean V5-CENP-A signal ± SEM of at least three experiments.
(B) Representative western blot of egg extract samples used for (A). Depletion condition is indicated above; immunoblotted species is indicated at right. Efficient immunodepletion of M18BP1 and CENP-C are indicated by comparing lanes 2 and 3 with lane 1.
(C) M18BP1 and CENP-C make distinct contributions to FLAG-HJURP localization at interphase sperm centromeres. FLAG-HJURP translated in rabbit reticulocyte lysate was added to interphase egg extract depleted of CENP-C, M18BP1, or both. Plot shows mean centromeric FLAG signal ± SEM of three experiments.
(D) HJURP associates with CENP-C specifically in interphase. Metaphase or interphase extract was supplemented with rabbit reticulocyte lysate containing putative HJURP binding partners (indicated above) translated in the presence of [35S]methionine. Co-immunoprecipitation with endogenous HJURP was detected by autoradiography. Equivalent precipitation of HJURP in all reactions is indicated by anti-HJURP immunoblot below.
(E) HJURP directly interacts with the CENP-C C terminus. Full-length CENP-C, CENP-C truncations, or Drosophila tropomyosin 2 (dTm2) as a negative control were translated in rabbit reticulocyte lysate in the presence of [35S]methionine and then mixed with in vitro translated FLAG-HJURP. Co-immunoprecipitation with FLAG-HJURP was detected by autoradiography. (Top) Schematic of CENP-C, with conserved domains indicated by colored bars and the region corresponding to amino acids 1,191–1,400 boxed. (Bottom) Plot shows fraction of input bound for each species normalized to full-length CENP-C ± SD from two experiments. Representative autoradiograph is shown in Figure S4C.
(F) The functions of M18BP1 and CENP-C in CENP-A assembly are effectively bypassed by direct tethering of HJURP to CENP-A or H3 chromatin. Quantification of V5-CENP-A assembly on LacO chromatin-coated beads in extract (depletion condition indicated below) supplemented with LacI-FLAG-HJURP. Plot shows mean V5 signal on beads ± SEM of at least three experiments. Corresponding LacI-FLAG-HJURP localization quantification and retention of V5-CENP-A signal after 1 mM IPTG treatment shown in Figures S4D–S4F.
(G) Possible models for coordinated HJURP recruitment by M18BP1 and CENP-C.
See also Figure S4.
Figure S1, related to Figures 1-2: Analysis of M18BP1 nucleosome binding
A) G1 localization of M18BP1 in human cells is unaffected by CENP-C depletion.
Representative images of mRuby-Flag-M18BP1 localization in human DLD1 cells in the
presence (top row) and absence (bottom row) of CENP-C. Both alleles of CENP-C were tagged
with an auxin-inducible degron (AID)-EYFP tag in cells stably expressing the exogenous F-box
protein TIR1. Following treatment with 1 mM indole-3-acetic acid (IAA), CENP-C protein is
efficiently degraded and colocalization of Flag with anti-centromere antibodies (ACA)
visualized. Early G1 cells were identified by midbody (tubulin) staining. Scale bar, 10 μm.
B) Quantification of mRuby-Flag-M18BP1 signal at G1 centromeres from experiment in (A).
After 24 h of CENP-C depletion, M18BP1 levels at centromeres remain largely unchanged. Plot
shows mean ± SEM from three independent experiments. At least 12 pairs of early G1 cells were
quantified per experiment.
C) Representative Western blot showing efficient and sustained degradation of M18BP1
following addition of 1 mM IAA to tissue culture medium. Whole cell extracts were collected at
the indicated times after addition of IAA, sonicated, and resolved to visualize total CENP-C and
YFP. Tubulin is a loading control.
D) M18BP1-1 binds CENP-A nucleosomes via a region homologous to M18BP1-2747-944
.
Binding of M18BP1-1 truncations to CENP-A chromatin was assayed as in Figure 1. M18BP1-
1
750-1094 is homologous to M18BP1-2747-1125
.
2
E) Mutation of R774A in the CENP-C motif of M18BP1-1 causes a 35 ± 5% reduction at
centromeres. Xenopus sperm nuclei were assembled in interphase extract depleted of endogenous
M18BP1 and complemented with wild-type or R774A mutant M18BP1-1. Average centromere
intensity is quantified relative to wild-type localization. All graphs show the mean ± SEM of at
least two experiments.
F) Representative anti-Flag Western blot of reactions shown in B showing equivalent translation
of wild-type and R774A mutant M18BP1-1.
G) Human M18BP1 does not bind CENP-A nucleosomes directly. Binding of in vitro translated
Xenopus or human M18BP1 protein to CENP-A or H3 chromatin was assessed by
immunofluorescence. Unlike Xenopus M18BP1 (also shown in Figure 1B,C), human M18BP1
did not show enhanced binding to CENP-A chromatin.
H) Schematic of the histone chimeras used and the amino acid residues of human CENP-A
(pink) and histone H3 (blue), respectively.
I) Nucleosome binding by M18BP1-2 requires both the CATD and the CAC. Representative
images of M18BP1-2 binding to chromatin comprising the CENP-A/H3 chimeras indicated to
the left. Immunolocalized proteins indicated above. Scale bar, 5 μm. Quantification shown in
Figure 2D.
J) Nucleosome binding is required for M18BP1-2 recruitment to interphase centromeres.
Representative images of Xenopus sperm nuclei incubated in interphase egg extracts depleted of
endogenous M18BP1 and complemented with M18BP1-2 proteins indicated on the left.
Immunolocalized protein is indicated above. Scale bar, 10 μm. Insets magnified 3X.
Quantification shown in Figure 2E.
Figure S2, related to Figure 1: Purified Flag-M18BP1-2747-944 recapitulates cell
cycle regulated CENP-A nucleosome binding
A) M18BP1 binding of CENP-A chromatin is restricted to interphase. CENP-A chromatin
binding of full-length in vitro translated Flag-M18BP1-2 was assayed in either metaphasearrested
or interphase egg extracts depleted (Δ) or not depleted (+) of CENP-C. CENP-Cindependent
inhibition of M18BP1 binding was observed specifically in metaphase extract.
B) Coomassie stained SDS-PAGE gel of 500 ng of purified recombinant Flag-M18BP1-2747-944
wild-type or Y770A, W771A.
C) Flag-M18BP1-2747-944 wild-type or YW mutant binding to CENP-A or H3 chromatin. Wildtype
Flag-M18BP1-2747-944 binds specifically to CENP-A chromatin; mutation of the CENP-C
motif abolishes binding. Values are normalized to the wild-type protein binding to CENP-A
beads. Plot shows mean ± SEM from three experiments.
D) The CENP-A chromatin binding domain of M18BP1 recapitulates interphase-specific
chromatin binding. Representative images of purified Flag-M18BP1747-944 protein binding to
CENP-A chromatin in interphase or metaphase-arrested Xenopus egg extracts. Cell cycle state
indicated at left; immunolocalized protein indicated above. Scale bar, 5 μm.
E) Modification of CENP-A chromatin in extract does not regulate M18BP1 binding. CENP-A
chromatin was incubated in buffer, metaphase-arrested or interphase egg extract. After
incubation, CENP-A chromatin was re-isolated, and then incubated with Flag- M18BP1-2747-944
protein. Bar graph represents quantification of bound M18BP1 protein normalized to protein
bound to chromatin without extract incubation.
Figure S3, related to Figure 1 and S2: Mass spectrometry identification of
putative regulatory residues in M18BP1 CENP-A nucleosome binding domain
A) Flag-M18BP1-2747-944 or MBP-Flag-M18BP1-2747-944 binding to CENP-A chromatin was
assayed in metaphase-arrested and interphase Xenopus egg extract. The MBP tag did not affect
metaphase inhibition of CENP-A nucleosome binding, although it did prevent some CENP-A
nucleosome binding in interphase. Values are normalized to Flag-M18BP1-2747-944 binding in
interphase extract.
B) Coomassie gel of MBP-M18BP1-2747-944 immunoprecipitated from metaphase-arrested
Xenopus egg extract with anti-MBP. The boxed band was submitted for mass spectrometry
analysis for post-translational modifications.
C) Table displaying all phosphorylation events found on M18BP1-2747-944 by mass spectrometry
after incubation of MBP-M18BP1-2747-944 in metaphase egg extracts. Green highlighting
indicates the phosphorylated residue forms a minimal Cdk consensus motif (S/T-P). Estimated
abundance of each modification is indicated.
D) Translated full-length M18BP1-2 containing mutations in modification site residues were
assayed for in vitro binding to CENP-A chromatin by immunofluorescence. Values are
normalized to wild-type M18BP1-2 signal on CENP-A beads. Plot shows the mean ± SEM of at
least three experiments.
E) Representative anti-Flag Western blots of reactions from D showing equivalent translation of
all Flag-M18BP1-2 mutants.
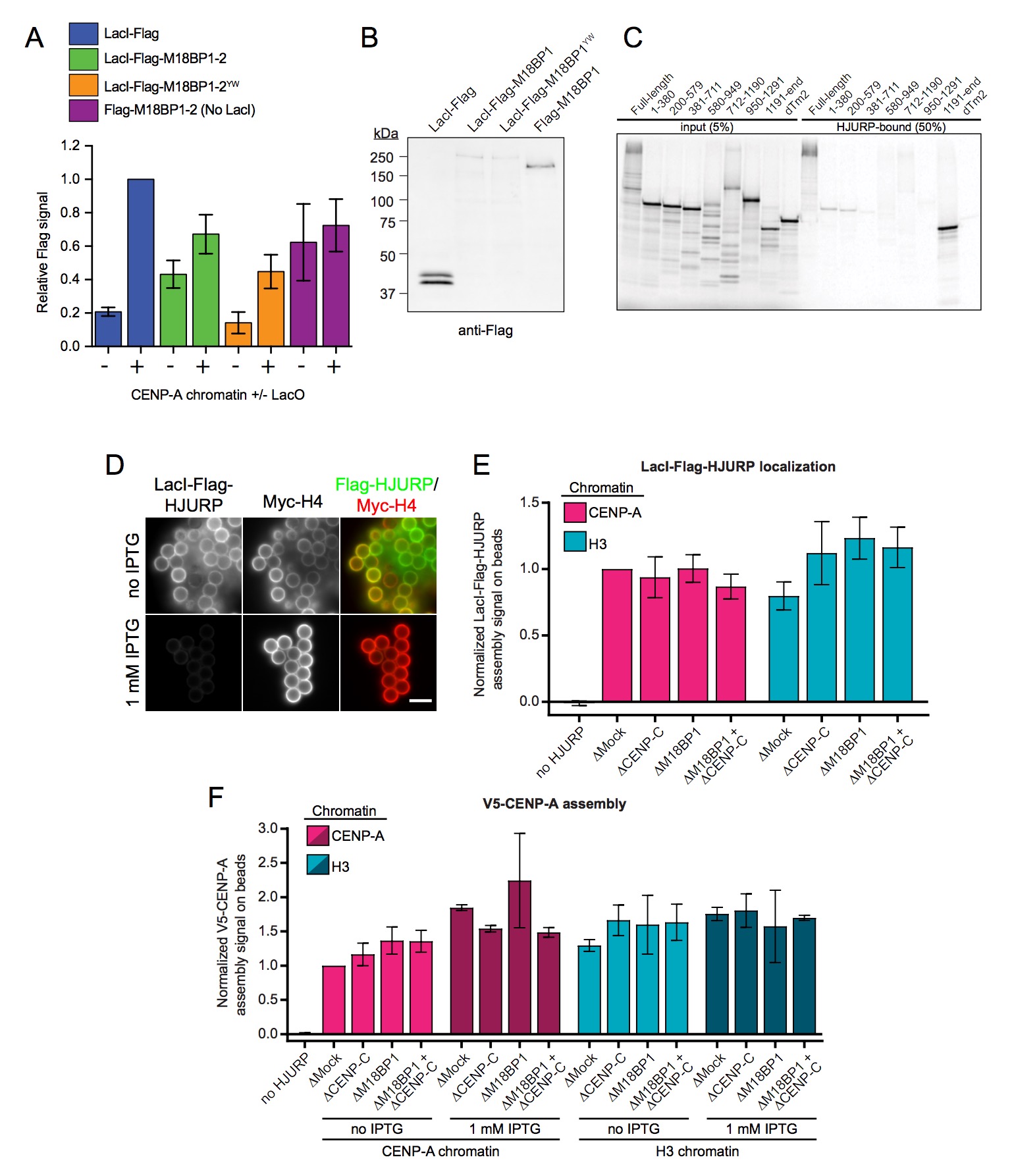
Figure S4, related to Figures 3-4: LacO/I tethering of proteins to CENP-A
chromatin and direct binding of CENP-C to HJURP
A) CENP-A chromatin with (+) or without (-) LacO sequences was incubated in Xenopus egg
extracts containing the indicated in vitro translated protein. LacI-Flag proteins successfully bind
chromatin only when LacO is on DNA.
B) Representative Western blot of extract reactions from A showing translation of LacI-Flag
proteins.
C) Representative autoradiograph of CENP-C/HJURP binding assay from Figure 4E. Efficient
translation of full-length CENP-C and CENP-C truncations shown at left. Species coimmunoprecipitating
with Flag-HJURP shown at right.
D) Treatment of tethering reactions with 1 mM IPTG efficiently releases the LacI/LacO
interaction. Representative images showing LacI-Flag-HJURP protein binding to reconstituted
H3 chromatin-coated beads before (top row) and after (bottom row) addition of 1 mM IPTG.
Scale bar, 5μm.
E) LacI-Flag-HJURP signal on beads from experiment shown in Figure 4F. HJURP localization
to CENP-A- and H3 chromatin-coated beads is comparable across depletion conditions
(indicated below) due to LacI/LacO tethering. Quantification shows mean ± SEM of at least
three experiments.
F) V5-CENP-A signal persists after 1 mM IPTG treatment. After a 75-minute CENP-A
assembly period, reactions were split in two and half was treated with 1 mM IPTG for ten
minutes and then washed with buffer containing 1 mM IPTG to release the LacO/LacI-Flag-
6
HJURP interaction. V5-CENP-A signal after IPTG treatment remained similar to V5-CENP-A
signal on untreated beads. Quantification shows mean ± SEM of at least three experiments (no
IPTG) or two experiments (1 mM IPTG).
Barnhart,
HJURP is a CENP-A chromatin assembly factor sufficient to form a functional de novo kinetochore.
2011, Pubmed
Barnhart,
HJURP is a CENP-A chromatin assembly factor sufficient to form a functional de novo kinetochore.
2011,
Pubmed Carroll,
Dual recognition of CENP-A nucleosomes is required for centromere assembly.
2010,
Pubmed Carroll,
Centromere assembly requires the direct recognition of CENP-A nucleosomes by CENP-N.
2009,
Pubmed Dambacher,
CENP-C facilitates the recruitment of M18BP1 to centromeric chromatin.
2012,
Pubmed Desai,
The use of Xenopus egg extracts to study mitotic spindle assembly and function in vitro.
1999,
Pubmed
,
Xenbase Dunleavy,
HJURP is a cell-cycle-dependent maintenance and deposition factor of CENP-A at centromeres.
2009,
Pubmed Fachinetti,
A two-step mechanism for epigenetic specification of centromere identity and function.
2013,
Pubmed Fachinetti,
DNA Sequence-Specific Binding of CENP-B Enhances the Fidelity of Human Centromere Function.
2015,
Pubmed Foley,
Microtubule attachment and spindle assembly checkpoint signalling at the kinetochore.
2013,
Pubmed Foltz,
Centromere-specific assembly of CENP-a nucleosomes is mediated by HJURP.
2009,
Pubmed Fujita,
Priming of centromere for CENP-A recruitment by human hMis18alpha, hMis18beta, and M18BP1.
2007,
Pubmed Fukagawa,
The centromere: chromatin foundation for the kinetochore machinery.
2014,
Pubmed Guse,
A cell-free system for functional centromere and kinetochore assembly.
2012,
Pubmed
,
Xenbase Guse,
In vitro centromere and kinetochore assembly on defined chromatin templates.
2011,
Pubmed
,
Xenbase Hayashi,
Mis16 and Mis18 are required for CENP-A loading and histone deacetylation at centromeres.
2004,
Pubmed Hori,
Association of M18BP1/KNL2 with CENP-A Nucleosome Is Essential for Centromere Formation in Non-mammalian Vertebrates.
2017,
Pubmed Hori,
The CCAN recruits CENP-A to the centromere and forms the structural core for kinetochore assembly.
2013,
Pubmed Jansen,
Propagation of centromeric chromatin requires exit from mitosis.
2007,
Pubmed Kato,
A conserved mechanism for centromeric nucleosome recognition by centromere protein CENP-C.
2013,
Pubmed Katoh,
MAFFT: a novel method for rapid multiple sequence alignment based on fast Fourier transform.
2002,
Pubmed Kral,
Possible identification of CENP-C in fish and the presence of the CENP-C motif in M18BP1 of vertebrates.
2016,
Pubmed Kral,
Possible identification of CENP-C in fish and the presence of the CENP-C motif in M18BP1 of vertebrates.
2015,
Pubmed Lermontova,
Arabidopsis kinetochore null2 is an upstream component for centromeric histone H3 variant cenH3 deposition at centromeres.
2013,
Pubmed Lowary,
New DNA sequence rules for high affinity binding to histone octamer and sequence-directed nucleosome positioning.
1998,
Pubmed Maddox,
Functional genomics identifies a Myb domain-containing protein family required for assembly of CENP-A chromatin.
2007,
Pubmed McKinley,
Polo-like kinase 1 licenses CENP-A deposition at centromeres.
2014,
Pubmed Mendiburo,
Drosophila CENH3 is sufficient for centromere formation.
2011,
Pubmed Milks,
Dissection of CENP-C-directed centromere and kinetochore assembly.
2009,
Pubmed
,
Xenbase Moree,
CENP-C recruits M18BP1 to centromeres to promote CENP-A chromatin assembly.
2011,
Pubmed
,
Xenbase Nardi,
Licensing of Centromeric Chromatin Assembly through the Mis18α-Mis18β Heterotetramer.
2016,
Pubmed Okada,
The CENP-H-I complex is required for the efficient incorporation of newly synthesized CENP-A into centromeres.
2006,
Pubmed Pan,
CDK-regulated dimerization of M18BP1 on a Mis18 hexamer is necessary for CENP-A loading.
2017,
Pubmed Perpelescu,
HJURP is involved in the expansion of centromeric chromatin.
2015,
Pubmed Pidoux,
Fission yeast Scm3: A CENP-A receptor required for integrity of subkinetochore chromatin.
2009,
Pubmed Sandmann,
Targeting of Arabidopsis KNL2 to Centromeres Depends on the Conserved CENPC-k Motif in Its C Terminus.
2017,
Pubmed Scott,
Neocentromeres: a place for everything and everything in its place.
2014,
Pubmed Session,
Genome evolution in the allotetraploid frog Xenopus laevis.
2016,
Pubmed
,
Xenbase Shono,
CENP-C and CENP-I are key connecting factors for kinetochore and CENP-A assembly.
2015,
Pubmed Silva,
Cdk activity couples epigenetic centromere inheritance to cell cycle progression.
2012,
Pubmed Smith,
Reading the Centromere Epigenetic Mark.
2017,
Pubmed Spiller,
Molecular basis for Cdk1-regulated timing of Mis18 complex assembly and CENP-A deposition.
2017,
Pubmed Stankovic,
A Dual Inhibitory Mechanism Sufficient to Maintain Cell-Cycle-Restricted CENP-A Assembly.
2017,
Pubmed Stellfox,
Differential Binding Partners of the Mis18α/β YIPPEE Domains Regulate Mis18 Complex Recruitment to Centromeres.
2016,
Pubmed Stoler,
A mutation in CSE4, an essential gene encoding a novel chromatin-associated protein in yeast, causes chromosome nondisjunction and cell cycle arrest at mitosis.
1995,
Pubmed Tachiwana,
HJURP involvement in de novo CenH3(CENP-A) and CENP-C recruitment.
2015,
Pubmed Tan,
A modular polycistronic expression system for overexpressing protein complexes in Escherichia coli.
2001,
Pubmed Wang,
Mitotic regulator Mis18β interacts with and specifies the centromeric assembly of molecular chaperone holliday junction recognition protein (HJURP).
2014,
Pubmed Weir,
Insights from biochemical reconstitution into the architecture of human kinetochores.
2016,
Pubmed Westhorpe,
The centromere: epigenetic control of chromosome segregation during mitosis.
2014,
Pubmed Westhorpe,
A cell-free CENP-A assembly system defines the chromatin requirements for centromere maintenance.
2015,
Pubmed
,
Xenbase Williams,
Fission yeast Scm3 mediates stable assembly of Cnp1/CENP-A into centromeric chromatin.
2009,
Pubmed Yoda,
Human centromere protein A (CENP-A) can replace histone H3 in nucleosome reconstitution in vitro.
2000,
Pubmed Zhang,
SANTA domain: a novel conserved protein module in Eukaryota with potential involvement in chromatin regulation.
2006,
Pubmed