Click here to close
Hello! We notice that you are using Internet Explorer, which is not supported by Xenbase and may cause the site to display incorrectly.
We suggest using a current version of Chrome,
FireFox, or Safari.
Curr Biol
2017 Aug 07;2715:2357-2364.e5. doi: 10.1016/j.cub.2017.06.037.
Show Gene links
Show Anatomy links
Two-Element Transcriptional Regulation in the Canonical Wnt Pathway.
Kim K, Cho J, Hilzinger TS, Nunns H, Liu A, Ryba BE, Goentoro L.
???displayArticle.abstract???
The canonical Wnt pathway regulates numerous fundamental processes throughout development and adult physiology and is often disrupted in diseases [1-4]. Signal in the pathway is transduced by β-catenin, which in complex with Tcf/Lef regulates transcription. Despite the many processes that the Wnt pathway governs, β-catenin acts primarily on a single cis element in the DNA, the Wnt-responsive element (WRE), at times potentiated by a nearby Helper site. In this study, working with Xenopus, mouse, and human systems, we identified a cis element, distinct from WRE, upon which β-catenin and Tcf act. The element is 11 bp long, hundreds of bases apart from the WRE, and exhibits a suppressive effect. In Xenopus patterning, loss of the 11-bp negative regulatory elements (11-bp NREs) broadened dorsal expression of siamois. In mouse embryonic stem cells, genomic deletion of the 11-bp NREs in the promoter elevated Brachyury expression. This reveals a previously unappreciated mechanism within the Wnt pathway, where gene response is not only driven by WREs but also tuned by 11-bp NREs. Using electrophoretic mobility shift assay (EMSA) and chromatin immunoprecipitation (ChIP), we found evidence for the NREs binding to β-catenin and Tcf-suggesting a dual action by β-catenin as a signal and a feedforward sensor. Analyzing β-catenin ChIP sequencing in human cells, we found the 11-bp NREs co-localizing with the WRE in 45%-71% of the peaks, suggesting a widespread role for the mechanism. This study presents an example of a more complex cis regulation by a signaling pathway, where a signal is processed through two distinct cis elements in a gene circuitry.
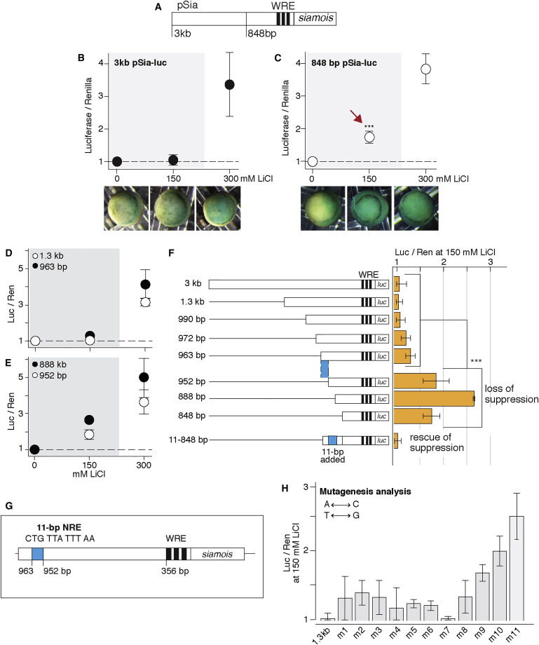
Figure 1
Endogenous Genes Show Regulation Not Captured by the WRE
(A) In the canonical Wnt pathway, Wnt ligand stimulation inhibits the destruction complex, resulting in the accumulation of β-catenin. Together with Tcf/Lef proteins, β-catenin binds to the WRE and activates or represses target genes.
(B) Xenopus embryos were treated with LiCl for 5 min at the 32-cell stage, harvested at stage 10 for qRT-PCR assay, and scored 3â4 days later (shown here).
(C) Expression of target genes, siamois (black circle) and Xnr3 (white circle). Control embryos are untreated sibling embryos. Red arrows highlight how gene expression remains wild-type despite perturbations.
(D) Black circle, luciferase/renilla signal from the TopFlash reporter injected at the four-cell stage; white circle, β-catenin level in the embryo measured using western blot. Red arrows highlight how β-catenin level and TopFlash expression change with moderate perturbations.
(B)â(D) are reproduced from [5] with permission. Data are represented as mean ± SEM from three to five biological replicates. Error bars not visible have negligible SEM.
Figure 2
A Suppressive 11-bp NRE Is Necessary for siamois Regulation
(A) Three WREs (black) are located within 500 bp upstream in siamois promoter (pSia)
(BâF and H) We built luciferase reporters using 3-kb and 848-bp pSia. The luciferase reporters were injected into each cell at the four-cell stage. Injected embryos were treated with lithium for 5 min at the 32-cell stage and harvested for dual-luciferase assay at stage 10. As an injection control, pRL-TK constitutively expressing renilla luciferase was co-injected, and the pSia-driven firefly luciferase signal was measured relative to the renilla luciferase signal. In all of the plots shown here, the luciferase/renilla signal is normalized to that in the control, untreated embryos. Data are presented as mean ± SEM from three to five biological replicates. Error bars not visible have negligible SEM.
(B) Expression of 3-kb pSia-luc.
(C) Expression of 848-bp pSia-luc (p value = 8.4eâ4, Studentâs t test).
Insets below (B) and (C): Xenopus embryos were injected with 3-kb or 848-bp pSia-LacZ at the four-cell stage, treated with lithium for 5 min at the 32-cell stage, and fixed at stage 10 for X-Gal staining. In all embryos, dorsal is to the right.
(D) Expression of 1.3-kb pSia-luc (black) and 963-bp pSia-luc (white).
(E) Expression of 952-bp pSia-luc (white) and 888-bp pSia-luc (black).
(F) Expression of pSia of various lengths in embryos treated with 150 mM LiCl (p value = 1.5eâ5, Studentâs t test). See also Figure S1.
(G) A suppressive 11-bp NRE (blue) is located between 963 and 952 bp upstream of siamois.
(H) Mutagenesis analysis of the 11-bp NRE. Data are mean luciferase/renilla signal ± SEM from two to four biological replicates.
Figure 3
The 11-bp NRE Binds to β-Catenin and Tcf
(A) We looked for the factor(s) that bind to the 11-bp NRE.
(B) We performed EMSA using Xenopus egg extract and a 30-bp probe containing the 11-bp NRE. IR denotes infrared dye used to tag the DNA probe.
(CâF) EMSA analysis. Every panel shown comes from a single gel. Each experiment was repeated two to four times. In all gels, the red arrow indicates the specific EMSA band.
(C) Left gel: competition with excess, unlabeled wild-type probe (lanes 3 and 4) and excess, unlabeled probe containing the m11 mutation (lanes 5 and 6). Right gel: EMSA using a different batch of Xenopus extracts and resolved using a lower-percentage gel.
(D) Competition with excess, unlabeled wild-type probe (lanes 3 and 4), WRE probe (lanes 5 and 6), and mutant WRE probe (lanes 7 and 8). See also Figure S2A.
(E) Competition with polyclonal XTcf3 antibody against the C-terminal of XTcf3 (XTcf3c, lanes 2 and 3) and against the N-terminal of XTcf3 (XTcf3n, lanes 4 and 5).
(F) Competition with polyclonal antibody against β-catenin. Red arrow, the specific EMSA band; green arrows, a supershift and a smear downshift. See also Figure S2B.
(G) Chromatin immunoprecipitation using β-catenin antibody. Genomic DNA was isolated from stage 10 Xenopus embryos, sonicated, and pulled down with β-catenin antibody. Lane 1: PCR amplification from the 11-bp NRE region. Lanes 2â4: PCR amplification from regions containing WRE in the siamois promoter.
Figure 4
11-bp NREs Regulate Brachyury, T, in mESCs
(A) The siamois promoter contains three 11-bp NREs, including the distal element characterized so far (blue). See also Figure S3A.
(B) 11-bp NREs found in the promoters of siamois, engrailed, Xnr3, Brachyury, Axin2, and Cdx4.
(C) Position frequency matrix built using the identified 11-bp NREs in (B). See also Figures S3B and S3C.
(D) T promoter in mESC contains two WREs and two predicted 11-bp NREs.
(E) ChIP using β-catenin antibody, followed by PCR amplification from 11-bp NRE (left) and WRE region (right) in the T promoter. The result was reproducible across two biological replicates. To ensure that immunoprecipitation of the 11-bp NRE fragments was not confounded by the WRE, we sonicated the chromatin to 100â300 bp and performed PCR validation.
(F) CRISPR/Cas9 was used to target genomic deletion of the 11-bp NREs in the T promoter. Four mESC clones carrying genomic deletion of 11-bp NREs (TÎ11bp) were analyzed with qRT-PCR for T expression. Error bars indicate SD from three biological replicates.
(G) Analysis of β-catenin ChIP-seq on HEK293T cells. We examined 1-kb β-catenin peak regions for the presence of the 11-bp NRE and WRE. Of the 4,484 total peaks from the β-catenin ChIP-seq, 3,748 contain the 11-bp NRE and/or WRE motifs. Of these 3,748 peaks, 2,008 contain both motifs. See also Figure S4.
(H) Our findings suggest that signal in the Wnt pathway does not only activate target genes through WRE, but also tunes expression of the gene through a suppressive 11-bp NRE. Further, our findings also suggest that β-catenin mediates this coupling.
Figure S1. Rescue of suppression by 11-bp NRE was observed with even shorter
promoters, related to Figure 2.
A 30-bp region containing the 11-bp NRE was added to the 5’-end of 848bp (orange), 638bp (white), and 385bp (grey) of siamois promoter. Xenopus embryos were injected with the constructs at 4-cell stage, treated with lithium for 5 minutes at 32- to 64-cell stage, and harvested at stage 10 for luciferase analysis.
Figure S2. 11-bp NREs interact with Beta-catenin and Tcf3, but not other transcription factors, related to Figure 3.
(A) Known DNA binding sites of transcription factors failed to compete with the specific gel shift band. WRE probe without competition (lane 1), with 200x unlabeled 11-bp NRE (lane 2), m11 mutation competition (lane 3), and binding sites of transcription factors (lanes 4-7).
(B) Purified Xenopus beta-catenin and Tcf3 proteins bound to the 11-bp NRE and WRE in dose dependent manner.
Figure S3. Predicted 11-bp NREs interact with TCFs and β-catenin, related to Figure 4.
(A) The three 11-bp NREs in siamois promoter compete with WRE. WRE probe without competition (lane 1) and with 200x unlabeled 11-bp NRE (lane 2) and the 2 elements similar to the 11-bp NRE (lanes 3 and 4). (B-C) EMSA assays of predicted 11-bp NREs in promoters of siamois, engrailed, Xnr3 (B) T, Axin2, and Cdx4 (C). Red arrow: specific binding to the 11-bp NRE.
Figure S4. Analysis of β-catenin Chip-Seq on HCT-116 cells, related to Figure 4.
(A) The 11-bp NRE motif is significantly enriched in 600-bp peaks of β-catenin Chipseq on HCT-116 cells. As a positive control, significant enrichment was also found for the WRE motif. (B) Co-enrichment analysis. Out of the 2624 total 600-bp peaks from the β-catenin Chipseq, 1428 contain the 11-bp NRE and/or WRE motifs. Out of these 1428 peaks, 421 contain both motifs.
Anastas,
WNT signalling pathways as therapeutic targets in cancer.
2013, Pubmed
Anastas,
WNT signalling pathways as therapeutic targets in cancer.
2013,
Pubmed Arnold,
Brachyury is a target gene of the Wnt/beta-catenin signaling pathway.
2000,
Pubmed Basu,
Spatiotemporal control of gene expression with pulse-generating networks.
2004,
Pubmed Bottomly,
Identification of {beta}-catenin binding regions in colon cancer cells using ChIP-Seq.
2010,
Pubmed Boyer,
Core transcriptional regulatory circuitry in human embryonic stem cells.
2005,
Pubmed Brannon,
A beta-catenin/XTcf-3 complex binds to the siamois promoter to regulate dorsal axis specification in Xenopus.
1997,
Pubmed
,
Xenbase Cadigan,
TCF/LEFs and Wnt signaling in the nucleus.
2012,
Pubmed Cong,
Multiplex genome engineering using CRISPR/Cas systems.
2013,
Pubmed Egger,
Signal transduction via the histidyl-aspartyl phosphorelay.
1997,
Pubmed Entus,
Design and implementation of three incoherent feed-forward motif based biological concentration sensors.
2007,
Pubmed Fan,
Wnt signaling and transcriptional control of Siamois in Xenopus embryos.
1998,
Pubmed
,
Xenbase Gagnon,
RNAi factors are present and active in human cell nuclei.
2014,
Pubmed Goentoro,
The incoherent feedforward loop can provide fold-change detection in gene regulation.
2009,
Pubmed Goentoro,
Evidence that fold-change, and not absolute level, of beta-catenin dictates Wnt signaling.
2009,
Pubmed
,
Xenbase Grant,
FIMO: scanning for occurrences of a given motif.
2011,
Pubmed Hart,
Design principles of cell circuits with paradoxical components.
2012,
Pubmed Ji,
An integrated software system for analyzing ChIP-chip and ChIP-seq data.
2008,
Pubmed Jothi,
Genome-wide identification of in vivo protein-DNA binding sites from ChIP-Seq data.
2008,
Pubmed Kao,
Dorsalization of mesoderm induction by lithium.
1989,
Pubmed
,
Xenbase Kaplan,
The incoherent feed-forward loop can generate non-monotonic input functions for genes.
2008,
Pubmed Kharchenko,
Design and analysis of ChIP-seq experiments for DNA-binding proteins.
2008,
Pubmed Kim,
The biphasic behavior of incoherent feed-forward loops in biomolecular regulatory networks.
2008,
Pubmed Klein,
A molecular mechanism for the effect of lithium on development.
1996,
Pubmed
,
Xenbase Korinek,
Constitutive transcriptional activation by a beta-catenin-Tcf complex in APC-/- colon carcinoma.
1997,
Pubmed Larabell,
Establishment of the dorso-ventral axis in Xenopus embryos is presaged by early asymmetries in beta-catenin that are modulated by the Wnt signaling pathway.
1997,
Pubmed
,
Xenbase Lee,
Transcriptional regulatory networks in Saccharomyces cerevisiae.
2002,
Pubmed Lemaire,
Expression cloning of Siamois, a Xenopus homeobox gene expressed in dorsal-vegetal cells of blastulae and able to induce a complete secondary axis.
1995,
Pubmed
,
Xenbase Loh,
Generating Cellular Diversity and Spatial Form: Wnt Signaling and the Evolution of Multicellular Animals.
2016,
Pubmed Mangan,
The incoherent feed-forward loop accelerates the response-time of the gal system of Escherichia coli.
2006,
Pubmed Mangan,
Structure and function of the feed-forward loop network motif.
2003,
Pubmed McLeay,
Motif Enrichment Analysis: a unified framework and an evaluation on ChIP data.
2010,
Pubmed Milo,
Network motifs: simple building blocks of complex networks.
2002,
Pubmed Murray,
Cell cycle extracts.
1991,
Pubmed Nusse,
Three decades of Wnts: a personal perspective on how a scientific field developed.
2012,
Pubmed
,
Xenbase Schohl,
Beta-catenin, MAPK and Smad signaling during early Xenopus development.
2002,
Pubmed
,
Xenbase Schuijers,
Wnt-induced transcriptional activation is exclusively mediated by TCF/LEF.
2014,
Pubmed Suzuki,
Maintenance of embryonic stem cell pluripotency by Nanog-mediated reversal of mesoderm specification.
2006,
Pubmed Swiers,
Genetic regulatory networks programming hematopoietic stem cells and erythroid lineage specification.
2006,
Pubmed Tao,
Maternal wnt11 activates the canonical wnt signaling pathway required for axis formation in Xenopus embryos.
2005,
Pubmed
,
Xenbase ten Berge,
Embryonic stem cells require Wnt proteins to prevent differentiation to epiblast stem cells.
2011,
Pubmed Workman,
enoLOGOS: a versatile web tool for energy normalized sequence logos.
2005,
Pubmed Zhang,
The beta-catenin/VegT-regulated early zygotic gene Xnr5 is a direct target of SOX3 regulation.
2003,
Pubmed
,
Xenbase Zhang,
Wnt-mediated repression via bipartite DNA recognition by TCF in the Drosophila hematopoietic system.
2014,
Pubmed