XB-ART-53878
Nat Commun
2017 Jul 31;81:157. doi: 10.1038/s41467-017-00146-x.
Show Gene links
Show Anatomy links
Sorting at embryonic boundaries requires high heterotypic interfacial tension.
Canty L, Zarour E, Kashkooli L, François P, Fagotto F.
???displayArticle.abstract???
The establishment of sharp boundaries is essential for segregation of embryonic tissues during development, but the underlying mechanism of cell sorting has remained unclear. Opposing hypotheses have been proposed, either based on global tissue adhesive or contractile properties or on local signalling through cell contact cues. Here we use ectoderm-mesoderm separation in Xenopus to directly evaluate the role of these various parameters. We find that ephrin-Eph-based repulsion is very effective at inducing and maintaining separation, whereas differences in adhesion or contractility have surprisingly little impact. Computer simulations support and generalise our experimental results, showing that a high heterotypic interfacial tension between tissues is key to their segregation. We propose a unifying model, in which conditions of sorting previously considered as driven by differential adhesion/tension should be viewed as suboptimal cases of heterotypic interfacial tension.The mechanisms that cause different cells to segregate into distinct tissues are unclear. Here the authors show in Xenopus that formation of a boundary between two tissues is driven by local tension along the interface rather than by global differences in adhesion or cortical contractility.
???displayArticle.pubmedLink??? 28761157
???displayArticle.pmcLink??? PMC5537356
???displayArticle.link??? Nat Commun
Species referenced: Xenopus
Genes referenced: bcr cdh3 cer1 chrd ctnnb1 efnb1 efnb2 efnb3 epha4 ephb4 grap2 gsc mhc2-dma odc1 pcyt1a pcyt1b rho rhoa sox17b.2 tbxt
???displayArticle.antibodies??? Cdh3 Ab2 Cdh3 Ab4 Ctnnb1 Ab2 Gapdh Ab3
???displayArticle.morpholinos??? cdh3 MO3 efnb1 MO1 efnb2 MO1 epha4 MO1 ephb4 MO1 myh4 MO1 myh9 MO2
???attribute.lit??? ???displayArticles.show???
|
|
Fig. 1. Contact tension and cell sorting. a Diagram of two adhering cells and representation of the force equilibrium at a contact vertex. The cadherin adhesive structures are represented in green, and the contractility of the actomyosin cell cortex by red double arrows. Note that cadherin adhesions influence the cell cortex, decreasing tension along contacts (smaller double arrows). The equilibrium of forces at a vertex involves the cortical tension Ct at the free surface of each cell and the contact tension T between the two cells. T is the sum of the two cortical tensions at the contact (Ct′) and of cell–cell adhesion (Adh), which acts in the opposite direction to expand the contact. b Contact tensions in tissues. T AA and T BB represent tensions at homotypic contacts. T AB represents the contact tension at heterotypic contacts, also called here interfacial tension. c Comparison of the four models for cell sorting and separation based on contact tensions. In the differential adhesion hypothesis (DAH) and the differential interfacial tension hypothesis (DITH), the two cell populations have different homotypic tensions, and the heterotypic tension is intermediate. Repulsive mechanisms such as those generated by ephrin-Eph signalling generate high interfacial tension (HIT). The same situation can be achieved in the selective adhesion hypothesis (SAH), due to preferential homotypic cadherin interactions |
|
|
Fig. 2. Xenopus ectoderm and mesoderm and their adhesive and contractile properties. a Diagram of the early Xenopus gastrula indicating the regions used as the source for tissue explants. Induced mesoderm was produced by expression of β-catenin (β-cat) and constitutively active Activin receptor (caActR) in the blastocoel roof (BCR). b Distribution of adhesive structures in the ectoderm blastocoel roof (BCR or Ecto), anterior mesendoderm (AME) and axial mesoderm (AxM) visualised by β-catenin immunostaining. The thin yellow dotted line and yellow arrowheads point to the mature (left panel) or nascent (right panel) ectodermâmesoderm boundary. Scale bar, 20âµm. See also Supplementary Fig. 1b (câe). Characterisation of adhesive and contractile properties. c Total cadherin levels in dissected tissues determined by immunoblot and expressed as the relative ratio to GAPDH. Graph shows mean values from seven independent experiments. Error bars, s.d. NS: not significantly different from ectoderm, based on one-sided Studentâs t-test. d Resistance to dissociation, measured as the number of single-dissociated cells, normalised as the ratio to ectoderm. Mean of four independent experiments. Individual comparisons were made using one-sided Studentâs t-test. *Pâ<â0.05; **Pâ<â0.01. Error bars, s.d. e Cortical tension. The elastic modulus of single cells was determined using AFM. The box plots show the interquartile range (box limits), median (centre line and corresponding value), and min and max values without outliers (whiskers). Number of cells/experiments are indicated on top. Individual comparisons were done using Tukeyâs HSD test after a significant one-way ANOVA (Pâ=â5.7eâ08) |
|
|
Fig. 3. Estimates of relative contact tensions. aâc Estimates based on the geometry of cell doublets. a Diagram of cell doublet, representing the balance between Ct A, Ct B and T Ab. Ï AB is the angle formed between Ct A and Ct B. The orange layer symbolises the actomyosin cortex. A curved cellâcell interface reflects unequal Ct A and Ct B tensions. b Examples of homotypic and heterotypic doublets, expressing membrane-targeted GFP or Cherry. Scale bar, 15âµm. c Relative T for different types of doublets, calculated based on measurements of angles at vertices and on the Ct values obtained by AFM (Fig. 2e) (detailed calculation in Supplementary Methods). E ectoderm, M mesoderm, IM induced mesoderm. Also shown combinations of IM doublets made of control (ctrl), cadherin-overexpressing (Cad) or cadherin-depleted cells (CcadMO). Box plot as above. The numbers on top of the graph are number of measured angles/number of experiments. Individual comparisons were done using one-sided Studentâs t-test. *Pâ<â0.05, **Pâ<â0.01, ***Pâ<â0.001, NS not significant. A colour code was used to indicate comparison to control mesoderm (red) or to ectoderm (blue). dâg Estimates based on the geometry of cells within tissues. d Section of dorsal ectoderm and mesoderm expressing mGFP. Right panel: Enlargement of the boundary area, with homophilic contacts highlighted in blue and red, and the heterophilic boundary interface in purple. Angles formed at vertices between different types are indicated: EM and ME, angles between heterotypic contacts; EEi and MMi, angles between heterotypic and homotypic contacts at the tissue interface; EEt and MMt, angles between homotypic contacts inside each tissue. Scale bar, 30âµm. e Representation of vector forces at vertices. Angles at a vertex within an ideal homogenous tissue should be around 120°. Tissue boundaries tend to be straighter, thus, EM and ME angles are larger than EEi and MMi angles. Such asymmetry is indicative of higher contact tension. f, g Angle measurements and calculated relative T (Supplementary Methods). T at heterotypic contacts is about twice as high as at homotypic contacts. Measurements from 12 embryos. Plots and statistics with colour code as above |
|
|
Fig. 4. Impact of adhesive and contractile difference on ectodermâmesoderm separation. a Scheme of the separation assay. Embryos injected at the 2 cell-stage were dissected at the early gastrula stage. Explants were laid on a BCR, and the number of explants remaining separated were scored. b Maintenance of ectodermâmesoderm separation. Cellâcell adhesion was levelled by C-cadherin depletion in the ectoderm (morpholino injection, CcadMO), or overexpression in the mesoderm (mRNA injection, Ccad). Differences in contractility were levelled by depletion of MHC2A and B in the ectoderm (MHCMO) or by expression of constitutively active RhoA (mRNA injection, caRho) in the mesoderm. Ephrin-Eph signalling was inhibited by depletion of ephrinB1 (eB1MO) or EphA4 (A4MO), respectively, in the ectoderm or the mesoderm. c Example of the assay using a blastocoel roof induced to mesoderm as substrate (IMBCR). Ectoderm explants remain separated, whereas mesoderm explants sink into the IMBCR. d Induction of separation between mesoderm explants and IMBCR. Differences in cellâcell adhesion were imposed by C-cadherin overexpression (Ccad) and differences in contractility by expression of caRho. Ephrin-Eph signalling was stimulated by expression of ephrinB1 and B3 and simultaneous depletion of EphA4. Alternatively, signalling was activated at the surface of the mesoderm explants using preclustered ephrinB3-Fc soluble fragments (eB-Fc). Differences in cadherin expression were created by C-cadherin depletion (CcadMO) and its replacement with E-cadherin on one side and with N-cadherin on the other side. Ectoderm explants were used as a positive control (blue column). In an additional control, myosin activity was increased in both explant and substrate (caRho). The numbers on top corresponds to the number of explants that remained separated/total explants (10 explants per independent replicate). Graphs show mean values, error bars s.d. Individual comparisons to control mesoderm (red asterisks) were done using one-sided Studentâs t-test |
|
|
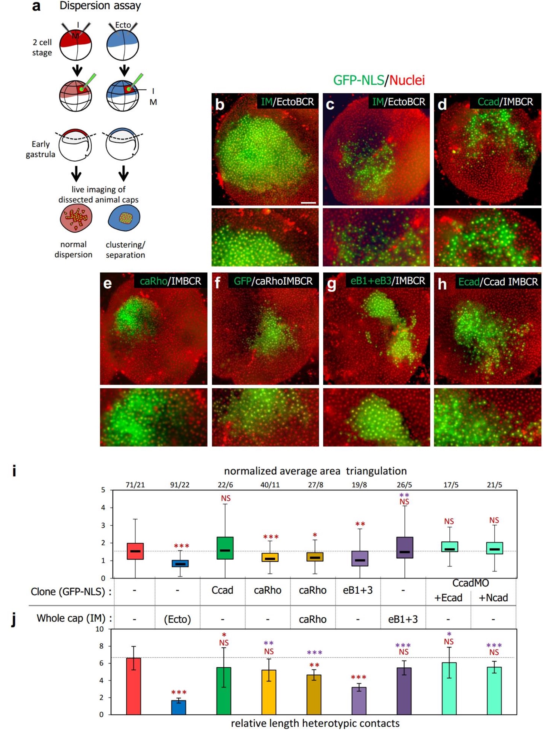
Fig. 5. Requirements for cell sorting from mixed aggregates. a Diagram of the assay: mixed aggregates composed of unlabelled cells and mGFP-expressing cells were fixed and cryosectioned. GFP-expressing cells were detected with an anti-GFP antibody (green) and nuclei were counterstained with Hoechst (red). bâg Representative examples, with detailed views in right panels. b Aggregates of unlabelled and labelled IM cells, which distributed randomly. c Positive control: GFP-labelled IM cells sorted efficiently from unlabelled ectoderm, forming sharply delimited groups. dâf Control IM cells were mixed with IM cells manipulated as follows: d C-cadherin overexpression; e expression of constitutively active RhoA; f EphrinB1+,3 expression; g substitution of mesodermal ephrinB2 and EphA4 (eB2MO and A4MO) with ectodermal ephrinB3 (eB3) and EphB4 (B4). Scale bars, main panel 200âµm, enlargement 100âµm. h Quantification of cell clustering, using a relative index of dispersion (rID). Clustering is defined as departure from a random distribution (index of 1). Box plot as above. The number of aggregates is indicated on top. One-sided MannâWhitney test was used for statistical comparison. Colour coded asterisks as follows: Red, comparison to control IM; dark and pale purple, comparison to ephrinB1â+â3 expression and to ephrin/Eph substitution (eB3â+âB4â+âeB2MOâ+âA4MO). Except for myosin depletion (MHCMO) and cadherin replacement (CcadMOâ+âEcad/Ncad), all manipulations led to some significant degree of clustering compared to control non-manipulated IM. Ephrins/Eph substitution led to the highest degree of clustering. i Quantification of the relative length of heterotypic interface (rLHI), defined as the ratio between the total length of heterotypic contacts and the theoretical minimal interface, calculated as the perimeter of a circle encompassing the total area of the labelled population (Supplementary Fig. 6). Conditions of ephrin ectopic expression alone or in combination with EphA4 depletion led to a significant shortening of rLHI. Separation was further improved by substitution of mesodermal with ectodermal ephrin/Eph. None of the other conditions significantly departed from the negative control aggregates of non-manipulated IM. Plot, statistical test and colour code as in h |
|
|
Fig. 6. Model simulations of cell sorting and tissue separation. Simulations of sorting from a mixed aggregate (a, c) and of maintenance of a boundary interface (b, d). a, b Representative snapshots at the indicated number of iterations. Rectangular images represent enlargements of a portion of the aggregates. Initial matrices are shown at 0 iteration. c, d Evolution of LHI used as an index for cell sorting and for maintenance of separation. Small panels show details of the first 1000 iterations. The curves represent the average of 15, respectively, 8, independent simulations. Error bars: s.d. In the case of mixed aggregates, each simulation started from a different initial matrix of randomly distributed cells. The same sets of relative contact energies were used for both types of situations. DITH scenarios differ in terms of the relative heterotypic interfacial energy, set at 25, 50, 75 and 100% of the difference between the homotypic tension energies of the two cell populations. DITH* corresponds to the previously published conditions37; HIT conditions were set with identical homotypic energies in both cell types, and a higher interfacial tension; ectoderm–mesoderm (E–M) energies were based on estimated relative tensions in the Xenopus system. Cell to medium values were set as follows: a, b 25 for both cell types, all conditions. In graphs c and d, unequal values 18/9 for all conditions except for the two HIT conditions, where they were set equal, respectively, 9/9 and 18/18. Varying cell to medium values had little impact on sorting and separation (see systematic comparisons in Supplementary Fig. 8b–g) |
|
|
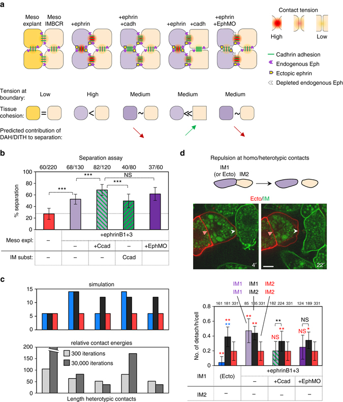
Fig. 7. Combined effects of tissue cohesion and ephrin-Eph signalling on separation. a Graphic representation of the various conditions tested in this experiment. The upper diagrams represent the various cell contacts with the tension resulting from the antagonistic action of cadherins and ephrin-Eph receptor pairs. The strength of the contact tension is also reflected in the shape of the cells (rounder outlines correspond to higher tension). The lower part of the panel summarises the impact of each manipulation on heterotypic interfacial tension and on tissue cohesion (inversely related to homotypic contact tension), and the predicted effect on separation assuming a contribution of DAH/DITH. Normal mesodermâmesoderm contacts have low contact tension. Ephrin ectopic expression stimulates repulsion both at the explant interface and within the explant, resulting in higher tension at both homotypic and heterotypic contacts. Cadherin overexpression in the explant counteracts ephrin-induced repulsion within the explant, and to a lesser degree at the interface. Cadherin expression on the other side of the boundary decreases tension in the IMBCR, thus enhancing the difference in homotypic tension of the two tissues. EphA4 depletion (EphMO) in the explant reduces ephrin-induced repulsion within the explant (and to a lesser extent at the interface). b Result of the separation assay (graph and statistics as in Fig. 4). Ephrin-induced separation was stimulated by cadherin co-expression or Eph depletion, inconsistent with a contribution of DITH. c Simulation of maintenance of separation for each experimental condition. Energy values were based on the results shown in d. The results of the simulation were in agreement with the experimental data. d Cellâcell repulsion quantified as the hourly rate of cell detachment. Top: Diagram of the experiment. Middle: Two frames of a time-lapse confocal microscopy movie. Ectoderm and IM cells expressed, respectively, membrane Cherry and membrane GFP. The pink arrowheads point to a stable homotypic contact, the white arrowheads to a heterotypic contact that detached. Scale bar, 10âµm. Bottom: Quantification of detachments at homotypic (blue/purple and red columns) and heterotypic contacts (black columns). Statistical comparisons to ectoderm or mesoderm controls are colour coded as above |
|
|
Fig. 8. Summary diagram comparing HIT and DITH situations. Two cell types A and B are represented in blue and pink. B-type cells abutting A-type cells are in darker pink. In a HIT situation (top), where heterotypic contact tension T AB is higher than the two homotypic tensions, cells tend to establish more stable contacts with sibling cells of the same type. At the tissue scale, this drives full segregation of the two cell populations separated by a sharp boundary. In a classical DITH situation (bottom), blue A-type cells will be able to cluster, but for dark pink B-type cells, heterotypic contacts may be more stable than homotypic contacts, thus these cells will tend to preferentially interact with the less tensile/more adhesive A-type cells, a situation that will not lead to clean segregation of the two cell populations. The middle row illustrates an intermediate situation, where separation may still be achieved provided a sufficiently strong difference between T AB and T AA |
|
|
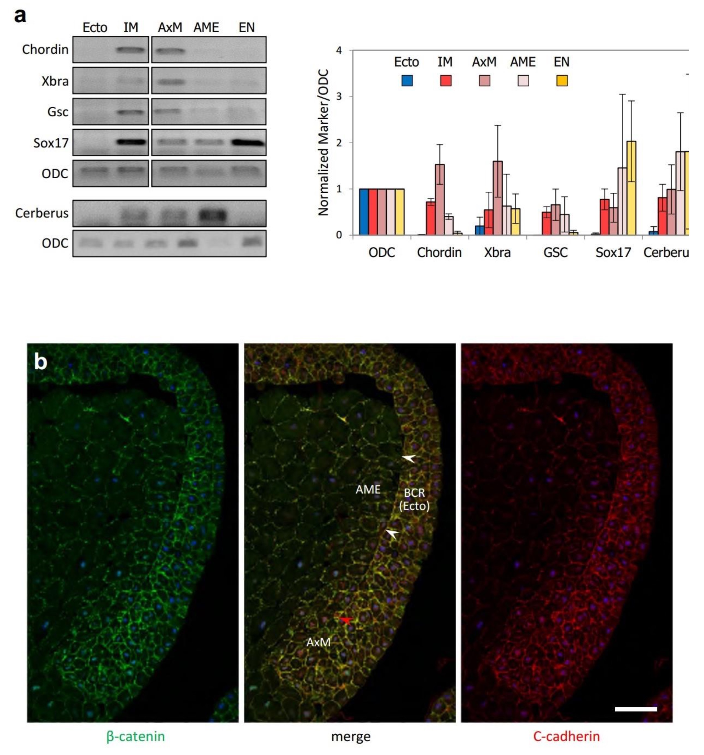
Supplementary Figure 1 | Characterization of induced mesoderm. (a) Characterization of dissected tissues by RT-PCR. Cerberus is a marker for anterior mesendoderm, Gsc, and Chordin for prechordal mesoderm, Xbra for chordal mesoderm, Sox17 is enriched in the endoderm, but also expressed at lower levels in the mesoderm. Ubiquitously expressed ODC was used as a standard. Quantification is from 3 independent experiments. Error bars are s.d. (b) C-cadherin (red) and β-catenin (green) immunostaining in the gastrula embryo. Nuclei were stained with Hoechst (blue). BCR (Ecto), ectoderm blastocoel roof; AME, anterior mesendoderm; AxM, axial mesoderm. Arrowheads point to the ectoderm-mesoderm boundary. The axial mesoderm is still mostly at the blastopore lip, but starts to participate to the nascent boundary (red arrowhead) and already displays separation activity from ectoderm in vitro 1. |
|
|
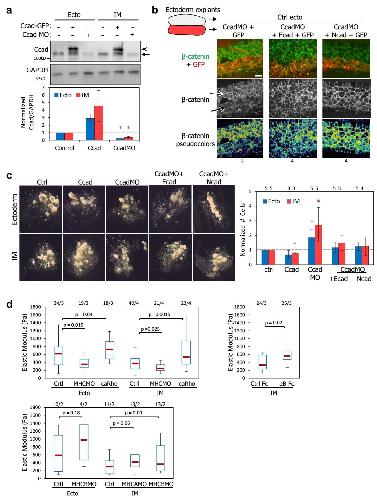
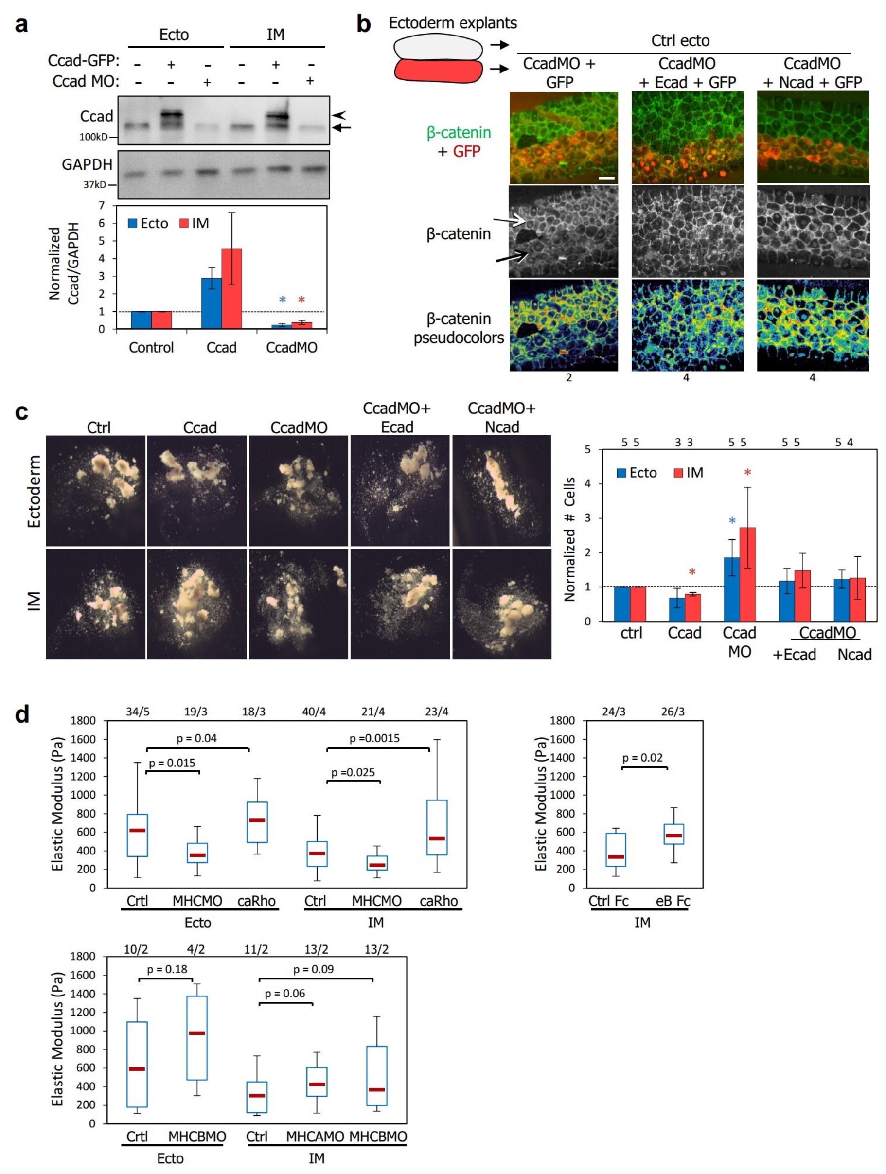
Supplementary Figure 2 | Experimental manipulation adhesion and actomyosin contractility. (a) Cadherin overexpression and depletion. Comparison by immunoblot of C-cadherin protein levels in control tissues and tissues from embryos injected with C-cadherin-GFP mRNA or C-Cadherin MO. Arrow, endogenous C-cadherin; arrowhead: Ccadherin-GFP. Quantification was performed from three independent experiments. Individual comparisons were done using Games-Howell test (* P<0.05) after a significant One-way Welch ANOVA (P<0.0001; unequal variances). Error bars are s.d. (b) Validation of cadherin depletion and replacement. C-cadherin was depleted by MO injection and replaced with E- or N-cadherin by co-injection of the corresponding mRNA. GFP mRNA was co-injected as a tracer. Manipulated ectoderm explants were juxtaposed to wild type non-injected ectoderm explants for direct comparison of β-catenin membrane immunostaining, used as a general marker for cadherin-based adhesive structures. Pseudocolors were added to help visualizing the decrease of β-catenin signal caused by CadMO and the rescue by expression of E- or N-cadherin. Numbers of samples indicated at the bottom. Scale bar, 30μm. (c) Effect of C-cadherin overexpression, depletion, and replacement on ectoderm and mesoderm cohesion. The same conditions as in (b) were tested for resistance to dissociation. Graph shows mean values and error bars are s.d. Number of experiments is given above the graph. Individual comparisons were done using Games-Howell test (* P<0.05) after a significant one-way Welch ANOVA P<0.0001; for unequal variances). (d) Manipulation of cortical contractility. Top left panel: Effect of MHC2A+B depletion (MHCMOs) and Rho activation (caRhoA mRNA) on the elastic modulus of ectoderm and induced mesoderm cells. Data are from 5 independent experiments. Right: Effect of Eph stimulation by soluble ephrinB3-Fc ligand. Lower left: Single myosin isoform depletion (MHC2A or MHC2B MO) did not cause a decrease in elastic modulus, suggesting that each isoform is able to compensate for the loss of the other. Box plots as in main Fig.2e. The number of cells tested/independent experiment is above the graph. Individual comparisons were done using Tukeyâs Hs.d test after a significant One-way ANOVA (P=5.7e-08). |
|
|
Supplementary Figure 3: Estimates of contact tension on cell doublets. (a) Simplified model of an ideal symmetric doublet of two cells with identical Ct. Contact tension TAA is classically calculated based on Ct and on the angle θ, which is here half of Ï, the angle formed by the two free cell surfaces at the contact vertex. (b) Model considering the asymmetry of cell doublets. The model considers doublet composed of two cells A and B with distinct cortical tensions CtA and CtB. and a contact tension TAB. The direction of each force vector CtA, CtB, and TAB is defined by the respective angle α, β or γ (Ï was equal to α-β). The two equations expressing the equilibrium of the three forces were used to calculate the relative length of the three vectors. Even for homotypic doublets, relative Ct widely varied for each tissue (see graph panel g), consistent with high variations in the elastic modulus of single cells (main Fig.2e). Individual CtA and CtB were estimated using the median of the respective measured modulus and the CtA/CtB, the ratio calculated based on α, β, and γ. Relative contact tensions were all expressed relative to the median ectoderm homotypic tension, set to 1. Summary graphs and statistics are presented in the main Fig.3c. (c). Ï measurements (symmetric model) for various doublet combinations (see main figure 3c). (d) Corresponding estimated relative contact tensions T. CtA is proportional to the measured elastic modulus (Fig.2e). For heterotypic doublets, CtA wasapproximated as the average of the ectoderm and mesoderm/IM Cts. All tensions were expressed relative to the median value of the ectoderm homotypic contact tension, set at 1. Color code for statistical differences as in Fig.3c. (e) Histograms of angle Ï distributions. (f) Distributions of relative T (asymmetric model, panel b and main Fig.3c). Arrows point to secondary peaks of heterotypic contacts with particularly high tension. |
|
|
Supplementary Figure 3: Estimates of contact tension on cell doublets. continued. (g) Quantification of heterogeneity in Ct between cells of homotypic doublet pairs. The model presented in panel b was used to calculate the ratio between the CtA and CtB for both ectoderm (E-E) and IM homotypic doublets. The number of doublets was 265 for E-E and 336 for IM-IM. The histogram presents the distribution of these ratios. In both cases many doublets showed a ratio larger than 1.5, and in 5-10% of the doublets, one of the cell was more than four times tenser than the other. (h) Effect of various manipulations on contact tension between cell doublets. Estimates considered the asymmetry of cell doublets. The conditions included depletion of C-cadherin (CcadMO), of myosin (MHCMO), and ephrinB1+3 (eBMO) in the ectoderm, caRho expression and ephrinB1+B3 (eB1+3) expression together with EphA4 depletion (A4MO) in the mesoderm. Note that the increased tension observed for ectoderm doublets upon ephrin depletion is consistent with previous observations of a pro-adhesive activity of ephrins in this tissue2. Color code for statistical differences as in main Fig.3c. (i) Estimates of contact tension in sections of whole embryos: Distributions of different types of angles, see main Fig.3d-g. Top histograms show the distributions of angles between heterotypic contacts. These distributions appear bimodal, with the main peak close to 180o (arrow), indicating high tension/low adhesion, and a second smaller peak closer to 120o (arrowhead), indicative of low tension similar to the tension within the tissues. The middle and bottom panels present respectively the distributions of angles formed by heterotypic and homotypic contacts at vertices bordering the boundary interface, and those formed by homotypic contacts within the two tissues. For comparison, we superimposed histograms that combine of all angles formed at boundary vertices (EM+EEi and ME+MMi). They emphasize the striking asymmetry at these vertices. |
|
|
Supplementary Figure 4 | Effect of manipulations of myosin activity, cadherin levels, cadherin isoforms and ephrin-Eph signaling on separation. (a) Effect of combined manipulations on separation of mesoderm explants from ectoderm BCR. EphA4 depletion in the mesoderm inhibited separation by about 50%. Combining EphA4 depletion with C-cadherin overexpression (Cad) did not reinforce the phenotype, despite the fact that the latter manipulation should dampen adhesive differences between the two tissues. Similarly, inhibition of separation by ephrin depletion in the BCR was not increased by simultaneous cadherin depletion (CcadMO), another condition that should level adhesive differences. (b) Induction of ectoderm-ectoderm separation. Endogenous mesoderm explants were used as a positive control (red). Stimulation of ephrin-Eph signaling, either by expression of ephrinB2 and EphA4, which are normally expressed in the mesoderm, or by treatment of explants with soluble ephrin-Fc yielded the strongest separation. Decreasing cadherin levels (CcadMO), decreasing respectively increasing tension by myosin depletion (MHCMO) or caRho expression, or substituting C- cadherin with E- or N-cadherin all caused some degree of separation. However, in all cases, separation was at least as strong when the same manipulation was performed simultaneously on the explants and on the BCR, indicating that the effect was not due to tissue differences, unlike predicted by DAH, DITH or SAH. Graphs show mean values, error bars s.d. The numbers on top corresponds to the number of explants that remained separated/total explants (10 explants per independent replicate). Individual comparisons to control mesoderm, control ectoderm, or eprhinB2+EphA4 (respectively red, blue and purple asterisks) were done using one-sided Studentâs t-test. |
|
|
Supplementary Figure 5 | Effect of targeted manipulations on the endogenous ectoderm- mesoderm boundary. Animal or dorsal-equatorial injections at the 4 to 8-cell stage allowed to preferentially target either the ectoderm or the mesoderm, respectively. Injected cells were marked by expression of membrane-targeted GFP. Sagittal cryosections from gastrula embryos were immunostained for GFP and β-catenin, used to visualize cell outlines and analyze the morphology of the boundary. Note that this analysis is less unambiguous than the explant-based assay, because the appearance of the boundary requires normal gastrulation movements, in particular mesoderm involution. Thus a boundary phenotype may not necessarily be due to inhibition of the process of separation per se, but to other gastrulation defects. Interfering with adhesion or myosin activity are likely conditions that may have such global effects. This is also the reason why we routinely perform the explant separation assay using mesoderm from the early gastrula dorsal lip, i.e. just before the start of involution, thus insuring that the exact same region is tested, irrespective of potential later defects in mesoderm migration. (a-h) Representative examples. Arrowheads point to the boundary. Arrows point to boundary irregularities/defects. The normal boundary is never perfectly smooth, but displays sparse indents (a,e, arrows), consistent with temporary phases of reattachment during the cycles of ephrin- Eph-dependent repulsion. Ephrin/Eph depletion led to boundary defects that ranged from partial mixing (b) to its complete absence (f). Dampening adhesive differences either by cadherin depletion in the ectoderm or its overexpression in the mesoderm had little effect on the boundary (c,g). Likewise, the boundary would still form in embryos with myosin depleted-ectoderm or with caRho-expressing mesoderm (d,h). The only instances where cadherin or myosin manipulations appeared to impact on the boundary were those where both ectoderm and mesoderm tissues had been simultaneously targeted, indicating that these defects were not related to DAH/DITH. Panel c shows an example where the upper part of the boundary is intact and corresponds to a region where GFP, marker for cadherin MO injection, is mostly found in the ectoderm, while in the lower part both ectoderm and mesoderm have received cadherin MO, and the boundary is completely absent. (i-l) Details of boundaries. Asterisks in k and l mark cells with different degrees of rounded shape reflecting loss of cell-cell adhesion. (m) Example of caRho-expressing embryo with severe gastrulation defects. caRho-expressing mesoderm has failed altogether to involute. Ecto, ectoderm; AME, anterior mesendoderm; AxM, axial mesoderm; bl, blastocoel. (n) Summary of boundary phenotypes, scored in categories of increasing severity. Partially mixed (part mixed) indicates that portions of the boundary were lost while others appeared intact (e.g. panel b). Numbers of embryos are indicated in the columns. Embryos in which both tissues had GFP signal and embryos showing obvious involution defects as in panel m were not included. |
|
|
Supplementary Figure 6 | Reaggregation assay. (a) Example of grid used to measure the index of dispersion, here of a negative control aggregate. The green spots correspond to the positions of the labelled nuclei. (b) Principle of measurement of the relative length of heterotypic interface used to quantify the degree of separation in the reaggregation experiments of Fig.5: The diagrams represent symbolized aggregates (light blue circles) in which the labelled cells occupy the same area (black surface), but with different distributions. These illustrations show how LHI can be increased by irregular/convoluted interfaces (center) and by incomplete sorting of single or small groups of cells (right). Real aggregates varied in terms of size and of the relative number of cells of the two populations. In order to standardize their LHI, we calculated for each aggregate the theoretical minimal interface, i.e. the perimeter of a circle corresponding to the total surface of the labelled cells (lower diagrman). The relative LHI (rLHI) was defined as LHI divided by this minimal perimeter. Note that the complementary calculations based on the surface of the unlabeled cell population gave similar results (not shown). (c) Intermediate stages of reaggregation. Images of mixed ectoderm-IM aggregates fixed after 2 and 4 hrs. IM cells expressed GFP. Cryosections were immunostained for GFP (green) and β-catenin (red), as general marker of cell outlines. Left panel, merged images; right panels, green channel. Segregation starts by formation a small clusters, which will later coalesce in large groups. Even at these early stages, tissue segregation is detectable at a small scale by the presence of smooth heterotypic interfaces (arrowheads). Scale bar 200μm. |
|
|
Supplementary Figure 7 | Dispersion assay. (a) Diagram of the assay. A clone of experimentally manipulated cells was produced within the BCR by injection of a single blastomere at the 32-cell stage. The distribution of the labelled progeny was determined at the early gastrula stage when endogenous separation occurs. (b-h) Representative examples. Live fluorescence images. Nuclei were stained with Hoechst, pseudocolored in red. Lower panels are enlargements of part of the main image. (i) Quantification of dispersion using Delaunay triangulation and represented as a Tukey boxplot. Comparisons to mesoderm (red) and to ephrin expression (purple) were done using one-sided Studentâs t-test. Numbers above, total number of BCRs. (j) Quantification of the relative heterotypic contact length. (b) When the clone was induced to a mesodermal fate, cells formed a tight cluster sharply delineated from the surrounding ectodermal BCR. (c) When the entire BCR was induced to mesoderm, the labelled clone was broadly dispersed. (d-h) Manipulation of a clone within an IMBCR. (d) C-cadherin overexpression had no effect. (e,f) caRho expression impaired dispersion (e), but a similar effect was observed when caRho was expressed throughout the IMBCR (f), indicating that the effect was not related to a difference in tension between the clone and the surrounding cells, but most likely to interference with intercellular migration. (g) Clones of ephrinB1/B3-expressing mesoderm cells remained confined in a compact area of the IMBCR. Note that control expression of the same ephrins throughout the entire IMBCR led to normal dispersion, demonstrating that, unlike caRho, ephrin expression did not impair intercellular migration, but generated a genuine process of cell sorting (i,j). (h) Replacement of C-cadherin with E- or N-cadherin had no effect. Scale bar, 200μm. |
|
|
Supplementary Figure 8 | Simulation of cell sorting and of maintenance of separation. (a) Systematic comparison of different situations. Top: Relative energies, corresponding to contact tensions, organized according to the different models: HIT, with identical homotypic tension and higher heterotypic tension; HIT with different homotypic tensions, comparable to the situation for endogenous ectoderm and mesoderm; DITH, with differences in tension between the two cell populations, and an intermediate heterotypic tension; N, negative control conditions, all energies set identical. Middle and bottom graphs: Results for sorting from mixed aggregates and maintenance of separation. For mixed aggregates, values below the green stripe indicate significant shortening of LHI, thus separation. Some conditions led to LHI lengthening, thus increased dispersion. They all belonged to the DITH category and were characterized by a heterotypic tension set closer to the lowest homotypic tensions. For maintenance of separation, a low increase in LHI corresponded to efficient maintenance of separation. Larger increases corresponded to decreased boundary straightness and cell mixing. (b-d) Effect of cell to medium energies. These energies represent the cortical tension at free cell surfaces (Ct). (b-c) LHI curves for sorting and maintenance of segregation for selected conditions. Contact energy values are shown as bar graphs. Cell to medium energies are indicated next to the curves. Two types of setting were used: equal (25, 18 and 9) or unequal energies (18/9 and 16/8). HIT scenarios were only given equal energies. Note that while estimates from ectoderm-ectoderm and IM-IM doublets indicated that Cts tended to be close to T, a clear relationship could not be established due to the large variability of individual Ct/T ratios. Curves are averages from three independent simulations. For clarity error bars (s.d.) are only shown for selected conditions. The condition ectoderm-mesodem (E-M) with 25/25 values was included in all graphs to help visual their comparison. (d) Examples of snapshots for sorting and maintenance of separation. Varying cell to medium energies had mainly an influence on the global shape of the aggregate, which became more irregular when the energies was lowered. However cell sorting was only marginally affected, as shown by the close matching of the LHI curves. |
|
|
Supplementary Figure 9 | Combined effects of cadherin expression and ephrin signaling. (a) Dissociation assay showing decreased cell-cell adhesion for mesoderm explants upon ephrin ectopic expression and rescue by C-cadherin coexpression. Results are average from eight independent experiments. (b) Separation of mesoderm tissues induced by treatment of the explants with soluble ephrin-Fc is not sensitive to C-cadherin overexpression. Numbers on top correspond to separated/total number of explants, from three experiments. Studentâs t-test, color code as above. |
|
|
Supplementary Figure 10 | Uncropped immunoblots. Membranes transferred from a single gel were cut horizontally to probe simultaneously the top part for cadherin and the bottom part for GAPDH. (a) Cadherin, Fig.2c. (b) GAPDH, Fig.2c. (c) Cadherin, supplementary Fig.2a. (d) GAPDH, supplementary Fig.2a. |
References [+] :
Aliee,
Physical mechanisms shaping the Drosophila dorsoventral compartment boundary.
2012, Pubmed
Aliee, Physical mechanisms shaping the Drosophila dorsoventral compartment boundary. 2012, Pubmed
Batlle, Molecular mechanisms of cell segregation and boundary formation in development and tumorigenesis. 2012, Pubmed
Brieher, Regulation of C-cadherin function during activin induced morphogenesis of Xenopus animal caps. 1994, Pubmed , Xenbase
Brodland, The Differential Interfacial Tension Hypothesis (DITH): a comprehensive theory for the self-rearrangement of embryonic cells and tissues. 2002, Pubmed
Brodland, The mechanics of heterotypic cell aggregates: insights from computer simulations. 2000, Pubmed
Calzolari, Cell segregation in the vertebrate hindbrain relies on actomyosin cables located at the interhombomeric boundaries. 2014, Pubmed
Chang, Differential adhesion and actomyosin cable collaborate to drive Echinoid-mediated cell sorting. 2011, Pubmed
Chen, Paraxial protocadherin mediates cell sorting and tissue morphogenesis by regulating C-cadherin adhesion activity. 2006, Pubmed , Xenbase
Cooke, EphA4 is required for cell adhesion and rhombomere-boundary formation in the zebrafish. 2005, Pubmed
David, Tissue surface tension measurement by rigorous axisymmetric drop shape analysis. 2009, Pubmed , Xenbase
David, Tissue cohesion and the mechanics of cell rearrangement. 2014, Pubmed , Xenbase
Durbin, Eph signaling is required for segmentation and differentiation of the somites. 1998, Pubmed
Fagotto, Ephrin-Eph signaling in embryonic tissue separation. 2014, Pubmed , Xenbase
Fagotto, The cellular basis of tissue separation. 2014, Pubmed
Fagotto, Regulation of cell adhesion and cell sorting at embryonic boundaries. 2015, Pubmed
Fagotto, A molecular base for cell sorting at embryonic boundaries: contact inhibition of cadherin adhesion by ephrin/ Eph-dependent contractility. 2013, Pubmed , Xenbase
Foty, The differential adhesion hypothesis: a direct evaluation. 2005, Pubmed
Graner, Simulation of biological cell sorting using a two-dimensional extended Potts model. 1992, Pubmed
Keller, Cellular basis of amphibian gastrulation. 1992, Pubmed
Krieg, Tensile forces govern germ-layer organization in zebrafish. 2008, Pubmed
Landsberg, Increased cell bond tension governs cell sorting at the Drosophila anteroposterior compartment boundary. 2009, Pubmed
Laplante, Differential expression of the adhesion molecule Echinoid drives epithelial morphogenesis in Drosophila. 2006, Pubmed
Luu, PAPC mediates self/non-self-distinction during Snail1-dependent tissue separation. 2015, Pubmed , Xenbase
Luu, Large-scale mechanical properties of Xenopus embryonic epithelium. 2011, Pubmed , Xenbase
Maghzal, The tumor-associated EpCAM regulates morphogenetic movements through intracellular signaling. 2010, Pubmed , Xenbase
Maître, Adhesion functions in cell sorting by mechanically coupling the cortices of adhering cells. 2012, Pubmed
Miyatani, Neural cadherin: role in selective cell-cell adhesion. 1989, Pubmed
Monier, An actomyosin-based barrier inhibits cell mixing at compartmental boundaries in Drosophila embryos. 2010, Pubmed
Ninomiya, Cadherin-dependent differential cell adhesion in Xenopus causes cell sorting in vitro but not in the embryo. 2012, Pubmed , Xenbase
Nose, Expressed recombinant cadherins mediate cell sorting in model systems. 1988, Pubmed
Ogata, TGF-beta signaling-mediated morphogenesis: modulation of cell adhesion via cadherin endocytosis. 2007, Pubmed , Xenbase
Patel, Type II cadherin ectodomain structures: implications for classical cadherin specificity. 2006, Pubmed , Xenbase
Prakasam, Similarities between heterophilic and homophilic cadherin adhesion. 2006, Pubmed , Xenbase
Rohani, Variable combinations of specific ephrin ligand/Eph receptor pairs control embryonic tissue separation. 2014, Pubmed , Xenbase
Rohani, EphrinB/EphB signaling controls embryonic germ layer separation by contact-induced cell detachment. 2011, Pubmed
Schohl, Beta-catenin, MAPK and Smad signaling during early Xenopus development. 2002, Pubmed , Xenbase
Steinberg, Does differential adhesion govern self-assembly processes in histogenesis? Equilibrium configurations and the emergence of a hierarchy among populations of embryonic cells. 1970, Pubmed
Steinberg, Townes and Holtfreter (1955): directed movements and selective adhesion of embryonic amphibian cells. 2004, Pubmed
Wacker, Development and control of tissue separation at gastrulation in Xenopus. 2000, Pubmed , Xenbase
Watanabe, EphrinB2 coordinates the formation of a morphological boundary and cell epithelialization during somite segmentation. 2009, Pubmed
Winklbauer, Cell adhesion strength from cortical tension - an integration of concepts. 2015, Pubmed
Winklbauer, Cell adhesion in amphibian gastrulation. 2009, Pubmed
Xu, Expression of truncated Sek-1 receptor tyrosine kinase disrupts the segmental restriction of gene expression in the Xenopus and zebrafish hindbrain. 1995, Pubmed , Xenbase
Zhong, Analysis of C-cadherin regulation during tissue morphogenesis with an activating antibody. 1999, Pubmed , Xenbase
