Click here to close
Hello! We notice that you are using Internet Explorer, which is not supported by Xenbase and may cause the site to display incorrectly.
We suggest using a current version of Chrome,
FireFox, or Safari.
Modeling Dominant and Recessive Forms of Retinitis Pigmentosa by Editing Three Rhodopsin-Encoding Genes in Xenopus Laevis Using Crispr/Cas9.
Feehan JM, Chiu CN, Stanar P, Tam BM, Ahmed SN, Moritz OL.
???displayArticle.abstract???
The utility of Xenopus laevis, a common research subject for developmental biology, retinal physiology, cell biology, and other investigations, has been limited by lack of a robust gene knockout or knock-down technology. Here we describe manipulation of the X. laevis genome using CRISPR/Cas9 to model the human disorder retinitis pigmentosa, and to introduce point mutations or exogenous DNA sequences. We introduced and characterized in-frame and out-of-frame insertions and deletions in three genes encoding rhodopsin by co-injection of Cas9 mRNA, eGFP mRNA, and single guide RNAs into fertilized eggs. Deletions were characterized by direct sequencing and cloning; phenotypes were assessed by assays of rod opsin in retinal extracts, and confocal microscopy of cryosectioned and immunolabeled contralateral eyes. We obtained germline transmission of editing to F1 offspring. In-frame deletions frequently caused dominant retinal degeneration associated with rhodopsin biosynthesis defects, while frameshift phenotypes were consistent with knockout. We inserted eGFP or point mutations into rhodopsin genes by co-injection of repair fragments with homology to the Cas9 target sites. Our techniques can produce high frequency gene editing in X. laevis, permitting analysis in the F0 generation, and advancing the utility of X. laevis as a subject for biological research and disease modeling.
Figure 1. Injection of Cas9 and guide RNAs causes reduced rod opsin levels and retinal degeneration. (A) Rod opsin levels assayed in individual eyes by dot blot assay at 14 dpf. Each data point represents a different animal. P values are for Tukey multiple comparisons test for comparisons with WT group. P (ANOVA)â=â4.1âÃâ10â19 (B) Phenotypes assessed by confocal microscopy. Retinas from animals injected with Cas9 mRNA and rhosg3 had missing and malformed rod photoreceptors. Green: anti-rhodopsin (B630N). Red: wheat germ agglutinin. Blue: Hoechst 33342. RPE: retinal pigment epithelium. OS: outer segments. IS: inner segments. ONL: outer nuclear layer. INL: inner nuclear layer. Barâ=â50âµm.
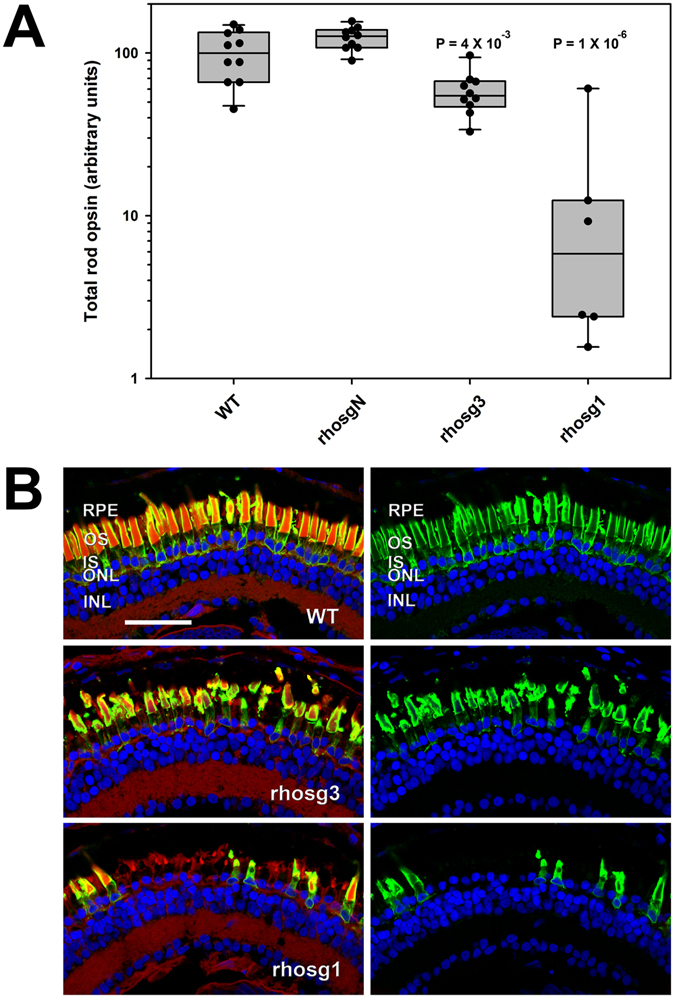
Figure 2. Relative to guide RNA rhosg3, rhosg1 causes greater reductions in rod opsin and greater rod photoreceptor loss. 6 ng of Cas9 mRNA and 2âng of sgRNA were co-injected. (A) Rod opsin levels assayed in individual eyes by dot blot assay at 14 dpf. Each data point represents a different animal. P values are for Tukey multiple comparisons test for comparisons with WT group. P (ANOVA)â=â2.9âÃâ10â9 (B) Phenotypes assessed by confocal microscopy. Green: anti-rhodopsin (B630N). Red: wheat germ agglutinin. Blue: Hoechst 33342. RPE: retinal pigment epithelium. OS: outer segments. IS: inner segments. ONL: outer nuclear layer. INL: inner nuclear layer. Barâ=â50âµm.
Figure 3. Indels are present in the genomic DNA of F0 animals. (A,B) Sample trace reads from dye-termination Sanger sequencing. (A) WT sample. (B) Edited with rhosg1. Cleavage is predicted to occur after the nucleotide highlighted in blue (numbered âzeroâ on plots below). (CâF) Comparisons of gene editing efficiency between guide RNAs, genes, and stage of development. Calculation of the sequence fidelity score is described under Methods. Each plot shows data derived from three animals, numbered 1â3, 4â6, 7â9 and 10â12.
Figure 4. Characterization of indels by sequencing genomic DNA clones: (A–H) Sequences obtained from individual pBluescript-SKII+ clones of PCR products derived from genomic DNA isolated from F0 embryos at either 1 dpf or 14 dpf (as indicated) edited with Cas9 mRNA+ rhosg1 or rhosg3 (as indicated). The reverse complement sequence of the guide RNA is shown above the individual genomic DNA sequences in blue. The targeted sequences are also shown in blue. Mismatches with the guide RNA are shown in magenta. Insertions are noted in green. The protospacer adjacent motif (PAM) sequence is shown in red. Bases that are diagnostic of rho.L vs. rho.2.L are shown in orange. The number at the beginning of each sequence corresponds to sample numbers for direct sequencing results shown in Fig. 3.
Figure 5. Germline transmission of genomic DNA editing and phenotypes of F1 offspring: Plots: Rod opsin levels assayed in individual eyes by dot blot assay at 14 dpf. Each data point represents a different F1 animal. Each X-axis point represents offspring of a single mating, for which the F0 parents are indicated as being WT and/or F0 animals (named Male 1, Male 2, etc.). Each plot represents samples analyzed on a separate dot blot, and all animals on each plot were modified using the same sgRNA, indicated at the bottom of the plot. (AâI) Phenotypes of F1 animals assessed by confocal microscopy. (A) Wildtype. (BâI) genetically modified (genotypes indicated on panels, for frame-conserving mutations the altered amino acid sequence is shown, with inserted amino acid residues shown in red). (B,C) frame-conserving mutations with minimal phenotype. (DâF) frame-conserving indels with significant RD phenotypes. (GâI) frame shifting indels. (AâC) High magnification panels: frame-conserving indels generating minimal or no RD phenotype do not alter rhodopsin localization, which is largely confined to outer segments (OS) and wheat germ agglutinin-positive inner segment (IS) membranes (arrowheads). (DâF) High magnification panels: frame-conserving indels generating significant RD phenotypes alter rhodopsin localization in inner segments causing a punctate distribution (D, arrowhead) or diffuse labeling consistent with ER retention (E,F, arrowheads). Green: anti-rhodopsin (B630N â A-I or 514â18 A-D high mag). Red: anti-rod transducin. Blue: Hoechst 33342. Barsâ=â20âµm (low mag) or 5âµm (high mag). RPE: retinal pigment epithelium. OS: outer segments. IS: inner segments. ONL: outer nuclear layer. INL: inner nuclear layer.
Figure 6. Electron microscopy of rod photoreceptors with loss of function mutations in one rho.L allele: (A) images of rods with a 1âbp insertion in one rho.L allele induced by rhosg3. (B) Comparable images from WT rods. Outer segment (OS) disks are densely packed at both the rim and lamellar (LAM) regions. Disk rims are closely apposed to the plasma membrane (PM). No significant abnormalities were identifiable. IS: inner segment. Barâ=â400ânm (left) 200ânm (center) or 100ânm (right).
Figure 7. HDR mediated gene alterations assessed by confocal microscopy: (A) RD in an animal edited using sgRNA rhosg4 (B,C,Câ) images derived from an animal in which rhosg4 was used to direct targeted insertion of eGFP into rho.L. A number of eGFP-positive rods are present, while other cells of the retina and lens do not show eGFP expression. Significant RD is present (D,E) images derived from an animal with targeted mutation of residue M13âF in rho.L, and stained with anti-mammalian rhodopsin (2B2). There is no identifiable RD. (AâC) Green: eGFP. (D,E) green: anti-mammalian rhodopsin (2B2). (A,B) Red: anti-rod transducin. CâE: Red: wheat germ agglutinin. (AâE) Blue: Hoechst 33342. OS: outer segments. IS: inner segments. ONL: outer nuclear layer. INL: inner nuclear layer. GCL: ganglion cell layer. (A,B,D) Barâ=â200âµm. (C) Barâ=â50âµm. (Câ) Barâ=â10âµm. (E) Barâ=â20âµm. Panels C and Câ are confocal projections derived from 10 confocal sections.
Allen,
Transgenic Xenopus laevis embryos can be generated using phiC31 integrase.
2005, Pubmed,
Xenbase
Allen,
Transgenic Xenopus laevis embryos can be generated using phiC31 integrase.
2005,
Pubmed
,
Xenbase Batni,
Characterization of the Xenopus rhodopsin gene.
1996,
Pubmed
,
Xenbase Bell,
A simple way to treat PCR products prior to sequencing using ExoSAP-IT.
2008,
Pubmed Bogéa,
Light Induces Ultrastructural Changes in Rod Outer and Inner Segments, Including Autophagy, in a Transgenic Xenopus laevis P23H Rhodopsin Model of Retinitis Pigmentosa.
2015,
Pubmed
,
Xenbase Callery,
There's more than one frog in the pond: a survey of the Amphibia and their contributions to developmental biology.
2006,
Pubmed
,
Xenbase Chen,
Co-expression of Argonaute2 Enhances Short Hairpin RNA-induced RNA Interference in Xenopus CNS Neurons In Vivo.
2009,
Pubmed
,
Xenbase Chen,
High-frequency genome editing using ssDNA oligonucleotides with zinc-finger nucleases.
2011,
Pubmed Chesneau,
Transgenesis procedures in Xenopus.
2008,
Pubmed
,
Xenbase Chu,
Increasing the efficiency of homology-directed repair for CRISPR-Cas9-induced precise gene editing in mammalian cells.
2015,
Pubmed Cong,
Multiplex genome engineering using CRISPR/Cas systems.
2013,
Pubmed Evans,
Genome evolution and speciation genetics of clawed frogs (Xenopus and Silurana).
2008,
Pubmed
,
Xenbase Gauss,
Mechanistic constraints on diversity in human V(D)J recombination.
1996,
Pubmed Gibson,
Enzymatic assembly of DNA molecules up to several hundred kilobases.
2009,
Pubmed Gross,
Defective development of photoreceptor membranes in a mouse model of recessive retinal degeneration.
2006,
Pubmed Heasman,
Beta-catenin signaling activity dissected in the early Xenopus embryo: a novel antisense approach.
2000,
Pubmed
,
Xenbase Hicks,
Differential immunogold-dextran labeling of bovine and frog rod and cone cells using monoclonal antibodies against bovine rhodopsin.
1986,
Pubmed
,
Xenbase Hsu,
Development and applications of CRISPR-Cas9 for genome engineering.
2014,
Pubmed Humphries,
Retinopathy induced in mice by targeted disruption of the rhodopsin gene.
1997,
Pubmed Hwang,
Efficient genome editing in zebrafish using a CRISPR-Cas system.
2013,
Pubmed Jin,
An improved rhodopsin/EGFP fusion protein for use in the generation of transgenic Xenopus laevis.
2003,
Pubmed
,
Xenbase Jin,
Opsin activation as a cause of congenital night blindness.
2003,
Pubmed
,
Xenbase Jinek,
A programmable dual-RNA-guided DNA endonuclease in adaptive bacterial immunity.
2012,
Pubmed Karpinka,
Xenbase, the Xenopus model organism database; new virtualized system, data types and genomes.
2015,
Pubmed
,
Xenbase Knight,
Dynamics of CRISPR-Cas9 genome interrogation in living cells.
2015,
Pubmed Kroll,
Transgenic Xenopus embryos from sperm nuclear transplantations reveal FGF signaling requirements during gastrulation.
1996,
Pubmed
,
Xenbase Lee,
Dysmorphic photoreceptors in a P23H mutant rhodopsin model of retinitis pigmentosa are metabolically active and capable of regenerating to reverse retinal degeneration.
2012,
Pubmed
,
Xenbase Lem,
Morphological, physiological, and biochemical changes in rhodopsin knockout mice.
1999,
Pubmed Lieber,
The mechanism of double-strand DNA break repair by the nonhomologous DNA end-joining pathway.
2010,
Pubmed LIEBMAN,
In situ microspectrophotometric studies on the pigments of single retinal rods.
1962,
Pubmed Lin,
IRE1 signaling affects cell fate during the unfolded protein response.
2007,
Pubmed Lobanova,
Proteasome overload is a common stress factor in multiple forms of inherited retinal degeneration.
2013,
Pubmed Makino,
Rhodopsin expression level affects rod outer segment morphology and photoresponse kinetics.
2012,
Pubmed Mali,
RNA-guided human genome engineering via Cas9.
2013,
Pubmed Maruyama,
Increasing the efficiency of precise genome editing with CRISPR-Cas9 by inhibition of nonhomologous end joining.
2015,
Pubmed Matsuda,
A New Nomenclature of Xenopus laevis Chromosomes Based on the Phylogenetic Relationship to Silurana/Xenopus tropicalis.
2015,
Pubmed
,
Xenbase Moritz,
A functional rhodopsin-green fluorescent protein fusion protein localizes correctly in transgenic Xenopus laevis retinal rods and is expressed in a time-dependent pattern.
2001,
Pubmed
,
Xenbase Moritz,
Mutant rab8 Impairs docking and fusion of rhodopsin-bearing post-Golgi membranes and causes cell death of transgenic Xenopus rods.
2001,
Pubmed
,
Xenbase Moritz,
Recent insights into the mechanisms underlying light-dependent retinal degeneration from X. laevis models of retinitis pigmentosa.
2010,
Pubmed
,
Xenbase Nakayama,
Simple and efficient CRISPR/Cas9-mediated targeted mutagenesis in Xenopus tropicalis.
2013,
Pubmed
,
Xenbase Nutt,
Comparison of morpholino based translational inhibition during the development of Xenopus laevis and Xenopus tropicalis.
2001,
Pubmed
,
Xenbase Ogino,
High-throughput transgenesis in Xenopus using I-SceI meganuclease.
2006,
Pubmed
,
Xenbase Ohnuma,
Lipofection strategy for the study of Xenopus retinal development.
2002,
Pubmed
,
Xenbase Pearl,
Development of Xenopus resource centers: the National Xenopus Resource and the European Xenopus Resource Center.
2012,
Pubmed
,
Xenbase Price,
Rhodopsin gene expression determines rod outer segment size and rod cell resistance to a dominant-negative neurodegeneration mutant.
2012,
Pubmed Rosenfeld,
A null mutation in the rhodopsin gene causes rod photoreceptor dysfunction and autosomal recessive retinitis pigmentosa.
1992,
Pubmed San Filippo,
Mechanism of eukaryotic homologous recombination.
2008,
Pubmed Schröder,
The mammalian unfolded protein response.
2005,
Pubmed Schulte-Merker,
Out with the old, in with the new: reassessing morpholino knockdowns in light of genome editing technology.
2014,
Pubmed Session,
Genome evolution in the allotetraploid frog Xenopus laevis.
2016,
Pubmed
,
Xenbase Tam,
Mislocalized rhodopsin does not require activation to cause retinal degeneration and neurite outgrowth in Xenopus laevis.
2006,
Pubmed
,
Xenbase Tam,
The role of rhodopsin glycosylation in protein folding, trafficking, and light-sensitive retinal degeneration.
2009,
Pubmed
,
Xenbase Tam,
The C terminus of peripherin/rds participates in rod outer segment targeting and alignment of disk incisures.
2004,
Pubmed
,
Xenbase Tam,
Photoactivation-induced instability of rhodopsin mutants T4K and T17M in rod outer segments underlies retinal degeneration in X. laevis transgenic models of retinitis pigmentosa.
2014,
Pubmed
,
Xenbase Tam,
Characterization of rhodopsin P23H-induced retinal degeneration in a Xenopus laevis model of retinitis pigmentosa.
2006,
Pubmed
,
Xenbase Tam,
Generation of transgenic X. laevis models of retinal degeneration.
2013,
Pubmed
,
Xenbase Tam,
Dark rearing rescues P23H rhodopsin-induced retinal degeneration in a transgenic Xenopus laevis model of retinitis pigmentosa: a chromophore-dependent mechanism characterized by production of N-terminally truncated mutant rhodopsin.
2007,
Pubmed
,
Xenbase Tam,
Identification of an outer segment targeting signal in the COOH terminus of rhodopsin using transgenic Xenopus laevis.
2000,
Pubmed
,
Xenbase Tam,
The dependence of retinal degeneration caused by the rhodopsin P23H mutation on light exposure and vitamin a deprivation.
2010,
Pubmed
,
Xenbase Tam,
Preparation of Xenopus laevis retinal cryosections for electron microscopy.
2015,
Pubmed
,
Xenbase Tandon,
Expanding the genetic toolkit in Xenopus: Approaches and opportunities for human disease modeling.
2017,
Pubmed
,
Xenbase Vouillot,
Comparison of T7E1 and surveyor mismatch cleavage assays to detect mutations triggered by engineered nucleases.
2015,
Pubmed
,
Xenbase Wang,
Targeted gene disruption in Xenopus laevis using CRISPR/Cas9.
2015,
Pubmed
,
Xenbase Wang,
One-step generation of mice carrying mutations in multiple genes by CRISPR/Cas-mediated genome engineering.
2013,
Pubmed Wen,
Overexpression of rhodopsin alters the structure and photoresponse of rod photoreceptors.
2009,
Pubmed Yang,
One-step generation of mice carrying reporter and conditional alleles by CRISPR/Cas-mediated genome engineering.
2013,
Pubmed