XB-ART-53964
Neuron
2017 Aug 16;954:852-868.e8. doi: 10.1016/j.neuron.2017.07.016.
Show Gene links
Show Anatomy links
RNA Docking and Local Translation Regulate Site-Specific Axon Remodeling In Vivo.
Wong HH, Lin JQ, Ströhl F, Roque CG, Cioni JM, Cagnetta R, Turner-Bridger B, Laine RF, Harris WA, Kaminski CF, Holt CE.
???displayArticle.abstract???
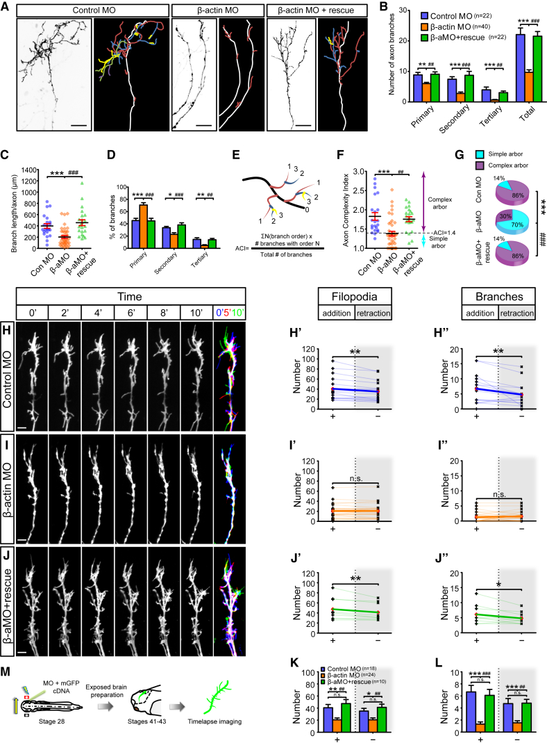
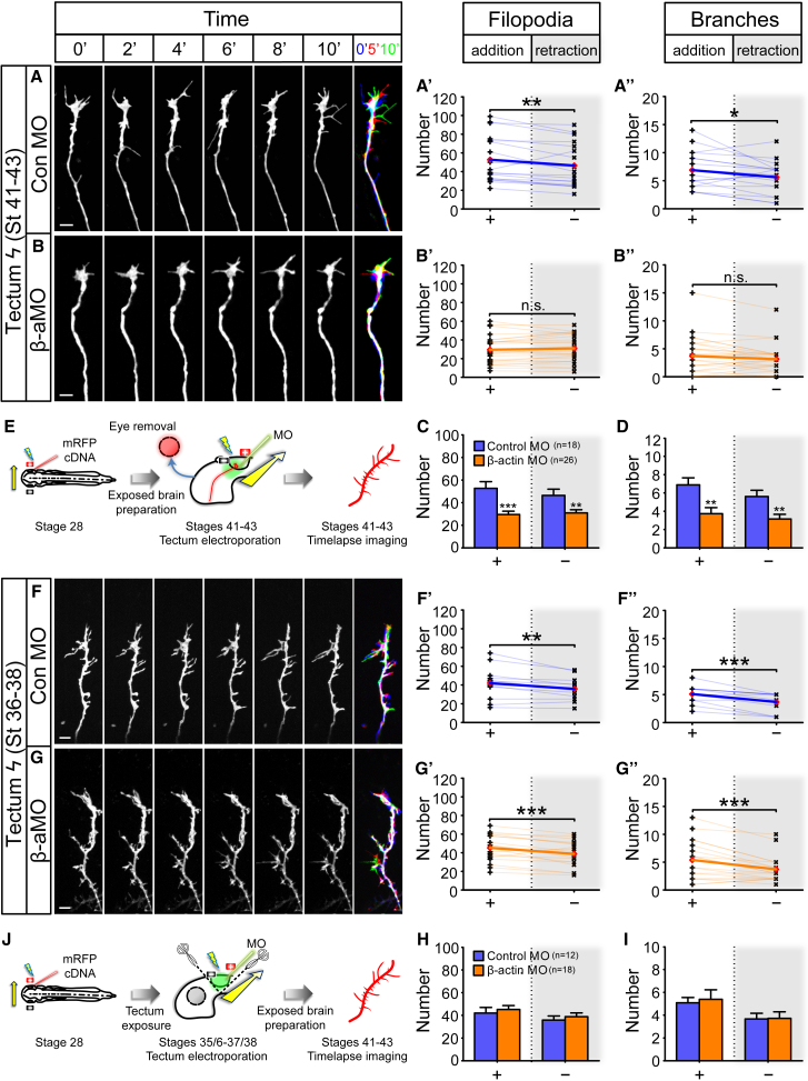
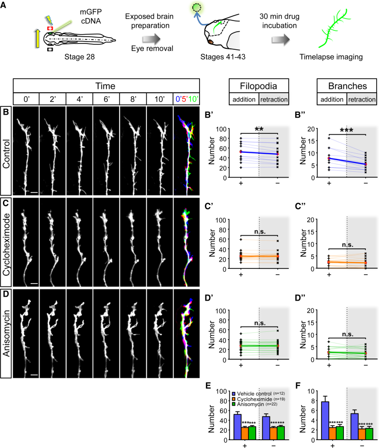
Nascent proteins can be positioned rapidly at precise subcellular locations by local protein synthesis (LPS) to facilitate localized growth responses. Axon arbor architecture, a major determinant of synaptic connectivity, is shaped by localized growth responses, but it is unknown whether LPS influences these responses in vivo. Using high-resolution live imaging, we examined the spatiotemporal dynamics of RNA and LPS in retinal axons during arborization in vivo. Endogenous RNA tracking reveals that RNA granules dock at sites of branch emergence and invade stabilized branches. Live translation reporter analysis reveals that de novo β-actin hotspots colocalize with docked RNA granules at the bases and tips of new branches. Inhibition of axonal β-actin mRNA translation disrupts arbor dynamics primarily by reducing new branch emergence and leads to impoverished terminal arbors. The results demonstrate a requirement for LPS in building arbor complexity and suggest a key role for pre-synaptic LPS in assembling neural circuits.
???displayArticle.pubmedLink??? 28781168
???displayArticle.pmcLink??? PMC5563073
???displayArticle.link??? Neuron
???displayArticle.grants??? [+]
Wellcome Trust , BB/H023917/1 Biotechnology and Biological Sciences Research Council , G0902243 Medical Research Council , MR/K02292X/1 Medical Research Council , MR/K015850/1 Medical Research Council
Species referenced: Xenopus laevis
Genes referenced: hoxc6 mtor tec
???attribute.lit??? ???displayArticles.show???
References [+] :
Aakalu,
Dynamic visualization of local protein synthesis in hippocampal neurons.
2001, Pubmed
Aakalu, Dynamic visualization of local protein synthesis in hippocampal neurons. 2001, Pubmed
Alsina, Visualizing synapse formation in arborizing optic axons in vivo: dynamics and modulation by BDNF. 2001, Pubmed , Xenbase
Antecol, Altered biochemical properties of actin in normal skin fibroblasts from individuals predisposed to dominantly inherited cancers. 1986, Pubmed
Bassell, Sorting of beta-actin mRNA and protein to neurites and growth cones in culture. 1998, Pubmed
Baudet, miR-124 acts through CoREST to control onset of Sema3A sensitivity in navigating retinal growth cones. 2011, Pubmed , Xenbase
Beach, Localization and anchoring of mRNA in budding yeast. 1999, Pubmed
Bellon, miR-182 Regulates Slit2-Mediated Axon Guidance by Modulating the Local Translation of a Specific mRNA. 2017, Pubmed , Xenbase
Bertrand, Localization of ASH1 mRNA particles in living yeast. 1998, Pubmed
Brittis, Axonal protein synthesis provides a mechanism for localized regulation at an intermediate target. 2002, Pubmed
Campbell, Chemotropic responses of retinal growth cones mediated by rapid local protein synthesis and degradation. 2001, Pubmed , Xenbase
Chia, Local F-actin network links synapse formation and axon branching. 2014, Pubmed
Chien, Navigational errors made by growth cones without filopodia in the embryonic Xenopus brain. 1993, Pubmed , Xenbase
Chihara, Cytoplasmic and mitochondrial protein translation in axonal and dendritic terminal arborization. 2007, Pubmed
Cohen-Cory, Effects of brain-derived neurotrophic factor on optic axon branching and remodelling in vivo. 1995, Pubmed , Xenbase
Colak, Regulation of axon guidance by compartmentalized nonsense-mediated mRNA decay. 2013, Pubmed
Condeelis, How and why does beta-actin mRNA target? 2005, Pubmed
Cosker, The RNA-binding protein SFPQ orchestrates an RNA regulon to promote axon viability. 2016, Pubmed
Courchet, Terminal axon branching is regulated by the LKB1-NUAK1 kinase pathway via presynaptic mitochondrial capture. 2013, Pubmed
Das, In vivo time-lapse imaging of cell divisions during neurogenesis in the developing zebrafish retina. 2003, Pubmed
Dong, Intrinsic and extrinsic mechanisms of dendritic morphogenesis. 2015, Pubmed , Xenbase
Donnelly, Axonally synthesized β-actin and GAP-43 proteins support distinct modes of axonal growth. 2013, Pubmed
Drinjakovic, E3 ligase Nedd4 promotes axon branching by downregulating PTEN. 2010, Pubmed , Xenbase
Eng, Synthesis of beta-tubulin, actin, and other proteins in axons of sympathetic neurons in compartmented cultures. 1999, Pubmed
Falk, Electroporation of cDNA/Morpholinos to targeted areas of embryonic CNS in Xenopus. 2007, Pubmed , Xenbase
Harris, Retinal axons with and without their somata, growing to and arborizing in the tectum of Xenopus embryos: a time-lapse video study of single fibres in vivo. 1987, Pubmed , Xenbase
Hörnberg, RNA-binding protein Hermes/RBPMS inversely affects synapse density and axon arbor formation in retinal ganglion cells in vivo. 2013, Pubmed , Xenbase
Hu, BDNF stabilizes synapses and maintains the structural complexity of optic axons in vivo. 2005, Pubmed , Xenbase
Jan, Branching out: mechanisms of dendritic arborization. 2010, Pubmed
Jaworski, Control of dendritic arborization by the phosphoinositide-3'-kinase-Akt-mammalian target of rapamycin pathway. 2005, Pubmed
Job, Identification of sites for exponential translation in living dendrites. 2001, Pubmed
Kalil, Branch management: mechanisms of axon branching in the developing vertebrate CNS. 2014, Pubmed
Kalous, RNA-binding protein Vg1RBP regulates terminal arbor formation but not long-range axon navigation in the developing visual system. 2014, Pubmed , Xenbase
Karakozova, Arginylation of beta-actin regulates actin cytoskeleton and cell motility. 2006, Pubmed
Katz, Mapping translation 'hot-spots' in live cells by tracking single molecules of mRNA and ribosomes. 2016, Pubmed
Kim, Dendritic glutamate receptor mRNAs show contingent local hotspot-dependent translational dynamics. 2013, Pubmed
Kislauskis, beta-Actin messenger RNA localization and protein synthesis augment cell motility. 1997, Pubmed
Konopacki, ESCRT-II controls retinal axon growth by regulating DCC receptor levels and local protein synthesis. 2016, Pubmed , Xenbase
Leung, Asymmetrical beta-actin mRNA translation in growth cones mediates attractive turning to netrin-1. 2006, Pubmed , Xenbase
Lin, Local translation and directional steering in axons. 2007, Pubmed
Longair, Simple Neurite Tracer: open source software for reconstruction, visualization and analysis of neuronal processes. 2011, Pubmed
Manitt, Netrin participates in the development of retinotectal synaptic connectivity by modulating axon arborization and synapse formation in the developing brain. 2009, Pubmed , Xenbase
Marshak, Cell-autonomous TrkB signaling in presynaptic retinal ganglion cells mediates axon arbor growth and synapse maturation during the establishment of retinotectal synaptic connectivity. 2007, Pubmed , Xenbase
Meyer, Evidence from in vivo imaging that synaptogenesis guides the growth and branching of axonal arbors by two distinct mechanisms. 2006, Pubmed
O'Rourke, Rapid remodeling of retinal arbors in the tectum with and without blockade of synaptic transmission. 1994, Pubmed , Xenbase
Pan, The Drosophila fragile X gene negatively regulates neuronal elaboration and synaptic differentiation. 2004, Pubmed
Piper, Differential requirement of F-actin and microtubule cytoskeleton in cue-induced local protein synthesis in axonal growth cones. 2015, Pubmed , Xenbase
Piper, Signaling mechanisms underlying Slit2-induced collapse of Xenopus retinal growth cones. 2006, Pubmed , Xenbase
Poggi, Influences on neural lineage and mode of division in the zebrafish retina in vivo. 2005, Pubmed
Preibisch, Software for bead-based registration of selective plane illumination microscopy data. 2010, Pubmed
Roque, Tumor protein Tctp regulates axon development in the embryonic visual system. 2016, Pubmed , Xenbase
Ruthazer, Stabilization of axon branch dynamics by synaptic maturation. 2006, Pubmed , Xenbase
Santini, Exaggerated translation causes synaptic and behavioural aberrations associated with autism. 2013, Pubmed
Schindelin, Fiji: an open-source platform for biological-image analysis. 2012, Pubmed
Schmidt, SUnSET, a nonradioactive method to monitor protein synthesis. 2009, Pubmed
Shestakova, The physiological significance of beta -actin mRNA localization in determining cell polarity and directional motility. 2001, Pubmed
Shigeoka, Dynamic Axonal Translation in Developing and Mature Visual Circuits. 2016, Pubmed
Spillane, Mitochondria coordinate sites of axon branching through localized intra-axonal protein synthesis. 2013, Pubmed
Spillane, Nerve growth factor-induced formation of axonal filopodia and collateral branches involves the intra-axonal synthesis of regulators of the actin-nucleating Arp2/3 complex. 2012, Pubmed
Ströhl, Single Molecule Translation Imaging Visualizes the Dynamics of Local β-Actin Synthesis in Retinal Axons. 2017, Pubmed , Xenbase
Tatavarty, Single-molecule imaging of translational output from individual RNA granules in neurons. 2012, Pubmed
Tcherkezian, Transmembrane receptor DCC associates with protein synthesis machinery and regulates translation. 2010, Pubmed
Tucker, Contribution of mGluR and Fmr1 functional pathways to neurite morphogenesis, craniofacial development and fragile X syndrome. 2006, Pubmed
Wang, Reversible glutathionylation regulates actin polymerization in A431 cells. 2001, Pubmed
Witte, In vivo observations of timecourse and distribution of morphological dynamics in Xenopus retinotectal axon arbors. 1996, Pubmed , Xenbase
Wu, Translation dynamics of single mRNAs in live cells and neurons. 2016, Pubmed
Yao, An essential role for beta-actin mRNA localization and translation in Ca2+-dependent growth cone guidance. 2006, Pubmed , Xenbase
Yoon, Glutamate-induced RNA localization and translation in neurons. 2016, Pubmed
