XB-ART-54012
Nat Commun
2017 Sep 08;81:495. doi: 10.1038/s41467-017-00594-5.
Show Gene links
Show Anatomy links
interleukin-11 induces and maintains progenitors of different cell lineages during Xenopus tadpole tail regeneration.
Tsujioka H, Kunieda T, Katou Y, Shirahige K, Fukazawa T, Kubo T.
???displayArticle.abstract???
Unlike mammals, Xenopus laevis tadpoles possess high ability to regenerate their lost organs. In amphibians, the main source of regenerated tissues is lineage-restricted tissue stem cells, but the mechanisms underlying induction, maintenance and differentiation of these stem/progenitor cells in the regenerating organs are poorly understood. We previously reported that interleukin-11 (il-11) is highly expressed in the proliferating cells of regenerating Xenopus tadpole tails. Here, we show that il-11 knockdown (KD) shortens the regenerated tail length, and the phenotype is rescued by forced-il-11-expression in the KD tadpoles. Moreover, marker genes for undifferentiated notochord, muscle, and sensory neurons are downregulated in the KD tadpoles, and the forced-il-11-expression in intact tadpole tails induces expression of these marker genes. Our findings demonstrate that il-11 is necessary for organ regeneration, and suggest that IL-11 plays a key role in the induction and maintenance of undifferentiated progenitors across cell lineages during Xenopus tail regeneration. Xenopus laevis tadpoles have maintained their ability to regenerate various organs. Here, the authors show that interleukin-11 is necessary for organ regeneration, by inducing and maintaining undifferentiated progenitors across cell lineages during Xenopus tail regeneration.
???displayArticle.pubmedLink??? 28887447
???displayArticle.pmcLink??? PMC5591189
???displayArticle.link??? Nat Commun
Species referenced: Xenopus laevis
Genes referenced: dcx eef1a2 hpse il11 il11ra il6 il6st lif not runx1 stat3 stat3.2
???displayArticle.antibodies??? pStat3 (Tyr705) Ab1
???attribute.lit??? ???displayArticles.show???
|
|
Figure 1. il-11 is expressed at the tip of blastema during tail regeneration. a, b Expression levels of il-11 were measured by qRT-PCR using RNA extracted from ~20 tadpoles. Tail stump tissues cut at the level of 0.5âmm anterior from the amputated plane were used. Vertical axes represent relative expression levels of il-11 normalised by those of ef1α. Meanâ±âs.e.m. nâ=â4. ND: not detected. câf WISH was performed using tadpoles fixed at 0 c, 24 d, 72 e, or 120âhpa f. Anterior is to the left and dorsal is up. Blue/purple colour represents signals for il-11 expression. Brown pigments are melanophores of the tadpoles. Scale bars: 500âμm. Numbers at the bottom corner indicate the total ratio of tadpoles showing the corresponding expression pattern from at least two batches. Note that il-11 was expressed at the blastema tip at 72 and 120âhpa (black arrowheads) |
|
|
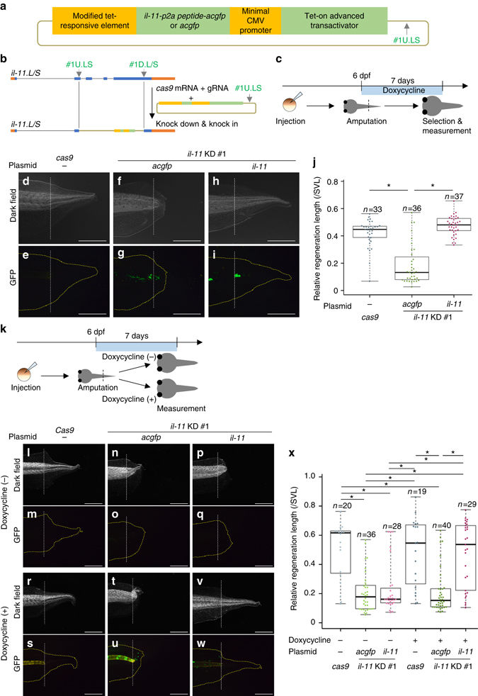
Figure 2. Knockdown of il-11 in tadpoles. a Schematic drawing of genomic structure of il-11. Bars: introns, orange boxes: untranslated regions, blue boxes: coding sequences, dark grey vertical arrows: gRNA target sequences, light grey horizontal arrows: primers. bâe, Genomic sequences of tadpoles injected with cas9 mRNA and gRNAs. Genomic DNA was extracted from all body of il-11 KD #1 tailbud embryos b, c or tail of il-11 KD #2 tadpoles d, e, and sequences corresponding to il-11.L b, d or il-11.S c, e were PCR-amplified using P1U.L/P1D.L b, P1U.S/P1D.S c, P2U.L/P2D.L d, or P2U.S/P2D.S e primers. The PCR product of the expected length corresponding to deletion of the region between two gRNA target sites was sequenced. Blue characters: reference genomic sequences nearby gRNA target sites, red characters: mismatches from reference genomic sequences, bars: gaps, arrowheads: predicted cleavage sites. Numbers at the left corner indicates ratio of clones containing the sequence to total clones sequenced. fâi, Representative images of tails of control cas9 mRNA-injected f, il-11 KD #1 g, or il-11 KD #2 h tadpoles at 7âdpa, and the tail regeneration length i are shown. Dark-field images fâh are shown. Anterior is to the left, dorsal is up. White broken lines indicate amputated plane. Scale bars: 1âmm. Regeneration length was normalised by snout to vent length (SVL). Box plots are inserted in the panels. Bars in the boxes represent median, upper and lower limits of the boxes represent the first and third quartiles, and whiskers represent maximum and minimum values. *Pâ<â0.05, Dunnettâs test |
|
|
Figure 3. Rescue experiment of the phenotype of il-11 KD tadpoles. a Schematic drawing of a rescue construct. Yellow boxes represent cis-regulatory elements, and green boxes represent coding sequences. gRNA #1U.LS target site was inserted in the construct. In the control construct, acgfp was inserted instead of il-11-p2a peptide-acgfp. b Schematic drawing of knock-in and knockdown. Bars: introns, orange boxes: untranslated regions, blue boxes: coding sequences, dark grey arrows: gRNA target sequences. c Schematic drawing of a rescue experiment. dâj Representative images of tails of control cas9 mRNA-injected d, e, il-11 knockeddown acgfp-expressing f, g, or il-11 knockeddown il-11âexpressing h, i tadpoles, and their regeneration length j are shown. k, Schematic drawing of a rescue experiment using tadpoles treated with or without doxycycline. l-x Representative images of tails of untreated cas9 mRNA-injected l, m, il-11 knockeddown acgfp-expressing n, o, or il-11 knockeddown il-11âexpressing p, q tadpoles, or doxycycline-treated cas9 mRNA-injected r, s, il-11 knockeddown acgfp-expressing t, u, or il-11 knockeddown il-11âexpressing v, w tadpoles and their regeneration length x are shown. Dark-field images d, f, h, l, n, p, r, t, v and GFP2-filtered images e, g, i, m, o, q, s, u, w are shown. Regeneration length was normalised by snout to vent length (SVL). Box plots are inserted in the panels. Bars in the boxes represent median, upper and lower limits of the boxes represent the first and third quartiles, and whiskers represent maximum and minimum values. Scale bars: 1âmm. Anterior is to the left, dorsal is up. Yellow broken lines indicate outline of the tails. White broken lines indicate amputated plane. *Pâ<â0.05, TukeyâKramerâs test |
|
|
Figure 4. il-6 does not rescue the shortened regeneration length of il-11 KD tadpoles. aâf Representative images of tails of control cas9 mRNA-injected a, b, il-11 knockeddown acgfp-expressing c, d, or il-11 knockeddown il-6âexpressing e, f tadpoles, and their regeneration length g are shown. Dark-field images a, c, e and GFP2-filtered images b, d, f are shown. Regeneration length was normalised by snout to vent length (SVL). h, i, SVL h and regeneration length i used for calculation in g are shown. j Biological replicates using different batches of tadpoles are shown. Box plots are inserted in the panels. Bars in the boxes represent median, upper and lower limits of the boxes represent the first and third quartiles, and whiskers represent maximum and minimum values. Scale bars: 1âmm. Anterior is to the left, dorsal is up. Yellow broken lines indicate outline of the tails. White broken lines indicate amputated plane. *Pâ<â0.05, TukeyâKramerâs test |
|
|
Figure 5. il-11 induces or maintains tissue progenitor cells across cell lineages during tail regeneration. a Gene expression profile of il-11 KD #1 and cas9 tadpoles. Left panel: volcano plot. Fold-change of expression level of il-11 KD #1 tadpoles over control tadpoles measured by RNA-sequencing are plotted on horizontal axis in log2 scale, and adjusted P-values are plotted on vertical axis in âlog10 scale. Genes with significant fold-changes (adjusted Pâ<â0.05) are plotted in red. Points beyond the range are plotted on the edge of the graph. Representative undifferentiated markers are plotted in blue. Right panel: top 10 genes which showed highest upregulation in il-11 KD #1 are listed. Mouse homologues of genes indicated in orange are reported to be selectively expressed in skeletal muscle in mice (Supplementary Fig. 7). These genes correspond to orange plots in the left panel. b Fold-change of expression levels of representative undifferentiated markers measured by RNA-sequencing. Meanâ±âs.e.m. nâ=â3. *adjusted Pâ<â0.05, Wald test. câh, Localisation of undifferentiated markers. Representative WISH images for not c, f, dcx d, g, or runx1 e, h in control câe or il-11 KD #1 tadpoles fâh are shown. Anterior is to the left, dorsal is up. Blue/purple colour represents signals for the genes. Brown pigments are melanophores of the tadpoles. Scale bars: 500âμm. Numbers at the bottom corner indicate the total ratio of tadpoles showing the corresponding expression pattern from two batches |
|
|
Fig. 6 il-11 is sufficient for induction of progenitor cells across cell lineages in intact tadpole tail. a Schematic drawing of a construct for forced expression of il-11. Yellow boxes represent cis-regulatory elements, and green boxes represent coding sequences. gRNA #tyr target site was inserted in the construct. In the control construct, acgfp was inserted instead of il-11-p2a peptide-acgfp. b Schematic drawing of knock-in. Dark grey arrows: gRNA #tyr target sequences. c Schematic drawing of a gain of function experiment. dâg, Representative images of tadpoles used in this experiment. acgfp-d, e or il-11-f, g expressing tails 2 days after doxycycline treatment are shown. Tail tissues indicated in white broken lines from approximately 10 tadpoles were used for qRT-PCR. Dark-field images d, f and GFP2-filtered images e, g are shown. Scale bars: 1 mm. Anterior is to the left, dorsal is up. Yellow broken lines indicate outline of the tails. hâj, Expression levels of not h, dcx i, or runx1 j in tails expressing acgfp or il-11 were measured by qRT-PCR. Vertical axes represent relative expression levels normalised by those of ef1α. Mean ± s.e.m. n = 3. k, l, n, o, Representative ISH images for not k, l or dcx n, o in acgfp k, n or il-11 l, o-expressing intact tadpole tails 2 days after doxycycline treatment are shown. Several not-expressing cells in the notochord sheath (blue arrowheads) and dcx-expressing muscle (red arrowheads) were detected in il-11âexpressing tails. m The number of not-expressing cells in the notochord sheath in all sections containing notochord was counted. p The ratio of sections containing dcx-expressing muscle in all sections containing muscle was calculated. Box plots are inserted in the panels. Bars in the boxes represent median, upper and lower limits of the boxes represent the first and third quartiles, and whiskers represent maximum and minimum values. Scale bars: 100 μm except inset in (l) (10 μm). Anterior is to the left, dorsal is up. Magenta/purple colour represents signals for the genes. Inset: magnified view of boxed area. *P < 0.05, Studentâs t-test. ND: not detected |
|
|
Supplementary Figure 1 Detailed localisation analysis of il-11 after tail amputation. a-e, WISH images for il-11 that are not shown in Fig. 1. Representative images of tadpoles fixed at 2 (a and b), 5 (c), 72 (d), or 120 hpa (e) are shown. f, Posterior view of a tadpole fixed at 24 hpa. g, h, Sagittal section of tadpoles fixed at 24 (g) or 72 (h) hpa. Anterior is to the left and dorsal is up in side view or sagittal section images. Dorsal is up in the posterior view. Blue/purple colour represents signals for il-11 expression. Brown pigments are melanophores of the tadpoles. Scale bars: 500 μm (a-e) or 100 μm (f-h). Numbers at the bottom corner are the total ratio of tadpoles showing the corresponding expression pattern from at least 2 batches. Green broken lines indicate spinal cord and spinal cord ampulla, and yellow broken lines indicate notochord and notochord bud. |
|
|
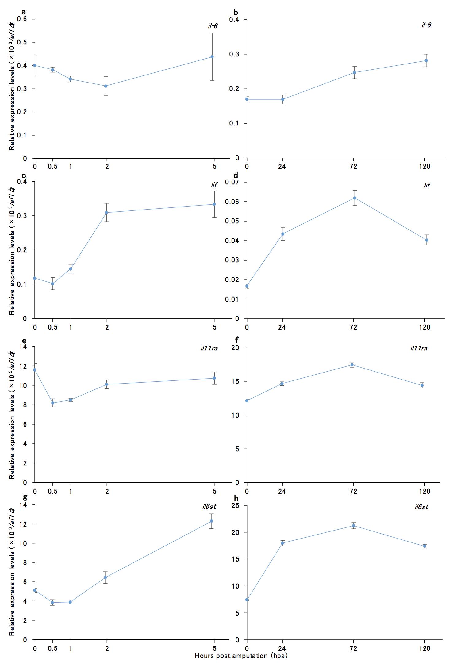
Supplementary Figure 2 Expression levels of members of the IL-11 family and receptors for IL-1. Expression levels of il-6 (a, b), lif (c, d), il11ra (e, f), or il6st (g, h) were measured by qRT-PCR using RNA extracted from approximately 20 tadpoles. Tail stump tissues cut at the level of 0.5 mm anterior from the amputated plane were used. Vertical axes represent relative expression levels of the genes normalised by those of ef1α. Mean ± s.e.m. n=4. |
|
|
Supplementary Figure 3 Localisation of phosphorylated Stat3 in blastema. Tadpoles fixed at 72 hpa were sagittally sliced, and labelled using antibody against phosphorylated Stat3 (red). Nuclei were counterstained with Hoechst 33342 (blue). Anterior is to the left, dorsal is up. Inset: magnified view of boxed area. Scale bar: 100 μm. |
|
|
Supplementary Figure 4 Analyses of il-11 knocked-down tadpoles. a-e, Genotyping of tadpoles used in Fig. 2i. Genomic DNA was extracted from tail stump tissues cut at the level 0.5 mm anterior from the amputated plane after measurement of regeneration length, and sequences corresponding to il-11.L (a, d), il-11.S (b, e), or positive control ef1a (c) were PCR-amplified. Individual identification numbers are indicated on top. Sizes of DNA markers were (from bottom to top) 100, 200, 300, 400, 500, 600, 700, 800, 900, 1000, 1500, and 3000 bp. If the genomic region between two gRNA target sites is deleted, a band will be detected as indicated by the red arrowhead. Blue arrowheads correspond to wild-type sequences. Yellow asterisks: non-specific bands. f, g, Snout to vent length (SVL, f) and regeneration length (g) used for calculation in Fig. 2i are shown. h, Biological replicates for Fig. 2i are shown. Different batches of tadpoles were used in each experiment (Exp.). Box plots are inserted in the panels. Bars in the boxes represent median, upper and lower limits of the boxes represent the first and third quartiles, and whiskers represent maximum and minimum values. â P < 0.05, Studentâs t-test. â P < 0.05, Dunnettâs test. NA: not analysed. |
|
|
Supplementary Figure 5 Analyses of il-11 forced expressed il-11 knocked-down tadpoles. a, b, d, e, Snout to vent length (SVL, a, d) and regeneration length (b, e) used for calculation in Fig. 3j (a, b) or Fig. 3x (d, e) are shown. c, f, Biological replicates for Fig. 3j (c) or Fig. 3x (f) using different batches of tadpoles are shown. Box plots are inserted in the panels. Bars in the boxes represent median, upper and lower limits of the boxes represent the first and third quartiles, and whiskers represent maximum and minimum values.*P < 0.05, Tukey-Kramerâs test. |
|
|
Supplementary Figure 6 The effect of il-11 knock down becomes prominent between 2 and 3 dpa. Time-lapse images of a cas9 mRNA-injected (a-h), il-11 KD #1 (i-p), or #2 (q-x) tadpole are shown. Images were taken at 0 (a, i, q), 1 (b, j, r), 2 (c, k, s), 3 (d, l, t), 4 (e, m, u), 5 (f, n, v), 6 (g, o, w), and 7 (h, p, x) dpa. Anterior is to the left, dorsal is top. Scale bars: 1 mm. |
|
|
Supplementary Figure 8 Detailed localisation analysis of undifferentiated marker genes in il-11 KD tadpoles. a-d, WISH images for undifferentiated marker genes using cas9 mRNA-injected (a) or il-11 KD #1 (b-d) tadpoles that are not shown in Fig. 5. Representative WISH images for not (b), dcx (c), or runx1 (a and d) are shown. e-j, WISH images for undifferentiated marker genes using il-11 KD #2 tadpoles. Representative WISH images for not (e and h), dcx (f and i), or runx1 (g and j) are shown. k-q, Section images. Representative images for not (k), dcx (l, n and p), or runx1 (m, o and q) using cas9 mRNA-injected (k-m), il-11 KD #1 (n and o), or #2 (p and q) are shown. Anterior is to the left and dorsal is up. Blue/purple colour represents signals for each gene. Brown pigments are melanophores of the tadpoles. Scale bars: 500 μm (a-j) or 100 μm (k-q). Numbers at the bottom corner are the total ratio of tadpoles showing the corresponding expression from two batches. Green broken lines indicate spinal cord and spinal cord ampulla, and yellow broken lines indicate notochord and notochord bud. |
|
|
Supplementary Figure 9 Undifferentiated cells are rescued by forced expression of il-11 in il-11 KD tadpoles. ISH images for not (a-d) or dcx (e-h). cas9 mRNA injected (a, e), acgfp (b, d, f, h) or il-11 (c, g)-expressing il-11 KD tadpoles were fixed at 2 dpa, and sagittally sliced. Anterior is to the left, dorsal is up. Scale bars: 100 μm. Magenta/purple colour represents signals for the genes. Brown pigments are melanophores of the tadpoles. Signals for not were detected in the notochord bud (blue arrowheads). Signals for dcx were detected in muscle (red arrowheads) and spinal cord (white asterisks). Numbers at the bottom corner are the total ratio of tadpoles, indicating the corresponding expression from at least two batches. Green broken lines indicate spinal cord and spinal cord ampulla, and yellow broken lines indicate notochord and notochord bud. Inset: magnified view of boxed area. |
|
|
Supplementary Figure 10 Gain of function analysis of il-11 for expression of undifferentiated markers. Biological replicates for Fig. 6h-j using tadpoles from a different batch. Expression levels of not (a), dcx (b), or runx1 (c) were measured by qRT-PCR. Four to six tadpoles were used in each lot. Vertical axes represent relative expression levels normalised by those of ef1α. Mean ± s.e.m. n=3. *P < 0.05, Studentâs t-test. RT-PCR signal for not (a) or runx1 (c) was not detected in two or one samples in acgfp-expressing tails due to low expression levels. |
|
|
Supplementary Figure 11 Localisation of cells expressing undifferentiated markers in tadpoles with forced expression of il-11. Biological replicates for Fig. 6l and o. Representative ISH images for not (a) or dcx (b) in il-11-expressing intact tadpole tails 2 days after doxycycline treatment are shown. Several not-expressing cells in the notochord sheath (blue arrowheads), and dcx-expressing muscle (red arrowheads) were detected. Scale bars: 100 μm. Anterior is to the left, dorsal is up. Magenta/purple colour represents signals for the genes. Inset: magnified view of boxed area. |
References [+] :
Akira,
Molecular cloning of APRF, a novel IFN-stimulated gene factor 3 p91-related transcription factor involved in the gp130-mediated signaling pathway.
1994, Pubmed
Akira, Molecular cloning of APRF, a novel IFN-stimulated gene factor 3 p91-related transcription factor involved in the gp130-mediated signaling pathway. 1994, Pubmed
Anders, HTSeq--a Python framework to work with high-throughput sequencing data. 2015, Pubmed
Auer, Highly efficient CRISPR/Cas9-mediated knock-in in zebrafish by homology-independent DNA repair. 2014, Pubmed
Bae, Cas-OFFinder: a fast and versatile algorithm that searches for potential off-target sites of Cas9 RNA-guided endonucleases. 2014, Pubmed
Chang, Genome editing with RNA-guided Cas9 nuclease in zebrafish embryos. 2013, Pubmed
des Portes, A novel CNS gene required for neuronal migration and involved in X-linked subcortical laminar heterotopia and lissencephaly syndrome. 1998, Pubmed
Ernst, Molecular pathways: IL11 as a tumor-promoting cytokine-translational implications for cancers. 2014, Pubmed
Fang, Translational profiling of cardiomyocytes identifies an early Jak1/Stat3 injury response required for zebrafish heart regeneration. 2013, Pubmed
Fuhrer, Activation of Src-family protein tyrosine kinases and phosphatidylinositol 3-kinase in 3T3-L1 mouse preadipocytes by interleukin-11. 1996, Pubmed
Fukada, Two signals are necessary for cell proliferation induced by a cytokine receptor gp130: involvement of STAT3 in anti-apoptosis. 1996, Pubmed
Fukazawa, Suppression of the immune response potentiates tadpole tail regeneration during the refractory period. 2009, Pubmed , Xenbase
Gargioli, Cell lineage tracing during Xenopus tail regeneration. 2004, Pubmed , Xenbase
Gont, Tail formation as a continuation of gastrulation: the multiple cell populations of the Xenopus tailbud derive from the late blastopore lip. 1993, Pubmed , Xenbase
Hirano, Complementary DNA for a novel human interleukin (BSF-2) that induces B lymphocytes to produce immunoglobulin. , Pubmed
Hwang, Efficient genome editing in zebrafish using a CRISPR-Cas system. 2013, Pubmed
James-Zorn, Xenbase: expansion and updates of the Xenopus model organism database. 2013, Pubmed , Xenbase
Kang, Modulation of tissue repair by regeneration enhancer elements. 2016, Pubmed
Karow, Mediation of interleukin-11-dependent biological responses by a soluble form of the interleukin-11 receptor. 1996, Pubmed
Kim, High cleavage efficiency of a 2A peptide derived from porcine teschovirus-1 in human cell lines, zebrafish and mice. 2011, Pubmed
Kragl, Cells keep a memory of their tissue origin during axolotl limb regeneration. 2009, Pubmed
Lattin, Expression analysis of G Protein-Coupled Receptors in mouse macrophages. 2008, Pubmed
Love, Moderated estimation of fold change and dispersion for RNA-seq data with DESeq2. 2014, Pubmed
Matadeen, The dynamics of signal triggering in a gp130-receptor complex. 2007, Pubmed
Ogawa, Doublecortin marks a new population of transiently amplifying muscle progenitor cells and is required for myofiber maturation during skeletal muscle regeneration. 2015, Pubmed
Pallafacchina, An adult tissue-specific stem cell in its niche: a gene profiling analysis of in vivo quiescent and activated muscle satellite cells. 2010, Pubmed
Park, Xaml1/Runx1 is required for the specification of Rohon-Beard sensory neurons in Xenopus. 2012, Pubmed , Xenbase
Peterson, Qualitative modeling identifies IL-11 as a novel regulator in maintaining self-renewal in human pluripotent stem cells. 2013, Pubmed
Session, Genome evolution in the allotetraploid frog Xenopus laevis. 2016, Pubmed , Xenbase
Smith, Inhibition of pluripotential embryonic stem cell differentiation by purified polypeptides. 1988, Pubmed
Stahl, Choice of STATs and other substrates specified by modular tyrosine-based motifs in cytokine receptors. 1995, Pubmed
Stoick-Cooper, Advances in signaling in vertebrate regeneration as a prelude to regenerative medicine. 2007, Pubmed
Tober, Taking the Leap: Runx1 in the Formation of Blood from Endothelium. 2016, Pubmed
Tsujioka, Unique gene expression profile of the proliferating Xenopus tadpole tail blastema cells deciphered by RNA-sequencing analysis. 2015, Pubmed , Xenbase
von Dassow, Induction of the Xenopus organizer: expression and regulation of Xnot, a novel FGF and activin-regulated homeo box gene. 1993, Pubmed , Xenbase
Williams, Myeloid leukaemia inhibitory factor maintains the developmental potential of embryonic stem cells. 1988, Pubmed
Wu, BioGPS: building your own mash-up of gene annotations and expression profiles. 2016, Pubmed
Wu, BioGPS and MyGene.info: organizing online, gene-centric information. 2013, Pubmed
Wu, BioGPS: an extensible and customizable portal for querying and organizing gene annotation resources. 2009, Pubmed
Yin, Involvement of IL-6 signal transducer gp130 in IL-11-mediated signal transduction. 1993, Pubmed
Zhong, Stat3: a STAT family member activated by tyrosine phosphorylation in response to epidermal growth factor and interleukin-6. 1994, Pubmed
