Click here to close
Hello! We notice that you are using Internet Explorer, which is not supported by Xenbase and may cause the site to display incorrectly.
We suggest using a current version of Chrome,
FireFox, or Safari.
Semin Cell Dev Biol
2018 Jan 01;73:95-106. doi: 10.1016/j.semcdb.2017.08.058.
Show Gene links
Show Anatomy links
Cadherin-11 promotes neural crest cell spreading by reducing intracellular tension-Mapping adhesion and mechanics in neural crest explants by atomic force microscopy.
???displayArticle.abstract???
During development cranial neural crest cells (NCCs) display a striking transition from collective to single-cell migration, but the mechanisms enabling individual NCCs to separate from the neural crest tissue are still incompletely understood. In this study we have employed atomic force microscopy (AFM) to investigate potential adhesive and mechanical changes associated with the dissociation of individual cells from cohesive Xenopus NCC explants at early stages of migration. AFM-based single-cell force spectroscopy (SCFS) revealed a uniform distribution of cell-cell adhesion forces within NCC explants, including semi-detached leader cells in the process of delaminating from the explant edge. This suggested that dissociation from the cell sheet may not require prior weakening of cell-cell contacts. However, mapping NCC sheet elasticity by AFM microbead indentation demonstrated strongly reduced cell stiffness in semi-detached leader cells compared to neighbouring cells in the NCC sheet periphery. Reduced leader cell stiffness coincided with enhanced cell spreading and high substrate traction, indicating a possible mechano-regulation of leader cell delamination. In support, AFM elasticity measurements of individual NCCs in optical side view mode demonstrated that reducing cell tension by inhibiting actomyosin contractility induces rapid spreading, possibly maximizing cell-substrate interactions as a result. Depletion of cadherin-11, a classical cadherin with an essential role in NCC migration and substrate adhesion, prevented the tension reduction necessary for NCC spreading, both in individual cells and at the edge of explanted sheets. In contrast, overexpression of cadherin-11 accelerated spreading of both individual cells and delaminating leader cells. As cadherin-11 expression increases strongly during NCC migration, this suggests an important role of cadherin-11 in regulating NCC elasticity and spreading at later stages of NCC migration. We therefore propose a model in which high tension at the NCC sheet periphery prevents premature NCC spreading and delamination during early stages of migration, while a cadherin-11-dependent local decrease in cell tension promotes leader cell spreading and delamination at later stages of migration.
Fig. 1. Spreading of an NCC explant on fibronectin. (A) Bright field images of an NCC cluster explanted at stage 16–18. (B) Upper panel: oblique view onto a confocal image stack 3D reconstruction of a stage NCC cluster displaying the central and peripheral regions (upper panel). Lower panel: a y,z-section of the same image stack visualizes progressive cell flattening of demi-detached leader cells at the cell sheet margin. (C) Traction force map depicting enhanced cell-substrate traction associated with leader cell emigration. The flexible acrylamide substrate has a stiffness of 870 kPa.
Fig. 2. Cell adhesion and elasticity mapping of NCC explants. (A) Phase contrast image of a representative NCC explant (stage 16–18). Colour overlays highlight peripheral (in red) and leader cells (in green). Cells were considered leader cells if they were in contact with a maximum of two peripheral cells and if the cell contact-free portion of their perimeter exceeded the portion occupied by cell-cell contacts. (B) AFM-based single-cell force spectroscopy (SCFS) to map cell-cell adhesion strength with the NCC cluster. A single living NCC immobilized on a functionalized cantilever is used to probe adhesion strength alternatingly to different peripheral and leader cells. Adhesion strength increases with contact time in both peripheral and leader cells, but adhesion strength is comparable in both groups. At least ten different cell-cell pairs using explants from three embryos were tested per group. Box-whisker-plots indicate median, 25th/75th percentile and minimum and maximum of all data. (C) AFM indentation measurements using a polystyrene microbead attached to an AFM cantilever was used to determine cell stiffness (Young’s modulus) in central, peripheral and leader cells. Peripheral cells are significantly stiffer than central and leader cells. At least 20 cells per area were tested on explants isolated from three different embryos. Box-whisker-plots indicate median, 25th/75th percentile and minimum and maximum of all data. Significance according to a Mann-Whitney-Test, with * = p < 0.05.
Fig. 3. Cell stiffness changes during cell spreading of single cells on fibronectin. (A) Comparing cell stiffness in rounded-up, pre-spread and spread cells by AFM indentation. Cells were explanted onto fibronectin substrates and classified according to their spreading state using an optical side-view setup before elasticity measurements. Cells were considered as having a spread morphology (right image) if the cell diameter at the basal cell side was at least twice the maximal cell height. Furthermore, spread cells formed cellular protrusions on the substrate and displayed no membrane blebbing. Young’s moduli (mean ± SD) were extracted from the AFM indentation force curves by applying a Hertz model fit. Numbers in the data bars denote the number of cells tested per condition. Significance according to a Mann-Whitney-Test, with * = p < 0.05. (B) and (C) Tracking cell spreading and stiffness over time using continuous AFM indentation measurements and time lapse light microscopy. Five single NCCs were seeded side-by-side onto fibronectin and tested continuously by AFM indention in intervals of ∼5 min over several hours. Two still images taken at time 0 min (B) and 240 min (C) from a time lapse series spanning 6 h (contained in Movie S4). Cells initiate cell spreading at different time points. Bar 50 μM. (D) Plotting cell spread area (mean ± SD) and (E) Young’s modulus (mean ± SD) plotted over time for seven representative individual cells measured in experiments exemplified in (B) and (C). Colors indicate same cells in both panels. Linear fits demonstrate an inverse correlation between spread area and stiffness over time for all tested cells. Numbers do not denote same cells in (B), (C) and (D), (E).
Fig. 4. Blebbistatin-induced cell spreading. (A) Stills from a timelapse series (Movie S5) in top- and side-view of individual NCCs explanted onto fibronectin. Blebbistatin (50 μM) was added 35 min after cell seeding. Bar 10 μm (upper panel) and 20 μm (lower panel). (B) Quantitating bleb area per cell as a measure of intracellular tension and cell spread area of two representative cells (colors denote same cells). Addition of blebbistatin (50 μM) after 35 min. (C) Percentage of spread cells over time in control and blebbistatin-treated cell samples. Quantification started after blebbistatin (50 μM) addition 35 min after cell seeding. (D) Time of cell spreading (mean ± SD) of control and blebbistatin-treated cell samples. Numbers in the data bars denote number of tested cells per condition. (E) Young’s moduli (mean ± SD) of rounded-up and spread control cells and blebbistatin-treated spread cells. Numbers in the data bars denote number of tested cells per condition. Significance according to the Mann-Whitney-Test, with * = p < 0.05.
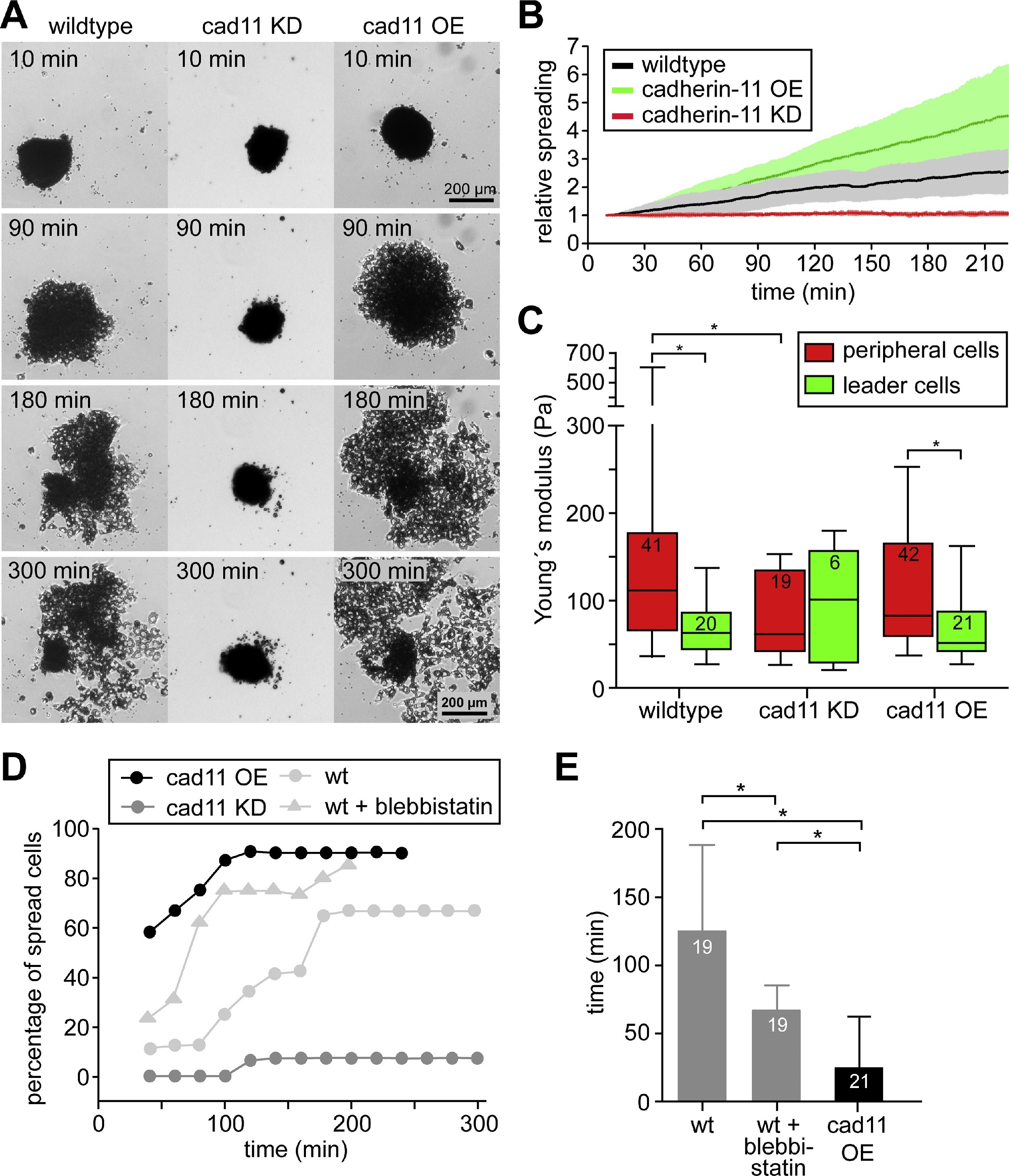
Fig. 5. (A) Montage of stills from three timelapse series depicting wildtype, cadherin-11 knockdown (KD) and cadherin-11 overexpression (OE) NCC clusters explanted onto fibronectin. (B) Quantification of NCC cluster spreading (mean ± SD) of wildtype, KD and OE clusters over time. (C) Comparing cell stiffness of peripheral and leader cells in wildtype, KD and OE clusters by AFM indention measurements. Box-whisker-plots indicate median, 25th/75th percentile and minimum and maximum of all data. (D) Percentage of spread cells over time for single cadherin-11 KD and OE cells. For comparison, data for wt and blebbistatin-treated wt cell are redrawn from the previous figure. Quantification started after blebbistatin (50 μM) addition 35 min after cell seeding. (E) Time of cell spreading (mean ± SD) of wildtype, wildtype + blebbistatin, and cadherin-11 OE cells. Data for wildtype and wildtype/+ blebbistatin samples redrawn from previous figure for comparison. Numbers in the data bars denote number of tested cells per condition. Significance according to the Mann-Whitney-Test, with * = p < 0.05.
Fig. 6. Model depicting the effect of cadherin-11 modulation and blebbistatin treatment on cortical tension and the dynamics of single NCC (left panel) and NCC cluster spreading (right panel) on fibronectin. Left panel: Single cells initially display dynamic membrane blebbing after seeding on fibronectin, which later gradually decreases followed by cell spreading. Cadherin-11 overexpression or reducing intracellular contractility by blebbistatin accelerates NCC spreading over wildtype levels. In contrast, cadherin-11 depletion prevents cell spreading and maintains sustained membrane blebbing. Treatment of cadherin-11 KD cells with blebbistatin reduces blebbing, but fails to induce cell spreading, consistent with an additional requirement for cadherin-11 in substrate adhesion to fibronectin. Right panel: Multilayered NCC cluster initially display strong blebbing, indicating high cellular tension immediately after seeding on fibronectin. After flattening into a monolayer, the cell sheet features contractile ring at the periphery. Delaminating cells display reduced stiffness, but enhanced spreading and substrate traction. Overexpression of cadherin-11 accelerates cell spreading and delamination. Blebbistatin treatment reduces peripheral stiffness to average cell sheet levels, but does not enhanced leader cell emigration. Cadherin-11 depleted clusters do not spread and expand, regardless of stiffness. Green indicates membrane areas with low tension, red with high tension. A timeline progresses from left to right.
Suppl. Figure S1
(A) Representative force-distance curves generated by AFM-based single-cell force spectroscopy (SCFS) on NC leader cells after contact times of 5 sec (blue), 30 sec (red) or 120 sec (green). (B) Representative AFM indentation force curves collected on central (grey), peripheral (red) and leader (green) cells. A Hertz model fit was applied to all force curves up to an indentation depth of 500 nm.
Suppl. Figure S2
(A) Stills from a timelapse series depicting the spreading of cadherin-11 knockdown NCCs. Upper row: three cell clusters collected from the non-injected control sides of embryos. Lower row: three clusters collected from the morpholino-injected sides of the same three embryos. Clusters from the injected and the corresponding non-injected sides were placed side-by-side and timelapse recording was started 10 min after cluster seeding. Images were collected every 2 min for a total duration of 12 h. The complete timelapse series is contained in Movie S6. (B) Quantification of cell cluster area over time.
Suppl. Figure S3
(A) Stills from a timelapse series depicting the spreading of cadherin-11 overexpression (OE) NCC clusters. Upper row: three cell clusters collected from the non-injected control sides of embryos. Lower row: three clusters collected from the morpholino-injected sides of the same three embryos. Clusters from the injected and the corresponding non-injected sides were placed side-by-side and timelapse recording was started 10 min after cluster seeding. Images were collected every 2 min for a total duration of 5 h. Bar 200 µm. Arrows indicate emigrated leader cells in OE The complete timelapse series is contained in Movie S7. (B) Quantification of cell cluster area over time.
Suppl. Figure S4
(A) Stills from a timelapse series depicting the spreading of cadherin-11 knockdown NCCs. Upper row: three cell clusters collected from the non-injected control sides of embryos. Lower row: three clusters collected from the morpholino-injected sides of the same three embryos. Clusters from the injected and the corresponding non-injected sides were placed side-by-side and timelapse recording was started 10 min after cluster seeding. Images were collected every 2 min for a total duration of 12 h. Blebbistatin (50 µM) was added to the sample 3.5h after explantation. The complete timelapse series is contained in Movie S9. (B) Quantification of cell cluster area over time.