|
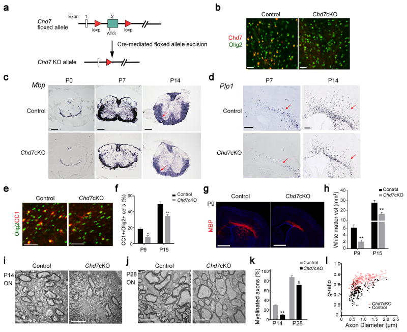
Figure 2. Chd7 is required for proper CNS myelination(a) Diagram depicting Cre mediated excision of the floxed Chd7 exon 2.(b) Immunolabeling of Chd7 and Olig2 in the corpus callosum of P14 brain from control and Chd7cKO mice. Scale bar, 40 μm.(c) mRNA expression of Mbp in the spinal cord of control and Chd7cKO mice at P0, P7 and P14. Scale bars, 100 μm. Arrows point to the spinal white matter region.(d) mRNA expression of Plp in P7 and P14 brain sections from control and Chd7cKO mice. Scale bar, 100 μm. Arrows point to the white matter.(e) Immunostaining for CC1 and Olig2 in the corpus callosum from control and Chd7cKO mice at P7. Scale bar, 100 μm.(f) Quantification of CC1+ OLs as a percentage of total Olig2+ cells in the corpus callosum of Control and Chd7cKO at indicated ages (The data are presented as mean ± s.e.m. For P9, n = 3 controls and 2 mutants, * p = 0.026, t = 4.12; for P15, n = 4 controls and 4 mutants, ** p = 0.009, t = 3.79; n, numbers of animals; Two-tailed unpaired Student’s t test).(g) Immunolabeling of MBP on coronal brain sections from control and Chd7cKO mice at P9. Nuclei are counterstained with 4,6-diamidino-2-phenylindole (DAPI; blue). Scale bar, 1 mm.(h) Quantification of total cerebral white matter volume (MBP+) of control and Chd7cKO mice at P9 and P15 (The data are presented as mean ± s.e.m. For P9, n = 3 controls and 3 mutants, ** p = 0.002, t = 7.22; for P15, n = 4 controls and 4 mutants, ** p = 0.009, t = 3.74; n, numbers of animals; Two-tailed unpaired Student’s t test).(i,j) Electron micrographs of transverse optic nerve sections from P14 (i) and P28 (j) control and Chd7cKO mice. Scale bars, 4 μm.(k) Quantification of myelinated axons as a percentage of total axons (The data are presented as mean ± s.e.m. For P14, n = 3 controls and 3 mutants, ** p = 0.0017, t = 10.73; for P28, n = 4 controls and 4 mutants, * p = 0.0217, t = 3.656; n, numbers of animals; Two-tailed unpaired Student’s t test).(l) Quantification of myelin sheath thickness (g-ratio) in control and Chd7cKO optic nerves (p < 0.0001; for control, g-ratio = 0.7227 ± 0.007414, n = 196 axons from 3 control optic nerves; for Chd7cKO, g-ratio = 0.8325 ± 0.003235, n = 202 axons from 3 Chd7cKO optic nerves; Two-tailed unpaired Student’s t test). |
|
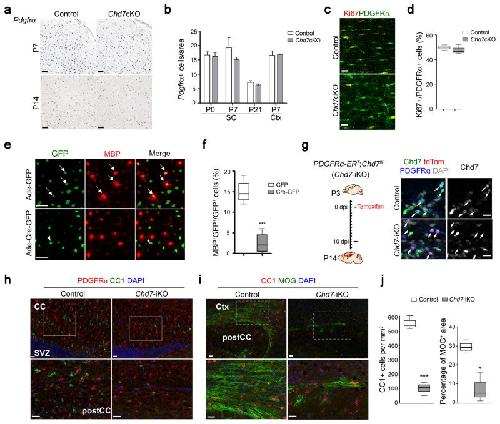
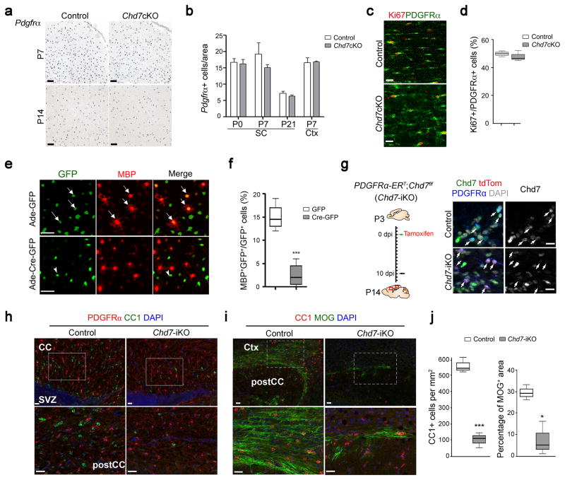
Figure 3. Chd7 deletion does not affect OPC development but impairs their differentiation in a cell-autonomous manner(a) In situ hybridization for Pdgfrα on forebrain sections of control and Chd7cKO mice at P7 and P14, as indicated. Scale bars, 100 μm.(b) Quantification of the number of Pdgfrα+ cells per area (0.04 mm2) in the cortex (Ctx) and spinal cord (SC) of control and Chd7cKO (The data are presented as mean ± s.e.m. For P0 SC, n = 4 controls and 3 mutants, p = 0.741, t = 0.348; for P7 SC, n = 3 controls and 3 mutants, p = 0.417, t = 0.905; for P21 SC, n = 4 controls and 3 mutants, p = 0.434, t = 0.849; for P7 Ctx, n = 3 controls and 3 mutants, p = 0.873, t = 0.17; n, numbers of animals; Two-tailed unpaired Student’s t test).(c) Immunostaining for Ki67 and PDGFRα in the corpus callosum from P7 control and Chd7cKO mice. Scale bar, 20 μm.(d) Quantification of Ki67+ cells as a percentage of PDGFRα+ OPCs within the corpus callosum of P7 control and Chd7cKO mice (n = 3 control and 3 mutant animals, p = 0.709, t = 0.41; whiskers show minimum and maximum, box limits are first and third quartile and center lines are median; Two-tailed unpaired Student’s t test).(e) Immunolabeling of MBP after 2 days of differentiation in Chd7f/f OPCs transduced with control GFP or Cre-GFP expressing adenoviruses. Arrows and arrowheads indicate the GFP or Cre-GFP virus transduced cells, respectively. Scale bar, 50 μm.(f) Quantification of MBP+ OLs as a percentage of total GFP+ cells after 2 days of differentiation (n = 4 independent experiments, *** p < 0.001, t = 5.937; whiskers show minimum and maximum, box limits are first and third quartile and center lines are median; Two-tailed unpaired Student’s t test).(g) Left: Diagram showing tamoxifen (TAM) administration to Chd7-iKO mice from P3 to P10 followed by tissue collection at P14. Right: Immunolabeling for Chd7, PDGFRα and tdTomato on the corpus callosum of wildtype and Chd7-iKO:Rosa26Tom mice. Nuclei are counterstained with DAPI. Scale bar, 20 μm.(h,i) Immunolabeling for CC1 and PDGFRα (h) or MOG (i) on sagittal corpus callosum (CC) sections of TAM-treated control and Chd7-iKO mice at P14. Ctx, Cortex; SVZ, subventricular zone. Scale bars, 20 μm. Boxed areas in upper panels were shown at a high magnification in corresponding lower panels.(j) Quantification of CC1+ OL density (left) and percentage of MOG+ area (right) in the corpus callosum of TAM-treated control and Chd7-iKO mice at P14 (n = 3 controls and 3 Chd7iKO animals; for CC1, *** p < 0.0001, t = 32.609; for MOG, * p = 0.0123, t = 4.331; whiskers show minimum and maximum, box limits are first and third quartile and center lines are median; Two-tailed unpaired Student’s t test). |
|
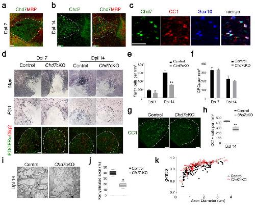
Figure 4. Chd7 is required for timely CNS remyelination(a,b) Immunostaining showing Chd7 and MBP at Dpl 7 and 14 in spinal cord LPC lesions from 8-week old mice. Scale bar, 50 μm.(c) Immunostaining showing Chd7, CC1, and Sox10 at Dpl 14 in spinal cord LPC lesions. Scale bar, 50 μm.(d) In situ hybridization for Mbp and Plp and immunolabeling for PDGFRα and Olig2 in spinal LPC lesions of control and Chd7cKO mutants at Dpl 7 and 14. Scale bars, 100 μm.(e,f) Quantification of Plp1+ OLs and PDGFRα+ OPCs in LPC lesion sites at Dpl 7 and 14 (The data are presented as mean ± s.e.m. For Plp1 at Dpl 7, n = 4 controls and 4 mutant animals, * p = 0.022, t = 3.079; for Plp1 at Dpl 14, n = 4 controls and 4 mutant animals, ** p = 0.0098, t = 3.726; for PDGFRα+ OPCs at Dpl 7, n = 4 controls and 3 mutant animals, p = 0.848, t = 0.202; for PDGFRα+ OPCs at Dpl 14, n = 3 controls and 4 mutant animals, p = 0.299, t = 1.158; Two-tailed unpaired Student’s t test).(g) Immunostaining for CC1 in LPC lesions from control and Chd7cKO spinal cords at Dpl 14. Scale bar, 100 μm.(h) Quantification of CC1+ OLs in LPC lesion sites at Dpl 14 (n = 4 controls and 4 mutant animals, ** p = 0.0015, t = 5.523; whiskers show minimum and maximum, box limits are first and third quartile and center lines are median; Two-tailed unpaired Student’s t test)(i) EM images of LPC lesions from control and Chd7cKO spinal cords at Dpl 14. Scale bar, 2 μm.(j) The percentage of remyelinated axons in LPC-induced lesions of control and Chd7cKO spinal cords at Dpl 14 (n = 4 controls and 4 mutant animals, * p = 0.0188, t = 3.191; whiskers show minimum and maximum, box limits are first and third quartile and center lines are median; Two-tailed unpaired Student’s t test).(k) The myelin g-ratio in LPC-induced lesions of control and Chd7cKO mutants at Dpl 14 (for control, g-ratio = 0.8943 ± 0.005128, n = 128 remyelinated axons from 4 control mice; for Chd7cKO, g-ratio = 0.9330 ± 0.003088, n = 126 remyelinated axons from 4 mutant mice; p < 0.0001, t = 6.440; Two-tailed unpaired Student’s t test). |
|
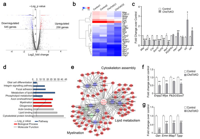
Figure 5. Chd7 controls the core myelinogenic regulatory network(a) Volcano plots depict gene expression changes between control and Chd7cKO spinal cord at P8. Significantly differential transcripts were highlighted in color and totaled in each direction (FDR < 0.05).(b) Heat map representing the expression of OL differentiation-related genes in control and Chd7cKO spinal cords from two independent animals.(c) qRT-PCR analysis of myelination-associated genes in P8 control and Chd7cKO spinal cords (The data are presented as mean ± s.e.m. n = 3 controls and 3 mutant tissues; for Mbp, *** p = 0.0008, t = 9.11; for Plp1 * p = 0.028, t = 3.37; for Cnp, *** p = 0.0001, t = 14.63; for Sox10, *** p = 0.0005, t = 10.05; for Tcf7l2, ** p = 0.0049, t = 5.62; for Myrf, * p = 0.03, t = 3.29; for Pdgfrα, p = 0.168, t = 1.68; for Hes1, * p = 0.027, t = 3.38; for Hes5, p = 0.98, t = 0.02; for Id2, * p = 0.049, t = 2.81; for Id4, * p = 0.03, t = 3.29; Two-tailed unpaired Student’s t test).(d) The gene ontology (GO) analysis of the significantly down-regulated genes between control and Chd7cKO.(e) Protein-protein interaction networks among down-regulated genes in Chd7cKO are plotted using a ToppGene suite.(f,g) qRT-PCR validation of selected genes involved in lipid metabolism (f) and cytoskeleton organization in control vs. Chd7cKO spinal cords at P8 (g) (The data are presented as mean ± s.e.m. n = 3 controls and 3 mutant tissues; for Enpp2, ** p = 0.002, t = 6.67; for Nfya, ** p = 0.0018, t = 7.41, for Pik3r3, * p = 0.046, t = 2.86; for Elovl7, ** p = 0.0012, t = 8.22; for Gsn, *** p < 0.001, t = 14.809; for Ermn, *** p < 0.001, t = 8.659; for Mtap7, *** p < 0.001, t = 10.181; for Tppp, *** p < 0.001, t = 9.907; Two-tailed unpaired Student’s t test). |
|
Figure 6. Chd7 interacts with Sox10 and selectively activates myelination-related genes during OL differentiation(a) ChIP-seq density heatmaps for Chd7, H3K27Ac and Olig2 within ± 5 kb around the Chd7 peak center.(b) Histogram showing the distribution of ChIP-seq peaks relative to the TSS.(c,d) Average H3K27Ac and Olig2 ChIP-seq enrichment profiles around the central position of Chd7 binding regions.(e) Pie chart showing relative percentage of Chd7 target genes that are significantly upregulated or downregulated in Chd7cKO.(f) Box plots for mRNA levels of Chd7 targeted genes that are differentially expressed in Chd7cKO mutants.(g) Representative GO functional categories for Chd7 targeted genes.(h) ChIP-seq showing Chd7 enrichment at selected gene loci (Sox10, Myrf, Mbp and Ugt8). Tracks represent sequence tag enrichments for Chd7, H3K27Ac, Olig2, Brg1, H3K4me3 and IgG. Genome scale bars: 5 kb.(i) MEME analysis of the most highly represented de novo motif in the Chd7 cistrome in OLs. Sox10 binding motif was identified as the most significant matching binding site. Letter size indicates nucleotide frequency (presented as ‘bits’) at each position (horizontal axis).(j,k) Co-immunoprecipitation of HA-Sox10 with Chd7 from transiently transfected 293T cells (j) or endogenous Sox10 with Chd7 in differentiating Oli-Neu cells (k). Full-length blots are presented in Supplemental Figure 13.(l) Venn diagrams depicting overlap between Chd7 and Sox10 occupancy in OLs.(m,n) ChIP reads density plots for levels of H3K27Ac and Sox10 at loci targeted by Sox10 only and co-targeted by Sox10/Chd7.(o) Luciferase activity of Cnp (left) and Plp1 (right) promoter driven reporters in 293T cells co-transfected with Chd7, Sox10 or both. (The data are presented as mean ± s.e.m. For Cnp-Luc, n = 3 independent experiments, * p = 0.0138; for Plp1-Luc, n = 4 independent experiments, *p = 0.038; pairwise comparison for Sox10 compared with Sox10 + Chd7).(p) qRT-PCR analyses of differentiating markers Mbp, Plp1, Cnp and Myrf in Oli-Neu cells transduced with Sox10, Chd7 or both under proliferation condition (The data are presented as mean ± s.e.m. n = 3 biological replicates; For Mbp, ANOVA F = 1661; multiple comparisons with t-test, ** pChd7
vs
pCIG = 0.008, tChd7
vs
pCIG = 6.397, *** pChd7+Sox10
vs
Sox10 = 0.0002, tChd7+Sox10
vs
Sox10 = 9.876. For Plp1, ANOVA F = 137.6; multiple comparisons with t-test, * pChd7
vs
pCIG = 0.017, tChd7
vs
pCIG = 4.792, * pChd7+Sox10
vs
Sox10 = 0.01, tChd7+Sox10
vs
Sox10 = 5.836. For Cnp, ANOVA F = 119.6; multiple comparisons with t-test, * pChd7
vs
pCIG = 0.013, tChd7
vs
pCIG = 5.344, * pChd7+Sox10
vs
Sox10 = 0.01, tChd7+Sox10
vs
Sox10 = 5.794. For Myrf, ANOVA F = 57.61; multiple comparisons with t-test, * pChd7
vs
pCIG = 0.028, tChd7
vs
pCIG = 4.042, * pChd7+Sox10
vs
Sox10 = 0.02, tChd7+Sox10
vs
Sox10 = 5.43).(q) Left: qPCR validation of knockdown efficiency of Sox10 and Chd7 in primary rat OPCs under differentiation conditions (The data are presented as mean ± s.e.m. n = 5 biological replicates; for Sox10 *** p = 0.0003, t = 6.017; for Chd7 * p = 0.016, t = 3.041; Two-tailed unpaired Student’s t test). Right: qRT-PCR analyses of OL-differentiation associated genes following treatments with scrambled (n = 3), Sox10 (n = 5), Chd7 (n = 5), and both Sox10 and Chd7 siRNAs (n = 5), respectively. (mean ± s.e.m. n, numbers of biological replicates; for Mbp, ANOVA F (3, 14) = 36.26; multiple comparisons with t-test, * pChd7
vs
scrambled = 0.03, tChd7
vs
scrambled = 2.82, *** pSox10
vs
scrambled = 0.0004, tSox10
vs
scrambled = 6.84, ** pSox10+Chd7
vs
Sox10 = 0.006, tSox10+Chd7
vs
Sox10 = 3.7. For Plp1, ANOVA F (3, 14) = 38.12; multiple comparisons with t-test, * pChd7
vs
scrambled = 0.015, tChd7
vs
scrambled = 3.34, *** pSox10
vs
scrambled = 0.0005, tSox10
vs
scrambled = 6.68, ** pSox10+Chd7
vs
Sox10 = 0.004, tSox10+Chd7
vs
Sox10 = 3.86. For Cnp, ANOVA F (3, 14) = 37.99; multiple comparisons with t-test, * pChd7
vs
scrambled = 0.033, tChd7
vs
scrambled = 2.74, *** pSox10
vs
scrambled = 0.0002, tSox10
vs
scrambled = 7.55, * pSox10+Chd7
vs
Sox10 = 0.01, tSox10+Chd7
vs
Sox10 = 3.15. For Myrf, ANOVA F (3, 14) = 21.45; multiple comparisons with t-test, ** pSox10
vs
scrambled = 0.002, tSox10
vs
scrambled = 5.74, * pSox10+Chd7
vs
Sox10 = 0.03, tSox10+Chd7
vs
Sox10 = 2.69).(r) qRT-PCR analyses of differentiated OL markers Mbp, Cnp and Myrf in Oli-Neu cells transduced with Sox10, Chd7 K998R mutant form or both under proliferation condition (The data are presented as mean ± s.e.m. n = 4 independent experiments; for Mbp, ANOVA F (3, 12) = 8.803; multiple comparisons with t-test, * pSox10 vs pCIG = 0.022, tSox10 vs pCIG = 3.062, * pSox10+Chd7 K998R vs Sox10 =0.025, tSox10+Chd7 K998R vs Sox10 =2.97. For Cnp, ANOVA F (3, 12) = 4.802; multiple comparisons with t-test, * pSox10 vs pCIG = 0.035, tSox10 vs pCIG = 2.706, * pSox10+Chd7 K998R vs Sox10 =0.035, tSox10+Chd7 K998R vs Sox10 =2.71. For Myrf, ANOVA F (3, 12) = 12.76; multiple comparisons with t-test, * pChd7 K998R vs pCIG = 0.031, tChd7 K998R vs pCIG = 2.79, * pSox10 vs pCIG = 0.014, tSox10 vs pCIG = 3.447, * pSox10+Chd7 K998R vs Sox10 =0.015, tSox10+Chd7 K998R vs Sox10 =3.41). |
|
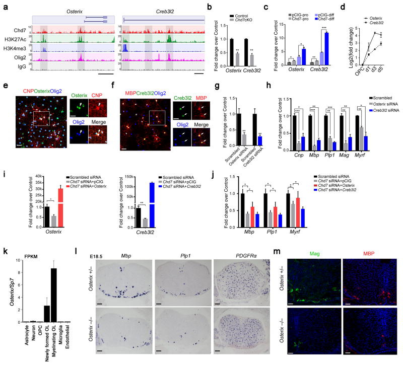
Figure 7. Osterix and Creb3l2 are direct Chd7 transcriptional targets and required for proper OL differentiation(a) ChIP-seq tracks for Chd7, H3K27Ac, Olig2, H3K4me3 and IgG at Osterix (left) and Creb3l2 (right) loci. Genome scale bars: 5 kb.(b) qRT-PCR analyses of Osterix and Creb3l2 in P8 control and Chd7cKO spinal cords (The data are presented as mean ± s.e.m. n = 3 controls and 3 mutant tissues; for Osterix ** p = 0.005, t = 5.64; for Creb3l2 ** p = 0.0019, t = 7.26; Two-tailed unpaired Student’s t test).(c) qRT-PCR analyses of Osterix and Creb3l2 in control and Chd7-overexpressing Oli-Neu cells under proliferation (pro) or differentiation (diff) conditions spinal cords (The data are presented as mean ± s.e.m. n = 3 biological replicates; for Osterix under proliferation condition, * p = 0.024, t = 3.551; for Osterix under differentiation condition, * p = 0.031, t = 3.269; for Creb3l2 under proliferation condition, * * p = 0.005, t = 5.565; for Creb3l2 under differentiation condition, *** p < 0.0001, t = 17.158; Two-tailed unpaired Student’s t test).(d) qRT-PCR analyses of Osterix and Creb3l2 expression during OL differentiation (The data are presented as mean ± s.e.m. n = 3 biological replicates).(e,f) Immunolabeling of Osterix or Creb3l2, CNP or MBP and Olig2 in primary mouse OLs. Scale bars, 50 μm. Boxed area (scale bar: 25 μm) was shown at a high magnification at right panels. Arrows indicate the co-labeling cells.(g) qPCR validation of knockdown efficiency of Osterix and Creb3l2 in primary rat OLs (The data are presented as mean ± s.e.m. For Osterix, n = 3 independent experiments, ** p = 0.0067, t = 5.17; for Creb3l2, n = 3 independent experiments, ** p = 0.0022, t = 6.97; Two-tailed unpaired Student’s t test).(h) qRT-PCR analyses of OL differentiation-associated genes following treatments with scrambled, Osterix or Creb3l2 siRNAs (The data are presented as mean ± s.e.m. n = 3 independent experiments; for Osterix siRNA vs scrambled siRNA, *** pCnp = 0.0008, tCnp = 9.013, *** pMbp = 0.00081, tMbp = 16.48, ** pPlp1 = 0.0011, tPlp = 8.49, ** pMag = 0.002, tMag = 7.43, ** pMyrf = 0.0014, tMag = 7.91; for Creb3l2 siRNA vs scrambled siRNA, * pCnp = 0.01, tCnp = 4.60, ** pMbp = 0.001, tMbp = 8.73, *** pPlp1 = 0.0002, tPlp = 12.97, ** pMag = 0.005, tMag = 5.65, * pMyrf = 0.014, tMag = 4.11; Two-tailed unpaired Student’s t test).(i) qRT–PCR analysis of Osterix (left) and Creb3l2 (right) expression in OPCs transfected with siRNAs against Chd7 with control vector or vectors overexpressing Osterix and Creb3l2, respectively (The data are presented as mean ± s.e.m. For Osterix, n = 4 independent experiments, * p = 0.013, t = 3.468; for Creb3l2, n = 5 independent experiments, ** p = 0.001, t = 5.07; Two-tailed unpaired Student’s t test).(j) qRT–PCR analysis of differentiation-associated genes (Mbp, Plp1, and Myrf) in OPCs transfected with siRNAs against Chd7 with control vector or vectors overexpressing Osterix and Creb3l2, respectively (The data are presented as mean ± s.e.m. n = 3 (scrambled siRNA), 3 (Chd7 siRNA + pCIG), 4 (Chd7 siRNA + Osterix), 4 (Chd7 siRNA + Creb3l2); n, numbers of biological replicates. For Mbp, ANOVO F (3, 11) = 10.77; multiple comparisons with t-test, * pscrambled siRNA
vs
Chd7 siRNA = 0.012, tscrambled siRNA
vs
Chd7 siRNA = 4.30, * ppCIG
vs
Osterix = 0.036, tscrambled siRNA
vs
Chd7 siRNA = 2.83. For Plp1, ANOVO F (3, 11) = 10.99; multiple comparisons with t-test, * pscrambled siRNA
vs
Chd7 siRNA = 0.022, tscrambled siRNA
vs
Chd7 siRNA = 3.63, * ppCIG
vs
Osterix = 0.045, tscrambled siRNA
vs
Chd7 siRNA = 2.65. For Myrf, ANOVO F (3, 11) = 7.42; multiple comparisons with t-test, * pscrambled siRNA
vs
Chd7 siRNA = 0.047, tscrambled siRNA
vs
Chd7 siRNA = 2.84, * ppCIG
vs
Osterix = 0.049, tscrambled siRNA
vs
Chd7 siRNA = 2.62).k) Graph depicts RNA abundance represented as FPKM in indicated neural cell types.l) RNA in situ hybridization for Mbp, Plp1 and PDGFRα on transverse spinal cord sections from Osterix
+/− and Osterix
−/− mice at E18.5. Scale bar, 100 μm.m) Immunolabeling for Mag and MBP on transverse spinal cord sections from Osterix+/− and Osterix
−/− mice at E18.5. Scale bars, 50 μm. |