Click here to close
Hello! We notice that you are using Internet Explorer, which is not supported by Xenbase and may cause the site to display incorrectly.
We suggest using a current version of Chrome,
FireFox, or Safari.
Genome Biol
2017 Oct 24;181:198. doi: 10.1186/s13059-017-1335-7.
Show Gene links
Show Anatomy links
Regulatory remodeling in the allo-tetraploid frog Xenopus laevis.
Elurbe DM, Paranjpe SS, Georgiou G, van Kruijsbergen I, Bogdanovic O, Gibeaux R, Heald R, Lister R, Huynen MA, van Heeringen SJ, Veenstra GJC.
???displayArticle.abstract???
BACKGROUND: Genome duplication has played a pivotal role in the evolution of many eukaryotic lineages, including the vertebrates. A relatively recent vertebrate genome duplication is that in Xenopus laevis, which resulted from the hybridization of two closely related species about 17 million years ago. However, little is known about the consequences of this duplication at the level of the genome, the epigenome, and gene expression.
RESULTS: The X. laevis genome consists of two subgenomes, referred to as L (long chromosomes) and S (short chromosomes), that originated from distinct diploid progenitors. Of the parental subgenomes, S chromosomes have degraded faster than L chromosomes from the point of genome duplication until the present day. Deletions appear to have the largest effect on pseudogene formation and loss of regulatory regions. Deleted regions are enriched for long DNA repeats and the flanking regions have high alignment scores, suggesting that non-allelic homologous recombination has played a significant role in the loss of DNA. To assess innovations in the X. laevis subgenomes we examined p300-bound enhancer peaks that are unique to one subgenome and absent from X. tropicalis. A large majority of new enhancers comprise transposable elements. Finally, to dissect early and late events following interspecific hybridization, we examined the epigenome and the enhancer landscape in X. tropicalis × X. laevis hybrid embryos. Strikingly, young X. tropicalis DNA transposons are derepressed and recruit p300 in hybrid embryos.
CONCLUSIONS: The results show that erosion of X. laevis genes and functional regulatory elements is associated with repeats and non-allelic homologous recombination and furthermore that young repeats have also contributed to the p300-bound regulatory landscape following hybridization and whole-genome duplication.
Fig. 1. Alignment of a region on chromosome 8 in X. tropicalis and the X. laevis L and S subgenomes annotated with experimental ChIP-seq data (gastrula-stage embryos; NF stage 10.5). Shown are the gene annotation (black), repeats (gray), ChIP-seq profiles for H3K4me3 (green), p300 (yellow), RNA Polymerase II (RNAPII; brown), and H3K36me3 (dark green). The sequence conservation is indicated by gray lines. Conserved H3K4me3 and p300 peaks are denoted by green and yellow lines, respectively. The anp32e gene is expressed in X. tropicalis and both the L and S subgenome of X. laevis. The plekho1 gene, on the other hand, has lost promoter and enhancer activity on the X. laevis S locus and shows no experimental evidence of being expressed
Fig. 2.
a
Scatterplot of the expression level (log2 TPM) of L and S homeologs that are both expressed. The expression level of homeolog genes is generally similar (Pearson R = 0.60, p < 1e-300). b Fraction of epigenetic signals (“peaks”) conserved in X. laevis compared to X. tropicalis. Promoters appear more conserved than enhancers; S has lost more epigenetic elements than L. c Active functional elements are equally conserved between L and S compared to X. tropicalis. The background level of sequence conservation in fourfold degenerate sites from coding sequences with respect to X. tropicalis is 78.4% in L and 77.7% in S
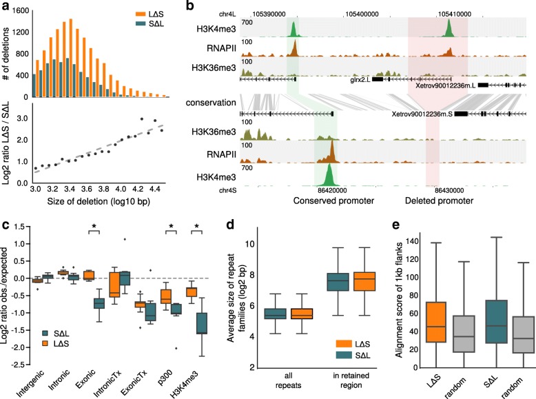
Fig. 3. The S subgenome has more and larger deletions than L. a Size frequency distribution of deletions (top) and size ratio of LΔS deletions relative to SΔL deletions as a function of deletion size (bottom). b An example of a gene (grlx2) that has lost the promoter on the S genome due to a deletion. Shown are the gene annotation (black), ChIP-seq profiles for H3K4me3 (green), RNAPII (brown), and H3K36me3 (dark green). The sequence conservation is indicated by gray lines. c The log2 fold difference between the observed number of deleted basepairs and the expected number (mean of 1000 randomizations). The fold difference is calculated per chromosome and summarized in a boxplot. Intergenic 1 kb distance from a gene, Intronic introns, Exonic UTRs + CDS, IntronicTx introns from genes actively transcribed, ExonicTx exons from genes actively transcribed, p300 genomic fragments having a p300 peak, H3K4me3 genomic fragments having a H3K4me3 peak. The asterisks mark significant differences between the L and S chromosomes (p < 0.001, Mann–Whitney U test). d Retained regions associated with deletions are enriched for relatively long repeats (p < 1e-52 for both LΔS and SΔL; Mann–Whitney U test). e 1 kb flanks of the retained regions are more similar to each other than random genomic regions of the same size (p < 1e-114 and 1e-83 for LΔS and SΔL, respectively; Mann–Whitney U test)
Fig. 4. The S subgenome has a higher mutation rate than L. Only genes which none of the L or S copies fall into the pseudogene category are considered. a Ks distribution per subgenome in X. laevis. b Ka/Ks in X. laevis and X. tropicalis
Fig. 5. Pseudogenization rate has increased after hybridization. a Number of likely pseudogenes (i.e. genes having one or more pseudogene feature and no expression while their homeolog is expressed) binned by predicted date of pseudogenization event. b Pseudogenes with different (non-exclusive) pseudogene features and their sum over the years. c
Left: fraction of genes that have a nonsense variant in the population. Right: fraction of mutations in coding regions that introduce a premature stop codon. d Expression of genes with and without a nonsense variant present in the population. e Distribution of predicted pseudogenization time (including one-to-one orthologs of human, mouse, and chicken) for genes with a single pseudogene feature and a tenfold lower expression than the homeolog (top), for genes with a nonsense variant present in the population of X. laevis (middle) and for genes that do not present any feature for pseudogenization and whose expression is less than twofold different between homeologs (bottom)
Fig. 6. Subgenome-specific recruitment of p300 is associated with TEs. Subgenome-specific p300 peaks are enriched for TEs carrying transcription factor (TF) motifs active in early development. a Differential regulation of the slc2a2 homeologs at stage 10.5. Shown are the genomic profiles of H3K4me3 (green), RNA Polymerase II (RNAPII; purple), H3K36me3 (blue), and p300 (yellow) ChIP-seq tracks, as well as DNA methylation levels determined by WGBS (gray). The top panel shows slc2a2.L, which is highly expressed, as evidenced by RNAPII and H3K36me3, and has a number of active enhancers (a–g), while slc2a2.S, shown in the bottom panel, is expressed at a lower rate. The conservation between the L and S genomic sequence is shown in gray between the panels. Differential enhancers between L and S are highlighted in yellow, which illustrates lost enhancer function (a, b), conserved enhancer function (c–e), and deleted enhancers (f, g). b Subgenome-specific p300 peaks are associated with DNA transposon repeats (threshold p ≤ 10e-4, twofold enrichment compared to all X. laevis peaks and present at least in 15% of the peaks). The barplots show the frequency of occurrence of each of the three repeat types per megabase in the three (sub)genomes. Over the bars is represented the percentage of subgenome-specific peaks overlapping with the corresponding repeat. c TF found to be enriched in the subgenome-specific p300 peaks (threshold p ≤ 10e-4, threefold enrichment compared to all X. laevis peaks and present at least in 20% of the peaks)
Fig. 7.
a Changes in p300 recruitment in LETS hybrids. In the X. tropicalis genome there are new hybridization-induced peaks as well as peaks that disappeared after hybridization. In the X. laevis genome there are no changes. b Newly introduced peaks appear to be repressed by H3K9me3 in X. tropicalis embryos. c
Bottom: a significant number of hybrid-specific peaks are associated with DNA transposon repeats (threshold p ≤ 10e-6, > 20 times fold enrichment compared to all X. tropicalis peaks and present at least in 10% of the peaks). Top: the bar plots show the frequency of occurrence of Motif:lcl|rnd-1_family-451_DNA, Motif:rnd-1_family-203 and Motif:lcl|rnd-1_family-189_DNA_PiggyBac repeats per megabase in the three (sub)genomes. Those repeats are X. tropicalis-specific, as they occur more often compared to X. laevis genomes. d Profiles of X. tropicalis embryos p300 and LETS hybrid p300 in X. tropicalis hybridization-induced peaks loci. New peaks overlap with DNA transposon repeats. e Newly introduced peaks found to be enriched in TF DNA binding sites (threshold p ≤ 10e-6, fivefold enrichment compared to all X. tropicalis peaks and present at least in 10% of the peaks). The TFs that can bind these motifs include Homeobox factors, C2H2 Zinc finger proteins (CTCF, ZNF232), PAX4, TERF, and T-box factors. The AATC motif, marked by an asterisk, is annotated in TRANSFAC as a GATA1 motif, but closely resembles a Paired Homeobox consensus motif. f DMRs in hybrid embryos. g DNA methylation profiles showing the DNA methylation instability in LETS hybrids
Ashkenazy,
FastML: a web server for probabilistic reconstruction of ancestral sequences.
2012, Pubmed
Ashkenazy,
FastML: a web server for probabilistic reconstruction of ancestral sequences.
2012,
Pubmed Bhaumik,
Covalent modifications of histones during development and disease pathogenesis.
2007,
Pubmed Bogdanović,
The developmental epigenomics toolbox: ChIP-seq and MethylCap-seq profiling of early zebrafish embryos.
2013,
Pubmed Bogdanović,
Active DNA demethylation at enhancers during the vertebrate phylotypic period.
2016,
Pubmed
,
Xenbase Carroll,
Evo-devo and an expanding evolutionary synthesis: a genetic theory of morphological evolution.
2008,
Pubmed Charlesworth,
The effect of deleterious mutations on neutral molecular variation.
1993,
Pubmed Davies,
Re-engineering the zinc fingers of PRDM9 reverses hybrid sterility in mice.
2016,
Pubmed DePristo,
A framework for variation discovery and genotyping using next-generation DNA sequencing data.
2011,
Pubmed de Souza,
Exaptation of transposable elements into novel cis-regulatory elements: is the evidence always strong?
2013,
Pubmed Dobin,
STAR: ultrafast universal RNA-seq aligner.
2013,
Pubmed Elurbe,
Regulatory remodeling in the allo-tetraploid frog Xenopus laevis.
2017,
Pubmed
,
Xenbase Evans,
A mitochondrial DNA phylogeny of African clawed frogs: phylogeography and implications for polyploid evolution.
2004,
Pubmed
,
Xenbase Garsmeur,
Two evolutionarily distinct classes of paleopolyploidy.
2014,
Pubmed Georgiou,
fluff: exploratory analysis and visualization of high-throughput sequencing data.
2016,
Pubmed Grant,
The molecular evolution of the vertebrate behavioural repertoire.
2016,
Pubmed Holland,
Hox genes and chordate evolution.
1996,
Pubmed Hontelez,
Embryonic transcription is controlled by maternally defined chromatin state.
2015,
Pubmed
,
Xenbase Langmead,
Ultrafast and memory-efficient alignment of short DNA sequences to the human genome.
2009,
Pubmed Lawrence,
Software for computing and annotating genomic ranges.
2013,
Pubmed Lawrence,
rtracklayer: an R package for interfacing with genome browsers.
2009,
Pubmed Li,
Fast and accurate short read alignment with Burrows-Wheeler transform.
2009,
Pubmed Lien,
The Atlantic salmon genome provides insights into rediploidization.
2016,
Pubmed Lister,
Human DNA methylomes at base resolution show widespread epigenomic differences.
2009,
Pubmed Lister,
Hotspots of aberrant epigenomic reprogramming in human induced pluripotent stem cells.
2011,
Pubmed Matsuda,
A New Nomenclature of Xenopus laevis Chromosomes Based on the Phylogenetic Relationship to Silurana/Xenopus tropicalis.
2015,
Pubmed
,
Xenbase McKenna,
The Genome Analysis Toolkit: a MapReduce framework for analyzing next-generation DNA sequencing data.
2010,
Pubmed Mi,
Large-scale gene function analysis with the PANTHER classification system.
2013,
Pubmed Narbonne,
Deficient induction response in a Xenopus nucleocytoplasmic hybrid.
2011,
Pubmed
,
Xenbase Nishihara,
Coordinately Co-opted Multiple Transposable Elements Constitute an Enhancer for wnt5a Expression in the Mammalian Secondary Palate.
2016,
Pubmed Ohno,
Gene duplication and the uniqueness of vertebrate genomes circa 1970-1999.
1999,
Pubmed O'Rawe,
Low concordance of multiple variant-calling pipelines: practical implications for exome and genome sequencing.
2013,
Pubmed Patel,
Structural basis for human PRDM9 action at recombination hot spots.
2016,
Pubmed Perino,
Chromatin Control of Developmental Dynamics and Plasticity.
2016,
Pubmed Quinlan,
BEDTools: a flexible suite of utilities for comparing genomic features.
2010,
Pubmed Ranwez,
MACSE: Multiple Alignment of Coding SEquences accounting for frameshifts and stop codons.
2011,
Pubmed Roberts,
Streaming fragment assignment for real-time analysis of sequencing experiments.
2013,
Pubmed Ruepp,
CORUM: the comprehensive resource of mammalian protein complexes--2009.
2010,
Pubmed Sasaki,
Genome destabilization by homologous recombination in the germ line.
2010,
Pubmed Schnable,
Differentiation of the maize subgenomes by genome dominance and both ancient and ongoing gene loss.
2011,
Pubmed Session,
Genome evolution in the allotetraploid frog Xenopus laevis.
2016,
Pubmed
,
Xenbase Slater,
Automated generation of heuristics for biological sequence comparison.
2005,
Pubmed Slotkin,
Transposable elements and the epigenetic regulation of the genome.
2007,
Pubmed Soltis,
Ancient WGD events as drivers of key innovations in angiosperms.
2016,
Pubmed Song,
Epigenetic and developmental regulation in plant polyploids.
2015,
Pubmed Song,
A reference methylome database and analysis pipeline to facilitate integrative and comparative epigenomics.
2013,
Pubmed Stamatoyannopoulos,
Human mutation rate associated with DNA replication timing.
2009,
Pubmed Steinberg,
Haploinsufficiency predictions without study bias.
2015,
Pubmed Subramanian,
Neutral substitutions occur at a faster rate in exons than in noncoding DNA in primate genomes.
2003,
Pubmed Sundaram,
Widespread contribution of transposable elements to the innovation of gene regulatory networks.
2014,
Pubmed Urich,
MethylC-seq library preparation for base-resolution whole-genome bisulfite sequencing.
2015,
Pubmed Van der Auwera,
From FastQ data to high confidence variant calls: the Genome Analysis Toolkit best practices pipeline.
2013,
Pubmed van Kruijsbergen,
Heterochromatic histone modifications at transposons in Xenopus tropicalis embryos.
2017,
Pubmed
,
Xenbase Villar,
Evolution of transcription factor binding in metazoans - mechanisms and functional implications.
2014,
Pubmed Villar,
Enhancer evolution across 20 mammalian species.
2015,
Pubmed Weckselblatt,
Human Structural Variation: Mechanisms of Chromosome Rearrangements.
2015,
Pubmed Wendel,
The wondrous cycles of polyploidy in plants.
2015,
Pubmed Zhang,
Model-based analysis of ChIP-Seq (MACS).
2008,
Pubmed Zhang,
Identification and analysis of unitary pseudogenes: historic and contemporary gene losses in humans and other primates.
2010,
Pubmed