XB-ART-54383
Nat Commun
2017 Dec 20;81:2215. doi: 10.1038/s41467-017-02308-3.
Show Gene links
Show Anatomy links
Dynamic intramolecular regulation of the histone chaperone nucleoplasmin controls histone binding and release.
Warren C, Matsui T, Karp JM, Onikubo T, Cahill S, Brenowitz M, Cowburn D, Girvin M, Shechter D.
???displayArticle.abstract???
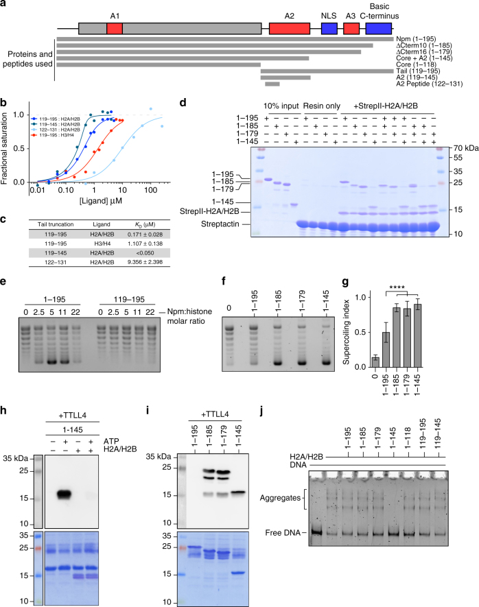
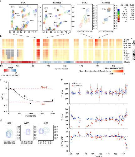
Nucleoplasmin (Npm) is a highly conserved histone chaperone responsible for the maternal storage and zygotic release of histones H2A/H2B. Npm contains a pentameric N-terminal core domain and an intrinsically disordered C-terminal tail domain. Though intrinsically disordered regions are common among histone chaperones, their roles in histone binding and chaperoning remain unclear. Using an NMR-based approach, here we demonstrate that the Xenopus laevis Npm tail domain controls the binding of histones at its largest acidic stretch (A2) via direct competition with both the C-terminal basic stretch and basic nuclear localization signal. NMR and small-angle X-ray scattering (SAXS) structural analyses allowed us to construct models of both the tail domain and the pentameric complex. Functional analyses demonstrate that these competitive intramolecular interactions negatively regulate Npm histone chaperone activity in vitro. Together these data establish a potentially generalizable mechanism of histone chaperone regulation via dynamic and specific intramolecular shielding of histone interaction sites.
???displayArticle.pubmedLink??? 29263320
???displayArticle.pmcLink??? PMC5738438
???displayArticle.link??? Nat Commun
???displayArticle.grants??? [+]
F31 GM116536 NIGMS NIH HHS , R01 GM108646 NIGMS NIH HHS , T32 GM007288 NIGMS NIH HHS , T32GM007491 NIH HHS , 1S10RR017998 NIH HHS , T32 GM007288 NIH HHS , 1S10OD016305 NIH HHS , T32 GM007491 NIGMS NIH HHS , S10 OD016305 NIH HHS , P41 GM103393 NIGMS NIH HHS
Species referenced: Xenopus laevis
Genes referenced: h2ac21 h2bc21 npm1 ttll4
???attribute.lit??? ???displayArticles.show???
References [+] :
Andrews,
The histone chaperone Nap1 promotes nucleosome assembly by eliminating nonnucleosomal histone DNA interactions.
2010, Pubmed,
Xenbase
Andrews, The histone chaperone Nap1 promotes nucleosome assembly by eliminating nonnucleosomal histone DNA interactions. 2010, Pubmed , Xenbase
Arnan, Interaction of nucleoplasmin with core histones. 2003, Pubmed , Xenbase
Bahrami, Probabilistic interaction network of evidence algorithm and its application to complete labeling of peak lists from protein NMR spectroscopy. 2009, Pubmed
Bañuelos, Activation mechanism of the nuclear chaperone nucleoplasmin: role of the core domain. 2003, Pubmed , Xenbase
Bañuelos, Phosphorylation of both nucleoplasmin domains is required for activation of its chromatin decondensation activity. 2007, Pubmed , Xenbase
Burgess, Histone chaperones in nucleosome assembly and human disease. 2013, Pubmed
Burns, Roles of NPM2 in chromatin and nucleolar organization in oocytes and embryos. 2003, Pubmed , Xenbase
Case, The Amber biomolecular simulation programs. 2005, Pubmed
Cotten, Massive phosphorylation distinguishes Xenopus laevis nucleoplasmin isolated from oocytes or unfertilized eggs. 1986, Pubmed , Xenbase
D'Arcy, Chaperone Nap1 shields histone surfaces used in a nucleosome and can put H2A-H2B in an unconventional tetrameric form. 2013, Pubmed
Das, The histone shuffle: histone chaperones in an energetic dance. 2010, Pubmed
Delaglio, NMRPipe: a multidimensional spectral processing system based on UNIX pipes. 1995, Pubmed
Deshmukh, Quantitative Characterization of Configurational Space Sampled by HIV-1 Nucleocapsid Using Solution NMR, X-ray Scattering and Protein Engineering. 2016, Pubmed
Dilworth, Two complexes that contain histones are required for nucleosome assembly in vitro: role of nucleoplasmin and N1 in Xenopus egg extracts. 1987, Pubmed , Xenbase
Dutta, The crystal structure of nucleoplasmin-core: implications for histone binding and nucleosome assembly. 2001, Pubmed
Earnshaw, Assembly of nucleosomes: the reaction involving X. laevis nucleoplasmin. 1980, Pubmed , Xenbase
Edwards, Architectures of whole-module and bimodular proteins from the 6-deoxyerythronolide B synthase. 2014, Pubmed
Eswar, Comparative protein structure modeling using Modeller. 2006, Pubmed
Fernández-Rivero, A Quantitative Characterization of Nucleoplasmin/Histone Complexes Reveals Chaperone Versatility. 2016, Pubmed , Xenbase
Franke, DAMMIF, a program for rapid ab-initio shape determination in small-angle scattering. 2009, Pubmed
Hierro, Electrostatic interactions at the C-terminal domain of nucleoplasmin modulate its chromatin decondensation activity. 2002, Pubmed , Xenbase
Hisaoka, Intrinsically disordered regions of nucleophosmin/B23 regulate its RNA binding activity through their inter- and intra-molecular association. 2014, Pubmed
Ho, Structure of the arginine methyltransferase PRMT5-MEP50 reveals a mechanism for substrate specificity. 2013, Pubmed , Xenbase
Hong, The catalytic subunit of the SWR1 remodeler is a histone chaperone for the H2A.Z-H2B dimer. 2014, Pubmed
Huang, Kinetic advantage of intrinsically disordered proteins in coupled folding-binding process: a critical assessment of the "fly-casting" mechanism. 2009, Pubmed
Iwahara, Ensemble approach for NMR structure refinement against (1)H paramagnetic relaxation enhancement data arising from a flexible paramagnetic group attached to a macromolecule. 2004, Pubmed
Kemble, FACT Disrupts Nucleosome Structure by Binding H2A-H2B with Conserved Peptide Motifs. 2015, Pubmed
Laskey, Nucleosomes are assembled by an acidic protein which binds histones and transfers them to DNA. 1978, Pubmed , Xenbase
Lindorff-Larsen, Improved side-chain torsion potentials for the Amber ff99SB protein force field. 2010, Pubmed
Liu, Histone transfer among chaperones. 2012, Pubmed
Luger, Crystal structure of the nucleosome core particle at 2.8 A resolution. 1997, Pubmed
Luger, New insights into nucleosome and chromatin structure: an ordered state or a disordered affair? 2012, Pubmed
Luger, Expression and purification of recombinant histones and nucleosome reconstitution. 1999, Pubmed
Marley, A method for efficient isotopic labeling of recombinant proteins. 2001, Pubmed
Marsh, Sensitivity of secondary structure propensities to sequence differences between alpha- and gamma-synuclein: implications for fibrillation. 2006, Pubmed
Martel, An integrated high-throughput data acquisition system for biological solution X-ray scattering studies. 2012, Pubmed
Matsui, Structural basis of the pH-dependent assembly of a botulinum neurotoxin complex. 2014, Pubmed
McBryant, Preferential binding of the histone (H3-H4)2 tetramer by NAP1 is mediated by the amino-terminal histone tails. 2003, Pubmed , Xenbase
Miller, Glutamylation of Nap1 modulates histone H1 dynamics and chromosome condensation in Xenopus. 2015, Pubmed , Xenbase
Obri, ANP32E is a histone chaperone that removes H2A.Z from chromatin. 2014, Pubmed
Ohtomo, C-terminal acidic domain of histone chaperone human NAP1 is an efficient binding assistant for histone H2A-H2B, but not H3-H4. 2016, Pubmed
Onikubo, Developmentally Regulated Post-translational Modification of Nucleoplasmin Controls Histone Sequestration and Deposition. 2015, Pubmed , Xenbase
Ozenne, Flexible-meccano: a tool for the generation of explicit ensemble descriptions of intrinsically disordered proteins and their associated experimental observables. 2012, Pubmed
Park, Histone chaperones in nucleosome eviction and histone exchange. 2008, Pubmed
Petoukhov, New developments in the ATSAS program package for small-angle scattering data analysis. 2012, Pubmed
Petoukhov, Ambiguity assessment of small-angle scattering curves from monodisperse systems. 2015, Pubmed
Pettersen, UCSF Chimera--a visualization system for exploratory research and analysis. 2004, Pubmed
Piana, Water dispersion interactions strongly influence simulated structural properties of disordered protein states. 2015, Pubmed
Ramos, Nucleoplasmin binds histone H2A-H2B dimers through its distal face. 2010, Pubmed , Xenbase
Ramos, The intrinsically disordered distal face of nucleoplasmin recognizes distinct oligomerization states of histones. 2014, Pubmed
Richet, Structural insight into how the human helicase subunit MCM2 may act as a histone chaperone together with ASF1 at the replication fork. 2015, Pubmed
Salmon, NMR characterization of long-range order in intrinsically disordered proteins. 2010, Pubmed
Salvany, Mutation of the small acidic tract A1 drastically reduces nucleoplasmin activity. 2004, Pubmed , Xenbase
Schwieters, The Xplor-NIH NMR molecular structure determination package. 2003, Pubmed
Sengupta, Protein fold determined by paramagnetic magic-angle spinning solid-state NMR spectroscopy. 2012, Pubmed
Shintomi, Reconstitution of mitotic chromatids with a minimum set of purified factors. 2015, Pubmed , Xenbase
Spano, Characterization of anti-beta-tubulin antibodies. 2010, Pubmed
Sreerama, Estimation of protein secondary structure from circular dichroism spectra: comparison of CONTIN, SELCON, and CDSSTR methods with an expanded reference set. 2000, Pubmed
Taneva, A mechanism for histone chaperoning activity of nucleoplasmin: thermodynamic and structural models. 2009, Pubmed , Xenbase
Tompa, Intrinsically disordered proteins: a 10-year recap. 2012, Pubmed
Tyler, Chromatin assembly. Cooperation between histone chaperones and ATP-dependent nucleosome remodeling machines. 2002, Pubmed
van Dijk, Polyglutamylation is a post-translational modification with a broad range of substrates. 2008, Pubmed
Vranken, The CCPN data model for NMR spectroscopy: development of a software pipeline. 2005, Pubmed
Wang, The human histone chaperone sNASP interacts with linker and core histones through distinct mechanisms. 2012, Pubmed
Ward, Prediction and functional analysis of native disorder in proteins from the three kingdoms of life. 2004, Pubmed
Warren, Fly Fishing for Histones: Catch and Release by Histone Chaperone Intrinsically Disordered Regions and Acidic Stretches. 2017, Pubmed
Zhou, NMR structure of chaperone Chz1 complexed with histones H2A.Z-H2B. 2008, Pubmed
Zunder, Two surfaces on the histone chaperone Rtt106 mediate histone binding, replication, and silencing. 2012, Pubmed
