XB-ART-54467
Dev Cell
2017 Dec 18;436:744-762.e11. doi: 10.1016/j.devcel.2017.11.014.
Show Gene links
Show Anatomy links
Evolutionary Proteomics Uncovers Ancient Associations of Cilia with Signaling Pathways.
Sigg MA, Menchen T, Lee C, Johnson J, Jungnickel MK, Choksi SP, Garcia G, Busengdal H, Dougherty GW, Pennekamp P, Werner C, Rentzsch F, Florman HM, Krogan N, Wallingford JB, Omran H, Reiter JF.
???displayArticle.abstract???
Cilia are organelles specialized for movement and signaling. To infer when during evolution signaling pathways became associated with cilia, we characterized the proteomes of cilia from sea urchins, sea anemones, and choanoflagellates. We identified 437 high-confidence ciliary candidate proteins conserved in mammals and discovered that Hedgehog and G-protein-coupled receptor pathways were linked to cilia before the origin of bilateria and transient receptor potential (TRP) channels before the origin of animals. We demonstrated that candidates not previously implicated in ciliary biology localized to cilia and further investigated ENKUR, a TRP channel-interacting protein identified in the cilia of all three organisms. ENKUR localizes to motile cilia and is required for patterning the left-right axis in vertebrates. Moreover, mutation of ENKUR causes situs inversus in humans. Thus, proteomic profiling of cilia from diverse eukaryotes defines a conserved ciliary proteome, reveals ancient connections to signaling, and uncovers a ciliary protein that underlies development and human disease.
???displayArticle.pubmedLink??? 29257953
???displayArticle.pmcLink??? PMC5752135
???displayArticle.link??? Dev Cell
???displayArticle.grants??? [+]
R01 AR054396 NIAMS NIH HHS , R01 GM095941 NIGMS NIH HHS , R01 HL117164 NHLBI NIH HHS , P30 DK098722 NIDDK NIH HHS , R01 HD046948 NICHD NIH HHS , R01 DK106404 NIDDK NIH HHS , R01 HD085901 NICHD NIH HHS
Species referenced: Xenopus laevis
Genes referenced: actb cep164 enkur pitx2 shh tuba4a
GO keywords: G-protein coupled receptor signaling pathway [+]
???displayArticle.antibodies??? Actb Ab4 Tuba4a Ab15
???displayArticle.morpholinos??? enkur MO1
???displayArticle.disOnts??? visceral heterotaxy 5
???attribute.lit??? ???displayArticles.show???
|
|
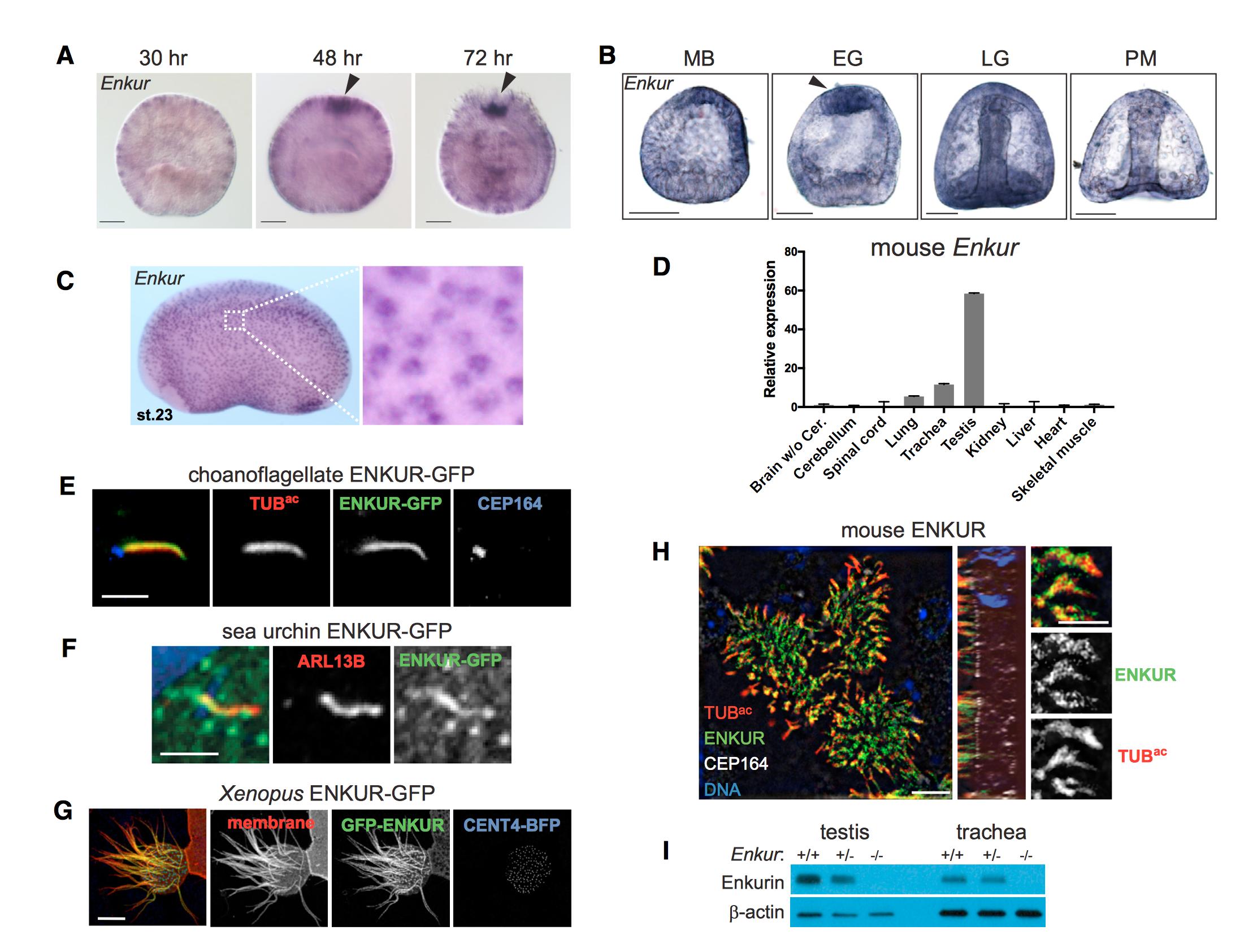
Figure 5. ENKUR Is a Conserved Ciliary Protein Expressed by Cells with Motile Cilia (A) Whole-mount in situ hybridization for Enkur in N. vectensis embryos at various developmental stages. Enkur is expressed throughout the embryo and is enriched at the aboral pole (arrowhead) in 48- and 74-hr embryos. Scale bar, 50 mm. (B) In situ hybridization for Enkur in S. purpuratus embryos at mesenchyme blastula (MB), early gastrula (EG), late gastrula (LG), and prism (PM) stages. Scale bar, 50 mm. Enkur is expressed in all cells and enriched at the apical pole (arrowhead) in EG embryos. (C) In situ hybridization of stage-23 Xenopus laevis embryo shows expression of Enkur in epidermal cells. (D) qRT-PCR measurement of Enkur detected expression in isolated adult mouse lungs, trachea, and testis. Error bars represent SDs from 6 technical replicates. Expression was validated using 2 distinct primer pairs. (E) Immunofluorescent staining of S. rosetta ENKUR fused to GFP (green), cilia (TUBac, red), and the basal body (CEP164, blue) expressed in IMCD3 cells. Scale bar, 2.5 mm. (F) Immunofluorescent staining of cilia (ARL13B, red) and a fusion of S. purpuratus ENKUR with GFP (green) expressed in RPE-1 cells. ENKUR-GFP localizes to cilia. Nuclei are stained with Hoechst (blue). Scale bar, 2.5 mm. (G) A multiciliated epidermal cell of a stage-23 X. laevis embryo expressing X. laevis ENKUR fused to GFP (green), membrane-red fluorescent protein (red), marking the plasma and ciliary membranes, and Centrin 4 (CENT4)-blue fluorescent protein (BFP, blue) to mark the basal bodies. ENKUR localizes along the length of cilia. Scale bar, 10 mm. (H) Immunofluorescent staining of primary cultured mouse tracheal epithelial cells for ENKUR (green), cilia (TUBac, red), and basal bodies (CEP164, white), and imaged using structured illumination microscopy. ENKUR localizes to mouse tracheal epithelial cilia. Scale bar for whole cells (top and center panels), 5 mm. Scale bar for cilia (right panel), 2.5 mm. (I) Immunoblotting for ENKUR protein in testis and trachea lysates from littermate control and Enkur -/- mice. ENKUR is expressed in testis and trachea, whereas Enkur -/- mice do not produce detectable ENKUR. See also Figures S4 and S5. |
|
|
Figure 6. ENKUR Is Required for Left-Right Axis Patterning in Mice (A) Whole-mount in situ hybridization of a stage-17 X. laevis embryo for Enkur. Ventral view of dorsal resection of embryo. Only the posterior region of the embryo is shown. Enkur is expressed in the gastrocoel roof plate (GRP). (B) Fluorescence imaging of X. laevis GRP cilia expressing GFP-ENKUR (green) and CENT4-BFP (blue). CENT4-BFP marks basal bodies. Scale bar, 5 mm. (C) In situ hybridization for Pitx2c of a stage-28 X. laevis control embryo and an Enkur knockdown (KD) embryo. Pitx2c is expressed in the left lateral plate (arrowheads and high-magnification images) of control embryos but is absent in the Enkur KD embryo. (D) Quantification of Pitx2c expression patterns in control and Enkur KD embryos. (E) In situ hybridization of somite stage 2â4 littermate control and Enkur -/- mouse embryos for Enkur. At this stage, Enkur is expressed exclusively in the node. Enkur -/- embryos do not express detectable Enkur. Scale bars, 50 mm (left panels) and 25 mm (right panels). (F) Immunofluorescence staining of somite stage 2â4 mouse embryos for ENKUR (green) and cilia (TUBac, red). ENKUR localizes to the cilia of the node and is not detectable in the cilia of Enkur -/- nodes. Nuclei are stained with Hoechst (blue). Scale bars, 10 mm (left 2 panels) and 2.5 mm (right 6 panels). (G) Photographs of thoracic and abdominal organ positions. The right (R) and left (L) side of the body are indicated. Some Enkur / mice display situs ambiguus, illustrated here by abnormal heart (H) apex orientation, midline liver (L), and right-sided spleen (Sp). Some Enkur -/- mice display situs inversus, a complete reversal of the left-right axis, including a right sided stomach (St) and inversion of the left lateral (LLL), middle (ML) and right lateral (RLL) liver lobes. Scale bar, 1 cm. (H) Quantification of situs in littermate control and Enkur / mice. |
|
|
Figure S5. ENKUR supplemental data, Related to Figure 5 and 6. (A) Whole mount in situ hybridization of N. vectensis embryos at the indicated developmental stages for Enkur. Surface view indicates the heterogeneous expression of Enkur. Arrowhead marks aboral pole. Scale bar, 50μm. (B) In situ hybridization of sea urchin embryos at mesenchyme blastula (MB), early gastrula (EG), late gastrula (LG) and prism (PM) stage using the sense probe for Enkur. Scale bar, 50 μm. (C) Immunofluorescence imaging of primary cultured mouse tracheal epithelial cells for cilia (TUBac, red) and ENKUR (green). Nuclei are labeled with Hoechst (blue). Cells transfected with 4 different shRNAs against Enkur display reduced ENKUR immunofluorescence at cilia. Scale bar, 5μm. (D) Immunofluorescent staining of cilia (ARL13B, red) and ENKD1 fused to GFP (green) expressed in IMCD3 cells. ENKD1- GFP co-localizes with the basal body component CEP164 (blue). Scale bar for whole cell image, 5 μm. Scale bar for cilia only image, 2.5 μm. (E) A schematic diagram of the wild type mouse Enkur allele (+) and the targeted allele (-). The targeting vector was designed to replace part of exon 2 with a neomycin-resistance and thymidine kinase fusion. (F) Southern blot confirming homologous recombination at the mouse Enkur locus (wild type, +/+; heterozygote, +/-; homozygous mutant, -/-). (G) RT-PCR of X. laevis control embryos and those injected with 10 or 20 ng Enkur morpholino. Enkur expression is reduced in morphants. (H) Quantification of Pitx2c expression patterns in control embryos, embryos injected with Enkur MO and embryos injected with Enkur MO plus plasmid encoding sea urchin Enkur-GFP. (I) Immunofluorescence image of the Xenopus GRP depicting ACTIN (red) and cilia (TUBac, green). Ciliation of the GRP in embryos with KD of Enkur expression is similar to control embryos. Scale bar, 100μm. (J) Representative images of Pitx2 in situ hybridization in which Pitx2c expressed is on the right side, left side, both sides or is absent in Xenopus embryos (ventral view). (K) In situ hybridization of 1-4 somite stage mouse embryos using the sense probe for Enkur. Asterisk marks the node. Scale bar, 100μm. (L) A chest X-ray of affected individual OP 1605-II2 demonstrating dextracardia. The heart is indicated with an âHâ, right (R) and left (L) side of the body are indicated. |
References [+] :
Abecasis,
Merlin--rapid analysis of dense genetic maps using sparse gene flow trees.
2002, Pubmed
Abecasis, Merlin--rapid analysis of dense genetic maps using sparse gene flow trees. 2002, Pubmed
Abecasis, GRR: graphical representation of relationship errors. 2001, Pubmed
Adamska, The evolutionary origin of hedgehog proteins. 2007, Pubmed
Afzelius, A human syndrome caused by immotile cilia. 1976, Pubmed
American Thoracic Society, ATS/ERS recommendations for standardized procedures for the online and offline measurement of exhaled lower respiratory nitric oxide and nasal nitric oxide, 2005. 2005, Pubmed
Ansley, Basal body dysfunction is a likely cause of pleiotropic Bardet-Biedl syndrome. 2003, Pubmed
Auclair, Cilia regeneration in the sea urchin embryo: evidence for a pool of ciliary proteins. 1966, Pubmed
Avidor-Reiss, Decoding cilia function: defining specialized genes required for compartmentalized cilia biogenesis. 2004, Pubmed
Babu, Left-right asymmetry: cilia stir up new surprises in the node. 2013, Pubmed
Becker-Heck, The coiled-coil domain containing protein CCDC40 is essential for motile cilia function and left-right axis formation. 2011, Pubmed
Blacque, Functional genomics of the cilium, a sensory organelle. 2005, Pubmed
Bloodgood, Sensory reception is an attribute of both primary cilia and motile cilia. 2010, Pubmed
Boesger, Analysis of flagellar phosphoproteins from Chlamydomonas reinhardtii. 2009, Pubmed
Broadhead, Flagellar motility is required for the viability of the bloodstream trypanosome. 2006, Pubmed
Camacho, BLAST+: architecture and applications. 2009, Pubmed
Cao, Proteomic profiling of accessory structures from the mouse sperm flagellum. 2006, Pubmed
Caparrós-Martín, The ciliary Evc/Evc2 complex interacts with Smo and controls Hedgehog pathway activity in chondrocytes by regulating Sufu/Gli3 dissociation and Gli3 trafficking in primary cilia. 2013, Pubmed
Carvalho-Santos, Evolution: Tracing the origins of centrioles, cilia, and flagella. 2011, Pubmed
Casey, Recessive NEK9 mutation causes a lethal skeletal dysplasia with evidence of cell cycle and ciliary defects. 2016, Pubmed
Chávez, Modulation of Ciliary Phosphoinositide Content Regulates Trafficking and Sonic Hedgehog Signaling Output. 2015, Pubmed
Chen, Sonic Hedgehog dependent phosphorylation by CK1α and GRK2 is required for ciliary accumulation and activation of smoothened. 2011, Pubmed
Chen, Identification of ciliary and ciliopathy genes in Caenorhabditis elegans through comparative genomics. 2006, Pubmed
Choksi, Systematic discovery of novel ciliary genes through functional genomics in the zebrafish. 2014, Pubmed
Chung, RFX2 is broadly required for ciliogenesis during vertebrate development. 2012, Pubmed , Xenbase
Clauser, Role of accurate mass measurement (+/- 10 ppm) in protein identification strategies employing MS or MS/MS and database searching. 1999, Pubmed
Collignon, Relationship between asymmetric nodal expression and the direction of embryonic turning. 1996, Pubmed
Dayel, Cell differentiation and morphogenesis in the colony-forming choanoflagellate Salpingoeca rosetta. 2011, Pubmed
Deane, Localization of intraflagellar transport protein IFT52 identifies basal body transitional fibers as the docking site for IFT particles. 2001, Pubmed
Delling, Primary cilia are specialized calcium signalling organelles. 2013, Pubmed
Dorn, A Smoothened-Evc2 complex transduces the Hedgehog signal at primary cilia. 2012, Pubmed
Dougherty, DNAH11 Localization in the Proximal Region of Respiratory Cilia Defines Distinct Outer Dynein Arm Complexes. 2016, Pubmed
Efimenko, Analysis of xbx genes in C. elegans. 2005, Pubmed
Evron, Growth Arrest Specific 8 (Gas8) and G protein-coupled receptor kinase 2 (GRK2) cooperate in the control of Smoothened signaling. 2011, Pubmed
Fairclough, Multicellular development in a choanoflagellate. 2010, Pubmed
Fliegauf, Mislocalization of DNAH5 and DNAH9 in respiratory cells from patients with primary ciliary dyskinesia. 2005, Pubmed
Francis, Ex vivo method for high resolution imaging of cilia motility in rodent airway epithelia. 2013, Pubmed
Fritzenwanker, Induction of gametogenesis in the basal cnidarian Nematostella vectensis(Anthozoa). 2002, Pubmed
Garcia-Gonzalo, Phosphoinositides Regulate Ciliary Protein Trafficking to Modulate Hedgehog Signaling. 2015, Pubmed
Giessl, Differential expression and interaction with the visual G-protein transducin of centrin isoforms in mammalian photoreceptor cells. 2004, Pubmed
Goetz, The primary cilium: a signalling centre during vertebrate development. 2010, Pubmed
Gökirmak, Localization and substrate selectivity of sea urchin multidrug (MDR) efflux transporters. 2012, Pubmed
Gong, Planar cell polarity signalling controls cell division orientation during zebrafish gastrulation. 2004, Pubmed
Gudbjartsson, Allegro, a new computer program for multipoint linkage analysis. 2000, Pubmed
Hand, The Culture, Sexual and Asexual Reproduction, and Growth of the Sea Anemone Nematostella vectensis. 1992, Pubmed
Held, TRPM3 in temperature sensing and beyond. 2015, Pubmed
Hildebrandt, Ciliopathies. 2011, Pubmed
Hilgendorf, The primary cilium as a cellular receiver: organizing ciliary GPCR signaling. 2016, Pubmed
Hirsh, Protein dispensability and rate of evolution. 2001, Pubmed
Hjeij, CCDC151 mutations cause primary ciliary dyskinesia by disruption of the outer dynein arm docking complex formation. 2014, Pubmed
Ishikawa, Proteomic analysis of mammalian primary cilia. 2012, Pubmed
Kastury, Complementary deoxyribonucleic acid cloning and characterization of a putative human axonemal dynein light chain gene. 1997, Pubmed
King, The genome of the choanoflagellate Monosiga brevicollis and the origin of metazoans. 2008, Pubmed
King, Starting and maintaining Monosiga brevicollis cultures. 2009, Pubmed
Kott, Loss-of-function mutations in LRRC6, a gene essential for proper axonemal assembly of inner and outer dynein arms, cause primary ciliary dyskinesia. 2012, Pubmed
Kuhlmann, The membrane proteome of sensory cilia to the depth of olfactory receptors. 2014, Pubmed
Laurençon, Identification of novel regulatory factor X (RFX) target genes by comparative genomics in Drosophila species. 2007, Pubmed
LeDizet, The light chain p28 associates with a subset of inner dynein arm heavy chains in Chlamydomonas axonemes. 1995, Pubmed
Li, Regulation of Smoothened Phosphorylation and High-Level Hedgehog Signaling Activity by a Plasma Membrane Associated Kinase. 2016, Pubmed
Li, Comparative genomics identifies a flagellar and basal body proteome that includes the BBS5 human disease gene. 2004, Pubmed
Li, Expansion of biological pathways based on evolutionary inference. 2014, Pubmed
Liu, The proteome of the mouse photoreceptor sensory cilium complex. 2007, Pubmed
Livak, Analysis of relative gene expression data using real-time quantitative PCR and the 2(-Delta Delta C(T)) Method. 2001, Pubmed
Loges, Deletions and point mutations of LRRC50 cause primary ciliary dyskinesia due to dynein arm defects. 2009, Pubmed
Lowe, Conserved left-right asymmetry of nodal expression and alterations in murine situs inversus. 1996, Pubmed , Xenbase
Lundberg, Primarily nasal origin of exhaled nitric oxide and absence in Kartagener's syndrome. 1994, Pubmed
Malicki, The Cilium: Cellular Antenna and Central Processing Unit. 2017, Pubmed
Marques, The activity of the Nodal antagonist Cerl-2 in the mouse node is required for correct L/R body axis. 2004, Pubmed
Marszalek, Situs inversus and embryonic ciliary morphogenesis defects in mouse mutants lacking the KIF3A subunit of kinesin-II. 1999, Pubmed
Mayer, Proteomic analysis of a membrane preparation from rat olfactory sensory cilia. 2008, Pubmed
McGrath, Two populations of node monocilia initiate left-right asymmetry in the mouse. 2003, Pubmed
Mellacheruvu, The CRAPome: a contaminant repository for affinity purification-mass spectrometry data. 2013, Pubmed
Meno, Two closely-related left-right asymmetrically expressed genes, lefty-1 and lefty-2: their distinct expression domains, chromosomal linkage and direct neuralizing activity in Xenopus embryos. 1997, Pubmed , Xenbase
Meno, Left-right asymmetric expression of the TGF beta-family member lefty in mouse embryos. 1996, Pubmed
Merchant, The Chlamydomonas genome reveals the evolution of key animal and plant functions. 2007, Pubmed , Xenbase
Merveille, CCDC39 is required for assembly of inner dynein arms and the dynein regulatory complex and for normal ciliary motility in humans and dogs. 2011, Pubmed
Mick, Proteomics of Primary Cilia by Proximity Labeling. 2015, Pubmed , Xenbase
Mitchison, Mutations in axonemal dynein assembly factor DNAAF3 cause primary ciliary dyskinesia. 2012, Pubmed
Mukhopadhyay, The ciliary G-protein-coupled receptor Gpr161 negatively regulates the Sonic hedgehog pathway via cAMP signaling. 2013, Pubmed
Nakamura, Fluid flow and interlinked feedback loops establish left-right asymmetric decay of Cerl2 mRNA. 2012, Pubmed
Narita, Multiple primary cilia modulate the fluid transcytosis in choroid plexus epithelium. 2010, Pubmed
Narita, Proteomic analysis of multiple primary cilia reveals a novel mode of ciliary development in mammals. 2012, Pubmed
Nonaka, Randomization of left-right asymmetry due to loss of nodal cilia generating leftward flow of extraembryonic fluid in mice lacking KIF3B motor protein. 1998, Pubmed
O'Connell, PedCheck: a program for identification of genotype incompatibilities in linkage analysis. 1998, Pubmed
Olbrich, Recessive HYDIN mutations cause primary ciliary dyskinesia without randomization of left-right body asymmetry. 2012, Pubmed
Olbrich, Loss-of-Function GAS8 Mutations Cause Primary Ciliary Dyskinesia and Disrupt the Nexin-Dynein Regulatory Complex. 2015, Pubmed
Omran, Ktu/PF13 is required for cytoplasmic pre-assembly of axonemal dyneins. 2008, Pubmed
Ostrowski, A proteomic analysis of human cilia: identification of novel components. 2002, Pubmed
Pal, Smoothened determines β-arrestin-mediated removal of the G protein-coupled receptor Gpr161 from the primary cilium. 2016, Pubmed
Pan, Signal transduction during fertilization in the unicellular green alga, Chlamydomonas. 2000, Pubmed
Pazour, Proteomic analysis of a eukaryotic cilium. 2005, Pubmed
Pennekamp, The ion channel polycystin-2 is required for left-right axis determination in mice. 2002, Pubmed
Pincus, Evolution of the phospho-tyrosine signaling machinery in premetazoan lineages. 2008, Pubmed
Pires-daSilva, The evolution of signalling pathways in animal development. 2003, Pubmed
Pusapati, EFCAB7 and IQCE regulate hedgehog signaling by tethering the EVC-EVC2 complex to the base of primary cilia. 2014, Pubmed
Raidt, Ciliary beat pattern and frequency in genetic variants of primary ciliary dyskinesia. 2014, Pubmed
Ramage, A combined proteomics/genomics approach links hepatitis C virus infection with nonsense-mediated mRNA decay. 2015, Pubmed
Rentzsch, FGF signalling controls formation of the apical sensory organ in the cnidarian Nematostella vectensis. 2008, Pubmed
Roosing, Mutations in RAB28, encoding a farnesylated small GTPase, are associated with autosomal-recessive cone-rod dystrophy. 2013, Pubmed
Rorick, Genomic strategy identifies a missense mutation in WD-repeat domain 65 (WDR65) in an individual with Van der Woude syndrome. 2011, Pubmed
Ruiz-Perez, Mutations in a new gene in Ellis-van Creveld syndrome and Weyers acrodental dysostosis. 2000, Pubmed
Rüschendorf, ALOHOMORA: a tool for linkage analysis using 10K SNP array data. 2005, Pubmed
Saijoh, Left-right patterning of the mouse lateral plate requires nodal produced in the node. 2003, Pubmed
Sanders, Centrin plays an essential role in microtubule severing during flagellar excision in Chlamydomonas reinhardtii. 1994, Pubmed
Satir, Overview of structure and function of mammalian cilia. 2007, Pubmed
Schweickert, The nodal inhibitor Coco is a critical target of leftward flow in Xenopus. 2010, Pubmed , Xenbase
Shah, Motile cilia of human airway epithelia are chemosensory. 2009, Pubmed
Sisson, All-digital image capture and whole-field analysis of ciliary beat frequency. 2003, Pubmed
Smith, Robust method for proteome analysis by MS/MS using an entire translated genome: demonstration on the ciliome of Tetrahymena thermophila. 2005, Pubmed
Solter, Evidence for role of flagella as sensory transducers in mating of Chlamydomonas reinhardi. 1977, Pubmed
Sonnhammer, InParanoid 8: orthology analysis between 273 proteomes, mostly eukaryotic. 2015, Pubmed
Stephens, Isolation of embryonic cilia and sperm flagella. 1986, Pubmed
Stephens, Ciliogenesis in sea urchin embryos--a subroutine in the program of development. 1995, Pubmed
Supp, Targeted deletion of the ATP binding domain of left-right dynein confirms its role in specifying development of left-right asymmetries. 1999, Pubmed
Sutton, Enkurin is a novel calmodulin and TRPC channel binding protein in sperm. 2004, Pubmed
Takeda, Left-right asymmetry and kinesin superfamily protein KIF3A: new insights in determination of laterality and mesoderm induction by kif3A-/- mice analysis. 1999, Pubmed
Tarkar, DYX1C1 is required for axonemal dynein assembly and ciliary motility. 2013, Pubmed
Thiele, HaploPainter: a tool for drawing pedigrees with complex haplotypes. 2005, Pubmed
Thompson, Nonlethal deciliation of Tetrahymena by a local anesthetic and its utility as a tool for studying cilia regeneration. 1974, Pubmed
Tisler, Cilia are required for asymmetric nodal induction in the sea urchin embryo. 2016, Pubmed
Toriyama, The ciliopathy-associated CPLANE proteins direct basal body recruitment of intraflagellar transport machinery. 2016, Pubmed , Xenbase
Uhlén, Proteomics. Tissue-based map of the human proteome. 2015, Pubmed
van Dam, The SYSCILIA gold standard (SCGSv1) of known ciliary components and its applications within a systems biology consortium. 2013, Pubmed
Vick, Flow on the right side of the gastrocoel roof plate is dispensable for symmetry breakage in the frog Xenopus laevis. 2009, Pubmed , Xenbase
Villefranc, Gateway compatible vectors for analysis of gene function in the zebrafish. 2007, Pubmed
Vladar, Analysis of ciliogenesis in primary culture mouse tracheal epithelial cells. 2013, Pubmed
Wallmeier, Mutations in CCNO result in congenital mucociliary clearance disorder with reduced generation of multiple motile cilia. 2014, Pubmed , Xenbase
Wan, Panorama of ancient metazoan macromolecular complexes. 2015, Pubmed
Wang, Intraflagellar transport particles participate directly in cilium-generated signaling in Chlamydomonas. 2006, Pubmed
Warner, Contribution of hedgehog signaling to the establishment of left-right asymmetry in the sea urchin. 2016, Pubmed
Warner, Hedgehog signaling requires motile cilia in the sea urchin. 2014, Pubmed
Witman, Isolation of Chlamydomonas flagella and flagellar axonemes. 1986, Pubmed
Witman, Chlamydomonas flagella. I. Isolation and electrophoretic analysis of microtubules, matrix, membranes, and mastigonemes. 1972, Pubmed
Wright, Genetic diagnosis of developmental disorders in the DDD study: a scalable analysis of genome-wide research data. 2015, Pubmed
Yang, Smoothened transduces Hedgehog signal by forming a complex with Evc/Evc2. 2012, Pubmed
Yang, A public genome-scale lentiviral expression library of human ORFs. 2011, Pubmed
Ye, A novel heterozygous deletion in the EVC2 gene causes Weyers acrofacial dysostosis. 2006, Pubmed
Yoshiba, Cilia at the node of mouse embryos sense fluid flow for left-right determination via Pkd2. 2012, Pubmed
You, Culture and differentiation of mouse tracheal epithelial cells. 2013, Pubmed
Young, CRISPR/Cas9-Mediated Rapid Generation of Multiple Mouse Lines Identified Ccdc63 as Essential for Spermiogenesis. 2015, Pubmed
