Click here to close Hello! We notice that you are using Internet Explorer, which is not supported by Xenbase and may cause the site to display incorrectly. We suggest using a current version of Chrome, FireFox, or Safari.
XB-ART-54515
Cilia 2017 Jan 01;6:4. doi: 10.1186/s13630-017-0047-7.
Show Gene links Show Anatomy links

La-related protein 6 controls ciliated cell differentiation.

Manojlovic Z, Earwood R, Kato A, Perez D, Cabrera OA, Didier R, Megraw TL, Stefanovic B, Kato Y.


???displayArticle.abstract???
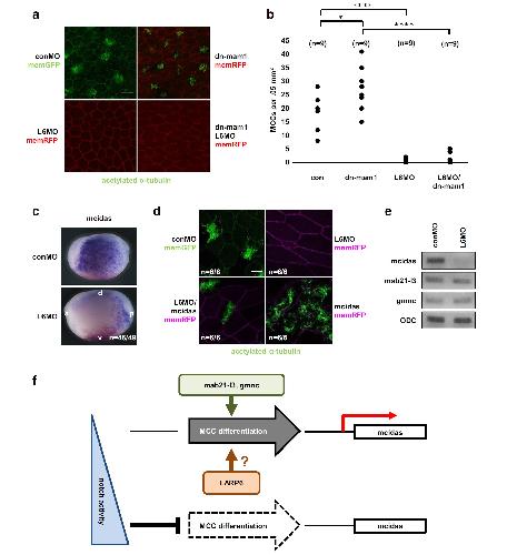
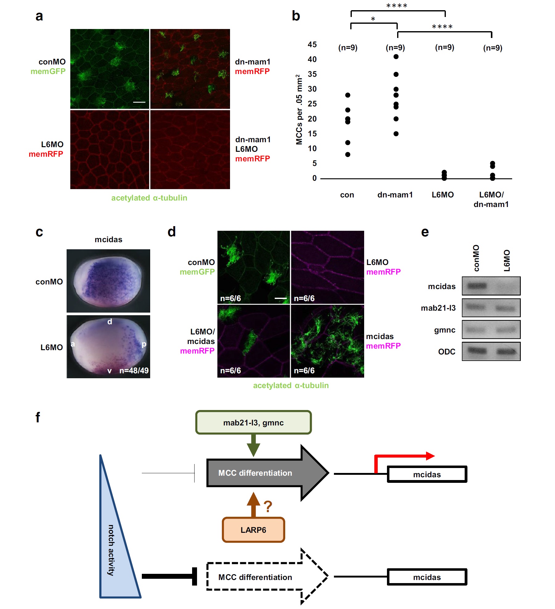
BACKGROUND: La-related protein 6 (LARP6) is an evolutionally conserved RNA-binding protein. Vertebrate LARP6 binds the 5' stem-loop found in mRNAs encoding type I collagen to regulate their translation, but other target mRNAs and additional functions for LARP6 are unknown. The aim of this study was to elucidate an additional function of LARP6 and to evaluate the importance of its function during development. METHODS: To uncover the role of LARP6 in development, we utilized Morpholino Oligos to deplete LARP6 protein in Xenopus embryos. Then, embryonic phenotypes and ciliary structures of LAPR6 morphants were examined. To identify the molecular mechanism underlying ciliogenesis regulated by LARP6, we tested the expression level of cilia-related genes, which play important roles in ciliogenesis, by RT-PCR or whole mount in situ hybridization (WISH). RESULTS: We knocked down LARP6 in Xenopus embryos and found neural tube closure defects. LARP6 mutant, which compromises the collagen synthesis, could rescue these defects. Neural tube closure defects are coincident with lack of cilia, antenna-like cellular organelles with motility- or sensory-related functions, in the neural tube. The absence of cilia at the epidermis was also observed in LARP6 morphants, and this defect was due to the absence of basal bodies which are formed from centrioles and required for ciliary assembly. In the process of multi-ciliated cell (MCC) differentiation, mcidas, which activates the transcription of genes required for centriole formation during ciliogenesis, could partially restore MCCs in LARP6 morphants. In addition, LARP6 likely controls the expression of mcidas in a Notch-independent manner. CONCLUSIONS: La-related protein 6 is involved in ciliated cell differentiation during development by controlling the expression of cilia-related genes including mcidas. This LARP6 function involves a mechanism that is distinct from its established role in binding to collagen mRNAs and regulating their translation.

???displayArticle.pubmedLink??? 28344782
???displayArticle.pmcLink??? PMC5364628
???displayArticle.link??? Cilia
???displayArticle.grants??? [+]

Species referenced: Xenopus
Genes referenced: arl13b b9d1 cetn2 col1a1 fkbp3 foxj1 gmnc hes5 larp6 mab21l3 maml1 mcc mcidas notch1 odad4 odc1 rfx2 rfx4 rfx7 sox2 strap tsc1 tuba4a tubg1
GO keywords: cilium organization
???displayArticle.antibodies??? B9d1 Ab1 Cetn2 Ab3
???displayArticle.morpholinos??? larp6 MO1


???attribute.lit??? ???displayArticles.show???
References [+] :
Bayfield, Conserved and divergent features of the structure and function of La and La-related proteins (LARPs). 2010, Pubmed