XB-ART-54590
Elife
2018 Feb 07;7. doi: 10.7554/eLife.33420.
Show Gene links
Show Anatomy links
Role of the visual experience-dependent nascent proteome in neuronal plasticity.
???displayArticle.abstract???
Experience-dependent synaptic plasticity refines brain circuits during development. To identify novel protein synthesis-dependent mechanisms contributing to experience-dependent plasticity, we conducted a quantitative proteomic screen of the nascent proteome in response to visual experience in Xenopus optic tectum using bio-orthogonal metabolic labeling (BONCAT). We identified 83 differentially synthesized candidate plasticity proteins (CPPs). The CPPs form strongly interconnected networks and are annotated to a variety of biological functions, including RNA splicing, protein translation, and chromatin remodeling. Functional analysis of select CPPs revealed the requirement for eukaryotic initiation factor three subunit A (eIF3A), fused in sarcoma (FUS), and ribosomal protein s17 (RPS17) in experience-dependent structural plasticity in tectal neurons and behavioral plasticity in tadpoles. These results demonstrate that the nascent proteome is dynamic in response to visual experience and that de novo synthesis of machinery that regulates RNA splicing and protein translation is required for experience-dependent plasticity.
???displayArticle.pubmedLink??? 29412139
???displayArticle.pmcLink??? PMC5815848
???displayArticle.link??? Elife
???displayArticle.grants??? [+]
EY011261 National Institutes of Health, EY019005 National Institutes of Health, MH067880 National Institutes of Health, MH100175 National Institutes of Health, MH099799 National Institutes of Health, R01 MH067880 NIMH NIH HHS, R01 MH100175 NIMH NIH HHS, P30 EY019005 NEI NIH HHS , R01 EY011261 NEI NIH HHS , EY019005 NEI NIH HHS , MH100175 NIMH NIH HHS, MH099799 NIMH NIH HHS, EY011261 NEI NIH HHS , MH067880 NIMH NIH HHS
Species referenced: Xenopus
Genes referenced: acta1 acta2 actb actc1 actg1 ap2a2 aplp2 arnt2 atp2a2 cand1 capza1 capza2 cbx1 cbx3 cct7 clasp1 col18a1 cox5a ctnnb1 cxxc4 dnm1l dpysl3 eif3a eif4a1 fasn fus gria1 gria2 gtf2ird1 h4c1 hk1 hnrnpa1 hnrnpab hnrnpc hsp90ab1 hspa5 iws1 jpt1 kif1c kif5c krt78 l1cam lgmn lonp1 mcm4 mdh2 metap2 mtrex nacad ncl nono papss1 pbrm1 pcbp2 pcbp3 pmp2 psmc6 rab5a rab5b rab5c rps13 rps17 sfpq shtn1 smarcd1 smarcd2 smarcd3 smc1a sptan1 sptbn1 stip1 stmn2 syp tecta.2 tln1 trim69 ttpal tuba1b tuba1cl.3 vim
GO keywords: regulation of neuronal synaptic plasticity
???displayArticle.antibodies??? Calm1 Ab1 CaMK2a Ab4 L1cam Ab1 Psmd2 Ab1 Rps17 Ab1 Sh3gl2 Ab1 Tubb2b Ab6
???displayArticle.morpholinos??? eif3a MO1 fus MO2 nono MO1 rps17 MO1
???attribute.lit??? ???displayArticles.show???
|
|
Figure 1. Quantitative MS/MS analysis of newly synthesized proteins in vivo identifies visual experience-induced dynamics in the nascent proteome.(A) Protocol to prepare AHA-labeled samples from animals with or without visual experience (VE) for quantitative proteomic analysis. The midbrain ventricle was injected with AHA before exposure to a moving bar stimulus for 0.5 hr followed by 4 hr in ambient light. Control animals were exposed to ambient light for 5 hr. We dissected midbrains from 1200 to 1500 stage 47/48 tadpoles for each experimental group, yielding about 15 mg protein, in two independent experiments. Newly synthesized proteins (NSPs) from midbrains were tagged with biotin using click chemistry and processed for direct detection of biotin tags (DiDBiT). Samples from control and VE-treated animals were combined after dimethyl labeling for multidimensional protein identification technology (MudPIT) analysis. We identified 83 candidate plasticity proteins (CPPs) in the VE-dependent nascent proteome. (B–D) Pie charts of the protein classes in the global brain proteome (B), nascent proteome (C), and VE-dependent nascent proteome (D). Proteins were annotated using PANTHER protein classes. |
|
|
Figure 2âfigure supplement 1. Validation of changes in synthesis of eIF3A, FUS, and RPS17 in response to 4 hr of visual experience.(A) Protocol to prepare AHA-labeled samples for western blot. (B, C) Scatter plots of western blot data of newly synthesized (B) or total (C) CPPs. Data are normalized intensity ratios of VE samples compared to the paired controls. The intensities of individual bands for total proteins were normalized to β-tubulin, while the intensities of bands for NSPs were normalized to biotinylated BSA, which served as an internal standard, and β-tubulin. Western blots of CPPs (red) corroborated the proteomic results. *p<0.05, **p<0.01, two-tailed Studentâs t test for comparisons of total proteins and Mann-Whitney test for comparisons of NSPs. n â¥Â 4 independent experiments for each CPP. The black bars represent the mean. |
|
|
Figure 3. Bioinformatic analysis indicates that candidate plasticity proteins are enriched in processes related to protein translation, RNA splicing and chromatin remodeling.(A) Functional protein interaction networks of CPPs, shown as dots. Lines connecting CPP nodes represent protein interactions reported in the human (left) or mouse (right) STRING databases, with higher interaction confidence represented by thicker lines. CPPs belonging to the top biological processes in each network are color-coded: RNA splicing (red); chromatin remodeling (blue); and translation (green). (B) Fold changes in synthesis of all CPPs pertaining to RNA splicing, translation and chromatin remodeling, not restricted to those within the networks identified by STRING in (A), are color coded by average fold increase or decrease compared to control from 0.5 (blue) to 2.0 (red), indicated at the right. See also Supplementary file 4, which shows that pathways involved in RNA splicing and chromatin remodeling are statistically enriched for CPPs.10.7554/eLife.33420.009Figure 3—source data 1. Values of the fold changes in synthesis of all CPPs presented in Figure 3B. |
|
|
Figure 4âfigure supplement 1. Newly synthesized FUS is required for visual experience-dependent structural plasticity.(AâD) To test the effect of overexpression of CPPs on structural plasticity in response to VE, tecta were electroporated with GFP-expression plasmid 2 days before imaging. GFP-expressing tectal neurons were imaged in vivo before and after 4 hr in dark followed by 4 hr of VE. Dendritic arbors of individual neurons were reconstructed in 3D and total dendritic branch length (TDBL) was compared across imaging time-points for individual neurons. (AâD) Plots of VE-dependent changes in tectal neuron growth rate over 4 hr in dark and VE in tecta electroporated with GFP-expression plasmid (A), GFP and eIF3A-expression plasmid (B), GFP and FUS-expression plasmid (C), or GFP and RPS17-expression plasmid (D). Gray lines connect data points for individual neurons and black lines are the average changes in growth rate in dark and VE. Neurons treated with control GFP-expression plasmid increase growth rate with VE compared to dark. Overexpression of RPS17 blocked the VE-dependent increase in dendritic arbor growth. VE-dependent structural plasticity was unaffected by eIF3A or FUS overexpression. Control: n = 8 cells; eIF3A OE: n = 6 cells; FUS OE: n = 11 cells; RPS17 OE: n = 17 cells. *p<0.05, **p<0.01, Two-tailed paired Studentâs t test were used to compare between two matched pairs. |
|
|
Figure 5. Newly synthesized eIF3A and RPS17 are required for visual experience-dependent structural plasticity.(A) Schematic of different steps of regulation in gene and protein expression. (BâDââ) VE-dependent changes in tectal neuron dendritic arbor growth rate over 4 hr in dark and VE in tecta electroporated with control MO (B, C, D), designated CPP MOs (Bâ, Bââ, Câ, Dâ), or CPP MOs and rescue constructs (Cââ, Dââ). Gray lines connect data points for individual neurons and black lines are average changes in TDBL in dark and VE. (BâBâ) VE-dependent changes in growth rate in tecta treated with control MO (B, eIF3A MO (Bâ), or RPS17 MO (Bââ). Control MO: n = 22 cells; eIF3A MO: n = 17 cells; RPS17 MO: n = 10 cells. Both eIF3A MO and RPS17 MO blocked the VE-dependent increase in dendritic arbor growth rate observed in controls. (CâCââ) Co-expression of eIF3A MO and exogenous eIF3A rescued the deficit in VE-induced structural plasticity seen with eIF3A knockdown. Control MO: n = 10 cells; eIF3A MO: n = 14 cells; eIF3A MO + eIF3A: n = 7 cells. (DâDââ) Co-expression of RPS17 MO and exogenous RPS17 rescued the deficit in VE-induced dendritic structural plasticity seen with RPS17 knockdown. Control MO: n = 9 cells; RPS17 MO: n = 10 cells; RPS17 MO + RPS17: n = 9 cells. (EâH) Validation of eIF3A and RPS17 knockdown and OE. (E, F) Left: representative WB of eIF3A and β-tubulin from tecta electroporated with eIF3A MO (E) or MO-insensitive eIF3A expression construct (F) compared to controls. Right: eIF3A MO significantly decreased synthesis of eIF3A protein (eIF3A MO: 0.5 ± 0.05, p=0.0003; n = 5 independent experiments) and the eIF3A expression construct generated significantly more eIF3A protein (eIF3A-OE: 1.89 ± 0.18, p=0.0198; n = 3 independent experiments). (G) Left: WB of RPS17 and β-tubulin from tecta electroporated with control or RPS17 MO. Right: Normalized RPS17 expression levels in tecta electroporated with control or RPS17 MO. RPS17 MO significantly reduced synthesis of RPS17 protein (RPS17 MO: 0.54 ± 0.16, p=0.0309; n = 4 independent experiments). (H) Left: Images of GFP (top), RPS17 (middle) expression and DAPI (bottom) labeling in HEK cells expressing GFP alone (Control, left) or GFP and RPS17 (right). Right: RPS17 expression in GFP+ ROI, normalized to RPS17 expression in GFP- ROI. The RPS17 expression construct increased RPS17 immunolabeling. Control: 1.6 ± 0.16; RPS17-OE: 2.43 ± 0.19; p=0.0029; n = 7 different fields imaged from two independent experiments for each experimental condition. *p<0.05, **p<0.01, two-tailed paired Studentâs t test were used to compare between two matched pairs (BâD) and one-tailed Studentâs t test for comparisons of two independent groups (EâH). Error bars represent ±SEM (EâH).10.7554/eLife.33420.015Figure 5âsource data 1. Values of VE-dependent changes in tectal neuron growth rate over 4 hr in dark and VE presented in Figure 5BâBââ, Figure 5CâCââ, and Figure 5DâDââ.Raw values of normalized protein expression of eif3A or RPS17 in tecta electroporated with control/eif3A MO, control/eIF3A expression construct, or control/RPS17 MO presented in Figure 5EâG. Raw values of normalized protein expression of RPS17 in HEK cells transfected with control or RPS17 expression construct presented in Figure 5H. |
|
|
Figure 6âfigure supplement 1. eIF3A and RPS17 regulate protein synthesis in the tadpole tectum.(A) Schematic of tadpole optic tectum showing the location of neuronal cell body layer (green) where tectal neuronal somata (black) extend processes into the neuropil (gray). MOs were electroporated into the tectum, and two day later AHA was injected into the midbrain ventricle. Tadpole brains were dissected 1 hr later and processed for click chemistry, which tags AHA with a fluorophore for visualization of AHA-labeled proteins. (B) Images of fluorescent AHA labeling in z-projections through optic tectum (top) or single confocal optical sections from comparable depths in optic tectum (bottom) from animals electroporated with control MO, eIF3A MO, RPS17 MO, or both eIF3A and RPS17 MO. In vivo AHA labeling detected 1 hr after ventricular AHA injection is increased by knockdown of eIF3A in both the neuronal cell body layer and neuropil. Knockdown both eIF3A and RPS17 only increase AHA labeling in the neuropil. (C) Normalized AHA labeling in the neuronal cell body layer and neuropil in animals treated with control MO, eIF3A MO, RPS17 MO, or both eIF3A and RPS17 MO. Control MO: 1 ± 0.04 in neuronal cell body layer and 1 ± 0.04 in neuropil, n = 14 brains; eIF3A MO: 1.91 ± 0.15 in neuronal cell body layer and 1.81 ± 0.3 in neuropil, n = 7 brains; RPS17 MO: 1 ± 0.07 in neuronal cell body layer and 1.21 ± 0.09 in neuropil, n = 12 brains; eIF3A plus RPS17 MO: 1.13 ± 0.05 in neuronal cell body layer and 1.36 ± 0.09 in neuropil, n = 19 brains. *=p < 0.05, **=p < 0.01, Steel-Dwass test was used for nonparametric multiple comparisons between all pairs. Error bars represent ±SEM. Scale bar = 100 μm. |
|
|
Figure 7. Knockdown of eIF3A, RPS17, and FUS blocks visual experience-dependent behavioral plasticity.(A) Protocol to evaluate the effect of eIF3A, FUS, and RPS17 knockdown on visual avoidance behavior. Tecta were electroporated with control MO or eIF3A MO + RPS17 MO + FUS MO and 2 days later were assayed for baseline visual avoidance behavior at −1 hr, exposed to VE for 4 hr and assayed for visual avoidance behavior 5 hr and 24 hr after the onset of VE. (B) VE-induced behavioral plasticity in control animals was detected at 5 hr and maintained at 24 hr. (C) Triple knockdown blocked behavioral plasticity. AI values were normalized to baseline at −1 hr (B–C). (B–C) CMO: AI = 1 ± 0.07, 1.32 ± 0.09, or 1.48 ± 0.09; n = 21, 27, or 31 animals for tests at −1 hr, 5 hr, or 24 hr; eIF3A MO + RPS17 MO + FUS MO: AI = 1 ± 0.10, 1.19 ± 0.08, or 1.18 ± 0.08; n = 22, 33, or 33 animals for tests at −1 hr, 5 hr, or 24 hr. *=p < 0.05, **=p < 0.01, the Steel-Dwass test was used for nonparametric multiple comparisons with control. Error bars represent ±SEM. (D) Schematic of visual experience-induced dynamics in protein synthesis machinery. By combining BONCAT and DiDBiT, we identified CPPs including master regulators that control gene expression or protein translation, such as eIF3A, FUS, and RPS17, and effector proteins that maintain plasticity in response to VE, such as cytoskeletal proteins. Functional analysis of select CPPs suggests that de novo synthesis of master regulators is required for experience-dependent plasticity. Our data suggest that the experience-dependent changes in the nascent proteome result from a combination of direct changes in synthesis of master regulators and effector proteins, and secondary effects downstream of differential synthesis of master regulators.10.7554/eLife.33420.021Figure 7—source data 1. Quantification of normalized AI values data presented in Figure 7B–C. |
|
|
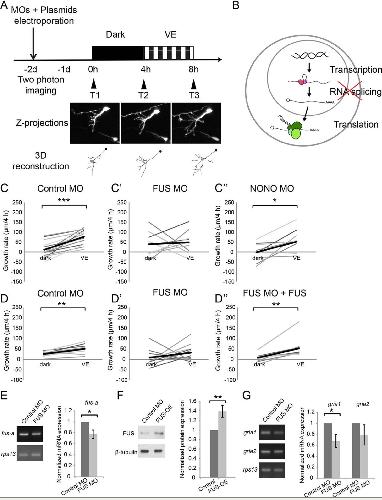
Figure 4. Newly synthesized FUS is required for visual experience-dependent structural plasticity.(A) Protocol to test the effect of MO-mediated CPP knockdown on VE-dependent structural plasticity. Tecta were co-electroporated with MOs and GFP-expression plasmid 2 days before imaging. GFP-expressing tectal neurons were imaged in vivo before and after 4 hr in dark followed by 4 hr of VE. Images of a control neuron are shown. Dendritic arbors of individual neurons were reconstructed and total dendritic branch length (TDBL) was compared across imaging time-points. (B) A schematic of different regulatory steps of gene and protein expression, including nuclear transcription, RNA splicing, and cytosolic translation. (CâCââ) Plots of VE-dependent growth rates (changes in TDBL over 4 hr) in dark and VE in tecta electroporated with control MO (C), FUS MO (Câ), or NONO MO (Cââ). Gray lines connect data points for individual neurons and black lines are average growth rates in dark and VE. Neurons treated with control MO increase growth rate with VE compared to dark. FUS MO blocked the normal increase in growth rate in response to VE. VE-dependent structural plasticity was unaffected by NONO MO. Control MO: n = 14 cells; FUS MO: n = 9 cells; NONO MO: n = 10 cells. (DâDââ) The impaired experience-dependent structural plasticity seen with FUS knockdown (Dâ) was rescued by expression of exogenous FUS (Dââ). Control MO: n = 9 cells; FUS MO: n = 11 cells; FUS MO + FUS: n = 10 cells. (E, F) Validation of FUS knockdown and overexpression (OE). Normalized mRNA or protein expression of fus/FUS in tecta electroporated with FUS MO (E) or FUS expression construct (F), compared to controls. (E) Left: Representative gels of fus-a and control rps13 transcripts from tecta electroporated with control or FUS MO. Right: fus-a expression normalized to rps13 from tecta treated with control or FUS MO. FUS knockdown significantly reduced fus-a (0.78 ± 0.08, p=0.0302), n = 4 independent experiments. (F) Left. Representative blots of FUS and β-tubulin expression from tecta electroporated with control or FUS expression construct. Right: FUS expression normalized to β-tubulin from tecta treated with control or FUS expression constructs. FUS expression construct significantly increased FUS protein. FUS-OE: 1.4 ± 0.13, p=0.0172; n = 5 independent experiments. (G) Left: Representative gels of gria1 and gria2 and control rps13 transcripts from tecta electroporated with control MO or FUS MO. Right: plots of gria1 and gria2 expression normalized to rps13 from tecta treated with control or FUS MO. Fus MO significantly decreased gria1 (0.68 ± 0.12, p=0.0365) but not gria2 (0.79 ± 0.18, p=0.1642); n = 4 independent experiments. *p<0.05, **p<0.01, ***p<0.001, two-tailed paired Studentâs t test for comparisons between two matched pairs (CâD) and one-tailed Studentâs t test for comparisons of two independent groups (EâG). Error bars represent ±SEM (EâG). |
|
|
Figure 2. Validation of visual experience-dependent changes in CPP synthesis.(A) Protocol to prepare AHA-labeled samples. Tissue was processed to tag AHA-labeled proteins from VE-treated and control samples with biotin using click chemistry followed by western blot analysis. (B, C) Scatter plots of western blot data of newly synthesized (B) or total (C) CPPs and non-CPPs. Data are presented as ratios of intensities for paired VE and control samples. αCaMKII (yellow) is a positive control. WBs of CPPs (red) corroborated the proteomic results. For non-CPPs (gray), L1CAM NSPs increased and decreased in western blot and proteomic data, while calmodulin NSPs consistently decreased in western blot data, but increased and decreased in proteomic data (Supplementary file 2). (D) Representative images of western blots of newly synthesized or total CPPs and non-CPPs. The Y axis of B is plotted in a log scale and the Y axis of C is plotted in a linear scale. *p<0.05, **p<0.01, ***p<0.001, two-tailed Studentâs t test (C) or Mann-Whitney test (B) was used to compare between paired samples from control and VE treatments. n â¥Â 4 independent experiments for each CPP. The black bars represent the mean. |
|
|
Figure 6. Knockdown of EIF3a, RPS17, and FUS blocks visual experience-dependent structural plasticity. (A, C) Schematics of different steps of regulation in gene and protein expression. We tested the effect of manipulating translation alone (A) or both translation and RNA splicing (C). (BâBâ, DâDâ) VE-dependent changes in growth rate over 4 hr in dark and VE in tecta treated with control MO (B, D) or designated CPP MO mixtures (Bâ, Dâ). Gray lines connect data points for individual neurons and black lines are average changes in growth rate in dark and VE. (B, Bâ) VE-dependent changes in growth rate in neurons from tecta electroporated with control MO (B) or eIF3A and RPS17 MO (Bâ). Control MO: n = 9 cells; eIF3A MO + RPS17 MO: n = 11 cells. Knocking down both eIF3A and RPS17 blocked the VE-dependent increase in dendritic arbor growth. (D, Dâ) VE-dependent changes in growth rate of neurons in tecta electroporated with control MO (D) or a mixture of eIF3A MO, RPS17 MO, and FUS MO (Dâ). Control MO: n = 7 cells; eIF3A MO + RPS17 MO + FUS MO: n = 17 cells. Combined knockdown of eIF3A, RPS17, and FUS blocked the VE-dependent increase in dendritic arbor growth. (E, F) Dendritic arbor growth rate over 4 hr in dark (E) and VE (F) in tecta electroporated with control MO or designated CPP MOs. Dendritic growth rates in dark (E) are similar to individual MO knockdown but growth rates over 4 hr in VE (F) were significantly decreased in tecta electroporated with eIF3A MO + RPS17 MO or eIF3A MO + RPS17 MO + FUS MO. The variances in growth rates in the dark were not significantly different between groups (O'Brien, Brown-Forsythe, Levene, and Bartlett test). (G) TDBL at T1 reflects developmental dendritic arbor growth. Combined knockdown of eIF3A, RPS17, and FUS or eIF3A and RPS17 significantly reduced TDBL at T1. (EâG) Control MO: n = 38 cells; eIF3A MO: n = 17 cells; FUS MO: n = 9 cells; RPS17 MO: n = 10 cells; eIF3A MO + RPS17 MO: n = 11 cells; eIF3A MO + RPS17 MO + FUS MO: n = 17 cells. (H) Percentage of cells that increased dendritic arbor growth rate in response to VE. Control MO: 97%; eIF3A MO: 59%; FUS MO: 67%; RPS17 MO: 70%; eIF3A MO + RPS17 MO: 55%; eIF3A MO + RPS17 MO + FUS MO: 29%. Triple knockdown of eIF3A, RPS17, and FUS resulted in the lowest percentage of VE-responsive cells. Control morpholino and triple knockdown conditions have significantly different proportions of cells that respond to VE compared to the rest of the groups. *p<0.05, **p<0.01, two-tailed paired Studentâs t test were used to compare between two matched pairs (B, D) or Steel-Dwass test with control for nonparametric multiple comparisons (EâG). The Chi-Square test for independence with a Bonferroni correction was used to compare distributions of each group with rest of the groups (H). Error bars represent ±SEM (EâG). |
References [+] :
AGRANOFF,
PUROMYCIN EFFECT ON MEMORY FIXATION IN THE GOLDFISH.
1964, Pubmed
AGRANOFF, PUROMYCIN EFFECT ON MEMORY FIXATION IN THE GOLDFISH. 1964, Pubmed
Aizenman, Visually driven regulation of intrinsic neuronal excitability improves stimulus detection in vivo. 2003, Pubmed , Xenbase
Alvarez-Castelao, Cell-type-specific metabolic labeling of nascent proteomes in vivo. 2017, Pubmed
Bartley, Mammalian FMRP S499 Is Phosphorylated by CK2 and Promotes Secondary Phosphorylation of FMRP. 2016, Pubmed
Benito, The neuronal activity-driven transcriptome. 2015, Pubmed
Bestman, In vivo time-lapse imaging of cell proliferation and differentiation in the optic tectum of Xenopus laevis tadpoles. 2012, Pubmed , Xenbase
Bestman, An in vivo screen to identify candidate neurogenic genes in the developing Xenopus visual system. 2015, Pubmed , Xenbase
Bestman, The RNA binding protein CPEB regulates dendrite morphogenesis and neuronal circuit assembly in vivo. 2008, Pubmed , Xenbase
Bestman, Morpholino studies in Xenopus brain development. 2014, Pubmed , Xenbase
Boersema, Multiplex peptide stable isotope dimethyl labeling for quantitative proteomics. 2009, Pubmed
Boring, Experimental phenocopy of a minute maternal-effect mutation alters blastoderm determination in embryos of Drosophila melanogaster. 1989, Pubmed
Bowling, BONLAC: A combinatorial proteomic technique to measure stimulus-induced translational profiles in brain slices. 2016, Pubmed
Butko, In vivo quantitative proteomics of somatosensory cortical synapses shows which protein levels are modulated by sensory deprivation. 2013, Pubmed
Cajigas, The local transcriptome in the synaptic neuropil revealed by deep sequencing and high-resolution imaging. 2012, Pubmed
Ceman, Phosphorylation influences the translation state of FMRP-associated polyribosomes. 2003, Pubmed
Chen, Visualizing long-term memory formation in two neurons of the Drosophila brain. 2012, Pubmed
Cline, In vivo development of neuronal structure and function. 1996, Pubmed
Cociorva, Validation of tandem mass spectrometry database search results using DTASelect. 2007, Pubmed
Costa-Mattioli, Translational control of long-lasting synaptic plasticity and memory. 2009, Pubmed
Darnell, FMRP stalls ribosomal translocation on mRNAs linked to synaptic function and autism. 2011, Pubmed
Dichmann, fus/TLS orchestrates splicing of developmental regulators during gastrulation. 2012, Pubmed , Xenbase
Dieterich, Labeling, detection and identification of newly synthesized proteomes with bioorthogonal non-canonical amino-acid tagging. 2007, Pubmed
Dong, Role of eIF3 p170 in controlling synthesis of ribonucleotide reductase M2 and cell growth. 2004, Pubmed
Dong, Visual avoidance in Xenopus tadpoles is correlated with the maturation of visual responses in the optic tectum. 2009, Pubmed , Xenbase
Dong, Initiation factor eIF3 and regulation of mRNA translation, cell growth, and cancer. 2006, Pubmed
Engert, Moving visual stimuli rapidly induce direction sensitivity of developing tectal neurons. 2002, Pubmed , Xenbase
FLEXNER, Memory in mice as affected by intracerebral puromycin. 1963, Pubmed
Fujii, The RNA binding protein TLS is translocated to dendritic spines by mGluR5 activation and regulates spine morphology. 2005, Pubmed
Haas, AMPA receptors regulate experience-dependent dendritic arbor growth in vivo. 2006, Pubmed , Xenbase
Hashem, Structure of the mammalian ribosomal 43S preinitiation complex bound to the scanning factor DHX29. 2013, Pubmed
Ho, The cell biology of synaptic plasticity. 2011, Pubmed
Hrvatin, Single-cell analysis of experience-dependent transcriptomic states in the mouse visual cortex. 2018, Pubmed
Jablonski, GluA1 promotes the activity-dependent development of motor circuitry in the developing segmental spinal cord. 2013, Pubmed
Jackson, The mechanism of eukaryotic translation initiation and principles of its regulation. 2010, Pubmed
Kähne, Proteome rearrangements after auditory learning: high-resolution profiling of synapse-enriched protein fractions from mouse brain. 2016, Pubmed
Kandel, The molecular biology of memory storage: a dialogue between genes and synapses. 2001, Pubmed
Kelleher, Translational control by MAPK signaling in long-term synaptic plasticity and memory. 2004, Pubmed
Klann, Biochemical mechanisms for translational regulation in synaptic plasticity. 2004, Pubmed
Kondrashov, Ribosome-mediated specificity in Hox mRNA translation and vertebrate tissue patterning. 2011, Pubmed
Krug, Anisomycin blocks the late phase of long-term potentiation in the dentate gyrus of freely moving rats. 1984, Pubmed
Lagier-Tourenne, TDP-43 and FUS/TLS: emerging roles in RNA processing and neurodegeneration. 2010, Pubmed
Lamprecht, Structural plasticity and memory. 2004, Pubmed
Lee, eIF3 targets cell-proliferation messenger RNAs for translational activation or repression. 2015, Pubmed
Lee, A ribosome-specialized translation initiation pathway is required for cap-dependent translation of vesicular stomatitis virus mRNAs. 2013, Pubmed
Leslie, Activity-regulated genes as mediators of neural circuit plasticity. 2011, Pubmed
Li, In vivo time-lapse imaging and serial section electron microscopy reveal developmental synaptic rearrangements. 2011, Pubmed , Xenbase
Liao, BDNF induces widespread changes in synaptic protein content and up-regulates components of the translation machinery: an analysis using high-throughput proteomics. 2007, Pubmed
Linden, A protein synthesis-dependent late phase of cerebellar long-term depression. 1996, Pubmed
Lisman, The molecular basis of CaMKII function in synaptic and behavioural memory. 2002, Pubmed
Liu, Fragile X Mental Retardation Protein Is Required to Maintain Visual Conditioning-Induced Behavioral Plasticity by Limiting Local Protein Synthesis. 2016, Pubmed , Xenbase
McDonald, MS1, MS2, and SQT-three unified, compact, and easily parsed file formats for the storage of shotgun proteomic spectra and identifications. 2004, Pubmed
Mi, PANTHER version 10: expanded protein families and functions, and analysis tools. 2016, Pubmed
Michalski, Ultra high resolution linear ion trap Orbitrap mass spectrometer (Orbitrap Elite) facilitates top down LC MS/MS and versatile peptide fragmentation modes. 2012, Pubmed
Miller, Disruption of dendritic translation of CaMKIIalpha impairs stabilization of synaptic plasticity and memory consolidation. 2002, Pubmed
Moccia, An unbiased cDNA library prepared from isolated Aplysia sensory neuron processes is enriched for cytoskeletal and translational mRNAs. 2003, Pubmed
Mu, Spike timing-dependent LTP/LTD mediates visual experience-dependent plasticity in a developing retinotectal system. 2006, Pubmed , Xenbase
Neant, The RNA-binding protein Xp54nrb isolated from a Ca²+-dependent screen is expressed in neural structures during Xenopus laevis development. 2011, Pubmed , Xenbase
Ngo, Noncanonical amino acids in the interrogation of cellular protein synthesis. 2011, Pubmed
Park, A quantitative analysis software tool for mass spectrometry-based proteomics. 2008, Pubmed
Peng, Evaluation of multidimensional chromatography coupled with tandem mass spectrometry (LC/LC-MS/MS) for large-scale protein analysis: the yeast proteome. 2003, Pubmed
Peng, V3D enables real-time 3D visualization and quantitative analysis of large-scale biological image data sets. 2010, Pubmed
Pielot, SynProt: A Database for Proteins of Detergent-Resistant Synaptic Protein Preparations. 2012, Pubmed
Sadygov, Code developments to improve the efficiency of automated MS/MS spectra interpretation. 2002, Pubmed
Schanzenbächer, Nascent Proteome Remodeling following Homeostatic Scaling at Hippocampal Synapses. 2016, Pubmed
Schiapparelli, Direct detection of biotinylated proteins by mass spectrometry. 2014, Pubmed
Schwartz, Activity-dependent transcription of BDNF enhances visual acuity during development. 2011, Pubmed , Xenbase
Sephton, Activity-dependent FUS dysregulation disrupts synaptic homeostasis. 2014, Pubmed
Shelkovnikova, Compromised paraspeckle formation as a pathogenic factor in FUSopathies. 2014, Pubmed
Shen, Inhibition to excitation ratio regulates visual system responses and behavior in vivo. 2011, Pubmed , Xenbase
Shen, Acute synthesis of CPEB is required for plasticity of visual avoidance behavior in Xenopus. 2014, Pubmed , Xenbase
Sin, Dendrite growth increased by visual activity requires NMDA receptor and Rho GTPases. 2002, Pubmed , Xenbase
Slipczuk, BDNF activates mTOR to regulate GluR1 expression required for memory formation. 2009, Pubmed
Smith, Dopaminergic stimulation of local protein synthesis enhances surface expression of GluR1 and synaptic transmission in hippocampal neurons. 2005, Pubmed
Stanton, Blockade of long-term potentiation in rat hippocampal CA1 region by inhibitors of protein synthesis. 1984, Pubmed
Sutton, Dendritic protein synthesis, synaptic plasticity, and memory. 2006, Pubmed
Szklarczyk, STRING v10: protein-protein interaction networks, integrated over the tree of life. 2015, Pubmed
Tabb, DTASelect and Contrast: tools for assembling and comparing protein identifications from shotgun proteomics. 2002, Pubmed
Tada, Molecular mechanisms of dendritic spine morphogenesis. 2006, Pubmed
Thompson, Thyroid Hormone Acts Locally to Increase Neurogenesis, Neuronal Differentiation, and Dendritic Arbor Elaboration in the Tadpole Visual System. 2016, Pubmed , Xenbase
Topisirovic, Translational control by the eukaryotic ribosome. 2011, Pubmed
Udagawa, FUS regulates AMPA receptor function and FTLD/ALS-associated behaviour via GluA1 mRNA stabilization. 2015, Pubmed
Van Aelst, Rho GTPases and activity-dependent dendrite development. 2004, Pubmed
Villén, The SCX/IMAC enrichment approach for global phosphorylation analysis by mass spectrometry. 2008, Pubmed
Wagner, Functional and biochemical characterization of human eukaryotic translation initiation factor 3 in living cells. 2014, Pubmed
Washburn, Large-scale analysis of the yeast proteome by multidimensional protein identification technology. 2001, Pubmed
West, Neuronal activity-regulated gene transcription in synapse development and cognitive function. 2011, Pubmed
Wühr, Deep proteomics of the Xenopus laevis egg using an mRNA-derived reference database. 2014, Pubmed , Xenbase
Xu, ProLuCID: An improved SEQUEST-like algorithm with enhanced sensitivity and specificity. 2015, Pubmed
Zhang, In-depth quantitative proteomic analysis of de novo protein synthesis induced by brain-derived neurotrophic factor. 2014, Pubmed
