|
Extended Data Figure 2. Fibronectin expression under the neural crest in vivo and contribution to tissue stiffness, stiffness measurements across epidermis, and ex vivo system characterisation.(a–d) Analysis of Fibronectin expression under the NC. (a) Schematic showing the imaging method used to access Fibronectin under the NC. (b) Immunostaining for Fibronectin on embryos at non- and pre-migratory stages. 20x panels, yellow outline is highlighting the anatomical position of the NC, green box highlights the region showed in the zoom panels. Zoom panels show heat maps of Fibronectin signal (representative of 5 independent samples). (c) Fluorescence signal intensity, histogram represents media and error bars SD (two-tailed t-test, CI= 95%). (d) Fibronectin signal thickness in the mesoderm at pre- and non-migratory stages, green lines represent media and red whiskers SD; Nc= 10 animals, Nd= 26 sections from 3 independent experiments (two-tailed t-test, CI= 95%). Scale bars (20x panels) 50 μm, (zoom panels) 20 μm. NC, neural crest. (e–f) Apparent elasticity was measured before and after mechanical removal of the ECM by gently scraping the surface of the tissue with a hair loop. (e) Apparent elasticity was measured directly on the mesoderm in the presence Fn(+) or absence Fn(-) of Fibronectin (Fn, green) in embryos at stage 21 (pre migratory). Spread of data is plotted, green lines represent median, red whiskers interquartile range (two-tailed Mann–Whitney, ***P<0.0006, CI= 95%, n= number of AFM-indentations, nfn(+)= 124, nfn(-)= 157). Average indentation depth= 8μm. (f) Immunostaining against Fibronectin (Fn), conditions as indicated. two-tailed Mann Whitney test, p value as indicated, N= 7 embryos. Scale bar 100 μm. (g–h) AFM controls. (g) Schematic of iAFM measurement. To control that the dissection of the epidermis did not modify the mesodermal elasticity we measured the elastic moduli through the epidermis and no differences were observed (compare with Fig. 1h). (h) Apparent elasticity, boxes show the 25th, median, and 75th percentiles; whiskers show the spread of data (excluding outliers) (two-tailed Mann–Whitney, ***P=0.0006, CI= 95%, N= number of animals δ= average indentation depth). (i–j) Representative examples of force curves obtained from measurements performed using cantilevers coated with either (i) 37 μm beads, ni= 2386 or (j) 90 μm beads, nj= 28; (red lines represent cantilever extension and dark blue lines retraction). Indentation depth (δ) for each curve is provided. (k–m)
ex vivo system characterization. (k) Cross-sectional confocal image of stiff or soft PAA hydrogels, confirming that gels (red) of varying stiffness values are evenly functionalized with Fibronectin (green). (l) Fibronectin thickness does not change between soft and stiff gels, N= 8 gels (two-tailed t-test, CI= 95%). Results in k and l are representative gels from three independent experiments. (m) AFM measurements, spread of data, green lines represent median, red whiskers interquartile range (two-tailed Mann–Whitney, ***P<0.00060, CI= 95%, nstiff= 60, nsoft= 50 from 10 gels). Scale bars (k) 50 μm. |
|
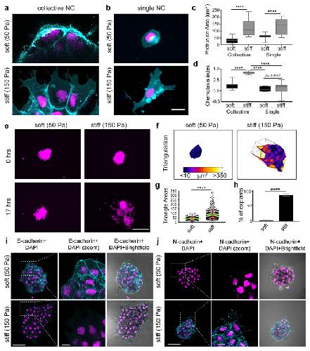
Extended Data Figure 3. Neural crest motility, dispersion, and EMT are controlled by substrate mechanics.(a–d) Protrusion and chemotaxis analysis of collective and single NC cells plated on soft and stiff substrates. (a) Confocal projections of labelled NC collectives plated on soft or stiff gels. (b) Confocal projections of labelled single NC cells plated on soft or stiff gels. (c) Protrusion area and (d) chemotaxis quantifications for collective and single NC cells plated on soft or stiff gels, boxes show the 25th, median, and 75th percentiles; whiskers show the spread of data (excluding outliers) Nprotrusion_area= 63 cells, Nchemotaxis= 79 cells (one-way ANOVA P <0.0001, two-tailed t-test ****P<0.0001, CI= 95%). (e–h) NC dispersion analysis on gels of varying stiffness. (e) NC cells labelled with nRFP and plated on stiff or soft gels are shown at 0 and 17 hours after plating. (f–h) quantification of cell dispersion. (f) Color-coded Delaunay triangulation shown at 17 hours after plating to facilitate visualization of the distances between neighbor cells. (g) Quantification of Delaunay triangulation, spread of data for each condition is plotted, green lines represent median, red whiskers the interquartile range (two-tailed Mann–Whitney, ****P<0.0001, CI= 95%, Ng= 730 triangles from 31 explants. (h) percentage of dispersing explants, histograms represent media and error bars s.e.m. (two-tailed t-test ****P<0.0001, CI= 95%, Nh= 31 explants) g and h, are data from 4 independent experiments (soft) and 3 independent experiments (stiff). (I,j) Immunostaining for (i) E-cadherin and (j) N-cadherin on NC plated on substrates of varying stiffnesses. a–b,e,i,j representative examples of 3 independent experiments. Scale bars (a,b) 20 μm, (e) 250 μm, (I,j) 50 μm, (I,j, zoom) 10 μm. |
|
Extended Data Figure 4. Posterior ablations, mesoderm targeted injections, and extrinsic compression characterisation.(a–b) Ablation controls. Mechanical tension in Xenopus is higher in the anterior region of the embryo than in posterior territories12,41. Consistent with this observation, no effect on NC migration or tissue stiffness was observed when the ablation was done in posterior regions. (a) Schematic showing embryos ablated at non-migratory stages, and NC migration at stage 23 (migratory)7. (b) Lateral views of Control and posteriorly ablated embryos hybridised with a probe against snail2. (c–d) Targeted injections to the head mesoderm. (c) Cartoon shows that injecting 2 dorso-vegetal blastomeres targets the head mesoderm. (d) Confocal images of targeted injections showing nuclear RFP expression in the mesoderm, panels as labelled in the figure. Scale bars (b) 250 μm, (d) 100 μm. (e–g) Compression controls. (e) Images of embryos being compressed from non- to pre-migratory stages with a 90-micron diameter bead attached to an AFM cantilever (bead, red circumference), neural plate border highlighted with red lines and NC position shown in light-blue, stages as labelled. (f) Magnitude maps from a particle image velocity (PIV) analysis indicates the x/y extent of the deformation induced by AFM indentation. (g) Maximum projection of a cross-section showing the z-deformation generated by the AFM compression, epidermis (ep) and mesoderm (ms) are being deformed, averaged maximum indentation depth (δ) is provided (nuclei are visible in the bead region due to a maximum projection effect). (h,i) Result of extrinsic stress experiments. (h) Dorsal view (anterior to top) of embryos hybridised with a probe against snail2, black arrows point to migrating NC. (i) Percentage of embryos displaying NC migration, histograms represent media, error bars s.e.m. N= 13 animals (two-tailed t-test **P=0.0010, CI= 95%). All experiments repeated three times. Scale bars (e, f) 200 μm, (g) 100 μm, (h) 200 μm. |
|
Extended Data Figure 5. Mesodermal stiffening promotes neural crest collective migration in a non-autonomous manner in vivo.(a–d) Non-autonomous effect of mesodermal myosin manipulations on NC migration in vivo. (a) Wild type labelled pre-migratory NC (cyan) grafted into pre-migratory wild type (WT), Myl9-MO, or CA-MYPT injected hosts (mesoderm in red). (b) Representative embryos showing normal NC migration in WT hosts and inhibited NC migration in Myl9-MO or CA-MYPT hosts. (c) Normalised NC migration N= 22 animals and (d) percentage of embryos displaying NC migration (one-way ANOVA P <0.0001; two-tailed t-test ***P<0.0006, ****P<0.0001, CI= 95%, N= 38 animals). Histograms in c, d, g represent media, error bars in c SD or s.e.m in d,g. (e–g) Effect of premature mesodermal stiffening on NC migration in vivo. (e) Wild type labelled pre-migratory NC grafted into non-migratory wild type (WT), or CA-MLC hosts. (f) Representative embryos showing premature NC migration in CA-MLC hosts, while no migration is observed in control embryos at this stage. (g) Percentage of embryos displaying NC migration, two-tailed t-test ****P<0.0001, CI= 95%, N= 20 animals. (h-k) Non-autonomous effect of DshDEP+ on NC migration. (h) Wild type labelled pre-migratory NC (cyan) was grafted into pre-migratory wild type (WT), or DshDEP+ hosts. (i) Representative examples showing NC migration in WT hosts and inhibited NC migration on DshDEP+ injected hosts (mesoderm in red). (j) Normalised NC migration and (k) percentage of embryos displaying NC migration (two-tailed t-test ***P<0.0002 ****P<0.0001, CI= 95% N= 14 animals). Histograms in j, k represent media and error bars (j) s.e.m and (d) SD. b,f,i are representative examples of 3 independent experiments. Scale bars (b) 200 μm, (f) 100 μm, (i) 150 μm. |
|
Extended Data Figure 6. Head mesoderm manipulations did not affect Fibronectin deposition and organization under the NC.As it has been previously described that myosin and PCP inhibition can affect Fibronectin deposition and organization in dorsal mesoderm27,28,42; we analyse the effect of these treatment in the lateral mesoderm underlying the premigratory NC. Our results show no effect of myosin or PCP inhibition in Fibronectin deposition or organization in lateral mesoderm, indicating that the effect of our treatments on NC migration are not due to an indirect effect on Fibronectin, but rather a consequence of affecting mesoderm stiffness. (a–c) Transverse sections showing Fibronectin expression under different treatments used to manipulate head mesoderm’s apparent elasticity. (a) Schematic showing the area presented in b–c. (b–c) Immunostaining against Fibronectin (green) and DAPI stain (blue) showing Fibronectin signal underneath the NC, treatments as labelled in each panel. Scale bar 30 μm. (d–g) Effect of mesoderm manipulation on Fibronectin assembly. (d) Dorsal view of a flat-mounted embryo, white square indicates the area shown in b and c. (e) Immunostaining against Fibronectin (green) in non-migratory embryos (stage 13), showing Fibronectin assembly underneath the NC, treatments as indicated. (f) Immunostaining against Fibronectin (green) in pre-migratory embryos (stage 20) showing Fibronectin assembly underneath the NC, treatments as indicated. (g) Control to show that inhibition of PCP signaling (DshDEP+) affects Fibronectin assembly of dorsal mesoderm42, but not in lateral mesoderm (f). Scale bars 30 μm. b–c and e–g are representative examples of 3 independent experiments. |
|
Extended Data Figure 7. NC senses mesoderm stiffening by using an Integrin/Vinculin/Talin-mediated mechanoresponsive mechanism.(a–c) Analysis of NC migration after Integrin-β1, Vinculin or Talin knockdown. (a) Lateral views of embryos hybridised with a probe against snail2. Control embryos migrate normally from dorsal to ventral. However, NC migration is drastically inhibited in embryos treated with Itgβ1-MO or the negative dominants Vinculin-Cter or Talin-Nter. Embryos in a are representative examples of 3 independent experiments. (b–c) quantification of neural crest migration showing (b) percentage of embryos and (c) normalised NC migrated distances. Histograms represent media, error bars SD. (one-way ANOVA P <0.0001, two-tailed t-test ***P<0.0002 ****P<0.0001, CI= 95%). N= 39 embryos. Scale bar 200 μm. |
|
Extended Data Figure 8. Actomyosin expression in the head mesoderm does not change from non- to pre-migratory stages.(a–e) Analysis of actin and phospho-myosin expression under the NC. As actomyosin contractility has been proposed to contribute to paraxial mesoderm stiffness in Xenopus13, we assessed actomyosin activity in the head mesoderm, the substrate of the NC. Note that the expression levels of either actin or p-myosin remained unchanged at pre-migratory stages compared to non-migratory stages. (a) Schematic showing the imaging method used to access the head mesoderm under the NC. (b) Phalloidin stain was used to label actin on embryos at non- and pre-migratory stages. (d) Immunostaining against phospho-myosin on embryos at non- and pre-migratory stages. (c–e) quantification of fluorescence intensity across the membrane represented by a continuous line, each point represents media and error bars SD; n, number of measurements per data (time) point, nc= 16, ne= 15, from 3 independent experiments, non-significant differences were observed, p value is indicated in each chart (two-tailed t-test, CI= 95%). Scale bars 20 μm. |
|
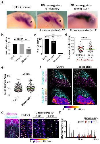
Extended Data Figure 9. Myosin contractility is not required to maintain mesodermal stiffness.(a–f) Blebbistatin incubation experiments. To functionally test the effect of actomyosin contractility on mesoderm stiffness, we applied blebbistatin on pre-migratory embryos. Note that blebbistatin treatment at this stage did not affected mesoderm stiffness, cell density or NC migration, in spite of a dramatic reduction in myosin phosphorylation. (a) Lateral views of embryos hybridised with a probe against snail2, showing no differences in NC migration after 4 hours of incubation with DMSO or Blebbistatin (BB), embryos were incubated as indicated. (b) Normalised NC migration and (c) percentage of embryos. Histograms and error bars on c,
d represent medians and SD respectively (one-way ANOVA P <0.0001, two-tailed t-test **P<0.008, ***P<0.002, CI= 95%, N= 19 animals). (d) iAFM measurement direct on mesoderm; Spread of data plotted for each condition, green lines represent median, red whiskers the interquartile range (two-tailed Mann–Whitney test, p value as indicated, CI= 95%, n= number of AFM-indentations, nDMSO= 116, nBB_pre= 204, N= number of animals, δ= averaged maximum indentation depth). (e–f) As blebbistatin treatment could affect cell-cell adhesion promoting cell dispersion, we measured its effect on cell dispersion by calculating the distance between neighbor mesoderm cells. (e) Chart comparing the mean area of the triangle formed by each mesoderm cell with its neighbours, calculated by Delaunay triangulation (Mann Whitney test p value as shown). (f) Images showing neural crest and mesoderm cells (treated as indicated) and triangles from which the areas were calculated. Scale bar 200 μm (g) Immunostaining for phospho-Myosin (pMyosin), dorsal view of a flat-mounted embryo and color-coded intensity of zoom images at the indicated time points are shown (scale in arbitrary units). (h) Fluorescence intensity in arbitrary units [a.u.] across the white line in the zoom panels. All experiments repeated at least three times. a,f,g are representative examples of 3 independent experiments. Scale bars (b) 150 μm, (e, whole) 100 μm, (e, zoom) 15 μm. ms, mesoderm; nt, notochord; e, eye. |
|
Extended Data Figure 10. Extrinsic compression modifies the environment of PCP depleted embryos and triggers premature neural crest collective migration, in vivo.(a), Magnitude maps from a particle image velocity (PIV) analysis presented to facilitate the visualisation of the x/y extent of the stress field generated by the extrinsic compression experiment (scale bar in microns). Neural plate border shown in red lines, neural crest in light blue. (b–c) Extrinsic stress-induced premature NC migration. (b) Lateral views of embryos hybridised with a probe against snail2, notice NC premature migration is observed in the DshDEP+/Stressed panel. (c) Normalised NC migration and (d) percentage of embryos displaying each phenotype are shown. Histograms and bars represent media and SD, (one-way ANOVA P <0.0001, two-tailed t-test ****P<0.0001, CI= 95%, N= 18 animals). Images in a and b are representative examples of 3 independent experiments. Scale bars (a) 200 μm, (b) 150 μm. |
|
Figure 1. Changes in environmental stiffness are required for neural crest collective migration.(a) Schematic cross-sections of NC development (AP, anteroposterior; ML, mediolateral; DV dorsoventral). Cephalic NC originates from ectoderm at the border of the neural plate and undergoes EMT before migrating by using head mesoderm as substrate. (b–e) Heterochronic grafts. (b) Labelled pre-migratory NC (cyan) grafted into non-migratory hosts, a representative example of ‘not-migrating’ NC at 10 hours post graft is shown. (c) Non-migratory NC (cyan) grafted into pre-migratory hosts, a representative example of ‘migrating’ NC at 10 hours post graft is shown. (d) Onset of NC migration. (e) Percentage of migrating NC at 10 hours post graft. Histograms represent media, error bars (d) SD, (e) s.e.m (one-way ANOVA P<0.0001; two-tailed t-test ***P<0.0002, ****P<0.0001, CI= 95%, Nb,c,d,e = 43 animals). (f, i) Time colour-coded trajectories and speed quantification of NC migrating towards Sdf-1. (f) Non-migratory versus pre-migratory NC. (i) pre-migratory NC plated on soft or stiff substrates. Boxes in f,I represent 25th, median and 75th percentiles, whiskers show spread of data (two-tailed t-test, ****P<0.0001, Nf= 78 cells; Ni= 79 cells). (g–h)
In vivo atomic force microscopy (iAFM) measurements. (g) iAFM measurement direct on mesoderm. (i) Spread of data for each stage, green lines represent median, red whiskers interquartile ranges (two-tailed Mann–Whitney ****P<0.0001, CI= 95%, nstage13= 259, nstage17= 236, nstage20= 461 AFM-indentations, N= number of animals. δ= average indentation depth). Scale bars (b, c) 150 μm, (f, i) 100 μm. NC, neural crest; e, eye; hm, head mesoderm. b,c,f,i representative examples from 3 independent experiments, CI= 95%. |
|
Figure 2. Mesodermal stiffening is essential for neural crest collective migration in vivo.(a–d) Ablation experiments. (a) Schematic showing ablation at non-migratory stages, and NC migration at stage-23 (migratory). (b) iAFM measurements, n= number of AFM-indentations ncontrol= 78, nablated= 86. (c) Lateral views of embryos hybridised with a probe against snail2 to analyse NC migration. (d) Normalised NC migration (Nd= 10 animals). (e–l) Mesoderm targeted injections. (e) Embryos injected into two dorso-vegetal blastomeres (prospective mesoderm). (f,j) iAFM measurements. f, ncontrol= 294, nMyl9-MO= 224, nCA-MYPT= 223; in j, ncontrol= 120, nCA-MLC= 301. (g, h, k)
snail2-hybridised embryos. (i,l) Normalised NC migration (Ni= 25 animals; Nl=12 animals). (m–p), Compression experiments. (m) Compression schematics. (n) Apparent elasticity plotted as a function of indentation depth, Nn= 8 animals, green lines represent median and whiskers show the spread of data (excluding outliers). (o)
snail2-hybridised embryos. (p) Normalised NC migration (Np= 13 animals). Overlap drawing in c,g,h,k,o shown to facilitate comparison of NC migration, control NC (cyan) and treated NC (magenta). b,f,j iAFM measurements direct on mesoderm, spread of data; green lines represent median, red whiskers interquartile range (two-tailed Mann–Whitney, ****P<0.0001, CI= 95%, N= number of animals, δ= averaged maximum indentation depths). Histograms in d,i,l,p represent media, error bars SD (one-way ANOVA P <0.0001; two-tailed t-test *P=0.014, ***P <0.001, ****P<0.0001, CI= 95%). c,g,h,k,o representative examples from three independent experiments. Scale bars 200 μm. |
|
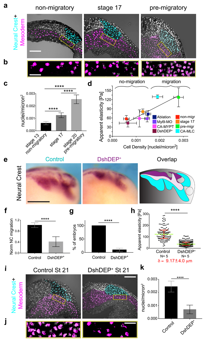
Figure 3. PCP-dependent convergent extension is the driving force for mesodermal stiffening.(a–d) Cell density analysis. (a) Cross-sections of embryos at the indicated stages showing embryo morphology and pseudo-stained nuclei for NC (cyan) and mesoderm (magenta). (b) Magnification of the area used to quantify cell density. (c) Nuclei density under the NC (N= 27 sections). (d) Head mesoderm apparent elasticity as a function of cell density (Pearson test R= 0.8627, N= 16 animals). (e–k) Effect of DshDEP+. (e) Lateral views and overlaps of Control (cyan) or DshDEP+ (magenta) snail2-hybridised embryos. (f) Normalised NC migration (N=14 animals), (g) Percentage of embryos. (h) iAFM measurement direct on mesoderm; spread of data, green lines represent median, red whiskers interquartile range (two-tailed Mann–Whitney, ****P<0.0001, CI= 95%, ncontrol= 120, nDshDEP+= 148, N= number of animals, δ= averaged maximum indentation depth). (i) Overlay showing embryo morphology and nuclei. (j) Magnification showing the area used to quantify cell density. (k) Nuclei density under the NC, (N= 11 animals). Histograms in c, f, g, k represent media, error bars SD, or s.e.m in g (one-way ANOVA P <0.0001; two-tailed t-test ****P<0.0001, CI= 95%). Scale bars (a, b, i, j) 100 μm, (e) 200 μm. a,e,c,f,g,k representative examples from three independent experiments. |
|
Figure 4. PCP loss-of-function is mechanically rescued by extrinsically inducing mesodermal stiffening.(a–d) Mechanical rescue of DshDEP+ induced defects. (a) Graphic description of compression experiments. (b) Lateral view of snail2-hybridised embryos. (c) Induced apparent elasticity plotted as a function of indentation depth, Nc= 8 animals, green lines represent median and whiskers show the spread of data (excluding outliers). (d) Normalised NC migration, N= 19 animals. b,d representative examples from three independent experiments. Histograms in c, d represent media and error bars SD (one-way ANOVA P <0.0003; two-tailed t–test *P<0.045, ***P<0.0002, ****P<0.0001, CI= 95%, δ = average indentation depth. Scale bars (b) 200 μm. (e) Schematic representing how mechanical interaction between mesoderm and NC coordinates morphogenesis. As convergent extension progress, the mesoderm stiffens, and in turns, NC epithelial-to-mesenchymal transition (EMT) is triggered and CCM proceed (AP, anteroposterior; ML, mediolateral; DV dorsoventral). NC, Neural crest. |