XB-ART-54637
Dev Cell
2018 Mar 12;445:597-610.e10. doi: 10.1016/j.devcel.2018.01.022.
Show Gene links
Show Anatomy links
Innate Immune Response and Off-Target Mis-splicing Are Common Morpholino-Induced Side Effects in Xenopus.
???displayArticle.abstract???
Antisense morpholino oligomers (MOs) have been indispensable tools for developmental biologists to transiently knock down (KD) genes rather than to knock them out (KO). Here we report on the implications of genetic KO versus MO-mediated KD of the mesoderm-specifying Brachyury paralogs in the frog Xenopus tropicalis. While both KO and KD embryos fail to activate the same core gene regulatory network, resulting in virtually identical morphological defects, embryos injected with control or target MOs also show a systemic GC content-dependent immune response and many off-target splicing defects. Optimization of MO dosage and increasing incubation temperatures can mitigate, but not eliminate, these MO side effects, which are consistent with the high affinity measured between MO and off-target sequence in vitro. We conclude that while MOs can be useful to profile loss-of-function phenotypes at a molecular level, careful attention must be paid to their immunogenic and off-target side effects.
???displayArticle.pubmedLink??? 29478923
???displayArticle.pmcLink??? PMC5861998
???displayArticle.link??? Dev Cell
???displayArticle.grants??? [+]
Wellcome Trust , FC001-157 Cancer Research UK, FC001-157 Medical Research Council , MC_U117597140 Medical Research Council , FC001157 Arthritis Research UK
Species referenced: Xenopus tropicalis Xenopus laevis
Genes referenced: abi1 actc1 bloc1s4 c3ar1 casp10 cav1 cav3.2 cdx1 cdx2 cdx4 chit1 dtymk esr-5 exosc9 foxn4 gdf3 hes7.2 hoxd8 il1b irf1 map3k14 marchf8 meox2 mesp2 mespa msgn1 myc myf5 myh6 myod1 ncf4 pram1 ptbp1 rfx2 ripk3l.2 ripply2 ripply2.2 slc67a1 socs3 tal1 tbx18 tbx6 tbxt tbxt.2 tdgf1.3 tf tlr5 tnf tp53 tp53inp1 tra2b tyro3
???displayArticle.antibodies??? HA Ab20 Myc Ab12 Tuba4a Ab3
Lines/Strains: ???displayArticle.morpholinos??? tbxt.2 MO3 tbxt.2 MO4 tbxt MO2 tbxt MO3
???displayArticle.gses??? GSE96655: Xenbase, NCBI
???attribute.lit??? ???displayArticles.show???
|
|
Graphical abstract |
|
|
Figure 1. TALEN-Induced Deletions Nullify Brachyury Function (A) TALEN-induced 2- and 7-bp deletions in exon 1 of t (e1.2D) and exon 3 of t2 (e3.7D), and predicted frameshift translations generating truncated proteins of 59 and 170 amino acids (aa). These mutations were selected to generate a double heterozygous X. tropicalis line for the Brachyury paralogs t and t2 (te1.2D/+t2e3.7D/+). (B) t and t2 transcript levels in hetero- and homozygous embryos as measured by qRT-PCR at early neurula stage (n = 3, mean ± SD). Two-tailed t test: âp ⤠0.05. (C) Multi-probe WMISH for various mesoderm cell lineage and derivative markers (actc1; cardiac and skeletal muscle; cav1, notochord; hoxd8, pronephros; myh6, heart; tal1, ventral blood island; tbx6, paraxial mesoderm) in wild-type and Brachyury (t/t2) null (KO) embryos, as well as embryos injected with four MOs targeting t and t2 (t/t2 MO mix) at mid-tailbud stage. Scale bar, 0.5 mm. |
|
|
Figure 2. Transcriptional Deviation from Genetic Counterpart Reveals Immune Response as MO Side Effect (A) Principal component (PC) analysis of poly(A) RNA profiles at indicated tailbud stages resulting from biological triplicates of a t/t2 KD and KO experiment. The KD experiment involved uninjected (not labeled), control (cMO), and t/t2 MO-injected embryos. The KO experiment consisted of wild-type (WT) (not labeled), heterozygous (t−/+t2−/+; data points framed in black, not labeled) and homozygous (t/t2 KO) embryos. (B) Jitter/boxplot and pie chart show pairwise transcriptional comparisons of cMO, t/t2 MO (KD), heterozygous (het), KO embryos with uninjected (uni), cMO, or wild-type (WT) embryos. Only fold changes with FDR ≤10% were colored: navy blue <25%, sky blue 25%–67%, orange 150%–400%, and red >400% compared with reference transcript level. Percentage number in pie chart represents percentage of genes that were unaffected (i.e., whose fold change are <1.5 or FDR >10% between indicated conditions). (C) Venn diagram of genes with increased and decreased transcript levels (i.e., ≥1.5-fold change at FDR ≤10%). See Table S3 for corresponding gene list. (D) Statistical significance (hypergeometric p value) of enrichment for some selected biological processes (BPs) among the indicated Venn fields. (E) MO-triggered transcriptional signature of an immune response. Gray areas represent Newman-Girvan-based communities of enriched BPs associated with 842 genes in fields A, B, and C of the Venn diagram. See Table S4 for corresponding and other Venn field-specific gene set enrichment analyses. |
|
|
Figure 3. Ubiquitous Immune Response against MO Intensifies during Embryogenesis (A) Panel of genes upregulated in control and t/t2 morphants associated with the immune response and genes downregulated in t/t2 morphants and null mutants representing the Brachyury-dependent core network. Heatmap to the right represents the binding map of Brachyury (t) in the proximity (±40 kb) of indicated transcription start sites (TSS) at early tailbud stage (Gentsch et al., 2013). (B) WMISH of immune response related gene transcripts c3ar1, tp53inp1, and tp53 in uninjected (uni) embryos and embryos injected with 18 ng of cMO or t/t2 MO mix. Left bottom corner inset, dorsal view of tailbud head showing elevated transcript levels in the CNS. tp53 antisense probe did not discriminate active isoforms shown in D. Scale bar, 0.5 mm. (C) Temporal dynamics of transcript fold changes (log2 scale) for a selected group of genes representing the Brachyury-directed core network (tbx6) and the immune response (c3ar1, tp53inp1, and tp53) in MO-injected versus uninjected embryos as measured by qRT-PCR (n = 3, mean ± SD). Two-tailed t test (â¥1.5-fold change): âp ⤠0.1; ââp ⤠0.01; and âââp ⤠0.001. (D) Genome map of full length tp53 and δ99tp53 transcript isoforms shows normalized transcript levels for uninjected (uni), control morphants (cMO), t/t2 morphants (t/t2 MO), wild-type (WT), t/t2 heterozygous (t/t2 het), and homozygous (t/t2 KO) mutant embryos at tailbud stages 26 and 34. Isoform-corresponding translation products with critical domains are on display below the heatmap: TAD, transactivation domain; DBD, DNA binding domain; NLS, nuclear localization signal; and OD, oligomerization domain. |
|
|
Figure 4. Intensity of Innate Immune Response Depends on GC Content of MO (A) Assigning the induction of immune response-related genes tp53, tp53inp1, and c3ar1 to single splice- or translation-blocking MOs (MOsplice and MOtransl) of the t/t2 MO mix injected at 8 ng per embryo as well as to the cell lineage tracer sulforhodamine (coupled to dextran). The transcript fold change was determined at late tailbud stage by qRT-PCR (n = 4, mean ± SD). Two-tailed t test: âp ⤠0.1. (B and C) c3ar1 induction was increasing with the GC content of the injected MO as determined by qRT-PCR (n = 4, mean ± SD) and WMISH. Scale bar, 0.5 mm. |
|
|
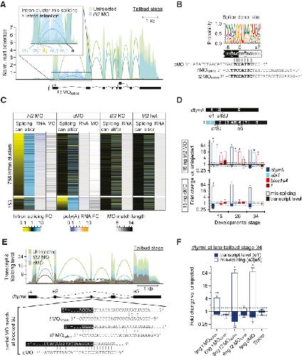
Figure 5. MOs Can Cause Off-Target Mis-splicing (A) Quantitative comparison of t transcript levels and splice junction usage between t/t2 MO-injected and uninjected tailbud embryos in a superimposed Sashimi plot. Canonical and cryptic splicing are shown with solid and dashed lines, respectively. Magnification of the first intron indicates position and altered usage (see arrow after abbreviation for various splice sites) of splice junctions caused by the t donor splice-blocking MO (MOsplice): a, acceptor splice site; d, canonical donor splice site; cr1-4, cryptic splice sites. (B) Consensus sequence of all canonical donor splice junctions detected in the transcriptome of X. tropicalis tailbud embryos and best alignment with control and donor splice-blocking MOs. (C) Seriated heatmap of differentially used intron clusters, transcript level changes, and MO match length at blocked splice junctions for indicated conditions compared with their uninjected controls. Selected intron clusters represent coupled splicing events that were inversely mis-regulated in either t/t2 MO- or cMO-injected tailbud embryos: inhibition of canonical (can) splicing caused alternative or cryptic (alt/cr) splice sites to be used more frequently. Blocked splice sites, 758 in t/t2 morphants and 153 control morphants, were observed with higher occurrences of reduced transcript levels (<67%; 165:54 and 19:1, respectively) and more consecutive MO base pairing (â¥10; 92:26 and 49:2, respectively) than expected (nobs:nexp). (D) Temporal dynamics of mis-splicing (solid bar) and transcript (filled bar) fold changes (log2 scale) for transcripts dtymk, abi1, bloc1s4, and t in control (cMO) and t/t2 morphants (t/t2 MO) from neurula (stage 15) to mid-tailbud (stage 26) to late tailbud stage (stage 34). Mis-splicing was quantified by qRT-PCR (n = 3, mean ± SD) using forward primers that span alternative or cryptic splice junctions (altSJ/crSJ) as shown above the bar graph for dtymk and t. Cryptic splice junction shortens first exon of t (colored blue). Changes in transcript levels were determined at indicated exons (e). See Key Resources Table for the design of qRT-PCR primers. (E) Superimposed Sashimi plot of transcript dtymk whose splicing was affected by both cMO and t/t2 MO at tailbud stage. Canonical and alternative (between exons 2 and 5) splicing are shown with solid and dashed lines, respectively. The blocked donor splice site featured partial matches of â¥8 consecutive bases with the MOsplice of t and t2 as well as the cMO. The alignments show canonical Watson-Crick (vertical bar) and non-canonical wobble (colon) base pairing between the transcript and several MOs. (F) Confirmation of the alignment-based predictions in E by injecting single MOs or tracer sulforhodamine as indicated. Fold changes (log2 scale) to the alternative splicing and transcript level of dtymk were quantified by qRT-PCR (n = 4, mean ± SD). Two-tailed t test: âp < 0.1; ââp < 0.01. |
|
|
Figure 6. Analysis of Public RNA-Seq Datasets Substantiates Identified MO Side Effects Superscripts refer to the published datasets used in this study: 1Marlétaz et al., 2015; 2Dichmann et al., 2015; 3Noiret et al., 2016; 4Chung et al., 2014; and 5Campbell et al., 2016. (A) Heatmap of MO-induced transcriptional mis-regulation (%, percentage compared with uninjected embryos) of c3ar1 (c3ar1.L), tp53inp1 (tp53inp1.L), and tp53 (tp53.L) in X. tropicalis and X. laevis (gene names in brackets) embryos at indicated developmental stages. Asterisks indicate statistical significance: âFDR â¤10%; ââFDR â¤1%; and âââFDR â¤0.1%. The (average) GC content and dosage of MO(s) are listed below the heatmap. (B) Seriated heatmap of splice/transcript levels and MO match length at blocked splice junctions for MO-injected embryos compared with their uninjected controls. Selected intron clusters represent coupled splicing events that were inversely mis-regulated in embryos injected with cMO (153 intron clusters at tailbud stage) or the cdx1/2/4 MO mix (41 intron clusters at neurula stage): inhibition of canonical (can) splicing caused alternative or cryptic (alt/cr) splice sites to be used more frequently. Intron cluster-specific heatmap rows were sorted by the mis-regulation of canonical splicing in morphants. (C) Superimposed Sashimi plot of transcript dtymk whose splicing was affected by cMO at early neurula stage (data from Marlétaz et al., 2015). Canonical and alternative (between exons 2 and 5) splicing are shown with solid and dashed lines, respectively. The blocked donor splice site of intron 3 contains 10 consecutive bases perfectly complementary to sequence of the cMO. |
|
|
Figure S1. Generation of the Double Heterozygous Line for Brachyury paralogues t and t2, Related to Figure 1 (A) Scheme to generate the t e1.2D/+t2e3.7D/+ (t -/+t2-/+) X. tropicalis line. (B,F) TALEN design for t or t2 mutagenesis and positions of MOs blocking donor splice site (MOsplice) or translation initiation site (MOtransl) of the corresponding transcript. (C,G) TALENinduced mutation rate at the targeted SacI or EcoRI site as estimated by the partial restriction digest of specific PCR amplicons. (D) Sanger sequencing summary of generated indels in exon 1 of t. (E) Morphological defects caused by TALEN-induced t mutations at late tailbud stage. Scale bar, 0.5 mm. (H) Western blot of injected wildtype and mutant t or t2 constructs tagged either N- or C-terminally with HA. The detection of exogenous myc (as part of the injected fam83g-myc mRNA) and endogenous α-tubulin were used as controls for injection/translation efficiency and gel electrophoresis loading, respectively. (I) Mutant Brachyury constructs failed to disrupt gastrulation. Scale bar, 0.25 mm. |
|
|
Figure S2. Brachyury KO and KD Embryos Are Morphologically Very Similar, Related to Figure 2 (A) Gross morphological comparison between different conditions of the KD and KO experiment at the indicated tailbud stages. Uninjected (uni) and control MO (cMO)-injected embryos were controls for the t/t2 morphants (t/t2 MO). Wild-type (wt)embryos were siblings of the mutant embryos (hetero- and homozygous for the mutant and t2 allele, t/t2 het and t/t2 KO). Scale bar, 0.5 mm. (B) Comparison of low fragment count gene transcripts to estimate minimal fragment count required for calling reliable fold changes. Genes that averaged <7 fragments between cMO-injected and uninjected and heterozygous and wild-type embryos over tailbud stage 26 and 34 were excluded due to a higher degree of spurious fold changes. |
|
|
Figure S3. Increased Transcription of tp53 Depending on GC Content of MO Does Not Cause More Apoptosis, Related to Figure 3 and 4 (A) TUNEL assay on morphants and sibling embryos from double heterozygous t -/+t2+/- parents. DNase-treated wild-type embryos were used as positive controls. (B) Single WMISH for tp53 and multi-probe WMISH for various mesoderm cell lineage and derivative markers (cav1, notochord; hoxd8, pronephros; myh6, heart; tal1, ventral blood island; tbx6, paraxial mesoderm) of late tailbud embryos injected with single MOs or tracer sulforhodamine-dextran. Scale bar, 0.5 mm |
|
|
Figure S4. Specific MOs of the t/t2 MO Cocktail Cause Off-Target Splicing Defects, Related to Figure 5 (A,C) Superimposed Sashimi plot of abi1 and bloc1s4 transcripts whose splicing was perturbed by the injected t/t2 MO mix. Canonical and alternative splicing are shown with solid and dashed lines, respectively. Blocked splice sites containing matches of ≥8 consecutive bases with a specific MO are shown as alignments. Canonical WatsonCrick and non-canonical wobble base pairing are marked as vertical bar and colon, respectively. (B,D) RT-qPCR (n = 4, mean ± SD) confirmed that specific MOs of the t/t2 MO mix were responsible for mis-splicing. The fold change (log2 scale) of transcript levels and alternative splicing between exon 7 and 11 (abi1) and exon 4 and 6 (bloc1s4) are shown as filled and solid bars, respectively. Two-tailed t-test: *, p ≤0.1; **, p ≤0.01. See Figure 3D and Key Resources Table for the design of RT-qPCR primers. |
|
|
Figure S5. Temperature and MO Dosage Effects on Brachyury Phenotype and Immune Response Related Gene Transcription, Related to Figure 7 (A) WMISH for tp53 of late tailbud embryos injected with 4.5 or 18 ng of the t/t2 MO mix and developed at 22 ºC or 28.5ºC. *, Remark: Increasing incubation temperature also slightly up-regulated tp53 in the absence of any MO (confirmed by RT-qPCR, data not shown). (B) Multi-probe WMISH for various mesoderm cell lineage and derivative markers (cav1, notochord; hoxd8, pronephros; myh6, heart; tal1, ventral blood island; tbx6, paraxial mesoderm) and single WMISH for tp53, tp53inp1 and c3ar1 of mid-tailbud (stage 26) and late tailbud embryos (stage 34) injected with 6 or 18 ng of the t/t2 MO mix. White arrowheads point to the expression domains of tbx6 and cav1 that were not maintained in embryos without functional Brachyury. (C) WMISH for tp53inp1 on wild-type (or t/t2 heterozygous) and t/t2 null mutant embryos as well as embryos injected with 1 and 3 ng MO. The embryos were developed to late tailbud stage 34 at 25-26ºC. Scale bar, 0.5 mm. |
|
|
Xtr.tbxt mutant embryos (-/-) bottom, show tail truncation phenotype, compared with heterozygotes (+/-) and wildtype controls (+/+ top) |
|
|
Double Knockout tbtx and tbtx.2 mutant embryos Xtr.tbxt,tbxt.2{tmJcsm} at NF stage 26/27 (left) and NF stage 35/37 (right). Note the phenotype is lack of tailbud formation. |
|
|
|
|
|
Figure 1. TALEN-Induced Deletions Nullify Brachyury Function(A) TALEN-induced 2- and 7-bp deletions in exon 1 of t (e1.2D) and exon 3 of t2 (e3.7D), and predicted frameshift translations generating truncated proteins of 59 and 170 amino acids (aa). These mutations were selected to generate a double heterozygous X. tropicalis line for the Brachyury paralogs t and t2 (te1.2D/+t2e3.7D/+).(B) t and t2 transcript levels in hetero- and homozygous embryos as measured by qRT-PCR at early neurula stage (n = 3, mean ± SD). Two-tailed t test: âp ⤠0.05.(C) Multi-probe WMISH for various mesoderm cell lineage and derivative markers (actc1; cardiac and skeletal muscle; cav1, notochord; hoxd8, pronephros; myh6, heart; tal1, ventral blood island; tbx6, paraxial mesoderm) in wild-type and Brachyury (t/t2) null (KO) embryos, as well as embryos injected with four MOs targeting t and t2 (t/t2 MO mix) at mid-tailbud stage. Scale bar, 0.5 mm. |
|
|
Figure 2. Transcriptional Deviation from Genetic Counterpart Reveals Immune Response as MO Side Effect(A) Principal component (PC) analysis of poly(A) RNA profiles at indicated tailbud stages resulting from biological triplicates of a t/t2 KD and KO experiment. The KD experiment involved uninjected (not labeled), control (cMO), and t/t2 MO-injected embryos. The KO experiment consisted of wild-type (WT) (not labeled), heterozygous (tâ/+t2â/+; data points framed in black, not labeled) and homozygous (t/t2 KO) embryos.(B) Jitter/boxplot and pie chart show pairwise transcriptional comparisons of cMO, t/t2 MO (KD), heterozygous (het), KO embryos with uninjected (uni), cMO, or wild-type (WT) embryos. Only fold changes with FDR â¤10% were colored: navy blue <25%, sky blue 25%â67%, orange 150%â400%, and red >400% compared with reference transcript level. Percentage number in pie chart represents percentage of genes that were unaffected (i.e., whose fold change are <1.5 or FDR >10% between indicated conditions).(C) Venn diagram of genes with increased and decreased transcript levels (i.e., â¥1.5-fold change at FDR â¤10%). See Table S3 for corresponding gene list.(D) Statistical significance (hypergeometric p value) of enrichment for some selected biological processes (BPs) among the indicated Venn fields.(E) MO-triggered transcriptional signature of an immune response. Gray areas represent Newman-Girvan-based communities of enriched BPs associated with 842 genes in fields A, B, and C of the Venn diagram. See Table S4 for corresponding and other Venn field-specific gene set enrichment analyses. |
|
|
Figure 3. Ubiquitous Immune Response against MO Intensifies during Embryogenesis(A) Panel of genes upregulated in control and t/t2 morphants associated with the immune response and genes downregulated in t/t2 morphants and null mutants representing the Brachyury-dependent core network. Heatmap to the right represents the binding map of Brachyury (t) in the proximity (±40 kb) of indicated transcription start sites (TSS) at early tailbud stage (Gentsch et al., 2013).(B) WMISH of immune response related gene transcripts c3ar1, tp53inp1, and tp53 in uninjected (uni) embryos and embryos injected with 18 ng of cMO or t/t2 MO mix. Left bottom corner inset, dorsal view of tailbud head showing elevated transcript levels in the CNS. tp53 antisense probe did not discriminate active isoforms shown in D. Scale bar, 0.5 mm.(C) Temporal dynamics of transcript fold changes (log2 scale) for a selected group of genes representing the Brachyury-directed core network (tbx6) and the immune response (c3ar1, tp53inp1, and tp53) in MO-injected versus uninjected embryos as measured by qRT-PCR (n = 3, mean ± SD). Two-tailed t test (â¥1.5-fold change): âp ⤠0.1; ââp ⤠0.01; and âââp ⤠0.001.(D) Genome map of full length tp53 and Î99tp53 transcript isoforms shows normalized transcript levels for uninjected (uni), control morphants (cMO), t/t2 morphants (t/t2 MO), wild-type (WT), t/t2 heterozygous (t/t2 het), and homozygous (t/t2 KO) mutant embryos at tailbud stages 26 and 34. Isoform-corresponding translation products with critical domains are on display below the heatmap: TAD, transactivation domain; DBD, DNA binding domain; NLS, nuclear localization signal; and OD, oligomerization domain. |
|
|
Figure 4. Intensity of Innate Immune Response Depends on GC Content of MO(A) Assigning the induction of immune response-related genes tp53, tp53inp1, and c3ar1 to single splice- or translation-blocking MOs (MOsplice and MOtransl) of the t/t2 MO mix injected at 8 ng per embryo as well as to the cell lineage tracer sulforhodamine (coupled to dextran). The transcript fold change was determined at late tailbud stage by qRT-PCR (n = 4, mean ± SD). Two-tailed t test: âp ⤠0.1.(B and C) c3ar1 induction was increasing with the GC content of the injected MO as determined by qRT-PCR (n = 4, mean ± SD) and WMISH. Scale bar, 0.5 mm. |
|
|
Figure 5. MOs Can Cause Off-Target Mis-splicing(A) Quantitative comparison of t transcript levels and splice junction usage between t/t2 MO-injected and uninjected tailbud embryos in a superimposed Sashimi plot. Canonical and cryptic splicing are shown with solid and dashed lines, respectively. Magnification of the first intron indicates position and altered usage (see arrow after abbreviation for various splice sites) of splice junctions caused by the t donor splice-blocking MO (MOsplice): a, acceptor splice site; d, canonical donor splice site; cr1-4, cryptic splice sites.(B) Consensus sequence of all canonical donor splice junctions detected in the transcriptome of X. tropicalis tailbud embryos and best alignment with control and donor splice-blocking MOs.(C) Seriated heatmap of differentially used intron clusters, transcript level changes, and MO match length at blocked splice junctions for indicated conditions compared with their uninjected controls. Selected intron clusters represent coupled splicing events that were inversely mis-regulated in either t/t2 MO- or cMO-injected tailbud embryos: inhibition of canonical (can) splicing caused alternative or cryptic (alt/cr) splice sites to be used more frequently. Blocked splice sites, 758 in t/t2 morphants and 153 control morphants, were observed with higher occurrences of reduced transcript levels (<67%; 165:54 and 19:1, respectively) and more consecutive MO base pairing (â¥10; 92:26 and 49:2, respectively) than expected (nobs:nexp).(D) Temporal dynamics of mis-splicing (solid bar) and transcript (filled bar) fold changes (log2 scale) for transcripts dtymk, abi1, bloc1s4, and t in control (cMO) and t/t2 morphants (t/t2 MO) from neurula (stage 15) to mid-tailbud (stage 26) to late tailbud stage (stage 34). Mis-splicing was quantified by qRT-PCR (n = 3, mean ± SD) using forward primers that span alternative or cryptic splice junctions (altSJ/crSJ) as shown above the bar graph for dtymk and t. Cryptic splice junction shortens first exon of t (colored blue). Changes in transcript levels were determined at indicated exons (e). See Key Resources Table for the design of qRT-PCR primers.(E) Superimposed Sashimi plot of transcript dtymk whose splicing was affected by both cMO and t/t2 MO at tailbud stage. Canonical and alternative (between exons 2 and 5) splicing are shown with solid and dashed lines, respectively. The blocked donor splice site featured partial matches of â¥8 consecutive bases with the MOsplice of t and t2 as well as the cMO. The alignments show canonical Watson-Crick (vertical bar) and non-canonical wobble (colon) base pairing between the transcript and several MOs.(F) Confirmation of the alignment-based predictions in E by injecting single MOs or tracer sulforhodamine as indicated. Fold changes (log2 scale) to the alternative splicing and transcript level of dtymk were quantified by qRT-PCR (n = 4, mean ± SD).Two-tailed t test: âp < 0.1; ââp < 0.01. |
|
|
Figure 6. Analysis of Public RNA-Seq Datasets Substantiates Identified MO Side EffectsSuperscripts refer to the published datasets used in this study: 1Marlétaz et al., 2015; 2Dichmann et al., 2015; 3Noiret et al., 2016; 4Chung et al., 2014; and 5Campbell et al., 2016.(A) Heatmap of MO-induced transcriptional mis-regulation (%, percentage compared with uninjected embryos) of c3ar1 (c3ar1.L), tp53inp1 (tp53inp1.L), and tp53 (tp53.L) in X. tropicalis and X. laevis (gene names in brackets) embryos at indicated developmental stages. Asterisks indicate statistical significance: âFDR â¤10%; ââFDR â¤1%; and âââFDR â¤0.1%. The (average) GC content and dosage of MO(s) are listed below the heatmap.(B) Seriated heatmap of splice/transcript levels and MO match length at blocked splice junctions for MO-injected embryos compared with their uninjected controls. Selected intron clusters represent coupled splicing events that were inversely mis-regulated in embryos injected with cMO (153 intron clusters at tailbud stage) or the cdx1/2/4 MO mix (41 intron clusters at neurula stage): inhibition of canonical (can) splicing caused alternative or cryptic (alt/cr) splice sites to be used more frequently. Intron cluster-specific heatmap rows were sorted by the mis-regulation of canonical splicing in morphants.(C) Superimposed Sashimi plot of transcript dtymk whose splicing was affected by cMO at early neurula stage (data from Marlétaz et al., 2015). Canonical and alternative (between exons 2 and 5) splicing are shown with solid and dashed lines, respectively. The blocked donor splice site of intron 3 contains 10 consecutive bases perfectly complementary to sequence of the cMO. |
|
|
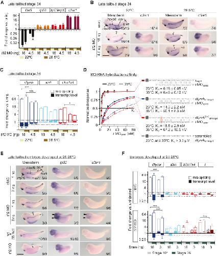
Figure 7. Optimizations of KD Conditions Can Reduce but Fail to Eliminate MO Side Effects(AâC) Fold changes to transcript levels and alternative splicing under different doses of the t/t2 MO mix (4.5 or 18 ng) and incubation temperatures (22°C or 28.5°C) were quantified at late tailbud stage by qRT-PCR (n = 4, mean ± SD) or WMISH. Two-way ANOVA test: âp < 0.1; âââp < 0.001. (A) Transcriptional mis-regulation (log2 scale) of the Brachyury target gene tbx6 and of MO side effect genes tp53, tp53inp1, and c3ar1. (B) Multi-probe WMISH for various mesoderm cell lineage and derivative markers (cav1, notochord; hoxd8, pronephros; myh6, heart; tal1, ventral blood island; tbx6, paraxial mesoderm) and single WMISH for the immune response-related gene c3ar1. White arrowheads point to the expression domains of tbx6 and cav1 that were not maintained in embryos without functional Brachyury. (C) Fold changes (log2 scale) to the alternative splicing (solid bar) and transcript level (filled bar) of the âoff-targetâ genes dtymk, abi1, and bloc1s4.(D) Measurements of the hybridization affinity (equilibrium dissociation constant Kd) between tsplice MO and target or off-target (including a point-mutant and a scrambled version) RNA oligonucleotides at 23°C and 35°C using biolayer interferometry (normalized instrument response versus MO concentration). The off-target sequence was derived from the most likely blocked site causing dtymk mis-splicing (see Figure 5E).(E) Multi-probe WMISH for various mesoderm cell lineage and derivative markers and single WMISH for the immune response related genes tp53 and c3ar1 in various late tailbud embryos developed at 25°Câ26°C. Injection of the t/t2 MO mix at 3 ng per embryo (3-fold above an inefficient dose of 1 ng) caused KO-like loss of tbx6 and cav1 expression domains, as indicated by white arrowheads, while keeping immune response at minimum.(F) Dosage-dependent effects on mis-splicing and transcript fold changes (log2 scale) in cMO- and t/t2 MO-injected versus uninjected embryos quantified by qRT-PCR at early gastrula (st. 10+) and mid-tailbud (st. 26) stage (n = 3, mean ± SD).One-way ANOVA test: âââp < 0.001. Scale bars, 0.5 mm (B and E). |
References [+] :
Abu-Daya,
Absence of heartbeat in the Xenopus tropicalis mutation muzak is caused by a nonsense mutation in cardiac myosin myh6.
2009, Pubmed,
Xenbase
Abu-Daya, Absence of heartbeat in the Xenopus tropicalis mutation muzak is caused by a nonsense mutation in cardiac myosin myh6. 2009, Pubmed , Xenbase
Anders, HTSeq--a Python framework to work with high-throughput sequencing data. 2015, Pubmed
Blum, Morpholinos: Antisense and Sensibility. 2015, Pubmed , Xenbase
Bogdanović, Active DNA demethylation at enhancers during the vertebrate phylotypic period. 2016, Pubmed , Xenbase
Bourdon, p53 isoforms can regulate p53 transcriptional activity. 2005, Pubmed
Campbell, Foxn4 promotes gene expression required for the formation of multiple motile cilia. 2016, Pubmed , Xenbase
Carlson, Efficient TALEN-mediated gene knockout in livestock. 2012, Pubmed
Cermak, Efficient design and assembly of custom TALEN and other TAL effector-based constructs for DNA targeting. 2011, Pubmed
Chen, p53 isoform delta113p53 is a p53 target gene that antagonizes p53 apoptotic activity via BclxL activation in zebrafish. 2009, Pubmed
Chung, Coordinated genomic control of ciliogenesis and cell movement by RFX2. 2014, Pubmed , Xenbase
Cirak, Exon skipping and dystrophin restoration in patients with Duchenne muscular dystrophy after systemic phosphorodiamidate morpholino oligomer treatment: an open-label, phase 2, dose-escalation study. 2011, Pubmed
Coffman, Evaluation of developmental phenotypes produced by morpholino antisense targeting of a sea urchin Runx gene. 2004, Pubmed
Collart, High-resolution analysis of gene activity during the Xenopus mid-blastula transition. 2014, Pubmed , Xenbase
Collart, The midblastula transition defines the onset of Y RNA-dependent DNA replication in Xenopus laevis. 2011, Pubmed , Xenbase
Conesa, Blast2GO: a universal tool for annotation, visualization and analysis in functional genomics research. 2005, Pubmed
Cordenonsi, Integration of TGF-beta and Ras/MAPK signaling through p53 phosphorylation. 2007, Pubmed , Xenbase
Crooks, WebLogo: a sequence logo generator. 2004, Pubmed
Dichmann, The alternative splicing regulator Tra2b is required for somitogenesis and regulates splicing of an inhibitory Wnt11b isoform. 2015, Pubmed , Xenbase
Dobin, STAR: ultrafast universal RNA-seq aligner. 2013, Pubmed
Doyle, TAL Effector-Nucleotide Targeter (TALE-NT) 2.0: tools for TAL effector design and target prediction. 2012, Pubmed
Eisen, Controlling morpholino experiments: don't stop making antisense. 2008, Pubmed , Xenbase
Falcon, Using GOstats to test gene lists for GO term association. 2007, Pubmed
Gentsch, In vivo T-box transcription factor profiling reveals joint regulation of embryonic neuromesodermal bipotency. 2013, Pubmed , Xenbase
Gentsch, Genome-wide snapshot of chromatin regulators and states in Xenopus embryos by ChIP-Seq. 2015, Pubmed , Xenbase
GRUNEBERG, Genetical studies on the skeleton of the mouse. XXIII. The development of brachyury and anury. 1958, Pubmed
Halpern, Induction of muscle pioneers and floor plate is distinguished by the zebrafish no tail mutation. 1993, Pubmed
Hayata, Expression of Brachyury-like T-box transcription factor, Xbra3 in Xenopus embryo. 1999, Pubmed , Xenbase
Heinz, Simple combinations of lineage-determining transcription factors prime cis-regulatory elements required for macrophage and B cell identities. 2010, Pubmed
Hemmi, A Toll-like receptor recognizes bacterial DNA. 2000, Pubmed
Hensey, Programmed cell death during Xenopus development: a spatio-temporal analysis. 1998, Pubmed , Xenbase
Kahles, SplAdder: identification, quantification and testing of alternative splicing events from RNA-Seq data. 2016, Pubmed
Kamachi, Quantitative assessment of the knockdown efficiency of morpholino antisense oligonucleotides in zebrafish embryos using a luciferase assay. 2008, Pubmed
Kang, Up-regulation of luciferase gene expression with antisense oligonucleotides: implications and applications in functional assay development. 1998, Pubmed
Khokha, Depletion of three BMP antagonists from Spemann's organizer leads to a catastrophic loss of dorsal structures. 2005, Pubmed , Xenbase
Khokha, Techniques and probes for the study of Xenopus tropicalis development. 2002, Pubmed , Xenbase
Khoury, The isoforms of the p53 protein. 2010, Pubmed
Kim, TopHat2: accurate alignment of transcriptomes in the presence of insertions, deletions and gene fusions. 2013, Pubmed
Kloosterman, Targeted inhibition of miRNA maturation with morpholinos reveals a role for miR-375 in pancreatic islet development. 2007, Pubmed
Kok, Reverse genetic screening reveals poor correlation between morpholino-induced and mutant phenotypes in zebrafish. 2015, Pubmed
Krieg, CpG motifs in bacterial DNA trigger direct B-cell activation. 1995, Pubmed
Lane, Cancer. p53, guardian of the genome. 1992, Pubmed
Langmead, Fast gapped-read alignment with Bowtie 2. 2012, Pubmed
Li, Annotation-free quantification of RNA splicing using LeafCutter. 2018, Pubmed
Li, The Sequence Alignment/Map format and SAMtools. 2009, Pubmed
Liu, Germline-specific dgcr8 knockout in zebrafish using a BACK approach. 2017, Pubmed
Liu, Cellular and molecular regulation of innate inflammatory responses. 2016, Pubmed
Livak, Analysis of relative gene expression data using real-time quantitative PCR and the 2(-Delta Delta C(T)) Method. 2001, Pubmed
Love, Amputation-induced reactive oxygen species are required for successful Xenopus tadpole tail regeneration. 2013, Pubmed , Xenbase
Love, Moderated estimation of fold change and dispersion for RNA-seq data with DESeq2. 2014, Pubmed
Lykke-Andersen, Nonsense-mediated mRNA decay: an intricate machinery that shapes transcriptomes. 2015, Pubmed
Marlétaz, Cdx ParaHox genes acquired distinct developmental roles after gene duplication in vertebrate evolution. 2015, Pubmed , Xenbase
Martin, Regulation of canonical Wnt signaling by Brachyury is essential for posterior mesoderm formation. 2008, Pubmed
Martin, Imperfect centered miRNA binding sites are common and can mediate repression of target mRNAs. 2014, Pubmed
Mendell, Eteplirsen for the treatment of Duchenne muscular dystrophy. 2013, Pubmed
Mercer, Genome-wide discovery of human splicing branchpoints. 2015, Pubmed
Mohun, Cell type-specific activation of actin genes in the early amphibian embryo. , Pubmed , Xenbase
Monsoro-Burq, A rapid protocol for whole-mount in situ hybridization on Xenopus embryos. 2007, Pubmed , Xenbase
Moulton, Making a Morpholino Experiment Work: Controls, Favoring Specificity, Improving Efficacy, Storage, and Dose. 2017, Pubmed
Mülleder, Functional Metabolomics Describes the Yeast Biosynthetic Regulome. 2016, Pubmed
Nakamura, Tissue- and stage-specific Wnt target gene expression is controlled subsequent to β-catenin recruitment to cis-regulatory modules. 2016, Pubmed , Xenbase
Noiret, Ptbp1 and Exosc9 knockdowns trigger skin stability defects through different pathways. 2016, Pubmed , Xenbase
Owens, Measuring Absolute RNA Copy Numbers at High Temporal Resolution Reveals Transcriptome Kinetics in Development. 2016, Pubmed , Xenbase
Reis e Sousa, Sensing infection and tissue damage. 2017, Pubmed
Reversade, Depletion of Bmp2, Bmp4, Bmp7 and Spemann organizer signals induces massive brain formation in Xenopus embryos. 2005, Pubmed , Xenbase
Ritchie, limma powers differential expression analyses for RNA-sequencing and microarray studies. 2015, Pubmed
Robinson, Integrative genomics viewer. 2011, Pubmed
Robinson, A scaling normalization method for differential expression analysis of RNA-seq data. 2010, Pubmed
Robinson, edgeR: a Bioconductor package for differential expression analysis of digital gene expression data. 2010, Pubmed
Robu, p53 activation by knockdown technologies. 2007, Pubmed
Rossi, Genetic compensation induced by deleterious mutations but not gene knockdowns. 2015, Pubmed
Schulte-Merker, no tail (ntl) is the zebrafish homologue of the mouse T (Brachyury) gene. 1994, Pubmed
Scotti, RNA mis-splicing in disease. 2016, Pubmed
Singh, Pre-mRNA splicing in disease and therapeutics. 2012, Pubmed
Stainier, Guidelines for morpholino use in zebrafish. 2017, Pubmed
Subtelny, Poly(A)-tail profiling reveals an embryonic switch in translational control. 2014, Pubmed , Xenbase
Summerton, Morpholino, siRNA, and S-DNA compared: impact of structure and mechanism of action on off-target effects and sequence specificity. 2007, Pubmed
Summerton, Invention and Early History of Morpholinos: From Pipe Dream to Practical Products. 2017, Pubmed
Summerton, Morpholino antisense oligomers: the case for an RNase H-independent structural type. 1999, Pubmed
Takeuchi, Pattern recognition receptors and inflammation. 2010, Pubmed
Trindade, Regulation of apoptosis in theXenopus embryo by Bix3. 2003, Pubmed , Xenbase
Uchiyama, Cloning and characterization of the T-box gene Tbx6 in Xenopus laevis. 2001, Pubmed , Xenbase
Varani, The G x U wobble base pair. A fundamental building block of RNA structure crucial to RNA function in diverse biological systems. 2000, Pubmed
Wang, RSeQC: quality control of RNA-seq experiments. 2012, Pubmed
Yamaguchi, T (Brachyury) is a direct target of Wnt3a during paraxial mesoderm specification. 1999, Pubmed
Yanagisawa, Effects of the brachyury (T) mutation on morphogenetic movement in the mouse embryo. 1981, Pubmed
Yasuoka, Occupancy of tissue-specific cis-regulatory modules by Otx2 and TLE/Groucho for embryonic head specification. 2014, Pubmed , Xenbase
