XB-ART-54853
J Neurosci
2018 May 16;3820:4762-4773. doi: 10.1523/JNEUROSCI.2634-17.2018.
Show Gene links
Show Anatomy links
NMDA Receptor Signaling Is Important for Neural Tube Formation and for Preventing Antiepileptic Drug-Induced Neural Tube Defects.
Sequerra EB, Goyal R, Castro PA, Levin JB, Borodinsky LN.
???displayArticle.abstract???
Failure of neural tube closure leads to neural tube defects (NTDs), which can have serious neurological consequences or be lethal. Use of antiepileptic drugs (AEDs) during pregnancy increases the incidence of NTDs in offspring by unknown mechanisms. Here we show that during Xenopus laevis neural tube formation, neural plate cells exhibit spontaneous calcium dynamics that are partially mediated by glutamate signaling. We demonstrate that NMDA receptors are important for the formation of the neural tube and that the loss of their function induces an increase in neural plate cell proliferation and impairs neural cell migration, which result in NTDs. We present evidence that the AED valproic acid perturbs glutamate signaling, leading to NTDs that are rescued with varied efficacy by preventing DNA synthesis, activating NMDA receptors, or recruiting the NMDA receptor target ERK1/2. These findings may prompt mechanistic identification of AEDs that do not interfere with neural tube formation.SIGNIFICANCE STATEMENT Neural tube defects are one of the most common birth defects. Clinical investigations have determined that the use of antiepileptic drugs during pregnancy increases the incidence of these defects in the offspring by unknown mechanisms. This study discovers that glutamate signaling regulates neural plate cell proliferation and oriented migration and is necessary for neural tube formation. We demonstrate that the widely used antiepileptic drug valproic acid interferes with glutamate signaling and consequently induces neural tube defects, challenging the current hypotheses arguing that they are side effects of this antiepileptic drug that cause the increased incidence of these defects. Understanding the mechanisms of neurotransmitter signaling during neural tube formation may contribute to the identification and development of antiepileptic drugs that are safer during pregnancy.
???displayArticle.pubmedLink??? 29712790
???displayArticle.pmcLink??? PMC5956989
???displayArticle.link??? J Neurosci
???displayArticle.grants??? [+]
R01 NS073055 NINDS NIH HHS
Species referenced: Xenopus laevis
Genes referenced: adm elavl1 h2bc21 map2k1 mapk1 pcna slc5a5 sox2
???displayArticle.morpholinos??? grin1 MO1 grin1 MO2
???attribute.lit??? ???displayArticles.show???
|
|
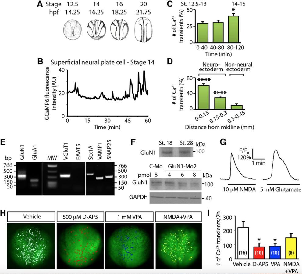
Fig 1 Ca2+ dynamics and glutamate signaling are present during neural tube formation. A, Developmental stages of X. laevis neural tube formation. hpf: hours post fertilization, hpf at 23°C. Adapted from the study by Nieuwkoop and Faber (1994). B, Representative trace of in vivo spontaneous changes in the Ca2+ sensor GCaMP6s fluorescence in a neural plate cell from a neurulating stage 14 embryo. C, Frequency of Ca2+ transients (per 40 min period, percentage of total number of transients in 2 h period, stages 12.5â14); values are the mean ± SEM, n = 12 embryos, *p < 0.05, ANOVA followed by Dunnett's test, compared with first 40 min period. St., Stage. D, Distribution of Ca2+ transients (per 2 h period) in the dorsal ectoderm (percentage of the total number of transients per 2 h period, stages 12.5â14); values are the mean ± SEM, n = 15 embryos. ****p < 0.0001, ANOVA followed by Dunnett's test compared with the most lateral region. E, RT-PCR from the dorsal half of stage 13 embryos. F, Western blot assay from whole-embryo lysates at neural plate (stage 18) and tailbud (stage 28) stages (top), and from neural plate stage (stage 18) embryos injected at the two-cell stage with C-Mo or GluN1-Mo2 (bottom). Similar results were obtained in three independent experiments. G, Traces from stage 15-dissociated neural plate cells loaded with the Ca2+-sensitive dye Fluo4-AM and imaged during the addition of 10 μm NMDA or 5 mm glutamate. Lines under the traces indicate the time of incubation with NMDA or glutamate. Samples were time-lapse imaged at a rate of 0.2 Hz for 5 min. Regions of interest were selected to measure the fluorescence intensity over time for individual neural plate cells with NIS Elements software (Nikon). Fluorescence (F) is normalized to the baseline for each cell (F0) as a percentage. H, Examples of GCaMP6s-expressing embryos imaged in the absence (vehicle) or presence of the indicated drugs for 2 h starting at stage 12.5. Circles indicate the occurrence of Ca2+ transients. Ten micromolar NMDA was preincubated for 30 min before the addition of 1 mm VPA (NMDA+VPA). I, Frequency of Ca2+ transients (per 2 h period, stages 12.5â14); values are the mean ± SEM, numbers between parentheses are the number of embryos per treatment. *p < 0.05, one-way ANOVA, followed by Dunnett's test compared with vehicle-treated samples. |
|
|
Fig 2 NMDAR-mediated signaling is necessary for neural tube formation. A, B, Embryos were incubated with vehicle (0 μm d-AP5) or 5â500 μm d-AP5 starting at stage 13 until stage 24 (â¼11 h incubation). A, Immunostained transverse sections from stage 24 embryos incubated with vehicle or d-AP5. Scale bar, 20 μm. B, Incidence of NTDs is the percentage of embryos with open neural tube (NT), n ⥠15 embryos per group. *p < 0.05, ***p < 0.001, Ï2 test compared with vehicle-incubated embryos. C, Western blot assays from whole, stage 18 embryos previously injected at the two-cell stage with GluN1-Mo1 or Control-morpholino (C-Mo). Similar results were obtained in three independent experiments. D, Examples of stage 21 embryos previously injected at the two-cell stage with control-Mo and GluN1-Mo1. Arrowheads indicate the failure of neural fold convergence in the midline. A comparable phenotype was obtained with GluN1-Mo2; hence, GluN1-Mo1 was used for the remainder of this study. E, Incidence of NTDs is the percentage of embryos with open neural tubes; values are the mean ± SEM for n > 10 embryos per group, N ⥠5 experiments. **p < 0.01, ***p < 0.001, ****p < 0.0001, Ï2 test. F, Images illustrate embryos bilaterally expressing GCaMP6s and unilaterally containing GluN1-Mo1 or control-Mo and a fluorescent tracer. Circles indicate Ca2+ transients during a 2 h period (stages 12.5â14). Graphs show Ca2+ transient frequency (per 2 h period) in GluN1-Mo- or control-Mo-containing and contralateral (WT) neural plate in individual stage 12.5â14 embryos; n = 7 GluN1-Mo and control-Mo embryos. *p < 0.05, ns, not significant, paired t test. Lines connect paired data from the same embryo. |
|
|
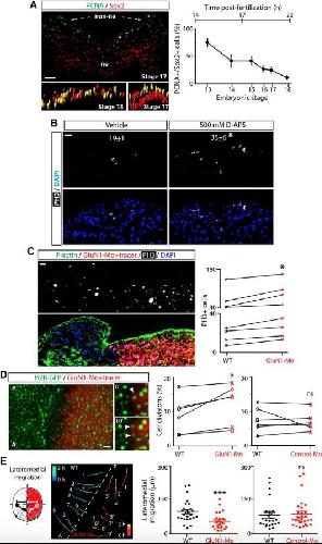
Fig 3 NMDA receptor signaling regulates neural plate cell proliferation and migration. A, Whole-mount, immunostained stage 13 through stage 18 embryos were imaged coronally and analyzed using Imaris 3D software. Top image shows a single plane of a representative z-stack image of the dorsal half of a stage 17 embryo. Bottom images are volume renderings of virtual transverse sections of the neural plate in which Sox2+ cells were identified and analyzed for PCNA expression. ne, Neural ectoderm; non-ne, non-neural ectoderm. The graph shows the percentage of neural plate cells (identified by Sox2 expression) immunopositive for PCNA; values are the mean ± SEM; n = 4â7 embryos per stage. The line connects data points at sequential developmental stages (bottom, x-axis) corresponding to different times postfertilization (top, x-axis). B, C, Images illustrate immunostained transverse sections from vehicle and d-AP5-treated embryos (5 h incubation starting at stage 13; B) or from unilaterally GluN1-Mo-injected embryos during neural plate folding (stage 18; C). Numbers on the top of the images in B are the number of PH3+ cells in 10 30-μm-thick sections of neural plate per embryo; values are the mean ± SEM, n = 9 embryos per group. *p < 0.05, t test. C, Graph shows the numbers of PH3+ cells in 10 30-μm-thick sections of WT and GluN1-Mo-containing halves of neural plate in individual embryos (stages 16â18). *p < 0.05, paired t test. D, E, Embryos were unilaterally injected with GluN1-Mo or control-Mo, and bilaterally with H2B-GFP mRNA at the two-cell stage and time-lapse imaged starting at stage 13 for 1.5 (D) and 2 (E) h. D, Image on left shows a single frame from a time-lapse series (Movie 2) of an embryo bilaterally expressing H2B-GFP (green) and unilaterally containing GluN1-Mo + tracer (red). Magnified images to the right depict a cell division (arrowheads). Graphs show the number of cell divisions during 1.5 h starting at stage 13 in contralateral and ipsilateral halves of neural plate as the percentage of total H2B-GFP cells in each side; n = 6 embryos per group. *p < 0.05, ns, not significant, paired t test. Scale bars: AâD, 20 μm. Lines in C and D connect paired data from the same embryo. E, The trajectories of individual H2B-GFP-labeled cells were measured in both halves of the neural plate of embryos unilaterally containing GluN1-Mo or control-Mo during a 2 h period starting at stage 13 (Movie 2). Drawing on the left depicts the trajectories of individual cells (circles with straight arrows), and the lateromedial movement of these same cells (segments) that is reported in the graph. Schematic in the middle shows an example of the trajectories of pairs of cells initially equidistant from the midline (dashed line) in WT and GluN1-Mo-containing halves of neural plate over 2 h with numbers positioned at time 0 of the trajectory. Graphs show lateromedial displacement for individual WT and GluN1-Mo- or Control-Mo-containing cells and the mean ± SEM; n ⥠50 cells, N = 3 embryos per group. ***p < 0.001, t test. P, Posterior; A, anterior. |
|
|
Fig 4 The antiepileptic drug VPA induces neural tube defects by interfering with glutamate signaling and by increasing neural plate cell proliferation. A, B, Embryos were incubated with vehicle (control) or 0.1â1 mm VPA starting at stage 13 or were preincubated with 10 μm NMDA starting at the four-cell stage until stages 22â24. A, Immunostained transverse sections from stage 22 vehicle-, VPA-, and VPA + NMDA-treated embryos. Sox2 and E-cadherin immunostaining label neural and non-neural ectoderm, respectively. B, Severity of NTDs is the percentage of transverse sections of the entire anteroposterior axis with open neural tube per embryo; values are the mean ± SEM; between parentheses are the number of embryos per group, from at least three independent experiments. **p < 0.005, ****p < 0.0001, ANOVA followed by Tukey's test. C, D, Dissociated neural plate cells from stage 15 embryos were loaded with the Ca2+-sensitive dye Fluo4-AM and imaged during the addition of 5 mm glutamate or 10 μm NMDA in the absence and presence (preincubation with VPA for 30 min) of 100 μm VPA. Cells were washed with saline for 10 min between recordings. Samples were time-lapse imaged at 0.2 Hz. Regions of interest were selected to measure the fluorescence intensity over time for individual neural plate cells with NIS Elements software (Nikon). C, Shown is an example of a neural plate cell responsive to glutamate only in the absence of VPA. Lines under the traces indicate the time of incubation of the culture with glutamate or VPA. Arrows indicate the time when washes with saline were performed for 10 min. Arrowhead represents a 30 min preincubation with VPA. Fluorescence (F) is normalized to the baseline for each cell (F0) in percentage. D, Graphs show the numbers of cells responsive to 5 mm glutamate and 10 μm NMDA as a percentage of the total number of cells in the field of view in the absence or presence of VPA for the same field of view; n = 6 (glutamate, 70 cells recorded) and n = 8 (NMDA, 217 cells recorded) independent experiments, *p < 0.05, paired t test. Lines connect paired data from the same field of view. EâH, Embryos were incubated starting at stage 13 with vehicle (control) or 0.1 mm VPA for 5 h. In E and F, BrdU was added to control and experimental groups during the 5 h of treatment. E, Transverse sections immunolabeled for BrdU. Scale bars: A, E, 20 μm. FâH, Graphs show the number of BrdU+ (F), PCNA+ (G), and DAPI+ (H) cells per 10 30-μm-thick sections of neural plate per embryo; values are the mean ± SEM; n = 9 embryos per group. *p < 0.05, t test. I, Embryos were incubated with vehicle or 0.1 mm VPA starting at stage 13 and/or preincubated with HUA: 20 mm hydroxyurea + 150 μm aphidicolin from stage 12.5 (30 min before VPA treatment) until stage 24. The severity of NTDs is the percentage of transverse sections of the entire anteroposterior axis with open neural tube per embryo, mean ± SEM; n ⥠10 embryos per group. *p < 0.05, ANOVA followed by Tukey's test. |
|
|
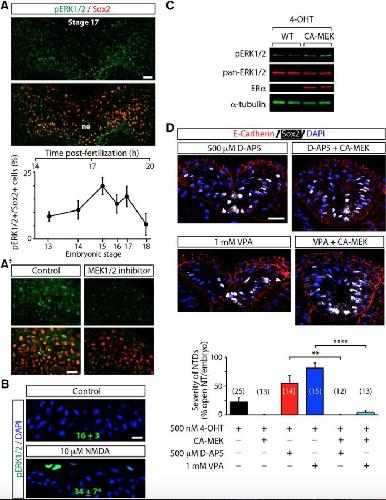
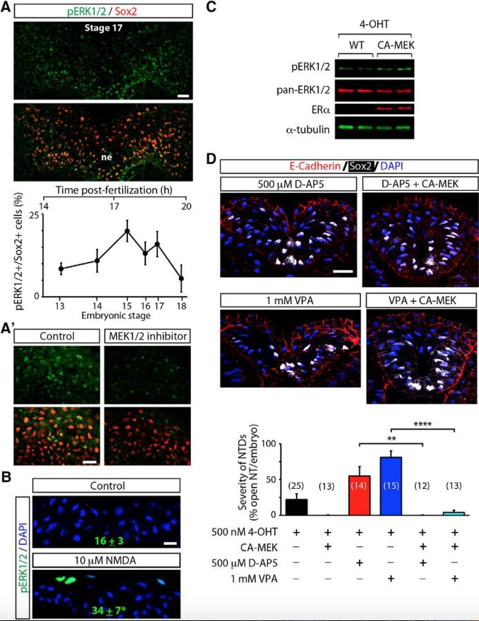
Fig 5 ERK1/2 activation is downstream of glutamate-NMDAR signaling in the promotion of neural tube closure. A, Whole-mount stage 13 through stage 18 embryos immunostained for pERK1/2 and Sox2 were imaged coronally and analyzed using Imaris 3D software. Images show a single plane of a representative z-stack of the dorsal half of a stage 17 embryo. ne, Neural ectoderm. The graph shows the percentage of pERK1/2-immunopositive neural plate cells identified by Sox2 expression; values are the mean ± SEM, n = 4â7 embryos per stage. The line connects data points at sequential developmental stages (bottom x-axis) corresponding to different times postfertilization (top x-axis). Aâ², To confirm specificity of the pERK1/2 antibody, embryos were incubated with either vehicle (control) or 10 μm PD0325901 (MEK1/2 inhibitor) from stage 11.5 to stage 15, then were processed for whole-mount immmunostaining. B, Stage 13 embryos were incubated with 10 μm NMDA or vehicle (control) for 5 min followed by processing for pERK1/2 immunostaining. Shown are immunostained transverse sections of neural plate and number of pERK1/2-immunopositive cells per 10 30 μm sections of neural plate per embryo; values are the mean ± SEM; n = 14 embryos per treatment. **p < 0.005, t test. C, Western blot assay from whole-embryo lysates of WT and CA-MEK1-ERα expressing (CA-MEK) stage 15 embryos treated with 500 nm 4-OHT from stage 11. Similar results were obtained in three independent experiments. D, Activation of ERK1/2 rescues d-AP5 or VPA-induced NTD. WT or CA-MEK-injected embryos were incubated with 4-OHT from stage 11 followed by incubation with vehicle or with 500 μm d-AP5 or 1 mm VPA from stage 13, then fixed and processed for transverse sectioning and immunostaining at stage 22, as shown in images. Graph shows the severity of NTDs, which is the percentage of transverse sections of the entire anteroposterior axis with open neural tube per embryo; values are the mean ± SEM; between parentheses are the number of embryos per group, from at least three independent experiments. ****p < 0.0001, one-way ANOVA followed by Tukey's test. Scale bars, 20 μm. |
References [+] :
Abdul-Wajid,
T-type Calcium Channel Regulation of Neural Tube Closure and EphrinA/EPHA Expression.
2015, Pubmed,
Xenbase
Abdul-Wajid, T-type Calcium Channel Regulation of Neural Tube Closure and EphrinA/EPHA Expression. 2015, Pubmed , Xenbase
Andaloro, Dextromethorphan and other N-methyl-D-aspartate receptor antagonists are teratogenic in the avian embryo model. 1998, Pubmed
Ardinger, Verification of the fetal valproate syndrome phenotype. 1988, Pubmed
Balashova, Folate receptor 1 is necessary for neural plate cell apical constriction during Xenopus neural tube formation. 2017, Pubmed , Xenbase
Barria, Subunit-specific NMDA receptor trafficking to synapses. 2002, Pubmed
Belgacem, Sonic hedgehog signaling is decoded by calcium spike activity in the developing spinal cord. 2011, Pubmed , Xenbase
Belgacem, Inversion of Sonic hedgehog action on its canonical pathway by electrical activity. 2015, Pubmed , Xenbase
Borodinsky, Activity-dependent neurotransmitter-receptor matching at the neuromuscular junction. 2007, Pubmed , Xenbase
Borodinsky, Activity-dependent homeostatic specification of transmitter expression in embryonic neurons. 2004, Pubmed , Xenbase
Bortone, KCC2 expression promotes the termination of cortical interneuron migration in a voltage-sensitive calcium-dependent manner. 2009, Pubmed
Chen, Ultrasensitive fluorescent proteins for imaging neuronal activity. 2013, Pubmed
Christodoulou, Cell-Autonomous Ca(2+) Flashes Elicit Pulsed Contractions of an Apical Actin Network to Drive Apical Constriction during Neural Tube Closure. 2015, Pubmed , Xenbase
Clayton-Smith, Fetal valproate syndrome. 1995, Pubmed
Eadie, Therapeutic drug monitoring--antiepileptic drugs. 2001, Pubmed
Finnell, Pathobiology and genetics of neural tube defects. 2003, Pubmed
Gean, Valproic acid suppresses the synaptic response mediated by the NMDA receptors in rat amygdalar slices. 1994, Pubmed
Gould, Blockade of NMDA receptors increases cell death and birth in the developing rat dentate gyrus. 1994, Pubmed
Gurvich, Association of valproate-induced teratogenesis with histone deacetylase inhibition in vivo. 2005, Pubmed , Xenbase
Harris, Neuronal determination without cell division in Xenopus embryos. 1991, Pubmed , Xenbase
Kapur, Some neuronal cell populations express human dopamine beta-hydroxylase-lacZ transgenes transiently during embryonic development. 1991, Pubmed
Keller-Peck, Altered cell proliferation in the spinal cord of mouse neural tube mutants curly tail and Pax3 splotch-delayed. 1997, Pubmed
Kondo, Placental transfer and neonatal elimination of mono-unsaturated metabolites of valproic acid. 1987, Pubmed
Krapivinsky, The NMDA receptor is coupled to the ERK pathway by a direct interaction between NR2B and RasGRF1. 2003, Pubmed
Laeng, The mood stabilizer valproic acid stimulates GABA neurogenesis from rat forebrain stem cells. 2004, Pubmed
Lane, Histone deacetylase inhibitors in cancer therapy. 2009, Pubmed
Lauder, Roles for serotonin in neuroembryogenesis. 1981, Pubmed
Lindhout, In-utero exposure to valproate and neural tube defects. 1986, Pubmed
Lindhout, Spectrum of neural-tube defects in 34 infants prenatally exposed to antiepileptic drugs. 1992, Pubmed
Liu, Nonsynaptic GABA signaling in postnatal subventricular zone controls proliferation of GFAP-expressing progenitors. 2005, Pubmed
LoTurco, GABA and glutamate depolarize cortical progenitor cells and inhibit DNA synthesis. 1995, Pubmed
Luk, Glutamate promotes proliferation of striatal neuronal progenitors by an NMDA receptor-mediated mechanism. 2003, Pubmed
Manent, Glutamate acting on AMPA but not NMDA receptors modulates the migration of hippocampal interneurons. 2006, Pubmed
Manent, A noncanonical release of GABA and glutamate modulates neuronal migration. 2005, Pubmed
Marshall, Specificity of receptor tyrosine kinase signaling: transient versus sustained extracellular signal-regulated kinase activation. 1995, Pubmed
Megason, In toto imaging of embryogenesis with confocal time-lapse microscopy. 2009, Pubmed
Morris, Synaptic plasticity and learning: selective impairment of learning rats and blockade of long-term potentiation in vivo by the N-methyl-D-aspartate receptor antagonist AP5. 1989, Pubmed
Namimatsu, Reversing the effects of formalin fixation with citraconic anhydride and heat: a universal antigen retrieval method. 2005, Pubmed
Nau, Valproic acid in the perinatal period: decreased maternal serum protein binding results in fetal accumulation and neonatal displacement of the drug and some metabolites. 1984, Pubmed
Nau, Valproic acid and its metabolites: placental transfer, neonatal pharmacokinetics, transfer via mother's milk and clinical status in neonates of epileptic mothers. 1981, Pubmed
Omtzigt, The disposition of valproate and its metabolites in the late first trimester and early second trimester of pregnancy in maternal serum, urine, and amniotic fluid: effect of dose, co-medication, and the presence of spina bifida. 1992, Pubmed
Padmanabhan, Sodium valproate augments spontaneous neural tube defects and axial skeletal malformations in TO mouse fetuses [corrected]. 1996, Pubmed
Paul, NMDA-mediated activation of the tyrosine phosphatase STEP regulates the duration of ERK signaling. 2003, Pubmed
Robert, Maternal valproic acid and congenital neural tube defects. 1982, Pubmed
Rogawski, The neurobiology of antiepileptic drugs for the treatment of nonepileptic conditions. 2004, Pubmed
Root, Embryonically expressed GABA and glutamate drive electrical activity regulating neurotransmitter specification. 2008, Pubmed , Xenbase
Rosa, Spina bifida in infants of women treated with carbamazepine during pregnancy. 1991, Pubmed
Rowe, The role of noradrenaline in the differentiation of amphibian embryonic neurons. 1993, Pubmed , Xenbase
Scholl, Mek1 alters epidermal growth and differentiation. 2004, Pubmed
Scott, Cell signaling in space and time: where proteins come together and when they're apart. 2009, Pubmed
Spitzer, Electrical activity in early neuronal development. 2006, Pubmed
Swapna, Interplay between electrical activity and bone morphogenetic protein signaling regulates spinal neuron differentiation. 2012, Pubmed , Xenbase
Tu, Spontaneous calcium transients manifest in the regenerating muscle and are necessary for skeletal muscle replenishment. 2014, Pubmed , Xenbase
Vajda, Dose dependence of fetal malformations associated with valproate. 2013, Pubmed
Wallingford, The continuing challenge of understanding, preventing, and treating neural tube defects. 2013, Pubmed
Wegner, Alteration of embryonic folate metabolism by valproic acid during organogenesis: implications for mechanism of teratogenesis. 1992, Pubmed
Wei, Calcium calmodulin-stimulated adenylyl cyclases contribute to activation of extracellular signal-regulated kinase in spinal dorsal horn neurons in adult rats and mice. 2006, Pubmed
Wu, Difference in the maternal and zygotic contributions of tumorhead on embryogenesis. 2003, Pubmed , Xenbase
Wu, Tumorhead, a Xenopus gene product that inhibits neural differentiation through regulation of proliferation. 2001, Pubmed , Xenbase
Xia, Calcium influx via the NMDA receptor induces immediate early gene transcription by a MAP kinase/ERK-dependent mechanism. 1996, Pubmed
Young, Neurotransmitters couple brain activity to subventricular zone neurogenesis. 2011, Pubmed
Zeise, Valproate suppresses N-methyl-D-aspartate-evoked, transient depolarizations in the rat neocortex in vitro. 1991, Pubmed
Zhai, Long-distance integration of nuclear ERK signaling triggered by activation of a few dendritic spines. 2013, Pubmed
