XB-ART-54874
Dev Cell
2018 May 07;453:316-330.e4. doi: 10.1016/j.devcel.2018.04.007.
Show Gene links
Show Anatomy links
Mechanical Strain Determines Cilia Length, Motility, and Planar Position in the Left-Right Organizer.
???displayArticle.abstract???
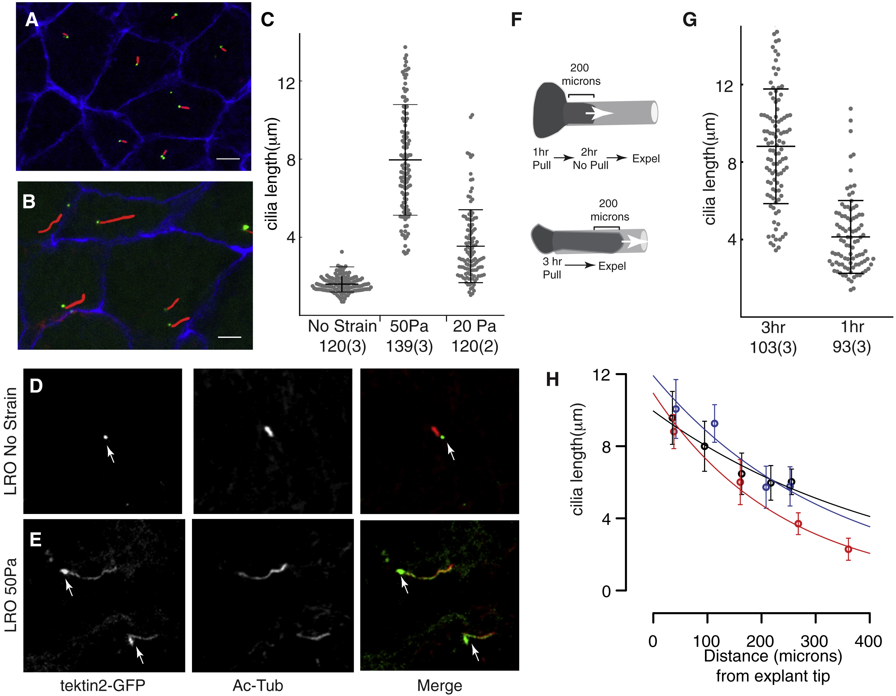
The Xenopus left-right organizer (LRO) breaks symmetry along the left-right axis of the early embryo by producing and sensing directed ciliary flow as a patterning cue. To carry out this process, the LRO contains different ciliated cell types that vary in cilia length, whether they are motile or sensory, and how they position their cilia along the anterior-posterior (A-P) planar axis. Here, we show that these different cilia features are specified in the prospective LRO during gastrulation, based on anisotropic mechanical strain that is oriented along the A-P axis, and graded in levels along the medial-lateral axis. Strain instructs ciliated cell differentiation by acting on a mesodermal prepattern present at blastula stages, involving foxj1. We propose that differential strain is a graded, developmental cue, linking the establishment of an A-P planar axis to cilia length, motility, and planar location during formation of the Xenopus LRO.
???displayArticle.pubmedLink??? 29738711
???displayArticle.pmcLink??? PMC5944341
???displayArticle.link??? Dev Cell
???displayArticle.grants??? [+]
Species referenced: Xenopus laevis
Genes referenced: celsr1 foxj1.2 fzd3 mtor nodal2 vangl2
???displayArticle.gses??? GSE112364: Xenbase, NCBI
???attribute.lit??? ???displayArticles.show???
References [+] :
Antic,
Planar cell polarity enables posterior localization of nodal cilia and left-right axis determination during mouse and Xenopus embryogenesis.
2010, Pubmed,
Xenbase
Antic, Planar cell polarity enables posterior localization of nodal cilia and left-right axis determination during mouse and Xenopus embryogenesis. 2010, Pubmed , Xenbase
Beyer, Serotonin signaling is required for Wnt-dependent GRP specification and leftward flow in Xenopus. 2012, Pubmed , Xenbase
Bhattacharya, CRISPR/Cas9: An inexpensive, efficient loss of function tool to screen human disease genes in Xenopus. 2015, Pubmed , Xenbase
Blum, The Power of Strain: Organizing Left-Right Cilia. 2018, Pubmed
Blum, Symmetry breakage in the vertebrate embryo: when does it happen and how does it work? 2014, Pubmed , Xenbase
Blum, The evolution and conservation of left-right patterning mechanisms. 2014, Pubmed , Xenbase
Borovina, Vangl2 directs the posterior tilting and asymmetric localization of motile primary cilia. 2010, Pubmed
Boskovski, The heterotaxy gene GALNT11 glycosylates Notch to orchestrate cilia type and laterality. 2013, Pubmed , Xenbase
Campbell, Foxn4 promotes gene expression required for the formation of multiple motile cilia. 2016, Pubmed , Xenbase
Chien, Mechanical strain determines the axis of planar polarity in ciliated epithelia. 2015, Pubmed , Xenbase
Choksi, Switching on cilia: transcriptional networks regulating ciliogenesis. 2014, Pubmed
Chu, Wnt proteins can direct planar cell polarity in vertebrate ectoderm. 2016, Pubmed , Xenbase
Chu, Prickle3 synergizes with Wtip to regulate basal body organization and cilia growth. 2016, Pubmed , Xenbase
Davidson, Mesendoderm extension and mantle closure in Xenopus laevis gastrulation: combined roles for integrin alpha(5)beta(1), fibronectin, and tissue geometry. 2002, Pubmed , Xenbase
Davidson, Patterning and tissue movements in a novel explant preparation of the marginal zone of Xenopus laevis. 2004, Pubmed , Xenbase
Dobin, STAR: ultrafast universal RNA-seq aligner. 2013, Pubmed
Gomez, Microtubule organization is determined by the shape of epithelial cells. 2016, Pubmed
Hamada, Mechanisms of left-right asymmetry and patterning: driver, mediator and responder. 2014, Pubmed
Harumoto, Atypical cadherins Dachsous and Fat control dynamics of noncentrosomal microtubules in planar cell polarity. 2010, Pubmed
Hashimoto, Translation of anterior-posterior polarity into left-right polarity in the mouse embryo. 2010, Pubmed
Hashimoto, Planar polarization of node cells determines the rotational axis of node cilia. 2010, Pubmed
Heinz, Simple combinations of lineage-determining transcription factors prime cis-regulatory elements required for macrophage and B cell identities. 2010, Pubmed
Heisenberg, Back and forth between cell fate specification and movement during vertebrate gastrulation. 2008, Pubmed
Hellman, The zebrafish foxj1a transcription factor regulates cilia function in response to injury and epithelial stretch. 2010, Pubmed
Keller, Vital dye mapping of the gastrula and neurula of Xenopus laevis. II. Prospective areas and morphogenetic movements of the deep layer. 1976, Pubmed , Xenbase
Keller, Developmental biology. Physical biology returns to morphogenesis. 2012, Pubmed
Keller, Xenopus Gastrulation without a blastocoel roof. 1992, Pubmed , Xenbase
Keller, Vital dye mapping of the gastrula and neurula of Xenopus laevis. I. Prospective areas and morphogenetic movements of the superficial layer. 1975, Pubmed , Xenbase
LeGoff, Mechanical Forces and Growth in Animal Tissues. 2015, Pubmed
Matis, Microtubules provide directional information for core PCP function. 2014, Pubmed
McGrath, Two populations of node monocilia initiate left-right asymmetry in the mouse. 2003, Pubmed
Minegishi, A Wnt5 Activity Asymmetry and Intercellular Signaling via PCP Proteins Polarize Node Cells for Left-Right Symmetry Breaking. 2017, Pubmed
Mitchell, A positive feedback mechanism governs the polarity and motion of motile cilia. 2007, Pubmed , Xenbase
Neugebauer, FGF signalling during embryo development regulates cilia length in diverse epithelia. 2009, Pubmed , Xenbase
Nonaka, De novo formation of left-right asymmetry by posterior tilt of nodal cilia. 2005, Pubmed
Okada, Mechanism of nodal flow: a conserved symmetry breaking event in left-right axis determination. 2005, Pubmed
Quigley, Rfx2 Stabilizes Foxj1 Binding at Chromatin Loops to Enable Multiciliated Cell Gene Expression. 2017, Pubmed , Xenbase
Quigley, Specification of ion transport cells in the Xenopus larval skin. 2011, Pubmed , Xenbase
Robinson, edgeR: a Bioconductor package for differential expression analysis of digital gene expression data. 2010, Pubmed
Roszko, Regulation of convergence and extension movements during vertebrate gastrulation by the Wnt/PCP pathway. 2009, Pubmed
Schier, Nodal signaling in vertebrate development. 2003, Pubmed
Schweickert, Cilia-driven leftward flow determines laterality in Xenopus. 2007, Pubmed , Xenbase
Schweickert, The nodal inhibitor Coco is a critical target of leftward flow in Xenopus. 2010, Pubmed , Xenbase
Shih, Patterns of cell motility in the organizer and dorsal mesoderm of Xenopus laevis. 1992, Pubmed , Xenbase
Shimada, Polarized transport of Frizzled along the planar microtubule arrays in Drosophila wing epithelium. 2006, Pubmed
Shook, Pattern and morphogenesis of presumptive superficial mesoderm in two closely related species, Xenopus laevis and Xenopus tropicalis. 2004, Pubmed , Xenbase
Song, Planar cell polarity breaks bilateral symmetry by controlling ciliary positioning. 2010, Pubmed
Strutt, Dynamics of core planar polarity protein turnover and stable assembly into discrete membrane subdomains. 2011, Pubmed
Stubbs, The forkhead protein Foxj1 specifies node-like cilia in Xenopus and zebrafish embryos. 2008, Pubmed , Xenbase
Tözser, TGF-β Signaling Regulates the Differentiation of Motile Cilia. 2015, Pubmed , Xenbase
TUFT, The uptake and distribution of water in the embryo of Xenopus laevis (Daudin). 1962, Pubmed , Xenbase
Walentek, ATP4a is required for Wnt-dependent Foxj1 expression and leftward flow in Xenopus left-right development. 2012, Pubmed , Xenbase
Walentek, Wnt11b is involved in cilia-mediated symmetry breakage during Xenopus left-right development. 2013, Pubmed , Xenbase
Yoshiba, Roles of cilia, fluid flow, and Ca2+ signaling in breaking of left-right symmetry. 2014, Pubmed
Yoshiba, Cilia at the node of mouse embryos sense fluid flow for left-right determination via Pkd2. 2012, Pubmed
