Click here to close Hello! We notice that you are using Internet Explorer, which is not supported by Xenbase and may cause the site to display incorrectly. We suggest using a current version of Chrome, FireFox, or Safari.
XB-ART-54957
Proc Natl Acad Sci U S A 2017 Apr 11;11415:3921-3926. doi: 10.1073/pnas.1618514114.
Show Gene links Show Anatomy links

Splicing variation of Long-IRBIT determines the target selectivity of IRBIT family proteins.

Kawaai K, Ando H, Satoh N, Yamada H, Ogawa N, Hirose M, Mizutani A, Bonneau B, Seki G, Mikoshiba K.


???displayArticle.abstract???
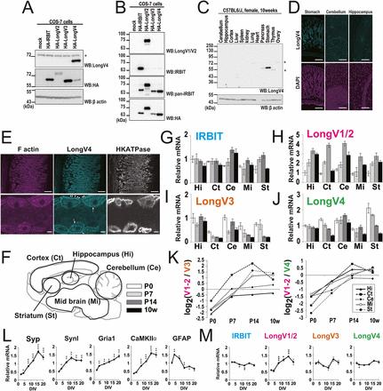
IRBIT [inositol 1,4,5-trisphosphate receptor (IP3R) binding protein released with inositol 1,4,5-trisphosphate (IP3)] is a multifunctional protein that regulates several target molecules such as ion channels, transporters, polyadenylation complex, and kinases. Through its interaction with multiple targets, IRBIT contributes to calcium signaling, electrolyte transport, mRNA processing, cell cycle, and neuronal function. However, the regulatory mechanism of IRBIT binding to particular targets is poorly understood. Long-IRBIT is an IRBIT homolog with high homology to IRBIT, except for a unique N-terminal appendage. Long-IRBIT splice variants have different N-terminal sequences and a common C-terminal region, which is involved in multimerization of IRBIT and Long-IRBIT. In this study, we characterized IRBIT and Long-IRBIT splice variants (IRBIT family). We determined that the IRBIT family exhibits different mRNA expression patterns in various tissues. The IRBIT family formed homo- and heteromultimers. In addition, N-terminal splicing of Long-IRBIT changed the protein stability and selectivity to target molecules. These results suggest that N-terminal diversity of the IRBIT family and various combinations of multimer formation contribute to the functional diversity of the IRBIT family.

???displayArticle.pubmedLink??? 28348216
???displayArticle.pmcLink??? PMC5393198
???displayArticle.link??? Proc Natl Acad Sci U S A


Species referenced: Xenopus laevis
Genes referenced: ahcyl1 itpr1 mbp myc runx1 slc4a4 slc9a3 syn1 tbxt


???attribute.lit??? ???displayArticles.show???
References [+] :
Albert, Error and attack tolerance of complex networks. 2000, Pubmed