Click here to close
Hello! We notice that you are using Internet Explorer, which is not supported by Xenbase and may cause the site to display incorrectly.
We suggest using a current version of Chrome,
FireFox, or Safari.
???displayArticle.abstract???
In many organisms, early embryonic development is characterized by a series of reductive cell divisions that result in rapid increases in cell number and concomitant decreases in cell size. Intracellular organelles, such as the nucleus and mitotic spindle, also become progressively smaller during this developmental window, but the molecular and mechanistic underpinnings of these scaling relationships are not fully understood. For the mitotic spindle, changes in cytoplasmic volume are sufficient to account for size scaling during early development in certain organisms. This observation is consistent with models that evoke a limiting component, whereby the smaller absolute number of spindle components in smaller cells limits spindle size. Here we investigate the role of a candidate factor for developmental spindle scaling, the microtubule polymerase XMAP215. Microinjection of additional XMAP215 protein into Xenopus laevis embryos was sufficient to induce the assembly of larger spindles during developmental stages 6.5, 7, and 8, whereas addition of a polymerase-incompetent XMAP215 mutant resulted in a downward shift in the in vivo spindle scaling curve. In sum, these results indicate that even small cells are able to produce larger spindles if microtubule growth rates are increased and suggest that structural components are not limiting.
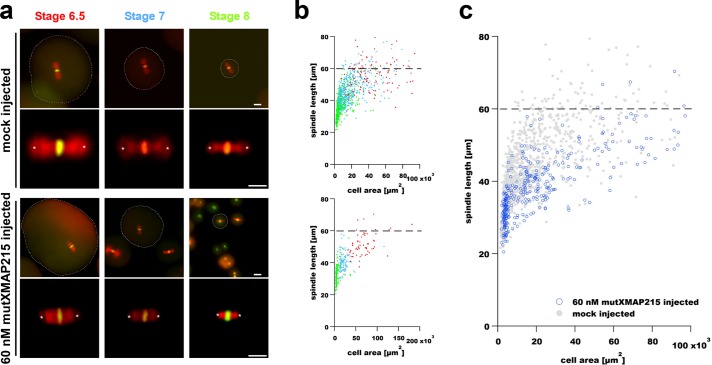
FIGURE 1: Microinjection of recombinant XMAP215 results in increased spindle size in X. laevis early development. (a) Images show representative spindles in blastomeres isolated from embryos and fixed at the indicated stages. The two top rows show spindles in blastomeres from control (mock-injected) embryos, whereas the two bottom rows show spindles from blastomeres isolated from embryos injected with 60 nM wtXMAP215. Spindle MTs were imaged using indirect immunofluorescence and are shown pseudo-colored in red, and DNA was labeled using Sytox Green nucleic acid stain and is shown pseudo-colored in green. Scale bar = 50 µm (images in first and third rows). Scale bar = 30 µm (higher-magnification spindle images in second and fourth rows). Asterisks mark aster centers, and the distance between each pair of asterisks was used for measurements of spindle lengths contained in subsequent panels. Cell boundaries, indicated by dashed outlines shown in lower-magnification spindle images, were manually traced and used to determine cell cross-sectional area for scaling plots. (b) Spindle length measurements are shown plotted as a function of blastomere cross-sectional area in mock-injected (top plot) and in embryos injected with 60 nM wtXMAP215 (bottom plot). Data point colors correspond to stage-specific text colors shown in panel a. (c) Data from both graphs in b were plotted in a single graph and show a general upward shift in spindle length with the injection of 60 nM wtXMAP215. Dashed horizontal lines indicate the putative upper limit to spindle size in X. laevis embryos (Wuhr et al., 2008).
FIGURE 2: Microinjection of a polymerase-deficient mutant XMAP215 decreases spindle length in early X.laevis embryos. (a) Images show representative spindles in blastomeres isolated from embryos at the indicated stages. The two top rows show spindles in blastomeres from control (mock-injected) embryos, whereas the two bottom rows show spindles from blastomeres isolated from embryos injected with 60 nM mutXMAP215. Spindle MTs and DNA were labeled as in Figure 1. Scale bar = 50 µm (images in first and third rows). Scale bar = 30 µm (higher-magnification spindle images in second and fourth rows). Spindle length was again measured as the aster center–to–aster center distance (centers are marked with white asterisks). Cell boundaries, indicated by dashed outlines shown in lower-magnification spindle images, were manually traced and used to determine cell cross-sectional area for scaling plots. (b) Spindle length measurements are shown plotted as a function of blastomere cross-sectional area in mock-injected embryos (top plot) and in embryos injected with 60 nM mutXMAP215 (bottom plot). Data point colors correspond to stage-specific text colors shown above images in panel a. (c) Data from both graphs in b were plotted in a single graph and show a general downward shift in spindle length with the injection of 60 nM mutXMAP215. Dashed horizontal lines indicate the putative upper limit to spindle size in X. laevis embryos (Wuhr et al., 2008).
FIGURE 3: High concentrations of wtXMAP215 induce the formation of supernumerary MTOCs in early X. laevis embryos. (a) Embryos were injected at the one-cell stage with either 300 nM wtXMAP215 (top two rows) or 25 ng wtXMAP215 mRNA (bottom two rows), fixed, and then processed for immunofluorescence. MTs were imaged using indirect immunofluorescence and are shown pseudo-colored in red, whereas DNA was labeled using Sytox Green nucleic acid stain (shown pseudo-colored in blue). Images show examples of cells with supernumerary MT foci displays in blastomeres isolated at the indicated stages. Cell boundaries are indicated by dashed outlines (first and third rows). For higher-magnification images, supernumerary MTOCs are overlaid with white asterisks. Scale bar = 50 µm (images in first and third rows). Scale bar = 30 µm (images in second and fourth rows). (b) The MT foci per cell were counted and plotted at the indicated stages as the percentage of cells containing a normal number of MTOCs (i.e., 1 or 2) or supernumerary MTOC numbers (i.e., >2). The top graph shows data from embryos injected with 300 nM wtXMAP215; the bottom graph shows data taken from single-celled blastomeres injected with 25 ng XMAP215 mRNA. (c) Embryos were injected at the one-cell stage with 25 ng XMAP215 mRNA and processed for immunofluorescence for α-tubulin (pseudo-colored in red) and γ-tubulin (pseudo-colored in green). Representative images of blastomeres from stage 8 embryos containing multiple MTOCs are shown.
FIGURE 4: Model of XMAP215 regulation of MT end dynamics and spindle scaling during X. laevis development. The cartoon depicts the mechanism of XMAP215-dependent spindle scaling during development. As cell size decreases during early development, the number of XMAP215 molecules in each blastomere is concomitantly reduced, resulting in fewer XMAP215 molecules per MT plus-end, slower MT growth rates and, by mass action, smaller spindles. Additional XMAP215 can compensate for this loss and, because other components are not limiting, allow for the generation of larger-than-expected spindles for a blastomere of a given size.
FIGURE 1:. Microinjection of recombinant XMAP215 results in increased spindle size in X. laevis early development. (a) Images show representative spindles in blastomeres isolated from embryos and fixed at the indicated stages. The two top rows show spindles in blastomeres from control (mock-injected) embryos, whereas the two bottom rows show spindles from blastomeres isolated from embryos injected with 60 nM wtXMAP215. Spindle MTs were imaged using indirect immunofluorescence and are shown pseudo-colored in red, and DNA was labeled using Sytox Green nucleic acid stain and is shown pseudo-colored in green. Scale bar = 50 µm (images in first and third rows). Scale bar = 30 µm (higher-magnification spindle images in second and fourth rows). Asterisks mark aster centers, and the distance between each pair of asterisks was used for measurements of spindle lengths contained in subsequent panels. Cell boundaries, indicated by dashed outlines shown in lower-magnification spindle images, were manually traced and used to determine cell cross-sectional area for scaling plots. (b) Spindle length measurements are shown plotted as a function of blastomere cross-sectional area in mock-injected (top plot) and in embryos injected with 60 nM wtXMAP215 (bottom plot). Data point colors correspond to stage-specific text colors shown in panel a. (c) Data from both graphs in b were plotted in a single graph and show a general upward shift in spindle length with the injection of 60 nM wtXMAP215. Dashed horizontal lines indicate the putative upper limit to spindle size in X. laevis embryos (Wuhr et al., 2008).
FIGURE 2:. Microinjection of a polymerase-deficient mutant XMAP215 decreases spindle length in early X.laevis embryos. (a) Images show representative spindles in blastomeres isolated from embryos at the indicated stages. The two top rows show spindles in blastomeres from control (mock-injected) embryos, whereas the two bottom rows show spindles from blastomeres isolated from embryos injected with 60 nM mutXMAP215. Spindle MTs and DNA were labeled as in Figure 1. Scale bar = 50 µm (images in first and third rows). Scale bar = 30 µm (higher-magnification spindle images in second and fourth rows). Spindle length was again measured as the aster centerâtoâaster center distance (centers are marked with white asterisks). Cell boundaries, indicated by dashed outlines shown in lower-magnification spindle images, were manually traced and used to determine cell cross-sectional area for scaling plots. (b) Spindle length measurements are shown plotted as a function of blastomere cross-sectional area in mock-injected embryos (top plot) and in embryos injected with 60 nM mutXMAP215 (bottom plot). Data point colors correspond to stage-specific text colors shown above images in panel a. (c) Data from both graphs in b were plotted in a single graph and show a general downward shift in spindle length with the injection of 60 nM mutXMAP215. Dashed horizontal lines indicate the putative upper limit to spindle size in X. laevis embryos (Wuhr et al., 2008).
FIGURE 3:. High concentrations of wtXMAP215 induce the formation of supernumerary MTOCs in early X. laevis embryos. (a) Embryos were injected at the one-cell stage with either 300 nM wtXMAP215 (top two rows) or 25 ng wtXMAP215 mRNA (bottom two rows), fixed, and then processed for immunofluorescence. MTs were imaged using indirect immunofluorescence and are shown pseudo-colored in red, whereas DNA was labeled using Sytox Green nucleic acid stain (shown pseudo-colored in blue). Images show examples of cells with supernumerary MT foci displays in blastomeres isolated at the indicated stages. Cell boundaries are indicated by dashed outlines (first and third rows). For higher-magnification images, supernumerary MTOCs are overlaid with white asterisks. Scale bar = 50 µm (images in first and third rows). Scale bar = 30 µm (images in second and fourth rows). (b) The MT foci per cell were counted and plotted at the indicated stages as the percentage of cells containing a normal number of MTOCs (i.e., 1 or 2) or supernumerary MTOC numbers (i.e., >2). The top graph shows data from embryos injected with 300 nM wtXMAP215; the bottom graph shows data taken from single-celled blastomeres injected with 25 ng XMAP215 mRNA. (c) Embryos were injected at the one-cell stage with 25 ng XMAP215 mRNA and processed for immunofluorescence for α-tubulin (pseudo-colored in red) and γ-tubulin (pseudo-colored in green). Representative images of blastomeres from stage 8 embryos containing multiple MTOCs are shown.
FIGURE 4:. Model of XMAP215 regulation of MT end dynamics and spindle scaling during X. laevis development. The cartoon depicts the mechanism of XMAP215-dependent spindle scaling during development. As cell size decreases during early development, the number of XMAP215 molecules in each blastomere is concomitantly reduced, resulting in fewer XMAP215 molecules per MT plus-end, slower MT growth rates and, by mass action, smaller spindles. Additional XMAP215 can compensate for this loss and, because other components are not limiting, allow for the generation of larger-than-expected spindles for a blastomere of a given size.
Al-Bassam,
Crystal structure of a TOG domain: conserved features of XMAP215/Dis1-family TOG domains and implications for tubulin binding.
2007, Pubmed,
Xenbase
Al-Bassam,
Crystal structure of a TOG domain: conserved features of XMAP215/Dis1-family TOG domains and implications for tubulin binding.
2007,
Pubmed
,
Xenbase Ayaz,
A TOG:αβ-tubulin complex structure reveals conformation-based mechanisms for a microtubule polymerase.
2012,
Pubmed Brouhard,
XMAP215 is a processive microtubule polymerase.
2008,
Pubmed
,
Xenbase Byrnes,
TOG-tubulin binding specificity promotes microtubule dynamics and mitotic spindle formation.
2017,
Pubmed Crowder,
A comparative analysis of spindle morphometrics across metazoans.
2015,
Pubmed
,
Xenbase Decker,
Limiting amounts of centrosome material set centrosome size in C. elegans embryos.
2011,
Pubmed Edens,
cPKC regulates interphase nuclear size during Xenopus development.
2014,
Pubmed
,
Xenbase Fox,
The XMAP215 family drives microtubule polymerization using a structurally diverse TOG array.
2014,
Pubmed
,
Xenbase Gard,
A microtubule-associated protein from Xenopus eggs that specifically promotes assembly at the plus-end.
1987,
Pubmed
,
Xenbase Goehring,
Organelle growth control through limiting pools of cytoplasmic components.
2012,
Pubmed Good,
Cytoplasmic volume modulates spindle size during embryogenesis.
2013,
Pubmed
,
Xenbase Greenan,
Centrosome size sets mitotic spindle length in Caenorhabditis elegans embryos.
2010,
Pubmed
,
Xenbase Hazel,
Changes in cytoplasmic volume are sufficient to drive spindle scaling.
2013,
Pubmed
,
Xenbase Jevtić,
Nuclear size scaling during Xenopus early development contributes to midblastula transition timing.
2015,
Pubmed
,
Xenbase Kyogoku,
Large Cytoplasm Is Linked to the Error-Prone Nature of Oocytes.
2017,
Pubmed Levy,
Nuclear size is regulated by importin α and Ntf2 in Xenopus.
2010,
Pubmed
,
Xenbase Li,
Geometric Asymmetry Induces Upper Limit of Mitotic Spindle Size.
2017,
Pubmed Loughlin,
Katanin contributes to interspecies spindle length scaling in Xenopus.
2011,
Pubmed
,
Xenbase Novakova,
A Balance between Nuclear and Cytoplasmic Volumes Controls Spindle Length.
2016,
Pubmed Peshkin,
On the Relationship of Protein and mRNA Dynamics in Vertebrate Embryonic Development.
2015,
Pubmed
,
Xenbase Petry,
Microtubule nucleation at the centrosome and beyond.
2015,
Pubmed Popov,
XMAP215 regulates microtubule dynamics through two distinct domains.
2001,
Pubmed
,
Xenbase Reber,
XMAP215 activity sets spindle length by controlling the total mass of spindle microtubules.
2013,
Pubmed
,
Xenbase Reber,
Intracellular Scaling Mechanisms.
2015,
Pubmed
,
Xenbase Vasquez,
XMAP from Xenopus eggs promotes rapid plus end assembly of microtubules and rapid microtubule polymer turnover.
1994,
Pubmed
,
Xenbase Widlund,
XMAP215 polymerase activity is built by combining multiple tubulin-binding TOG domains and a basic lattice-binding region.
2011,
Pubmed Wilbur,
Mitotic spindle scaling during Xenopus development by kif2a and importin α.
2013,
Pubmed
,
Xenbase Wühr,
Evidence for an upper limit to mitotic spindle length.
2008,
Pubmed
,
Xenbase