Click here to close Hello! We notice that you are using Internet Explorer, which is not supported by Xenbase and may cause the site to display incorrectly. We suggest using a current version of Chrome, FireFox, or Safari.
XB-ART-55020
FASEB J 2018 Jun 13;:fj201800093. doi: 10.1096/fj.201800093.
Show Gene links Show Anatomy links

CRISPR/Cas9-mediated efficient and precise targeted integration of donor DNA harboring double cleavage sites in Xenopus tropicalis.

Mao CZ, Zheng L, Zhou YM, Wu HY, Xia JB, Liang CQ, Guo XF, Peng WT, Zhao H, Cai WB, Kim SK, Park KS, Cai DQ, Qi XF.


???displayArticle.abstract???
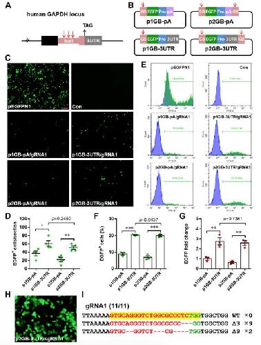
The clustered regularly interspaced short palindromic repeats (CRISPR)/CRISPR-associated (Cas) 9 system has emerged as a powerful tool for knock-in of DNA fragments via donor plasmid and homology-independent DNA repair mechanism; however, conventional integration includes unnecessary plasmid backbone and may result in the unfaithful expression of the modified endogenous genes. Here, we report an efficient and precise CRISPR/Cas9-mediated integration strategy using a donor plasmid that harbors 2 of the same cleavage sites that flank the cassette at both sides. After the delivery of donor plasmid, together with Cas9 mRNA and guide RNA, into cells or fertilized eggs, concurrent cleavages at both sides of the exogenous cassette and the desired chromosomal site result in precise targeted integration without plasmid backbone. We successfully used this approach to precisely integrate the EGFP reporter gene into the myh6 locus or the GAPDH locus in Xenopus tropicalis or human cells, respectively. Furthermore, we demonstrate that replacing conventional terminators with the endogenous 3UTR of target genes in the cassette greatly improves the expression of reporter gene after integration. Our efficient and precise method will be useful for a variety of targeted genome modifications, not only in X. tropicalis, but also in mammalian cells, and can be readily adapted to many other organisms.-Mao, C.-Z., Zheng, L., Zhou, Y.-M., Wu, H.-Y., Xia, J.-B., Liang, C.-Q., Guo, X.-F., Peng, W.-T., Zhao, H., Cai, W.-B., Kim, S.-K., Park, K.-S., Cai, D.-Q., Qi, X.-F. CRISPR/Cas9-mediated efficient and precise targeted integration of donor DNA harboring double cleavage sites in Xenopus tropicalis.

???displayArticle.pubmedLink??? 29897811
???displayArticle.link??? FASEB J


Species referenced: Xenopus tropicalis
Genes referenced: gpm6b myh6 odc1 pam
GO keywords: CRISPR-cas system


???attribute.lit??? ???displayArticles.show???