Click here to close Hello! We notice that you are using Internet Explorer, which is not supported by Xenbase and may cause the site to display incorrectly. We suggest using a current version of Chrome, FireFox, or Safari.
XB-ART-55049
Proc Natl Acad Sci U S A 2017 Nov 07;11445:E9702-E9711. doi: 10.1073/pnas.1705802114.
Show Gene links Show Anatomy links

PIP2 mediates functional coupling and pharmacology of neuronal KCNQ channels.

Kim RY, Pless SA, Kurata HT.


???displayArticle.abstract???
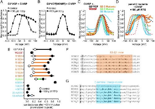
Retigabine (RTG) is a first-in-class antiepileptic drug that suppresses neuronal excitability through the activation of voltage-gated KCNQ2-5 potassium channels. Retigabine binds to the pore-forming domain, causing a hyperpolarizing shift in the voltage dependence of channel activation. To elucidate how the retigabine binding site is coupled to changes in voltage sensing, we used voltage-clamp fluorometry to track conformational changes of the KCNQ3 voltage-sensing domains (VSDs) in response to voltage, retigabine, and PIP2. Steady-state ionic conductance and voltage sensor fluorescence closely overlap under basal PIP2 conditions. Retigabine stabilizes the conducting conformation of the pore and the activated voltage sensor conformation, leading to dramatic deceleration of current and fluorescence deactivation, but these effects are attenuated upon disruption of channel:PIP2 interactions. These findings reveal an important role for PIP2 in coupling retigabine binding to altered VSD function. We identify a polybasic motif in the proximal C terminus of retigabine-sensitive KCNQ channels that contributes to VSD-pore coupling via PIP2, and thereby influences the unique gating effects of retigabine.

???displayArticle.pubmedLink??? 29078287
???displayArticle.pmcLink??? PMC5692535
???displayArticle.link??? Proc Natl Acad Sci U S A


Species referenced: Xenopus laevis
Genes referenced: kcnq1 kcnq2 kcnq3


???attribute.lit??? ???displayArticles.show???
References [+] :
Barro-Soria, KCNE1 divides the voltage sensor movement in KCNQ1/KCNE1 channels into two steps. 2014, Pubmed