|
Fig. 1.
Molecular structure of ADAMTS9. The basic ancillary domain has a central TSR, a cysteine-rich domain and a spacer region. The carboxy (C)-terminal region of the ancillary domain is the most variable between the ADAMTSs containing one to fourteen additional TSR motifs and specific domains defining different sub-groups. Names of the different domains are indicated below the diagrams. |
|
Fig. 2.
(A) Chromosomal location of ADAMTS genes in Xenopus laevis and Xenopus tropicalis. Chromosome number followed by an L for the longer and an S for the shorter indicate X. laevis gene location on the two subgenomes. Scaffold number is indicated for the genes without a chromosomal location. (B) Evolutionary relationships of the ADAMTS proteins. The evolutionary history was inferred by using the Maximum Likelihood method based on the JTT matrix-based model (Jones et al., 1992). The tree with the highest log likelihood (−21183.6512) is shown. Initial tree(s) for the heuristic search were obtained automatically by applying Neighbour-Join and BioNJ algorithms to a matrix of pairwise distances estimated using a JTT model, and then selecting the topology with superior log likelihood value. The tree is drawn to scale, with branch lengths measured in the number of substitutions per site. The analysis involved 88 amino acid sequences. All positions containing gaps and missing data were eliminated. There were a total of 355 positions in the final dataset. ADAMTS proteins are indicated by a number followed by a single letter code indicating the species: for example, ADAMTS1 t represents 1 from Xenopus tropicalis; 2 l-l and 2 l-s represent ADAMTS2 from Xenopus laevis subgenome L and subgenome S respectively; 3 h is ADAMTS3 from Homo sapiens; 4 m is ADAMTS4 from Mus musculus. (C) Synteny of ADAMTS9 in zebrafish, X. laevis subgenomes L and S, X. tropicalis, Mus musculus and Homo sapiens genomes. Chromosome number is indicated on the left followed by a z for zebrafish, an l with L and S for the longer and shorter X. laevis subgenomes, respectively, a t for X. tropicalis, a m for M.musculus and a h for H.sapiens. |
|
Fig. 3.
Expression of the ADAMTS genes family during Xenopus tropicalis development.
Analysis by RT-PCR of mRNA from egg to stage 45. Xenopus stages are indicated at the top according to (Nieuwkoop and Faber, 1994) (NF) and gene names are indicated on the left. W: water (H20), is a negative control and p300 is a loading control. ADAMTS genes are organised by clade as follow, (A) orphan, (B) COMP proteinases, (C) vWFCP, (D) Procollagen N-propeptidase and (E) Hyalectanases. |
|
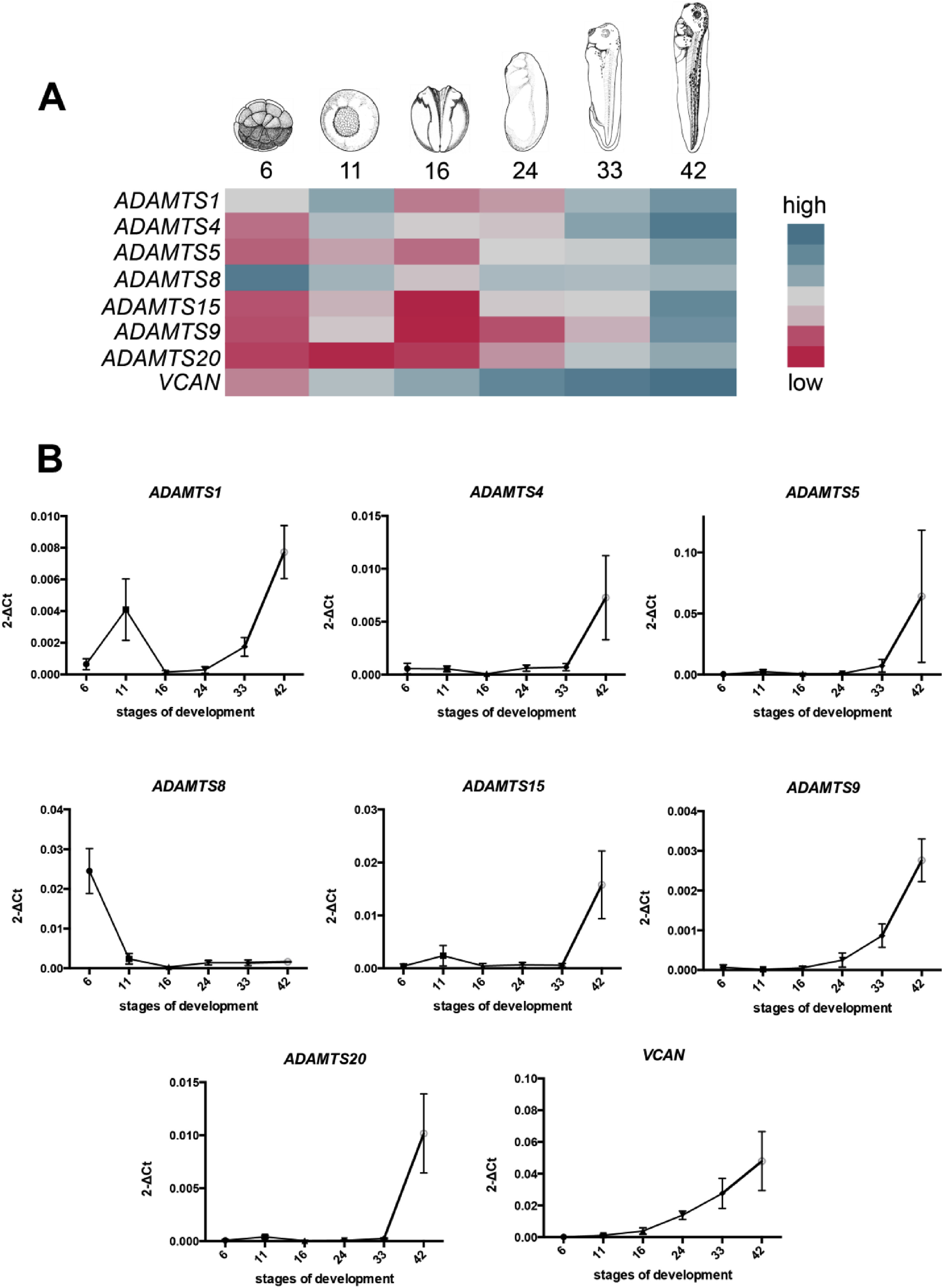
Fig. 4.
Expression profiles of the hyalectanases family and VCAN during Xenopus laevis development.
Analysis by qRT-PCR of mRNA from stage 6 to stage 42 embryos normalized to odc as a loading control. The experiment was done three independent times. Expression profiles are represented as, (A) a heatmap where genes names are on the vertical axis and developmental stages on the horizontal axis according to (Nieuwkoop and Faber, 1994) (NF). (B) Each graph represents the expression profile of a single gene; the numbers on the vertical axis represents the normalized expression value and on the horizontal axis represents stages of development (mean with SEM), nâ¯=â¯3.
|
|
Fig. 5.
Expression of ADAMTS9 during Xenopus tropicalis development.
(A) Analysis by RT-PCR of mRNA from egg to stage 45. Xenopus stages are indicated at the top according to (Nieuwkoop and Faber, 1994) (NF) and gene names are indicated on the left. W: water (H20), is a negative control and p300 is a loading control. (B) Analysis by WISH of ADAMTS9 expression. Developmental stages are according to (Nieuwkoop and Faber, 1994). Lateral views of embryos with anterior on the left and posterior on the right. (1) At stage 24 the expression is in the eye (e) and in the cloaca (c) (e). (2) At stage 27 the expression is in the eye, in the midbrain hindbrain boundary (mh), in the pronephros (pn) and in the pronephric duct and in the cloaca (pd). (3) At stage 33 the expression is in the olfactory placode (op), in the optic cup (oc), in the midbrain hindbrain boundary, in the otic vesicle (ov), in the pronephros (pn), in the branchial arches (ba) and in the cloaca. (4) At stage 41 the expression is also in the lens (l), in the retinal pigment epithelium (rpe) in the pancreas (p) and in the fin (f). |
|
Fig. 6.
Expression of ADAMTS9 during Xenopus laevis development.
(A) Analysis by RT-PCR of mRNA from egg to stage 45. Xenopus laevis stages are indicated at the top according to (Nieuwkoop and Faber, 1994) (NF) and gene names are indicated on the left. odc is a loading control. -RT is a negative control of cDNA synthesis reaction made without adding the Reverse Transcriptase enzyme and W: water (H20), is a negative control of the PCR reaction without cDNA template. (B) Analysis by WISH of ADAMTS9 expression. Developmental stages are according to (Nieuwkoop and Faber, 1994). Lateral views of embryos with anterior on the left and posterior on the right. (1) At stage 22 the expression is in the eye (e), in migrating cells (mc) and in the pronephric anlage (pn). (2, 3) At stage 25 and 26 the expression is in the eye, in migrating cells (mc) and in the midbrain hindbrain boundary (mh). (4, 5) At stage 35 and 38 the expression is in the olfactory placode (op), in the optic cup (oc), in the midbrain hindbrain boundary, in the otic vesicle (ov), in the pronephros (pn), in the pronephric duct (pd), in the branchial arches (ba), in the fin (f) and cloaca (c). (5) At stage 38 the expression is also in the lens (l), in the retinal pigment epithelium (rpe) and in the pancreas (p). |
|
Fig. 7.
Sectioned Xenopus laevis embryos after WISH for ADAMTS9. Developmental stages are according to (Nieuwkoop and Faber, 1994). In each panel lines and numbers indicate the level of the sections. Embryos are shown with anterior on the right and sections with dorsal at the top. (A) At stage 35, (1, 2, 3) in the head the expression is in the optic cup (oc), in the midbrain hindbrain boundary (mh) and (4) in the otic vesicle (ov); in the trunk (5) the expression is in the pronephros (pn). (B) At stage 38, (6) in the head the expression is in the lens (l) and in the retinal pigment epithelium (rpe); in the trunk (7) the expression is in the pronephros (pn). |
|
adamst9 (ADAM metallopeptidase with thrombospondin type 1 motif 9) gene expression in Xenopus laevis embryo, assayed via in situ hybridization, NF stage 41, lateral view, anterior left, dorsal up. |