Click here to close
Hello! We notice that you are using Internet Explorer, which is not supported by Xenbase and may cause the site to display incorrectly.
We suggest using a current version of Chrome,
FireFox, or Safari.
Fig. 2: Nosip expression in early embryonic development of Xenopus laevis.
A Animal (St. 1), anterior (St. 14, 20 and 23) and lateral (St. 9, 23, 32, 35 and 40)
views are shown. Whole mount in situ hybridization (WMISH) experiments show a
maternal nosip expression at stage 1 and 9 in the animal pole of the Xenopus
embryo (black arrowheads). At stage 14 and 20, nosip transcripts are detected in the
anterior neural plate including the eye field (red arrowhead) and the lateral plate
border where the neural crest cells are induced (white arrowhead). At stage 23, nosip
transcripts are visualized in the eye vesicle (red arrowheads and the migrating neural
crest cells (white arrowheads). The dashed line shows the level of the transversal
section in a. At stages 30 and 35, nosip is detected in the developing eye (red
arrowheads) and the migrating neural crest cells (white arrowheads) of the
mandibular (MA), branchial (BA) and hyoidal (HA) arches. B Compared expression of
nosip and the two neural crest cell specific marker genes twist and snai2. nosip
transcripts are detected in the lateral plate border at stage 14 where anterior neural
crest cells are induced (dotted circles). At stage 20, nosip is expressed in the
migrating neural crest cells positive for twist and snai2 (white arrowheads). Dotted
circles highlight the cement glands. C Nosip expression is visualized in the neural crest of the mandibular (MA), branchial (BA) and hyoidal (HA) arches at stage 35
(horizontal section). At stage 40, nosip is expressed in the gills (middle panel,
horizonal section; right panel, transversal section, white arroheads). D Compared
expression of nosip and the two eye-specific marker genes prox1 and rax. The upper
two rows represent transversal sections, the lower row horizontal sections. At stage
30, nosip is visualized in the lens (le) and the retinal (r) progenitor cells. At stage 35,
nosip expression is detected in the lens and the retina with strongest level in the
ciliary marginal zone (cmz).
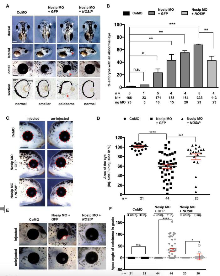
Fig. 3: Nosip is required for eye development in Xenopus laevis.
A Knockdown of Nosip results in an abnormal eye development including
microphthalmia (white arrowheads) or coloboma (red arrowheads) at stage 42. The
eye phenotype is significantly be rescued by injecting human NOSIP RNA. Left
embryo sides are the un-injected, right sides the injected sides. RPE, retinal
pigmented epithelium. Scale bars: dorsal: 300µm; lateral: 500µm; detail: 150µm. B
Statistical evaluation of the eye phenotype shown in A. Nosip MO causes an eye
phenotype in a dose-dependent manner. N, number of evaluated embryos in total; n,
number of independent experiments; ng, nanogram; C Measurement of the eye area
(red dotted circles) at stage 42. Scale bar: 300µm. D Statistical evaluation of the eye
phenotype shown in C. Nosip-deficient eyes are significantly reduced in size
compared to the Control MO injections. The eye area phenotype is rescued in a
significant manner by injecting 23ng Nosip MO plus 0.5ng full-length human NOSIP
RNA. E Measurement of the angle of the optic fissure shows that the injection of a
Control MO does not lead to coloboma phenotype. A coloboma phenotype is
observed upon the injection of Nosip MO and is rescued by injecting Nosip MO plus
human NOSIP RNA. Scale bar: 300µm. F Statistical evaluation of the data in E. C-F
Respectively, single embryos of one experiment with a representative phenotype
were evaluated. Error bars visualize standard error of the means (s.e.m.); * pâ¤0.05; **
pâ¤0.01; *** pâ¤0.001; **** pâ¤0.0001. P-values are calculated by a nonparametric, one- Accepted
tailed Mann-Whitney rank sum test.
Fig. 4: Loss of Nosip leads to disorganized retinal layers.
Vibratome sections upon Nosip MO injections and WMISH approaches at stage 42.
Nosip depletion results in deformed and disorganized retinal layers including rosette
like structures (close-up views) shown by the retina cell type specific marker genes
rho (photoreceptor cells; 5 of 9 analysed embryos showed a similar phenotype),
prox1 (horizontal cells; 4 of 11 analysed embryos), vsx1 (bipolar cells; 8 of 16
analysed embryos), pax6 (amacrine and ganglion cells; 5 of 9 analysed embryos)
and pou4f1 (ganglion cells; 9 of 13 analysed embryos). The retinal pigmented
epithelium is also affected upon Nosip loss of function (red arrowheads). In contrast,
retinal layers of the internal control are unaffected.
Fig. 5: Nosip deficient Xenopus embryos show disturbed dorso-ventral
patterning in the retina.
A Schematic illustration of the measurement and results shown in B and C. The
retina is circled. A first dashed line defines the dorso-ventraleye midline. A second
dashed line from the nasal to the temporal side of the eyes was set perpendicular to
the dorso-ventral midline. A third, red line was used to highlight the border of marker
gene expression. ï¡ defines the angle of the dorso-ventral shift in gene expression of
tbx3 and vax2. B and C tbx3 (B) and vax2 (C) expression by WMISH at stage 32 in
the eye. Close-up views are shown. In contrast to Control MO injection, Nosip MO
injection leads to a significant shift in dorso-ventral patterning of the retina.
Quantitative evaluations are shown. Abbreviations: n, number of independent
analysed embryos, n.s., not significant. Error bars visualize standard error of the
means (s. e. m.); *** pâ¤0.001. P-values are calculated by a nonparametric, one-tailed
Mann-Whitney rank sum test.
Fig. 6: Depletion of Nosip leads to reduced marker gene expression during eye
development.
A WMISH at stage 13 shows reduced expression of eye specific marker genes such
as rax and pax6 on the Nosip MO injected side (black arrowheads). In contrast, the
pan-neural marker gene sox3 is unaffected. Un-injected and Control MO injected
sides showed normal marker gene expression. Anterior views are shown. B
Statistical evaluation of data in A. C At stage 23, depletion of Nosip reduces the expression of the eye-specific marker genes rax, pax6 and otx2 (black arrowheads).
Un-injected and Control MO injected sides showed normal marker gene expression.
Anterior views are shown. D Quantification of the data in C. Abbreviations: N, number
of evaluated embryos in total; n, number of independent experiments, n.s., not
significant. Error bars visualize standard error of the means (s. e. m.); * pâ¤0.05. Pvalues
are calculated by a nonparametric, one-tailed Mann-Whitney rank sum test.
Fig. 7: Depletion of Nosip results in reduced cartilage structures and reduced head size.
A Measurement of the head size in Nosip MO injected embryos at stage 42 of the injected (red line) compared to the un-injected (green line) side. The head size is significantly reduced upon Nosip deficiency whereas Control MO injected embryos are unaffected. The head size reduction is rescued by NOSIP RNA. Scale bar: 500µm. B Evaluation of the data in A. Single embryos of one experiment with a representative phenotype were evaluated. C Nosip MO injection results in reduced and deformed cartilage structures (red arrowheads and red dotted circles) at stage 45/46. However, un-injected and Control MO injected sides are normal developed (blue dotted circles). The co-injection of the Nosip MO and human NOSIP RNA leads to a rescue of the cartilage phenotype (blue dotted circles). Leftembryo sides are the uninjected, right sides the injected sides. Scale bars: 500µm. D Injection of 23ng
Nosip MO results in reduced cartilage structures (red arrowheads) shown by Alcian Blue staining at stage 45/46 whereas Control MO injected embryos show normal developed cartilages. By injecting 23ng Nosip MO together with 0.5ng full-length human NOSIP RNA, the cartilage phenotype is rescued. E Statistical quantification of data in C. Abbreviations: ba, branchial arches; ch, ceratohyale cartilage; mc,
Meckel`s cartilage; N, number of evaluated embryos in total; n, number of
independent experiments; ng, nanogram. Error bars visualize standard error of the means (s. e. m.); * pâ¤0.05; ** pâ¤0.01; *** pâ¤0.001; **** pâ¤0.0001. P-values are Accepted calculated by a nonparametric, one-tailed Mann-Whitney rank sum test.
Fig. 8: Loss of Nosip results in reduced marker gene expression during
anterior neural crest cell development.
A Expression of twist and snai2 upon Control or Nosip MO injection at stage 14. Anterior views are shown. Neural crest induction at the lateral neural plate borders is affected (arrowheads). B Statistical quantification of data in A. C egr2 and twist expression upon Control or Nosip MO injection at stage 23 with reduced neural crest migration after Nosip depletion (arrowheads). Control MO injected embryos are unaffected. Lateral views are shown. D Statistical quantification of data in C. E Measurement of egr2 expression in the ventrally migrating neural crest cells demonstrate that Nosip deficiency results in a inhibited neural crest migration. Lateral
views are shown. F Statistical quantification of data in E. Single embryos of one experiment with a representative phenotype were evaluated. Abbreviations: N, number of evaluated embryos in total; n, number of independent experiments. Error bars visualize standard error of the means (s. e. m.); * pâ¤0.05; ** pâ¤0.01; *** pâ¤0.001. P-values are calculated by a nonparametric, one-tailed Mann-Whitney rank sum test.
Fig. 9: Reduced foxc1 expression upon loss of Nosip function.
Expression of foxc1 is reduced in the perioocular mesenchyme surrounding the eye as well as the anterior neural crest cells upon loss of Nosip function (arrowhead). A statistical quantification is given. Abbreviations: N, number of evaluated embryos in total; n, number of independent experiments; NCCs, neural crest cells; POM,
periocular mesenchyme. Error bars visualize standard error of the means (s. e. m.); *pâ¤0.05. P-values are calculated by a nonparametric, one-tailed Mann-Whitney ranksum test.