XB-ART-55165
Curr Biol
2017 May 08;279:1326-1335. doi: 10.1016/j.cub.2017.03.065.
Show Gene links
Show Anatomy links
Spatiotemporally Controlled Mechanical Cues Drive Progenitor Mesenchymal-to-Epithelial Transition Enabling Proper Heart Formation and Function.
Jackson TR, Kim HY, Balakrishnan UL, Stuckenholz C, Davidson LA.
???displayArticle.abstract???
During early cardiogenesis, bilateral fields of mesenchymal heart progenitor cells (HPCs) move from the anterior lateral plate mesoderm to the ventral midline, undergoing a mesenchymal-to-epithelial transition (MET) en route to forming a single epithelial sheet. Through tracking of tissue-level deformations in the heart-forming region (HFR) as well as movement trajectories and traction generation of individual HPCs, we find that the onset of MET correlates with a peak in mechanical stress within the HFR and changes in HPC migratory behaviors. Small-molecule inhibitors targeting actomyosin contractility reveal a temporally specific requirement of bulk tissue compliance to regulate heart development and MET. Targeting mutant constructs to modulate contractility and compliance in the underlying endoderm, we find that MET in HPCs can be accelerated in response to microenvironmental stiffening and can be inhibited by softening. To test whether MET in HPCs was responsive to purely physical mechanical cues, we mimicked a high-stress state by injecting an inert oil droplet to generate high strain in the HFR, demonstrating that exogenously applied stress was sufficient to drive MET. MET-induced defects in anatomy result in defined functional lesions in the larval heart, implicating mechanical signaling and MET in the etiology of congenital heart defects. From this integrated analysis of HPC polarity and mechanics, we propose that normal heart development requires bilateral HPCs to undergo a critical behavioral and phenotypic transition on their way to the ventral midline, and that this transition is driven in response to the changing mechanical properties of their endoderm substrate.
???displayArticle.pubmedLink??? 28434863
???displayArticle.pmcLink??? PMC5497766
???displayArticle.link??? Curr Biol
???displayArticle.grants??? [+]
Species referenced: Xenopus laevis
Genes referenced: arhgef2 ctnnb1 fbn1 fn1 grap2 prkci rps3a tjp1 tnnt2 tpm1
GO keywords: heart development [+]
???displayArticle.antibodies??? Fbn2 Ab1 Fn1 Ab1 Tnnt2 Ab1 Tpm1 Ab1
???attribute.lit??? ???displayArticles.show???
|
|
Figure 1. (A) Xenopus embryos at three stages during HPC (red) movement to the ventral midline. hpf, hours post-fertilization. (B) Transverse schematic of HPCs and their microenvironment (blue, ectoderm; red, mesoderm; yellow, endoderm; brown, fibronectin; purple, fibrillin; orange, aPKC; green, ZO-1; dark red, tropomyosin). (C) Cell shapes by β-catenin localization and cardiomyocytes by tropomyosin expression. Note: red spot (asterisk) in stage 28 is non-specific staining outside the embryo. (D) aPKC appears on the apical surface of HPCs (white arrows) with fibrillin at the HPC basal surface. (E) Tight junction protein ZO-1 appears perinuclearly and nascently on the apical surface by stage 23 and strongly at HPC apical intercellular junctions by stage 28. Fibronectin appears at all germ-layer interfaces. (FâI) Apical aPKC (F and G) and ZO-1 (H and I) during early heart-tube formation. Immunofluorescence shows epithelial individual markers and tropomyosin (F and H, upper panels) and normalized intensity with pseudocolor lookup table (LUT) (F and H, lower panels). (G and I) Quantification of apical polarity from five or six embryos per time point over two clutches. Scale bars, 50 μm. âp < 0.05, ââp < 0.01. See also Figure S1. |
|
|
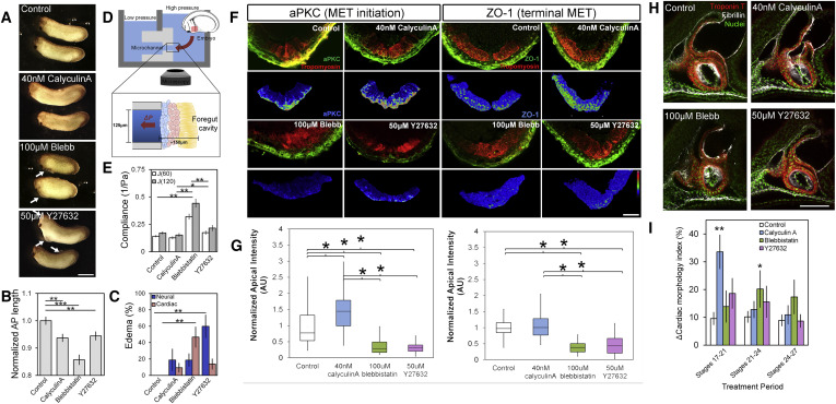
Figure 2. (AâC) Modulators of tissue compliance applied during stages of early heart development exhibit defects, including pericardial and neural edemas (A) (see arrows; scale bar, 1 mm), altered AP length (B), and increased rates of edema per clutch (C) (n = 30â35 embryos over four clutches). (D) Compliance measured by microaspiration of HFR. (E) Compliance at stage 22 confirms that blebbistatin and Y27632 increase and calyculin A decreases compliance (n = 11â17 embryos per treatment over three clutches). (F) Transverse sections through HFR at stage 28 show changes in polarity (aPKC or ZO-1) within the progenitor population (red). Lower panels show the epithelial marker masked using tropomyosin expression (scale bar, 50 μm). (G) Apical intensity after small-molecule inhibitor treatment (n = 9â13 embryos over four clutches). (H) Representative lateral confocal sections of stage 39 tadpole hearts (scale bar, 100 μm). (I) Cardiac anatomy after stage-specific inhibitor treatments as shown in Figure S2 (n = 5 embryos per treatment per period). Error bars represent mean ± SEM. âp < 0.05, ââp < 0.01, âââp < 0.001. See also Figures S1, S2, and S3A. |
|
|
(A) Left: HPCs isolated from the anterior lateral plate mesoderm show mediolaterally oriented bipolar lamellopodial protrusions (see arrows) that deform fibronectin fibrils. Right: HPCs extend protrusion, pull on fibronectin fibril (red arrows), and move forward (green arrows). Scale bars, 50 μm. (B) Intravital windowed embryos with fluorescently labeled nuclei reveal cell movements (insets show tissue organization of ectoderm [blue], mesoderm [pink], and HPCs [red]). At 24 hr, expression of the nkx2.5-GFP transgene allows retrospective identification of HPC tracks (scale bar, 100 μm). (C) Spider diagrams of nucleus migration trajectories over a 4 hr period. (D) Nkx2.5-GFP-identified HPC movements from start to end (black circles). (E) Persistence, speed, and collectiveness of HPC movements before MET onset (1â5 hr) are higher than after MET onset (7â11 and 13â17 hr) (n = 252 cells for 1â5 hr, 216 for 7â11 hr, and 411 for 13â17 hr, pooled from three embryos from three different clutches). ââp < 0.01, âââp < 0.001. (F) Schematic of traction force and motion correlation. (G) Correlation score between motion and bead displacement vectors on the left and membrane-GFP on the right. HPCs exhibit co-aligned motion and traction (+1, red) before transitioning to anti-correlated (â1, blue) (scale bar, 100 μm). Strip kymograph over a 12 hr period (lower panel). V, ventral; L, lateral. (H) Another indicator of collective movement, the percentage of co-aligned HPCs decreases over MET (seven tissue isolates over four clutches, black; linear regression, blue). Error bars represent mean ± SEM. See also Movies S1 and S2. |
|
|
(A) Frames from time lapse of ventral regions over 24 hr with tissue deformations superimposed (red grids; scale bar, 500 μm). (B–D) Anterioposterior (AP) length (B), instantaneous elongation rate (C), and the strain rate (D) indicate non-linear growth (thick black lines are the average of four embryos). (E) Compliance of HFR from stage 19 to 23 including fast-response (J(60)) and steady-state (J(120)) responses. (F) AP stress index (Pa/hr) calculated from compliance and strain rate. Error bars represent mean ± SEM. ∗p < 0.05, ∗∗p < 0.01. See also Movie S3. |
|
|
(A) Experiment schematic: 32-cell stage injected to target either HPCs (red) or the anterior endoderm (yellow). (BâD) Transgenic nkx2.5-GFP embryos co-injected with endoderm-targeted arhgef-C55R mRNA and rhodamine dextran (RDA) (B) (scale bar, 1 mm). Cardiac differentiation proceeds but arhgef2-C55R reduces AP length (C) and increases rates of pericardial edemas per clutch (D) (n = 23 control, 35 arhgef2-C55R, over three clutches). (E) Compliance of arhgef-C55R is reduced (n = 8â9 embryos over two clutches). (F) Upper: tropomyosin, aPKC, and RDA. Lower: tropomyosin-masked aPKC expression in pseudocolor LUT (scale bar, 50 μm). Apical aPKC is increased in arhgef2-C55R, whereas Y27632 treatment can reverse the effect (n = 7â11 embryos over three clutches). (G) Representative confocal sections of stage 39 tadpole heart morphology (scale bar, 100 μm). Note: errant RDA/arhgef-C55R cell (asterisk) in coelom outside heart. Error bars represent mean ± SEM. âp < 0.05, ââp < 0.01. See also Figures S1, S3B, S4, and S5. |
|
|
(A) Left: biologically inert mineral oil injected into the foregut (blue outline). Sagittal and transverse views pre-injection (upper) and post-injection (lower) with forces indicated by yellow arrows. Right: grid-tracked stretch of 5% from pre- to post-injection. (B) Embryos injected with oil show no defects in AP length (n = 13â14 embryos over two clutches) but a high frequency of ventral edemas per clutch (n = 2 clutches; scale bar, 1 mm). (C) Upper: confocal transverse sections of the HFR show tropomyosin and aPKC or ZO-1 (green). Lower: tropomyosin-masked polarity in pseudocolor LUT (scale bar, 50 μm). Apical aPKC and ZO-1 increase after oil injection (n = 11â13 embryos over three clutches). Error bars represent mean ± SEM; âp < 0.05, ââp < 0.01; N.S., not significant. See also Figures S1 and S6AâS6C and Movies S4 and S5. |
|
|
(A) RGB image of a 3-day-old tadpole heart with the ventricle outlined in white and outflow tract outlined in yellow. Hemoglobin contrast subtraction angiography (HCSA) and multiframe time projection of HCSA over one cardiac cycle show individual trabeculae (arrows; scale bar, 100 μm). (B and C) Time-varying hemoglobin blush reveals typical cardiac-cycle dynamics, with end-diastolic volume and end-systolic volume indicated in the graph (B) and table (C) (pooled from three clutches; ejection fraction, EF; heart rate, HR; beats per min, bpm; end-diastolic area, Aed; end-systolic area, Aes; area ejected, Aej). âp < 0.05, ââp < 0.01. Treatments increasing compliance (decreased cell contractility, blue) and treatments decreasing compliance (increased cell contractility) or stress (red). (D) Schematic of the model of mechanical coupling between endoderm development, HPC development, MET, and cardiogenesis. (E) Endogenous apical polarity increases over time (data redrawn from Figures 1Fâ1I) and changes with mechanical perturbations at stage 28 (data redrawn from Figures 2, 5, and 6). Regression lines: aPKC, y = 0.77t â 1.34; R2 = 0.446; ZO-1, y = 0.92t â 1.96; R2 = 0.567. (F) Apical polarity decreases with compliance; regression fit to data from arhgef2-C55R, calyculin A, control, and Y27632: y = â27.22 â J(60) + 4.99; R2 = 0.843; ââp < 0.01, âââp < 0.001. See also Figures S6DâS6H and Movie S6. |
|
|
Figure S1. Schematic of epithelial marker apical intensity calculations. Related to Figure 1, Figure 2, Figure 5 and Figure 6. (A) Transverse sections of stage 28 control embryo stained for tropomyosin (red) and ZO-1 (green). To calculate apical intensity, the red and green channels are first split. The tropomyosin channel is used to segment out and create a mask for cardiomyocytes. The ZO-1 channel has intensity normalized to background signal in the endoderm and undergoes a small Gaussian blur (kernel = 2 pixels). (B) Applying the mask to the normalized ZO-1 channel generates an image with only ZO-1 expression in cardiomyocytes. A 10-pixel wide linear region around along the apical surface is created to measure apical intensity. Scale bar = 50 μm. (C) 3D projection of the ventral, cardiomyocyte-masked, ZO-1 expression, showing apical intensity measurements at 4 different z-locations. |
|
|
Figure S2. Acute small molecule inhibitor treatments reveal stage-specific requirements of actomyosin contractility for proper heart development. Related to Figure 2I. (A) Schematic of different treatment periods and how they relate to embryonic development. Drawings after [S1]. (B) Stage 39 embryos exposed to acute stage-specific small molecule inhibitor treatments. Shape of heart drawn and expanded for emphasis (red). (C) The δcardiac morphology index is calculated from the morphology of a handdrawn region of interest (yellow dashed line; ROI) surrounding the larval heart (calculated values in Figure 2I). In addition to the heart (He) other features of the tadpole are visible including somites (So), cement gland (CG), and endoderm (En). Cardiac morphology (δcardiac morphology index) is calculated from the difference of the heart area from mean (δA), average control heart area (Ac), difference of circularity of the ROI from the mean (δCirc), and average control heart circularity (Circc). Scale bar = 500 μm. |
|
|
Figure S3. Chronic small molecule inhibitor treatment results in failure of cardiomyocytes to incorporate into vertebrate heart while targeted injections to perturb endoderm contractility with arhgef2 enhances ZO-1 polarity. Related to Figure 2 and Figure 5. (A) 3D projections of Stage 39 embryonic hearts following chronic small molecule inhibitor treatment (stages 20 to 28, ~11 hours) stained for tropomyosin. Arrows show tropomyosin positive cells in the ventral heart forming region that do not assemble into the developing heart. Scale bar = 100 μm. (B) Transverse sections of stage 28 embryos stained for tropomyosin (red) and ZO-1 (green) with ZO-1 intensities masked by tropomyosin expression (pseudocolor). Embryos with endoderm injected with arhgef2-C55R show elevated ZO-1 expression relative to the rhodamine dextran (RDA) injected control and embryos injected with arhgef2-Y398A. Normalized intensities of arhgef2-C55R injected embryos are significantly higher than either RDA injected controls of arhgef2-Y398 injected embryos. Scale bar = 50 μm. ** denotes p < 0.01. |
|
|
Figure S4. Targeted injections to perturb endoderm contractility with MBS-T695A increases compliance and reduces aPKC localization. Related to Figure 5. (A) Tadpoles injected with either rhodamine dextran (RDA) or a constitutively active MBS-T695A. (B) MBST695A injected embryos exhibit reduced anterioposterior length (N= 14-19 embryos over two clutches) and (C) have higher rates of edema presentation per clutch (N = 2 clutches). These defects can be partially rescues by treatment with calyculin A during Stages 20-28. (D) Embryos expressing MBS-T695A in their anterior endoderm have increased compliance in the HFR (N = 13-14 embryos over two clutches). (E) Top panels show immunofluorescent staining of Stage 28 embryos with aPKC (green) and fixed injected RDA (cyan). Bottom panel shows manually segmented HPCs with aPKC in pseudocolor LUT. (F) Normalized apical intensity measurements of aPKC shows reduced intensity in HPCs with MBS-T695A injected into endoderm, which can be rescued with calyculin A treatment (N = 6-8 embryos over two clutches). Scale bar = 50 μm. Error bars represent mean ± SEM. * denotes p < 0.05; ** denotes p < 0.01; *** denotes p < 0.001. |
|
|
Figure S5. Targeted injections to perturb HPC contractility shows cell-autonomous mechanics influence MET. Related to Figure 5. (A) Transverse sections of stage 28 embryos stained for tropomyosin (red) and ZO-1 (green) with rhodamine dextran (RDA; cyan) showing expression of construct target injected into HPCs. Expression of arhgef2-C55R results in visibly elevated expression of aPKC (arrow). Quantification of individual cell apical intensities of RDA and aPKC show significantly correlation in arhgef2-C55R expressing HPCs but not RDA controls or embryos expressing arhgef2-C55R and treated with 50μM Y27632. Scale bar is 50 μm. (B) Stage 39 embryos with HPCtargeted expression of injected constructs. arhgef2-C55R embryos show relatively normal hearts with defects localized to where arhgef2-C55R is expressed. Treatment with Y27632 partially rescues these defects. Scale bar = 100 μm. |
|
|
Figure S6. Cardiac defects resulting from mineral oil injects are caused by stress on the anterior ventral tissues and graph representations of hemoglobin contrast subtraction angiography data. Related to Figures 6 and 7. (A) Embryo fixed and sectioned one hour after injection with mineral oil (~70nL) shows oil remains localized to the anterior portion of the embryo. (A') DiI dye transfer from mineral oil to cells shows anterior ventral endoderm tissues are in direct contact with the stress-inducing oil. Scale bar = 500 µm. (B) Edema rates show elevated cardiac defects in full amount mineral oil (~70nL) injected embryos but not sham controls or reduced amount oil (~12nL). (C) Embryos were either wounded with the microinjection needle (sham control), injected with the full amount of mineral oil (~70nL) or injected with one-sixth of the full amount of mineral oil (~12 nL), which did not cause expansion of ventral tissues. Scale bar = 1 mm. Boxplots shown for (D) ejection fraction, (E) heart rate, (F) enddiastolic volume, (G) end-systolic volume and (H) ejected volume. * denotes p < 0.05; ** denotes p < 0.01. |
|
|
Figure S7. Microsurgical manipulations to visualize HPCs in Xenopus. Related to Experimental Procedures. (A) Schematic of microsurgical manipulations to visualize HPC migration. (B) Microsurgical isolates at 1 h and 24 h. (C) Ventral windowed embryo at 1 h and 24 h. (D) Lateral windowed embryo at 1 h and 24 h. Yellow arrows mark location of beating heart. Scale bar = 500 μm. (E) Stage 33 embryo and equivalent stage microsurgical isolate stained for troponin T (red), fibrillin (white) and nuclei (green). Scale bar = 50 μm. |
References [+] :
Abualsaud,
Cardiac output as a predictor in congenital heart disease: Are we stating the obvious?
2016, Pubmed
Abualsaud, Cardiac output as a predictor in congenital heart disease: Are we stating the obvious? 2016, Pubmed
Aleksandrova, Convective tissue movements play a major role in avian endocardial morphogenesis. 2012, Pubmed
Aleksandrova, The endoderm and myocardium join forces to drive early heart tube assembly. 2015, Pubmed
Barkan, Metastatic growth from dormant cells induced by a col-I-enriched fibrotic environment. 2010, Pubmed
Dale, Fate map for the 32-cell stage of Xenopus laevis. 1987, Pubmed , Xenbase
Davidson, Integrin alpha5beta1 and fibronectin regulate polarized cell protrusions required for Xenopus convergence and extension. 2006, Pubmed , Xenbase
Davidson, Live imaging of cell protrusive activity, and extracellular matrix assembly and remodeling during morphogenesis in the frog, Xenopus laevis. 2008, Pubmed , Xenbase
Deniz, Endogenous contrast blood flow imaging in embryonic hearts using hemoglobin contrast subtraction angiography. 2012, Pubmed , Xenbase
Discher, Tissue cells feel and respond to the stiffness of their substrate. 2005, Pubmed
Duncan, Xenopus as a model organism for birth defects-Congenital heart disease and heterotaxy. 2016, Pubmed , Xenbase
Dykxhoorn, miR-200 enhances mouse breast cancer cell colonization to form distant metastases. 2009, Pubmed
Engler, Matrix elasticity directs stem cell lineage specification. 2006, Pubmed
Francou, TBX1 regulates epithelial polarity and dynamic basal filopodia in the second heart field. 2014, Pubmed
Friedl, Collective cell migration in morphogenesis, regeneration and cancer. 2009, Pubmed
Garavito-Aguilar, Hand2 ensures an appropriate environment for cardiac fusion by limiting Fibronectin function. 2010, Pubmed
Gottardi, The junction-associated protein, zonula occludens-1, localizes to the nucleus before the maturation and during the remodeling of cell-cell contacts. 1996, Pubmed
Hundley, Magnetic resonance imaging assessment of the severity of mitral regurgitation. Comparison with invasive techniques. 1995, Pubmed
Kim, On the role of mechanics in driving mesenchymal-to-epithelial transitions. 2017, Pubmed
Kim, Mechanochemical actuators of embryonic epithelial contractility. 2014, Pubmed , Xenbase
Kolker, Confocal imaging of early heart development in Xenopus laevis. 2000, Pubmed , Xenbase
Kovacic, Epithelial-to-mesenchymal and endothelial-to-mesenchymal transition: from cardiovascular development to disease. 2012, Pubmed
Kshitiz, Matrix rigidity controls endothelial differentiation and morphogenesis of cardiac precursors. 2012, Pubmed
Larkin, Ventral cell rearrangements contribute to anterior-posterior axis lengthening between neurula and tailbud stages in Xenopus laevis. 1999, Pubmed , Xenbase
Linask, N-cadherin-catenin interaction: necessary component of cardiac cell compartmentalization during early vertebrate heart development. 1997, Pubmed
Linask, N-cadherin localization in early heart development and polar expression of Na+,K(+)-ATPase, and integrin during pericardial coelom formation and epithelialization of the differentiating myocardium. 1992, Pubmed
Medioni, Genetic control of cell morphogenesis during Drosophila melanogaster cardiac tube formation. 2008, Pubmed
Miller, The interplay between cell signalling and mechanics in developmental processes. 2013, Pubmed
Morikawa, Actin cytoskeletal remodeling with protrusion formation is essential for heart regeneration in Hippo-deficient mice. 2015, Pubmed
Murányi, Phosphorylation of Thr695 and Thr850 on the myosin phosphatase target subunit: inhibitory effects and occurrence in A7r5 cells. 2005, Pubmed
Nascone, An inductive role for the endoderm in Xenopus cardiogenesis. 1995, Pubmed , Xenbase
Raab, Crawling from soft to stiff matrix polarizes the cytoskeleton and phosphoregulates myosin-II heavy chain. 2012, Pubmed
Rohr, Heart and soul/PRKCi and nagie oko/Mpp5 regulate myocardial coherence and remodeling during cardiac morphogenesis. 2006, Pubmed
Rozario, The physical state of fibronectin matrix differentially regulates morphogenetic movements in vivo. 2009, Pubmed , Xenbase
Sabass, High resolution traction force microscopy based on experimental and computational advances. 2008, Pubmed
Schneider, NIH Image to ImageJ: 25 years of image analysis. 2012, Pubmed
Shi, Why is cytoskeletal contraction required for cardiac fusion before but not after looping begins? 2015, Pubmed
Shook, Mechanisms, mechanics and function of epithelial-mesenchymal transitions in early development. 2003, Pubmed , Xenbase
Song, Molecular mechanism of the E99K mutation in cardiac actin (ACTC Gene) that causes apical hypertrophy in man and mouse. 2011, Pubmed
Trinh, Hand2 regulates epithelial formation during myocardial diferentiation. 2005, Pubmed
Trinh, Fibronectin regulates epithelial organization during myocardial migration in zebrafish. 2004, Pubmed
Varner, Not just inductive: a crucial mechanical role for the endoderm during heart tube assembly. 2012, Pubmed
Vincent, Active Tensile Modulus of an Epithelial Monolayer. 2015, Pubmed
von Dassow, Surprisingly simple mechanical behavior of a complex embryonic tissue. 2010, Pubmed , Xenbase
von Gise, Endocardial and epicardial epithelial to mesenchymal transitions in heart development and disease. 2012, Pubmed
Weber, A mechanoresponsive cadherin-keratin complex directs polarized protrusive behavior and collective cell migration. 2012, Pubmed , Xenbase
Yamada, Localized zones of Rho and Rac activities drive initiation and expansion of epithelial cell-cell adhesion. 2007, Pubmed
Ye, Endoderm convergence controls subduction of the myocardial precursors during heart-tube formation. 2015, Pubmed
Zhou, Macroscopic stiffening of embryonic tissues via microtubules, RhoGEF and the assembly of contractile bundles of actomyosin. 2010, Pubmed , Xenbase
Zhou, Actomyosin stiffens the vertebrate embryo during crucial stages of elongation and neural tube closure. 2009, Pubmed , Xenbase
