XB-ART-55284
Development
2018 Oct 05;14519:. doi: 10.1242/dev.161281.
Show Gene links
Show Anatomy links
Multiscale analysis of architecture, cell size and the cell cortex reveals cortical F-actin density and composition are major contributors to mechanical properties during convergent extension.
Shawky JH, Balakrishnan UL, Stuckenholz C, Davidson LA.
???displayArticle.abstract???
The large-scale movements that construct complex three-dimensional tissues during development are governed by universal physical principles. Fine-grained control of both mechanical properties and force production is crucial to the successful placement of tissues and shaping of organs. Embryos of the frog Xenopus laevis provide a dramatic example of these physical processes, as dorsal tissues increase in Young's modulus by six-fold to 80 Pascal over 8 h as germ layers and the central nervous system are formed. These physical changes coincide with emergence of complex anatomical structures, rounds of cell division, and cytoskeletal remodeling. To understand the contribution of these diverse structures, we adopt the cellular solids model to relate bulk stiffness of a solid foam to the unit size of individual cells, their microstructural organization, and their material properties. Our results indicate that large-scale tissue architecture and cell size are not likely to influence the bulk mechanical properties of early embryonic or progenitor tissues but that F-actin cortical density and composition of the F-actin cortex play major roles in regulating the physical mechanics of embryonic multicellular tissues.
???displayArticle.pubmedLink??? 30190279
???displayArticle.pmcLink??? PMC6198471
???displayArticle.link??? Development
???displayArticle.grants??? [+]
Species referenced: Xenopus laevis
Genes referenced: actn1 ctnnb1 elavl1 fbn1 fn1 fscn1 mtor myl2 wee2
???attribute.lit??? ???displayArticles.show???
|
|
Figure 1: Multiscale contributors to tissue mechanical properties. (A) Structural elements at the tissue, cell and molecular scale may contribute to bulk tissue mechanical properties. Germ layers in the dorsal axis are depicted in different colors: ectoderm (blue), mesoderm (red) and endoderm (yellow). (B) Time-dependent Young's modulus [E(t)] of dorsal tissues measured by uniaxial stress relaxation. Dorsal tissues from Xenopus laevis embryos are microsurgically isolated and loaded into the nanoNewton force measurement device (nNFMD). Tissues are compressed to a fixed strain (ε) and the compressive force is measured using a calibrated force transducer. Modulus is calculated from strain, force and the cross-sectional area measured after fixation (Zhou et al., 2009). (C) Residual elastic modulus [E(180)] determined from testing shows that dorsal tissues stiffen â¼150% between stages 14 and 21. Two clutches were tested (number of explants in each set indicated in parentheses below the plot). ***P<0.001 by MannâWhitney U test. Error bars represent s.d. Note: explants were treated with 0.5% DMSO. |
|
|
Figure 2: Young's modulus depends on stage, not architecture. (A) Transverse sections of stage 14 and stage 21 dorsal tissues stained for F-actin (phallacidin). Note the large-scale tissue architecture change between stages. A, anterior; D, dorsal; Ec, ectoderm; En, endoderm; Ep, prospective epidermis; M, mesoderm; Ne, neural ectoderm; No, notochord; P, posterior; V, ventral. The flat neural plate (Ec; stage 14) bends, folds and internalizes to form the neural tube (Ne). (B) Cell shapes in PSM tissues in dorsal isolates mosaically injected with the F-actin reporter Lifeact-eGFP. By stage 21, mesoderm cells lengthen dorso-ventrally (as revealed by the transverse aspect ratio), reflecting tissue-level mesoderm thickening (***P<0.001; MannâWhitney U test; n=cells, explants). Arrowheads indicate filopodia-like protrusions from the lateral surface of the cells. Schematics depict the morphological changes in cell shape in the PSM during neurulation. (C) Schematic of tissue architecture disruption. Tissues were isolated at neurula stage, dissociated, and re-aggregated into âscrambledâ tissues. Mechanical properties and extracellular matrix organization within scrambled tissues were compared with native tissues. The re-aggregation process is detailed in the inset beneath the summary schematics. Dissociated cells were loaded into custom-made chambers and centrifuged to generate single â¼0.8Ã1 mm elliptical sheets of tissue that were dissected into regular dorsal isolate-shaped blocks. (D) Fibronectin and β-catenin staining reveal loss of bulk architecture, stereotypic fibronectin organization and cell shape in scrambled tissues. (E) Cross-explant mixing occurs within ECM encapsulated clusters as seen in scrambled tissues made from half rhodamine dextran (red)-injected embryos and half FITC-dextran (green)-injected embryos. (F) En face z-slices of dorsal isolate and scrambled tissues stained for the somite marker 12/101 and F-actin (phallacidin). Dashed white lines indicate optical sections at three points along the dorsal axis from anterior (a) to posterior (c). Cells within aged scrambled tissues (to the equivalent of stage 18) express 12/101, indicating differentiation to somitic tissue. (G) En face z-slices of dorsal isolate and scrambled tissues stained for F-actin, laminin and fibrillin. Insets reveal high levels of fibrillin between notochord cells (yellow arrow). Aged scrambled tissues (to the equivalent of stage 18) reveal de novo synthesis of laminin and fibrillin. (H) Scrambled tissues (hashed bars) have the same Young's modulus as native control tissues (unhashed bars) in early and late neurula tissues (stage 14: 27.9â Pa versus 33.8â Pa; two-way ANOVA, P=0.371; stage 21: 85.5â Pa versus 85.1â Pa; two-way ANOVA, P=0.971). Each cluster represents one experiment and n value (beneath the bars) represents number of explants tested per group. Error bars represent s.d. Xenopus stage schematics adapted from Nieuwkoop and Faber (1967). n.s., not significant. Scale bars: 100 μm. |
|
|
Figure 3: Testing predictions of the cellular solids model: cell size correlates with stiffness. (A) To generate large cells in tissue explants, we arrested the cell cycle using a combination of cell cycle inhibitors, hydroxyurea and aphidicolin (HUA). Tissues were microsurgically isolated at stage 14 and mechanically tested. (B-Eâ²) Representative images of control (B-E) and HUA-treated (Bâ²-Eâ²) tissues stained for nuclei (Yo-Pro-1), fibronectin (4H2) and F-actin (phallacidin). (F,G) Tissues treated with HUA show reduced nuclei/volume (***P=0.01; MannâWhitney U test; F) and a 25% decrease in Young's modulus (two-way ANOVA, P=0.04; G). Dashed red line indicates CSM prediction. (H) To generate small cells in tissue explants, we induced a cell division in the PSM by inhibiting a developmentally regulated cell cycle inhibitor, Wee2, using anti-sense morpholino knockdown. Tissues were microsurgically isolated at stage 18 and mechanically tested. (I) Depletion of Wee2 in whole embryos compared with control morpholino (CMO). Note reduced convergence of neural folds at stage 18 and shortened axis at stage 24. (J) Increased nuclear density within Wee2-depleted mesoderm tissue (morpholino co-injected with rhodamine dextran; n=8; **P<0.002, Student's t-test). (K) Transverse sections of stage 18 unilaterally Wee2-depleted tissues stained for nuclei (DAPI) and fibronectin (Fn1). Note increased nuclear density within Wee2-depleted tissues. (L) Normalized F-actin is unperturbed in Wee2-depleted tissues compared with control morpholino. (M) Transverse sections of stage 18 unilaterally Wee2-depleted tissues stained for F-actin (phallacidin). (N) Tissues depleted of Wee2 show 12% increase in Young's modulus (two-way ANOVA, P=0.038). Young's modulus is normalized to control morpholino (CMO)-injected tissues. Dashed red line indicates CSM prediction. Each cluster represents one experiment and n value (beneath the bars in F,G,N) represents number of explants tested per group. Error bars represent s.d. Xenopus stage schematics adapted from Nieuwkoop and Faber (1967). n.s., not significant. Scale bars: 100 μm. |
|
|
Figure 4: F-actin is enhanced and stabilized in mesoderm during neurulation. (A-D) Transverse sections of stage 14 (A,C) and stage 21 (Aâ²,Câ²) dorsal tissues stained for F-actin reveal an increase in mesodermal F-actin abundance. Bulk measurements of mean phalloidin intensity within mesoderm cells (dotted white ROIs) reveals a 70% increase in intensity (A-B; MannâWhitney U test, P<0.01). Phalloidin intensity was also measured by comparing max intensities across lines drawn perpendicular to cortex (dashed white lines), revealing an 85% increase (C-D; MannâWhitney U test, P<0.001). F-actin intensity plots are normalized to mean stage 14 intensity. (E,Eâ²) High-resolution confocal images of the endoderm-side mesodermal F-actin network at stage 14 (E) and stage 21 (Eâ²) reveal alignment and polarization of F-actin network by stage 21. Inset in E illustrates the location of the ROI within the presomitic mesoderm and adjacent to the notochord. (F) Transverse sections of stage 14 and 21 dorsal isolates stained for p-MLC2 and F-actin. Scale bar: 100â µm. (G) Top: Schematic of F-actin FRAP experiment. Dorsal isolate tissues were isolated from stage 13 embryos injected with an F-actin live reporter (LifeAct-GFP), and the endoderm was peeled off and cultured on fibronectin to stage 14. Right: FRAP experiments were performed on stage 14 (n=32 cells) and stage 21 (n=30 cells) tissues. Representative FRAP experiment showing â¼50% bleach at 0â s with full recovery by 1.5â s. Dashed boxes indicate bleached area. Bottom: Stage 21 mesoderm tissues had higher immobile fraction and half-life (**P<0.002, ***P<0.0001; Student's t-test) compared with stage 14 tissues. Error bars represent s.d. |
|
|
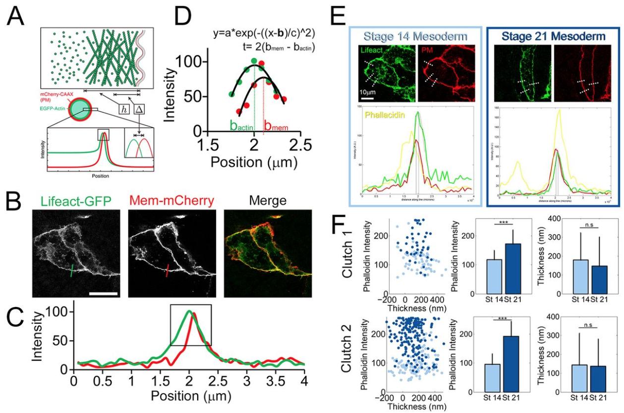
Figure 5: F-actin cortex thickness is unchanged during neurulation. (A) Schematic from Clark et al. (2013) showing method of measuring cortex thickness in single isolated HeLa cells. (B) A similar approach was applied in Xenopus mesoderm cells expressing both a membrane label (Mem-mCherry) and an F-actin label (Lifeact-GFP). Scale bar: 20â μm. (C,D) The intensity profile across a junction between a cell expressing membrane/actin markers and a non-expressing cell (C) is obtained followed by Gaussian fitting around peaks in each channel (D). From the Gaussian fit parameters, the separation between the positions of the actin and membrane linescan peaks (bactin and bmem, respectively) is obtained and related to cortex thickness (t). The x-axis in C and D is distance along line profile. (E) Representative z-slices of mosaically labeled cells with example lines profiles (dotted white lines) drawn across junctions. Plots represent intensity values versus position on line profile (red, Mem-mCherry; green, Lifeact-GFP; yellow, BODIPY FL Phallacidin). (F) No relationship was revealed between cortex intensity (phalloidin intensity) and cortex thickness. Cortex intensity increases significantly between stages 14 and 21 (*** P<0.001; MannâWhitney U test), but cortex thickness does not (clutch 1: P=0.29; clutch 2: P=0.27; MannâWhitney U test). n.s., not significant. Error bars represent s.d. Super-resolution schematics (A) adapted from Clark et al. (2013). |
|
|
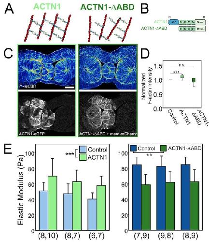
Figure 6: α-actinin-1 cross-linking regulates both F-actin intensity and Young's modulus. (A,B) Diagrams of the interactions between wild-type and mutant α-actinin and F-actin filaments (A) and the specific α-actinin constructs used, showing the N-terminal actin binding domain (ABD), C-terminal calmodulun-like dimerization domain (Dimer) and four spectrin repeats (S1-S4) (B). For the ACTN1 construct, eGFP was at the N terminus. (C) Transverse sections of stage 16 dorsal tissues contralaterally injected with ACTN1 or ACTN1-ÎABD and stained for F-actin (phallacidin). ACTN1-ÎABD was co-injected with Mem-mCherry. Scale bar: 100â µm. (D) F-actin intensity levels of injected cells were compared with contralateral, uninjected cells within mesoderm tissues. F-actin was significantly enhanced in cells injected with ACTN1 (***P<0.001; paired sample t-test), but not ACTN1-ÎABD (P=0.15; paired sample t-test). The box represents the 25th-75th percentiles surrounding the median (indicated by the line within the box) and whiskers represent the upper and lower quartiles. (E) Stage 16 dorsal isolates overexpressing ACTN1 were 39% stiffer than controls (***P<0.001; two-way ANOVA). Stage 21 dorsal isolates overexpressing ACTN1-ÎABD had a 27% reduction in stiffness (**P<0.005; two-way ANOVA). Each cluster represents one experiment and n value (beneath the bars) represents number of explants tested per group. n.s., not significant. Error bars represent s.d. |
|
|
Supplementary Figure 1: Scrambled tissues do not undergo bulk morphogenetic movements. Time-lapse sequence of representative stage 14 dorsal isolate (left) and scrambled tissue (right) cultured in DFA. Dorsal isolate undergoes convergence and extension however scrambled tissue does not undergo macroscopic shape change over two hours. Anterior-posterior length is plotted over time. Full sequence in Supplementary Video 2. |
|
|
Supplementary Figure 2: Mesoderm cells in scrambled tissues undergo stereotypic protrusive activity. Lifeact-GFP expressing mesoderm cells mixed with unlabeled scrambled tissues cultured on fibronectin coated glass substrate. Yellow circles indicate lamellipodial protrusions at the substrate level (green), typical of the converging and extended mesoderm in native dorsal isolates (Shih and Keller 1992b; Shih and Keller 1992a). Scale bar 50µm. |
|
|
Supplementary Figure 3: Aged scrambled tissues stiffen, however not to the extent of native tissues. Aged scrambled tissues stiffened by 45% over 5 hours (pval=0.001; 2-way ANOVA). Tissues were cultured in DFA and mechanically tested when stage-matched whole embryos reached stage 21. In each experiment, elastic modulus of aged scrambled tissue is normalized to stage 14 scrambled tissue. Each cluster represents one experiment and the value along x-axis for each cluster represents n tissues tested per group. |
|
|
Supplementary Figure 4: Cellular Solids Model (CSM) predictions for tissues with larger and smaller cells. A) Plot of Relative Young’s Modulus vs. Relative Density for a closed cell foam based on eq. 1 in main text. Predictions for cell size manipulation experiments in inset. B) CSM Predictions on the relationship between increasing cell density and modulus in embryonic tissues (assuming constant Es). |
|
|
Supplementary Figure 5: Rock inhibition reduces modulus of stage 14 and 21 dorsal isolates. Stage 14 and 21 dorsal isolates treated with Y-27632 (50 µM) for at least one hour were tested in the nNFMD and compared with untreated DMSO controls. Y-27632 treatment significantly reduced modulus at stage 14 (* p-val: 0.017; 2-way ANOVA) and stage 21 (* p-val: 0.019; 2-way ANOVA). Experiment done in parallel with stage-wise comparison in Figure 1C. Each cluster represents one experiment and n value represents number of explants tested per group. Error bars represent 1 S.D. |
|
|
Supplementary Figure 6: F-actin cross-linkers expressed during gastrulation and neurulation in X. laevis. Deep sequencing data compiled from (Session et al. 2016) revealing temporal pattern of whole embryo expression of abundant F-actin crosslinking proteins in transcripts per million (TPM). Notably, Fascin-1 (fscn1) is expressed at high levels during gastrulation but decreases as neurulation progresses and α-actinin-4.L (actn4.L) ramps up expression over 2-fold after gastrulation and persists through neurulation |
|
|
Supplementary Figure 7: âABD-actinin rescues blastopore closure delay caused by overexpression of α-actinin-1. Embryos were injected with ACTN1-eGFP or ACTN1-eGFP + ACTN-âABD at the 4-cell stage in the equatorial region of both dorsal blastomeres. Green signal in top row represents tissues overexpressing actinin constructs. Blastopore area was compared between embryos to assess degree of rescue (n=4 embryos in each bar). |
|
|
Supplementary Figure 8: α-actinin-1 overexpression increases cortex stability in animal cap epithelium. Fluorescent recovery after photobleaching (FRAP) experiments were conducted on apical animal cap epithelial cells overexpressing aactinin-1 and compared with wildtype controls. To compare groups, Mann-Whitney U test was performed between groups (Half life ** p-val: 0.002; Immobile fraction * p-val: 0.012). |
|
|
Supplementary Figure 9: ACTN-âABD overexpression slightly delays gastrulation. Embryos were injected with ACTN-âABD at the 4-cell stage in the equatorial region of both dorsal blastomeres. Blastopore closure is slightly delayed at stage 11 however development progresses through stage 16. |
References [+] :
Adams,
The mechanics of notochord elongation, straightening and stiffening in the embryo of Xenopus laevis.
1990, Pubmed,
Xenbase
Adams, The mechanics of notochord elongation, straightening and stiffening in the embryo of Xenopus laevis. 1990, Pubmed , Xenbase
Agero, Bulk elastic properties of chicken embryos during somitogenesis. 2010, Pubmed
Cartagena-Rivera, Actomyosin Cortical Mechanical Properties in Nonadherent Cells Determined by Atomic Force Microscopy. 2016, Pubmed
Chaigne, A soft cortex is essential for asymmetric spindle positioning in mouse oocytes. 2013, Pubmed
Chugh, Actin cortex architecture regulates cell surface tension. 2017, Pubmed
Claessens, Actin-binding proteins sensitively mediate F-actin bundle stiffness. 2006, Pubmed
Clark, Monitoring actin cortex thickness in live cells. 2013, Pubmed
Cunningham, Actin-binding protein requirement for cortical stability and efficient locomotion. 1992, Pubmed
Danilchick, Xenopus laevis: Practical uses in cell and molecular biology. Pictorial collage of embryonic stages. 1991, Pubmed , Xenbase
Davidson, Measuring mechanical properties of embryos and embryonic tissues. 2007, Pubmed , Xenbase
Davidson, Integrating morphogenesis with underlying mechanics and cell biology. 2008, Pubmed , Xenbase
Davidson, Assembly and remodeling of the fibrillar fibronectin extracellular matrix during gastrulation and neurulation in Xenopus laevis. 2004, Pubmed , Xenbase
Davidson, How do sea urchins invaginate? Using biomechanics to distinguish between mechanisms of primary invagination. 1995, Pubmed
Davidson, Measurements of mechanical properties of the blastula wall reveal which hypothesized mechanisms of primary invagination are physically plausible in the sea urchin Strongylocentrotus purpuratus. 1999, Pubmed
Edlund, Dynamics of alpha-actinin in focal adhesions and stress fibers visualized with alpha-actinin-green fluorescent protein. 2001, Pubmed
Esue, Alpha-actinin and filamin cooperatively enhance the stiffness of actin filament networks. 2009, Pubmed
Farhadifar, The influence of cell mechanics, cell-cell interactions, and proliferation on epithelial packing. 2007, Pubmed
Fey, Appearance and distribution of laminin during development of Xenopus laevis. 1990, Pubmed , Xenbase
Gardel, Elastic behavior of cross-linked and bundled actin networks. 2004, Pubmed
Gong, Form-finding model shows how cytoskeleton network stiffness is realized. 2013, Pubmed
Grooman, Morphology and viscoelasticity of actin networks formed with the mutually interacting crosslinkers: palladin and alpha-actinin. 2012, Pubmed
Harris, Neuronal determination without cell division in Xenopus embryos. 1991, Pubmed , Xenbase
Hayashi, Surface mechanics mediate pattern formation in the developing retina. 2004, Pubmed
Heisenberg, Forces in tissue morphogenesis and patterning. 2013, Pubmed
Jackson, Spatiotemporally Controlled Mechanical Cues Drive Progenitor Mesenchymal-to-Epithelial Transition Enabling Proper Heart Formation and Function. 2017, Pubmed , Xenbase
Keller, The origin and morphogenesis of amphibian somites. 2000, Pubmed
Keller, How we are shaped: the biomechanics of gastrulation. 2003, Pubmed , Xenbase
Kim, Punctuated actin contractions during convergent extension and their permissive regulation by the non-canonical Wnt-signaling pathway. 2011, Pubmed , Xenbase
Kim, Computational analysis of viscoelastic properties of crosslinked actin networks. 2009, Pubmed
Kintner, Monoclonal antibodies identify blastemal cells derived from dedifferentiating limb regeneration. , Pubmed , Xenbase
Köppen, Coordinated cell-shape changes control epithelial movement in zebrafish and Drosophila. 2006, Pubmed
Krieg, Tensile forces govern germ-layer organization in zebrafish. 2008, Pubmed
Kuroda, Default neural induction: neuralization of dissociated Xenopus cells is mediated by Ras/MAPK activation. 2005, Pubmed , Xenbase
Lau, Anisotropic stress orients remodelling of mammalian limb bud ectoderm. 2015, Pubmed
Leise, Inhibition of the cell cycle is required for convergent extension of the paraxial mesoderm during Xenopus neurulation. 2004, Pubmed , Xenbase
Leise, Multiple Cdk1 inhibitory kinases regulate the cell cycle during development. 2002, Pubmed , Xenbase
Low, Domain analysis of alpha-actinin reveals new aspects of its association with F-actin during cytokinesis. 2010, Pubmed
Luan, Micro- and macrorheological properties of isotropically cross-linked actin networks. 2008, Pubmed
Luu, Large-scale mechanical properties of Xenopus embryonic epithelium. 2011, Pubmed , Xenbase
Maître, Adhesion functions in cell sorting by mechanically coupling the cortices of adhering cells. 2012, Pubmed
Manning, Coaction of intercellular adhesion and cortical tension specifies tissue surface tension. 2010, Pubmed
Moore, The dorsal involuting marginal zone stiffens anisotropically during its convergent extension in the gastrula of Xenopus laevis. 1995, Pubmed , Xenbase
Mukhina, Alpha-actinin is required for tightly regulated remodeling of the actin cortical network during cytokinesis. 2007, Pubmed
Popov, Identification of new regulators of embryonic patterning and morphogenesis in Xenopus gastrulae by RNA sequencing. 2017, Pubmed , Xenbase
Puech, Measuring cell adhesion forces of primary gastrulating cells from zebrafish using atomic force microscopy. 2005, Pubmed
Rauzi, Embryo-scale tissue mechanics during Drosophila gastrulation movements. 2015, Pubmed
Riedl, Lifeact: a versatile marker to visualize F-actin. 2008, Pubmed
Saka, Spatial and temporal patterns of cell division during early Xenopus embryogenesis. 2001, Pubmed , Xenbase
Session, Genome evolution in the allotetraploid frog Xenopus laevis. 2016, Pubmed , Xenbase
Shih, Patterns of cell motility in the organizer and dorsal mesoderm of Xenopus laevis. 1992, Pubmed , Xenbase
Shih, Cell motility driving mediolateral intercalation in explants of Xenopus laevis. 1992, Pubmed , Xenbase
Shin, Relating microstructure to rheology of a bundled and cross-linked F-actin network in vitro. 2004, Pubmed
Skoglund, Xenopus fibrillin is expressed in the organizer and is the earliest component of matrix at the developing notochord-somite boundary. 2006, Pubmed , Xenbase
Steinberg, Townes and Holtfreter (1955): directed movements and selective adhesion of embryonic amphibian cells. 2004, Pubmed
Tseng, Functional synergy of actin filament cross-linking proteins. 2002, Pubmed
Vijayraghavan, Mechanics of neurulation: From classical to current perspectives on the physical mechanics that shape, fold, and form the neural tube. 2017, Pubmed , Xenbase
Wachsstock, Cross-linker dynamics determine the mechanical properties of actin gels. 1994, Pubmed
Wagner, Cytoskeletal polymer networks: the molecular structure of cross-linkers determines macroscopic properties. 2006, Pubmed
Xu, Strain hardening of actin filament networks. Regulation by the dynamic cross-linking protein alpha-actinin. 2000, Pubmed
Xu, Dynamic cross-linking by alpha-actinin determines the mechanical properties of actin filament networks. 1998, Pubmed
Yang, Engineering adolescence: maturation of human pluripotent stem cell-derived cardiomyocytes. 2014, Pubmed
Zamir, Material properties and residual stress in the stage 12 chick heart during cardiac looping. 2004, Pubmed
Zhou, Force production and mechanical accommodation during convergent extension. 2015, Pubmed , Xenbase
Zhou, Macroscopic stiffening of embryonic tissues via microtubules, RhoGEF and the assembly of contractile bundles of actomyosin. 2010, Pubmed , Xenbase
Zhou, Actomyosin stiffens the vertebrate embryo during crucial stages of elongation and neural tube closure. 2009, Pubmed , Xenbase
