Click here to close Hello! We notice that you are using Internet Explorer, which is not supported by Xenbase and may cause the site to display incorrectly. We suggest using a current version of Chrome, FireFox, or Safari.
XB-ART-55296
Neural Dev 2018 Sep 15;131:22. doi: 10.1186/s13064-018-0118-5.
Show Gene links Show Anatomy links

DSCAM differentially modulates pre- and postsynaptic structural and functional central connectivity during visual system wiring.

Santos RA, Fuertes AJC, Short G, Donohue KC, Shao H, Quintanilla J, Malakzadeh P, Cohen-Cory S.


???displayArticle.abstract???
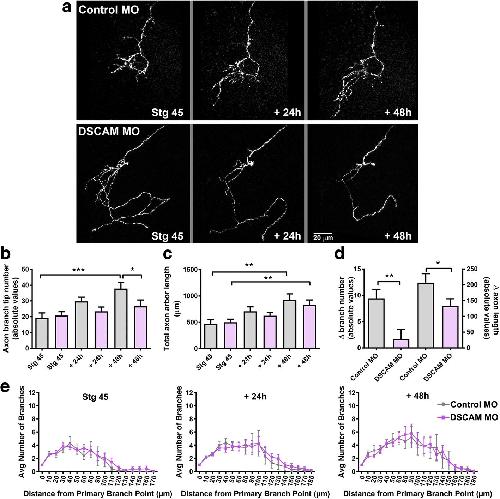
BACKGROUND: Proper patterning of dendritic and axonal arbors is a critical step in the formation of functional neuronal circuits. Developing circuits rely on an array of molecular cues to shape arbor morphology, but the underlying mechanisms guiding the structural formation and interconnectivity of pre- and postsynaptic arbors in real time remain unclear. Here we explore how Down syndrome cell adhesion molecule (DSCAM) differentially shapes the dendritic morphology of central neurons and their presynaptic retinal ganglion cell (RGC) axons in the developing vertebrate visual system. METHODS: The cell-autonomous role of DSCAM, in tectal neurons and in RGCs, was examined using targeted single-cell knockdown and overexpression approaches in developing Xenopus laevis tadpoles. Axonal arbors of RGCs and dendritic arbors of tectal neurons were visualized using real-time in vivo confocal microscopy imaging over the course of 3 days. RESULTS: In the Xenopus visual system, DSCAM immunoreactivity is present in RGCs, cells in the optic tectum and the tectal neuropil at the time retinotectal synaptic connections are made. Downregulating DSCAM in tectal neurons significantly increased dendritic growth and branching rates while inducing dendrites to take on tortuous paths. Overexpression of DSCAM, in contrast, reduced dendritic branching and growth rate. Functional deficits mediated by tectal DSCAM knockdown were examined using visually guided behavioral assays in swimming tadpoles, revealing irregular behavioral responses to visual stimulus. Functional deficits in visual behavior also corresponded with changes in VGLUT/VGAT expression, markers of excitatory and inhibitory transmission, in the tectum. Conversely, single-cell DSCAM knockdown in the retina revealed that RGC axon arborization at the target is influenced by DSCAM, where axons grew at a slower rate and remained relatively simple. In the retina, dendritic arbors of RGCs were not affected by the reduction of DSCAM expression. CONCLUSIONS: Together, our observations implicate DSCAM in the control of both pre- and postsynaptic structural and functional connectivity in the developing retinotectal circuit, where it primarily acts as a neuronal brake to limit and guide postsynaptic dendrite growth of tectal neurons while it also facilitates arborization of presynaptic RGC axons cell autonomously.

???displayArticle.pubmedLink??? 30219101
???displayArticle.pmcLink??? PMC6138929
???displayArticle.link??? Neural Dev
???displayArticle.grants??? [+]

Species referenced: Xenopus laevis
Genes referenced: dscam slc17a6 slc32a1 znf469
GO keywords: visual behavior [+]
???displayArticle.antibodies??? Dscam Ab2 Slc17a6 Ab1 Slc32a1 Ab1
???displayArticle.morpholinos??? dscam MO1


???attribute.lit??? ???displayArticles.show???
References [+] :
Agarwala, Cloning and functional characterization of DSCAML1, a novel DSCAM-like cell adhesion molecule that mediates homophilic intercellular adhesion. 2001, Pubmed