XB-ART-55442
Proc Natl Acad Sci U S A
2018 Oct 09;11541:E9697-E9706. doi: 10.1073/pnas.1806189115.
Show Gene links
Show Anatomy links
Single-molecule analysis of endogenous β-actin mRNA trafficking reveals a mechanism for compartmentalized mRNA localization in axons.
???displayArticle.abstract???
During embryonic nervous system assembly, mRNA localization is precisely regulated in growing axons, affording subcellular autonomy by allowing controlled protein expression in space and time. Different sets of mRNAs exhibit different localization patterns across the axon. However, little is known about how mRNAs move in axons or how these patterns are generated. Here, we couple molecular beacon technology with highly inclined and laminated optical sheet microscopy to image single molecules of identified endogenous mRNA in growing axons. By combining quantitative single-molecule imaging with biophysical motion models, we show that β-actin mRNA travels mainly as single copies and exhibits different motion-type frequencies in different axonal subcompartments. We find that β-actin mRNA density is fourfold enriched in the growth cone central domain compared with the axon shaft and that a modicum of directed transport is vital for delivery of mRNA to the axon tip. Through mathematical modeling we further demonstrate that directional differences in motor-driven mRNA transport speeds are sufficient to generate β-actin mRNA enrichment at the growth cone. Our results provide insight into how mRNAs are trafficked in axons and a mechanism for generating different mRNA densities across axonal subcompartments.
???displayArticle.pubmedLink??? 30254174
???displayArticle.pmcLink??? PMC6187124
???displayArticle.link??? Proc Natl Acad Sci U S A
???displayArticle.grants??? [+]
Wellcome Trust , 322817 European Research Council, 102457/Z/13/A Wellcome Trust , 085314/Z/08/Z Wellcome Trust
Species referenced: Xenopus laevis
Genes referenced: igf2bp3 pou4f1
???attribute.lit??? ???displayArticles.show???
|
|
Fig. 1. Molecular beacons selectively label β-actin mRNA to single-nucleotide precision in vitro. (A) Schematic showing the predicted secondary structure of the sequences of each molecular beacon used to target β-actin mRNA (mFOLD) and the molecular beacon sequences used to target predicted single-stranded regions in the mRNA. Arrowheads indicate the start site of the 5′ UTR, coding sequence (CDS), and 3′ UTR. (B) The addition of 2-μM β-actin mRNA to 1-μM solutions of MB1 or MB2 significantly increased the fluorescent intensity of the solutions compared with MBs in hybridization solution alone and cumulatively amplified fluorescence further when 2-μM β-actin mRNA was added to 1-μM solutions of MB1 and MB2 together (MB1 + MB2). Below the symbol (/) are the changes in fluorescence over time for 1 μM MB1 alone, 1 μM MB2 alone, hybridization buffer alone, 2 μM γ-actin + MB1, and 2 μM γ-actin + MB2. In contrast, the addition of 2-μM γ-actin mRNA did not elicit a change in fluorescent intensity in solutions containing 1 μM of either MB1 or MB2. (B′) For a clearer comparison, B′ shows the fluorescent intensity of each condition at 60 min. ***P < 0.0001 unpaired Students t test; N.S., not significant; n = 3 replicates per condition. |
|
|
Fig. 2. Molecular beacons label β-actin mRNA in growing axons. (A) MBs colocalize significantly more with exogenous fluorescently tagged β-actin mRNA than with exogenous fluorescently tagged γ-actin mRNA in growing RGC axons. (Scale bars: 5 μm.) (B) Quantification of colocalization between β-actin mRNA-targeting MBs and exogenous Cy5-UTP β-actin mRNA and Cy5-UTP γ-actin mRNA. P < 0.0001, n = 21 axons and 11 axons, respectively. (C) MBs targeting β-actin mRNA showed significantly more puncta per growth cone than control MBs targeting Brn3a mRNA or a scrambled sequence. **P = 0.0043, ***P = 0.001, unpaired t test. n = 64, 73, 82, and 86 axons for β-actin MB1, β-actin MB2, Brn3a, and the scrambled sequence, respectively. (D) MBs and smFISH puncta could be observed to mark the same place in nonsimultaneous images, similar to EGFP puncta and IHC against EGFP. (Scale bars: 5 μm.) (E) Schematic showing the workflow for the registration of nonsimultaneous images used to quantify colocalization. (F) Cumulative frequency distribution of ICP distance between matched puncta in MB and smFISH images (n = 14 axons) and in Vg1RBP-EGFP and IHC positive and randomized negative controls (n = 11 axons). (G) Quantification of colocalization based on an ICP distance threshold of 1. ***P < 0.0001, unpaired t test; N.S., not significant. |
|
|
Fig. 3. Endogenous β-actin mRNA stoichiometry in growing axons. (A) Single stepwise photobleaching events were observed using MB1 and HILO microscopy. Black lines represent background-subtracted intensity trace of MB puncta; colored lines show the median intensity of each step after filtering. (Scale bar: 5 μm.) (B) An example of two stepwise photobleaching events in one trace. (C) Representative image of β-actin mRNA distribution using smFISH. (Scale bar: 10 μm.) (D) Frequency distribution of the number of β-actin mRNAs per RNP calculated from smFISH spot intensity distributions. (E) Variability in the number of β-actin mRNAs within axonal growth cones was observed. n = 35 RNase-A–treated axons and n = 100 untreated axons. |
|
|
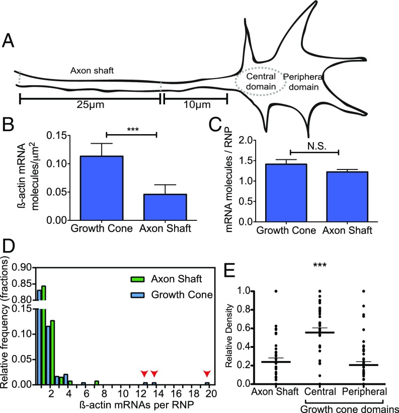
Fig. 4. smFISH reveals that the localization patterns of β-actin mRNA vary according to axonal subcompartment. (A) Cartoon representation of the different axonal regions analyzed. (B) A comparison of the density of β-actin mRNA molecules in the growth cone and axon shaft via smFISH shows significantly increased density of β-actin mRNA in the growth cone. (C) No difference between β-actin mRNA RNP stoichiometry was observed in the different subcompartments. N.S. not significant. (D) Histogram of β-actin mRNA stoichiometry. Arrowheads indicate more highly multiplexed copy numbers in the growth cone. (E) Relative density of β-actin mRNA across subcompartments of the same axon shows significant enrichment in the central domain of the growth cone. ***P < 0.0001; paired Studentâs t test; n = 63 axons. |
|
|
Fig. 5. Differential subcompartmental trafficking of β-actin mRNA. (A) Examples of complex motion trajectories displayed by β-actin mRNA in axons. Different transport modes were characterized through HMMâBayes. D, diffusive states; DV, directed transport states. (B) β-Actin mRNA dynamics within a representative axon. (Left) Initial β-actin mRNA distribution labeled by MBs. (Center) Temporally color-coded β-actin mRNA dynamics. (Right) Annotated mRNA trajectories. (C) Significantly more trajectories undergo motion with directed transport in the axon shaft than in the central and peripheral domains of the growth cone. (D) Trajectories annotated according to the predominant motion state again show a significantly greater fraction of directed transport of β-actin mRNA in the axon shaft. ***P < 0.001, **P < 0.0025; Ï2 test; n = 6, 66 axons. (E) The addition of latrunculin A significantly increased the diffusive mobility of MB β-actin mRNA puncta compared with DMSO treatment only [***P < 0.0001 and *P = 0.0454 for growth cone (GC) and axon shaft; n = 12 axons for DMSO treatment, and n =11 axons for latrunculin A]. (F) Dissociation from ribosomes by puromycin addition increased the diffusion coefficient of MB puncta in both axons and growth cones compared with wild-type untreated axons [n = 11 puromycin-treated axons and n = 66 wild-type axons, ***P < 0.0001 (growth cone) and *P = 0.0253 (axon)]. |
|
|
Fig. 6. Directional differences in β-actin mRNA-directed transport along the axon shaft are sufficient to confer localization patterns. (A) No significant difference (NS) was found in the frequency of anterograde- versus retrograde-directed transport of β-actin mRNA in axons. (B) A comparison of the velocity of anterograde- and retrograde-directed transport states shows that β-actin mRNA moves significantly faster in the anterograde direction. (C) Multimixture modeling of Gaussian modal distributions of directed transport speeds best fits a quadmodal distribution in which velocities exhibit a bimodal distribution in the anterograde (Câ²) and retrograde (Câ²â²) directions. (D) A mathematical model shows that fold change in density resulting from an anterograde bias in directed transport speeds is sufficient to predict enriched β-actin mRNA density in the central domain of the growth cone. *P = 0.0167; MannâWhitney U test; n = 124 puncta, and n =66 axons. |
References [+] :
Alami,
Axonal transport of TDP-43 mRNA granules is impaired by ALS-causing mutations.
2014, Pubmed
Alami, Axonal transport of TDP-43 mRNA granules is impaired by ALS-causing mutations. 2014, Pubmed
Applegate, plusTipTracker: Quantitative image analysis software for the measurement of microtubule dynamics. 2011, Pubmed
Bashirullah, Spatial and temporal control of RNA stability. 2001, Pubmed
Bassell, Sorting of beta-actin mRNA and protein to neurites and growth cones in culture. 1998, Pubmed
Batish, Neuronal mRNAs travel singly into dendrites. 2012, Pubmed
Batista, Intra-axonal Synthesis of SNAP25 Is Required for the Formation of Presynaptic Terminals. 2017, Pubmed
Baumbach, Lissencephaly-1 is a context-dependent regulator of the human dynein complex. 2017, Pubmed
Bertrand, Localization of ASH1 mRNA particles in living yeast. 1998, Pubmed
Bratu, Visualizing the distribution and transport of mRNAs in living cells. 2003, Pubmed
Bullock, Guidance of bidirectional motor complexes by mRNA cargoes through control of dynein number and activity. 2006, Pubmed
Bullock, Messengers, motors and mysteries: sorting of eukaryotic mRNAs by cytoskeletal transport. 2011, Pubmed
Buxbaum, Single-molecule insights into mRNA dynamics in neurons. 2015, Pubmed
Cagnetta, Rapid Cue-Specific Remodeling of the Nascent Axonal Proteome. 2018, Pubmed , Xenbase
Cajigas, The local transcriptome in the synaptic neuropil revealed by deep sequencing and high-resolution imaging. 2012, Pubmed
Catrina, Tiny molecular beacons: LNA/2'-O-methyl RNA chimeric probes for imaging dynamic mRNA processes in living cells. 2012, Pubmed
Chang, Localization of RNAs to the mitochondrial cloud in Xenopus oocytes through entrapment and association with endoplasmic reticulum. 2004, Pubmed , Xenbase
Chekulaeva, Bruno acts as a dual repressor of oskar translation, promoting mRNA oligomerization and formation of silencing particles. 2006, Pubmed
Chen, Ratiometric bimolecular beacons for the sensitive detection of RNA in single living cells. 2010, Pubmed
Chen, Avoiding false-positive signals with nuclease-vulnerable molecular beacons in single living cells. 2007, Pubmed
Chen, A molecular beacon-based approach for live-cell imaging of RNA transcripts with minimal target engineering at the single-molecule level. 2017, Pubmed
Coffman, Counting protein molecules using quantitative fluorescence microscopy. 2012, Pubmed
Colak, Regulation of axon guidance by compartmentalized nonsense-mediated mRNA decay. 2013, Pubmed
Condeelis, How and why does beta-actin mRNA target? 2005, Pubmed
Costa, To the end of the line: Axonal mRNA transport and local translation in health and neurodegenerative disease. 2018, Pubmed
Dempsey, Evaluation of fluorophores for optimal performance in localization-based super-resolution imaging. 2011, Pubmed
Dent, Cytoskeletal dynamics and transport in growth cone motility and axon guidance. 2003, Pubmed
Donnelly, Axonally synthesized β-actin and GAP-43 proteins support distinct modes of axonal growth. 2013, Pubmed
Dormoy-Raclet, The RNA-binding protein HuR promotes cell migration and cell invasion by stabilizing the beta-actin mRNA in a U-rich-element-dependent manner. 2007, Pubmed
Doyle, Mechanisms of dendritic mRNA transport and its role in synaptic tagging. 2011, Pubmed
Dynes, Dynamics of bidirectional transport of Arc mRNA in neuronal dendrites. 2007, Pubmed
Eom, Localization of a beta-actin messenger ribonucleoprotein complex with zipcode-binding protein modulates the density of dendritic filopodia and filopodial synapses. 2003, Pubmed
Falk, Electroporation of cDNA/Morpholinos to targeted areas of embryonic CNS in Xenopus. 2007, Pubmed , Xenbase
Forrest, Live imaging of endogenous RNA reveals a diffusion and entrapment mechanism for nanos mRNA localization in Drosophila. 2003, Pubmed
Funatsu, Imaging of single fluorescent molecules and individual ATP turnovers by single myosin molecules in aqueous solution. 1995, Pubmed
Fusco, Single mRNA molecules demonstrate probabilistic movement in living mammalian cells. 2003, Pubmed
Glock, mRNA transport & local translation in neurons. 2017, Pubmed
Gumy, MAP2 Defines a Pre-axonal Filtering Zone to Regulate KIF1- versus KIF5-Dependent Cargo Transport in Sensory Neurons. 2017, Pubmed
Gumy, Transcriptome analysis of embryonic and adult sensory axons reveals changes in mRNA repertoire localization. 2011, Pubmed
Gutierrez, Differential effects of the dynein-regulatory factor Lissencephaly-1 on processive dynein-dynactin motility. 2017, Pubmed
Hancock, Bidirectional cargo transport: moving beyond tug of war. 2014, Pubmed
Harris, Growth cones of developing retinal cells in vivo, on culture surfaces, and in collagen matrices. 1985, Pubmed , Xenbase
Hebenstreit, RNA sequencing reveals two major classes of gene expression levels in metazoan cells. 2011, Pubmed
Holt, Subcellular mRNA localization in animal cells and why it matters. 2009, Pubmed
Jung, Axonal mRNA localization and local protein synthesis in nervous system assembly, maintenance and repair. 2012, Pubmed
Kapitein, Which way to go? Cytoskeletal organization and polarized transport in neurons. 2011, Pubmed
Katz, Mapping translation 'hot-spots' in live cells by tracking single molecules of mRNA and ribosomes. 2016, Pubmed
Kierzek, The influence of locked nucleic acid residues on the thermodynamic properties of 2'-O-methyl RNA/RNA heteroduplexes. 2005, Pubmed
Krichevsky, Neuronal RNA granules: a link between RNA localization and stimulation-dependent translation. 2001, Pubmed
Leake, Analytical tools for single-molecule fluorescence imaging in cellulo. 2014, Pubmed
Leung, Asymmetrical beta-actin mRNA translation in growth cones mediates attractive turning to netrin-1. 2006, Pubmed , Xenbase
Leung, Cue-Polarized Transport of β-actin mRNA Depends on 3'UTR and Microtubules in Live Growth Cones. 2018, Pubmed , Xenbase
Lu, OligoWalk: an online siRNA design tool utilizing hybridization thermodynamics. 2008, Pubmed
Merianda, Axonal transport of neural membrane protein 35 mRNA increases axon growth. 2013, Pubmed
Messitt, Multiple kinesin motors coordinate cytoplasmic RNA transport on a subpopulation of microtubules in Xenopus oocytes. 2008, Pubmed , Xenbase
Minis, Subcellular transcriptomics-dissection of the mRNA composition in the axonal compartment of sensory neurons. 2014, Pubmed
Moffitt, High-performance multiplexed fluorescence in situ hybridization in culture and tissue with matrix imprinting and clearing. 2016, Pubmed
Monnier, Inferring transient particle transport dynamics in live cells. 2015, Pubmed
Müller-McNicoll, How cells get the message: dynamic assembly and function of mRNA-protein complexes. 2013, Pubmed
Muslimov, Transport of Neuronal BC1 RNA in Mauthner Axons. 2002, Pubmed
Park, Visualization of dynamics of single endogenous mRNA labeled in live mouse. 2014, Pubmed
Pathak, A comparative quantitative assessment of axonal and dendritic mRNA transport in maturing hippocampal neurons. 2013, Pubmed
Reis, Molecular motor function in axonal transport in vivo probed by genetic and computational analysis in Drosophila. 2012, Pubmed
Ritter, Light sheet microscopy for single molecule tracking in living tissue. 2010, Pubmed
Schwanhäusser, Global quantification of mammalian gene expression control. 2011, Pubmed
Shaner, A guide to choosing fluorescent proteins. 2005, Pubmed
Sharova, Database for mRNA half-life of 19 977 genes obtained by DNA microarray analysis of pluripotent and differentiating mouse embryonic stem cells. 2009, Pubmed
Shtridelman, Force-velocity curves of motor proteins cooperating in vivo. 2008, Pubmed
Skinner, Measuring mRNA copy number in individual Escherichia coli cells using single-molecule fluorescent in situ hybridization. 2013, Pubmed
So, General properties of transcriptional time series in Escherichia coli. 2011, Pubmed
Spillane, Mitochondria coordinate sites of axon branching through localized intra-axonal protein synthesis. 2013, Pubmed
Su, Discrimination of the false-positive signals of molecular beacons by combination of heat inactivation and using single walled carbon nanotubes. 2011, Pubmed
Taylor, Axonal mRNA in uninjured and regenerating cortical mammalian axons. 2009, Pubmed
Tokunaga, Highly inclined thin illumination enables clear single-molecule imaging in cells. 2008, Pubmed
Tsourkas, Hybridization kinetics and thermodynamics of molecular beacons. 2003, Pubmed
Tsourkas, Hybridization of 2'-O-methyl and 2'-deoxy molecular beacons to RNA and DNA targets. 2002, Pubmed
Tyagi, Imaging native beta-actin mRNA in motile fibroblasts. 2004, Pubmed
Tyagi, Multicolor molecular beacons for allele discrimination. 1998, Pubmed
Tyagi, Molecular beacons: probes that fluoresce upon hybridization. 1996, Pubmed
Urnavicius, Cryo-EM shows how dynactin recruits two dyneins for faster movement. 2018, Pubmed
Vargas, Mechanism of mRNA transport in the nucleus. 2005, Pubmed
Wang, Localization of pre-messenger RNA at discrete nuclear sites. 1991, Pubmed
Wang, In vitro growth conditions and development affect differential distributions of RNA in axonal growth cones and shafts of cultured rat hippocampal neurons. 2014, Pubmed
Willis, Extracellular stimuli specifically regulate localized levels of individual neuronal mRNAs. 2007, Pubmed
Wong, RNA Docking and Local Translation Regulate Site-Specific Axon Remodeling In Vivo. 2017, Pubmed , Xenbase
Wu, Local translation of RhoA regulates growth cone collapse. 2005, Pubmed
Yao, An essential role for beta-actin mRNA localization and translation in Ca2+-dependent growth cone guidance. 2006, Pubmed , Xenbase
Yoon, Glutamate-induced RNA localization and translation in neurons. 2016, Pubmed
Zappulo, RNA localization is a key determinant of neurite-enriched proteome. 2017, Pubmed
Zhang, Quantitative assessment of ratiometric bimolecular beacons as a tool for imaging single engineered RNA transcripts and measuring gene expression in living cells. 2013, Pubmed
Zhao, Single-molecule detection and tracking of RNA transcripts in living cells using phosphorothioate-optimized 2'-O-methyl RNA molecular beacons. 2016, Pubmed
Zimyanin, In vivo imaging of oskar mRNA transport reveals the mechanism of posterior localization. 2008, Pubmed
Zivraj, Subcellular profiling reveals distinct and developmentally regulated repertoire of growth cone mRNAs. 2010, Pubmed , Xenbase
Zuker, Mfold web server for nucleic acid folding and hybridization prediction. 2003, Pubmed
