XB-ART-55451
Nat Commun
2018 Nov 07;91:4668. doi: 10.1038/s41467-018-06768-z.
Show Gene links
Show Anatomy links
CDC20B is required for deuterosome-mediated centriole production in multiciliated cells.
Revinski DR, Zaragosi LE, Boutin C, Ruiz-Garcia S, Deprez M, Thomé V, Rosnet O, Gay AS, Mercey O, Paquet A, Pons N, Ponzio G, Marcet B, Kodjabachian L, Barbry P.
???displayArticle.abstract???
Multiciliated cells (MCCs) harbor dozens to hundreds of motile cilia, which generate hydrodynamic forces important in animal physiology. In vertebrates, MCC differentiation involves massive centriole production by poorly characterized structures called deuterosomes. Here, single-cell RNA sequencing reveals that human deuterosome stage MCCs are characterized by the expression of many cell cycle-related genes. We further investigated the uncharacterized vertebrate-specific cell division cycle 20B (CDC20B) gene, which hosts microRNA-449abc. We show that CDC20B protein associates to deuterosomes and is required for centriole release and subsequent cilia production in mouse and Xenopus MCCs. CDC20B interacts with PLK1, a kinase known to coordinate centriole disengagement with the protease Separase in mitotic cells. Strikingly, over-expression of Separase rescues centriole disengagement and cilia production in CDC20B-deficient MCCs. This work reveals the shaping of deuterosome-mediated centriole production in vertebrate MCCs, by adaptation of canonical and recently evolved cell cycle-related molecules.
???displayArticle.pubmedLink??? 30405130
???displayArticle.pmcLink??? PMC6220262
???displayArticle.link??? Nat Commun
???displayArticle.grants??? [+]
ANR-11-BSV2-021-02 Agence Nationale de la Recherche (French National Research Agency), ANR-13-BSV4-0013 Agence Nationale de la Recherche (French National Research Agency), ANR-15-CE13-0003 Agence Nationale de la Recherche (French National Research Agency), ANR-10-INBS-04 Agence Nationale de la Recherche (French National Research Agency), ANR-10-INBS-09-03 Agence Nationale de la Recherche (French National Research Agency), ANR-10-INBS-09-02 Agence Nationale de la Recherche (French National Research Agency), ANR-11-LABX-0028-01 Agence Nationale de la Recherche (French National Research Agency), DEQ20141231765 Fondation pour la Recherche Médicale (Foundation for Medical Research in France), DEQ20130326464 Fondation pour la Recherche Médicale (Foundation for Medical Research in France), DEQ20180339158 Fondation pour la Recherche Médicale (Foundation for Medical Research in France), PJA 20161204865 Fondation ARC pour la Recherche sur le Cancer (ARC Foundation for Cancer Research), PJA 20161204542 Fondation ARC pour la Recherche sur le Cancer (ARC Foundation for Cancer Research), RF20140501158 Association Vaincre la Mucoviscidose (Vaincre la Mucoviscidos), RF20120600738 Association Vaincre la Mucoviscidose (Vaincre la Mucoviscidos), RF20150501288 Association Vaincre la Mucoviscidose (Vaincre la Mucoviscidos), 2017-175159 -5022 Silicon Valley Community Foundation (SVCF)
Species referenced: Xenopus laevis
Genes referenced: acvr1 ccnb1 cdc20 cdc20b cdk1 cep43 cetn2 deup1 foxj1 foxj1.2 gpi mcc mcidas mki67 myb nek2l pcnt plk1 plk4 spag5 st18 tjp1 tp63 tub tuba4a
???displayArticle.morpholinos??? cdc20b MO1 cdc20b MO2
???attribute.lit??? ???displayArticles.show???
|
|
Fig. 1. Single-cell RNA-seq analysis reveals MCC transcriptome at deuterosome stage. a Experimental design of the scRNA-seq experiment. b tSNE plot. Each point is a projection of a unique cell on a 2D space generated by the tSNE algorithm. Blue dots represent MKI67-positive proliferating cells, and red dots represent DEUP1-positive cells corresponding to maturing MCCs at deuterosome stage. c Cell cycle-related gene set expression in HAECs measured by scRNA-seq. Cells were ordered along a pseudotime axis, defined with the Monocle2 package. Phase-specific scores are displayed in the top heatmap. Expression of selected genes is displayed in the bottom heatmap. d tSNEs plots for a selection of genes specifically enriched in deuterosome stage cells. Note that CDC20B exhibits the most specific expression among deuterosome marker genes |
|
|
Fig. 2. Composition and organization of vertebrate deuterosomes a, b Maturing mouse ependymal MCCs were immunostained as indicated, pictures were taken with confocal (a) or STED (b) microscope. a Individual deuterosomes (dashed boxes in top panels) are shown at higher magnification in bottom panels. DEUP1 stains the deuterosome core (ring) and a close fibrous area that defines the perideuterosomal region. The centriolar marker FOP reveals procentrioles arranged in a circle around the deuterosome. Pericentrin (PCNT) is enriched in the perideuterosomal region. γ-Tubulin (γ-TUB) stains the core as well as the periphery of the deuterosome. b STED pictures showing the organization of FOP, PCNT, and γ-TUB around deuterosomes. Individual centrioles identified by FOP staining are pointed out with arrowheads. The diagram was drawn from the adjacent FOP photograph to help reveal the regular concentric organization of nascent centrioles in a typical deuterosomal figure. c Xenopus embryos were immunostained for γ-Tubulin (γ-Tub) and Centrin and high magnification pictures of immature epidermal MCCs were taken. In these cells, Centrin-positive procentrioles grow around γ-Tubulin-positive structures. d Xenopus embryos were injected with Multicilin-hGR and GFP-Deup1 mRNAs, treated with dexamethasone at gastrula st11 to induce Multicilin activity, and immunostained at neurula st18 for γ-Tubulin, GFP, and Centrin. In c and d, zooms (right panels) were made on regions identified by dashed boxes. Scale bars: 5âµm (a, top), 500ânm (a, bottom), 500ânm (b), 10âµm (c, d, large view), 1âµm (c, d, high magnification) |
|
|
Fig. 3. CDC20B associates to vertebrate deuterosomes. a Double immunofluorescence was performed on mouse tracheal MCCs after 3 days of culture in airâliquid interface. Low magnification confocal panels show coincident CDC20B and DEUP1 staining in several individual MCCs. High magnification on a single MCC reveals the prominent association of CDC20B to large deuterosomes marked by DEUP1 (arrowheads). Note that some smaller deuterosomes do not contain CDC20B (arrows). b Mouse ependymal MCCs were immunostained as indicated, and high magnification confocal pictures of cells with immature and mature deuterosomal figures were taken. In these cells, centrioles revealed by FOP form a ring around deuterosomes. CDC20B staining forms a ring inside the ring of FOP-positive procentrioles indicating that CDC20B is tightly associated to deuterosomes. Note that the CDC20B signal associated to deuterosome increased with their maturation (high magnification pictures of >25 cells per category from two different animals were quantified in the graph; mean values and standard deviations are shown). Unpaired t test vs immature: pâ=â0.0005 (intermediate, ***); pâ<â0.0001 (mature, ****). In a and b, zooms were made on regions identified by dashed boxes. c Xenopus embryos were injected with GFP-Deup1 mRNA and immunostained at neurula st18 as indicated. Scale bars: 5âµm (a, b, large view), 1.5âµm (a, high magnification), 500ânm (b, high magnification), 10âµm (c) |
|
|
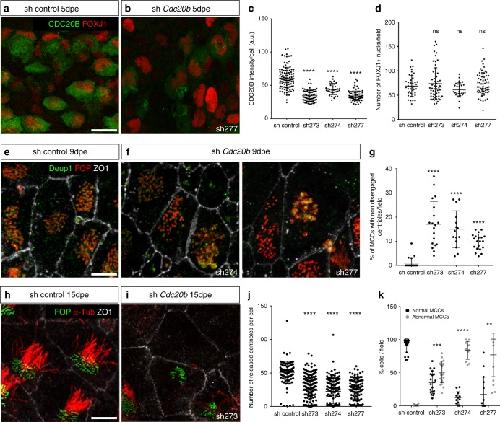
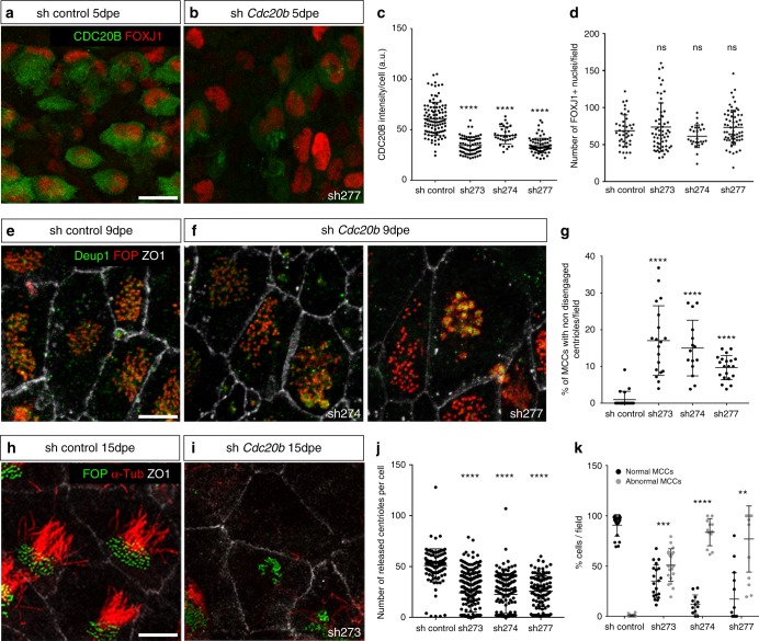
Fig. 4. CDC20B knockdown impairs multiciliogenesis in mouse ependymal MCCs. a, b Ependyma were stained for CDC20B (green) and FOXJ1 (nuclear MCC fate marker, red) 5 days post electroporation (5dpe) of control shRNA (a) or Cdc20b shRNA (b). sh277 is exemplified here, but all three Cdc20b shRNAs produced similar effects. c Graph showing the quantification of CDC20B protein levels in cells at the deuterosomal stage at 5dpe from two experiments. Mean values and standard error are shown. Unpaired t-test: ****pâ<â0.0001. d Dot plot showing the number of FOXJ1-positive nuclei observed for each field, with mean values and standard deviations from two experiments. Unpaired t-test: pâ=â0.3961 (sh273, ns), pâ=â0.1265 (sh274, ns), pâ=â0.3250 (sh277, ns). No significant variations were observed between conditions, indicating that MCC fate acquisition was not affected by Cdc20b knockdown. e, f Confocal pictures of 9dpe ependyma electroporated with control shRNA (e) or Cdc20b shRNAs (f) and stained for DEUP1 (deuterosome, green), FOP (centrioles, red) and ZO1 (cell junction, white). DEUP1-positive deuterosomes with non-disengaged FOP-positive centrioles were observed much more frequently in MCCs electroporated with Cdc20b shRNAs compared to control. g Dot plot showing the percentage of MCCs with non-disengaged centrioles per field, with mean values and standard deviations. Two experiments were analyzed. Unpaired t-test: ****pâ<â0.0001. h, i Confocal pictures of 15dpe ependyma stained for FOP (centrioles, green), α-Tubulin (α-TUB, cilia, red), and ZO1 (cell junction, white) showing the morphology of normal MCCs in shRNA control condition (h), and examples of defects observed in MCCs treated with sh Cdc20b (i). j Dot plot showing the number of released centrioles per cell, with mean values and standard deviations. k Dot plot showing the percentage of normal and abnormal MCCs per field of observation, with mean values and standard deviations. MCCs were scored abnormal when they did not display organized centriole patches associated to cilia. Three experiments were analyzed. Unpaired t-test: pâ=â0.0004 (sh273, ***), pâ=â0.0001 (sh274, ****), pâ=â0.0038 (sh277, **). Scale bars: 20âμm (a), 5μm (e, i) |
|
|
Fig. 5. cdc20b knockdown impairs multiciliogenesis in Xenopus epidermal MCCs. aâc 8-cell embryos were injected in presumptive epidermis with GFP-CAAX mRNA and cdc20b morpholinos, as indicated. Embryos at tailbud st25 were processed for fluorescent staining against GFP (injection tracer, green) and Acetylated-α-Tubulin (Ac-α-Tub, cilia, white). White dotted lines indicate the position of orthogonal projections shown in bottom panels. Note that cdc20b morphant MCCs display cytoplasmic filaments but do not grow cilia (white arrowheads). dâf Scanning electron microscopy (SEM) of control (d) and cdc20b morphant (e, f) embryos at tadpole st31. Yellow arrowheads point at normal (d) and defective MCCs (e, f). gâi Transmission electron microscopy (TEM) of control (g) and cdc20b morphant (h, i) embryos at tailbud st25. Yellow arrowheads point at normally docked basal bodies supporting cilia (g) and undocked centrioles unable to support cilia (h, i). jân 8-cell embryos were injected in presumptive epidermis with centrin-YFP mRNA, cdc20b morpholinos, and cdc20b mRNA, as indicated. Centrin-YFP fluorescence was observed directly to reveal centrioles (yellow). Nuclei were revealed by DAPI staining in blue. White dotted lines indicate the position of orthogonal projections shown in bottom panels. Yellow arrowheads point at undocked centrioles. o Bar graph showing the mean number of BBs per MCC, and standard error mean, as counted by Centrin-YFP dots. One-way ANOVA and Bonferroniâs multiple comparisons test on two experiments, ***pâ<â0.0001. cdc20b knockdown significantly reduced the number of BBs per cell, and this defect could be corrected by cdc20b co-injection with Mo Spl. pâu Embryos were injected with Multicilin-hGR and GFP-Deup1 mRNAs, treated with dexamethasone at gastrula st11 to induce Multicilin activity, and immunostained at neurula st23 against Acetylated-α-tubulin (cilia, white), GFP (deuterosomes, green), and Centrin (centrioles, red). p Control cells showed individual centrioles, many of which had initiated ciliogenesis. Note that Deup1-positive deuterosomes were no longer visible at this stage. (q, r, t, u) cdc20b morphant MCCs showed procentrioles still engaged on deuterosomes and lacked cilia. In t and u, zooms were made on regions identified by dashed boxes in q and r. s Bar graph showing the mean percentage of cells that completed or not centriole disengagement with standard deviations. Three experiments were analyzed. Unpaired t-test: pâ=â0.0037 (Mo ATG, **), pâ=â0.0004 (Mo Spl, ***). Scale bars: 20âµm (a, d), 1âµm (g, t), 5âµm (j, p) |
|
|
Fig. 6. CDC20B interacts with PLK1, SPAG5, and DEUP1. a, c, e Co-immunoprecipitations of PLK1, SPAG5, and DEUP1 with CDC20B were tested after transfections of different constructs in HEK cells, indicated at the top of each panel. Proteins (left legend) were revealed by immunoblotting. Representative blots from 3 independent experiments. b, d Maturing mouse ependyma were immunostained for the indicated proteins, and pictures were taken with a confocal microscope. PLK1 and SPAG5 are expressed in maturing MCCs. In b, zoom was made on a different cell to reveal PLK1 enrichment in the perideuterosomal region. In d, zoom was made on the dashed box to reveal SPAG5 enrichment in the deuterosome core. Scale bars in b, d: 5âµm (large view), 1âµm (high magnification) |
|
|
Fig. 7. Separase overexpression rescues multiciliogenesis in absence of Cdc20b. aâf 8-cell Xenopus embryos were injected in the presumptive epidermis with GFP-gpi mRNA, cdc20b morpholinos, and human Separase mRNA, as indicated. Embryos were fixed at tailbud st25 and immunostained against GFP (injection tracer, green), Acetylated-α-Tubulin (cilia, white) and É£-Tubulin (BBs, red). White dotted lines indicate the position of orthogonal projections shown in bottom panels. Red arrowheads point undocked BBs. Left inset in e shows zoom on clustered centrioles. g Bar graph showing the mean number of properly ciliated MCCs among injected cells, per field of observation, with standard error mean, from two independent experiments. Counting was performed on pictures taken at low magnification (Ã20), in order to score a large number of cells. Separase overexpression fully rescued multiciliogenesis in cdc20b morphant MCCs. One-way ANOVA and Bonferroniâs multiple comparisons on two experiments, ***pâ<â0.0001, nspâ>â0.05. Scale bars: 5âµm (a). h Model illustrating the analogy between centriole disengagement in mitotic cells and centriole release from deuterosomes in post-mitotic MCCs |
References [+] :
Al Jord,
Calibrated mitotic oscillator drives motile ciliogenesis.
2017, Pubmed
Al Jord, Calibrated mitotic oscillator drives motile ciliogenesis. 2017, Pubmed
Al Jord, Centriole amplification by mother and daughter centrioles differs in multiciliated cells. 2014, Pubmed
Anders, HTSeq--a Python framework to work with high-throughput sequencing data. 2015, Pubmed
Anderson, The formation of basal bodies (centrioles) in the Rhesus monkey oviduct. 1971, Pubmed
Arbi, GemC1 controls multiciliogenesis in the airway epithelium. 2016, Pubmed
Boon, MCIDAS mutations result in a mucociliary clearance disorder with reduced generation of multiple motile cilia. 2014, Pubmed , Xenbase
Boutin, Efficient in vivo electroporation of the postnatal rodent forebrain. 2008, Pubmed
Boutin, NeuroD1 induces terminal neuronal differentiation in olfactory neurogenesis. 2010, Pubmed
Brooks, Multiciliated cells. 2014, Pubmed
Castillo-Briceno, Xenopus embryonic epidermis as a mucociliary cellular ecosystem to assess the effect of sex hormones in a non-reproductive context. 2014, Pubmed , Xenbase
Chevalier, miR-34/449 control apical actin network formation during multiciliogenesis through small GTPase pathways. 2015, Pubmed , Xenbase
Chiu, The mitosis-regulating and protein-protein interaction activities of astrin are controlled by aurora-A-induced phosphorylation. 2014, Pubmed
Chung, RFX2 is broadly required for ciliogenesis during vertebrate development. 2012, Pubmed , Xenbase
Chung, Phosphorylation of Astrin Regulates Its Kinetochore Function. 2016, Pubmed
Deblandre, A two-step mechanism generates the spacing pattern of the ciliated cells in the skin of Xenopus embryos. 1999, Pubmed , Xenbase
Dirksen, Centriole morphogenesis in developing ciliated epithelium of the mouse oviduct. 1971, Pubmed
Eguren, The APC/C cofactor Cdh1 prevents replicative stress and p53-dependent cell death in neural progenitors. 2013, Pubmed
Firat-Karalar, Proximity interactions among centrosome components identify regulators of centriole duplication. 2014, Pubmed
Fırat-Karalar, The centriole duplication cycle. 2014, Pubmed
Heinz, Simple combinations of lineage-determining transcription factors prime cis-regulatory elements required for macrophage and B cell identities. 2010, Pubmed
Huttlin, The BioPlex Network: A Systematic Exploration of the Human Interactome. 2015, Pubmed
Kalnins, Centriole replication during ciliogenesis in the chick tracheal epithelium. 1969, Pubmed
Kim, TopHat2: accurate alignment of transcriptomes in the presence of insertions, deletions and gene fusions. 2013, Pubmed
Kim, PLK1 regulation of PCNT cleavage ensures fidelity of centriole separation during mitotic exit. 2015, Pubmed
Klos Dehring, Deuterosome-mediated centriole biogenesis. 2013, Pubmed , Xenbase
Kyrousi, Mcidas and GemC1 are key regulators for the generation of multiciliated ependymal cells in the adult neurogenic niche. 2015, Pubmed
Langmead, Fast gapped-read alignment with Bowtie 2. 2012, Pubmed
Love, Moderated estimation of fold change and dispersion for RNA-seq data with DESeq2. 2014, Pubmed
Ma, Multicilin drives centriole biogenesis via E2f proteins. 2014, Pubmed , Xenbase
Macosko, Highly Parallel Genome-wide Expression Profiling of Individual Cells Using Nanoliter Droplets. 2015, Pubmed
Marcet, Control of vertebrate multiciliogenesis by miR-449 through direct repression of the Delta/Notch pathway. 2011, Pubmed , Xenbase
Marchal, BMP inhibition initiates neural induction via FGF signaling and Zic genes. 2009, Pubmed , Xenbase
Matsuo, Kendrin is a novel substrate for separase involved in the licensing of centriole duplication. 2012, Pubmed , Xenbase
Mercey, Characterizing isomiR variants within the microRNA-34/449 family. 2017, Pubmed
Meunier, Multiciliated Cells in Animals. 2016, Pubmed
Otto, Cell cycle-targeting microRNAs promote differentiation by enforcing cell-cycle exit. 2017, Pubmed
Qiu, Single-cell mRNA quantification and differential analysis with Census. 2017, Pubmed
Quigley, Rfx2 Stabilizes Foxj1 Binding at Chromatin Loops to Enable Multiciliated Cell Gene Expression. 2017, Pubmed , Xenbase
Robu, p53 activation by knockdown technologies. 2007, Pubmed
Rual, Towards a proteome-scale map of the human protein-protein interaction network. 2005, Pubmed
Sir, A primary microcephaly protein complex forms a ring around parental centrioles. 2011, Pubmed
Song, miR-34/449 miRNAs are required for motile ciliogenesis by repressing cp110. 2014, Pubmed , Xenbase
Sorokin, Reconstructions of centriole formation and ciliogenesis in mammalian lungs. 1968, Pubmed
Spassky, The development and functions of multiciliated epithelia. 2017, Pubmed
Steinman, An electron microscopic study of ciliogenesis in developing epidermis and trachea in the embryo of Xenopus laevis. 1968, Pubmed , Xenbase
Stubbs, Multicilin promotes centriole assembly and ciliogenesis during multiciliate cell differentiation. 2012, Pubmed , Xenbase
Tan, Myb promotes centriole amplification and later steps of the multiciliogenesis program. 2013, Pubmed , Xenbase
Terré, GEMC1 is a critical regulator of multiciliated cell differentiation. 2016, Pubmed
Thein, Astrin is required for the maintenance of sister chromatid cohesion and centrosome integrity. 2007, Pubmed
Tsou, Polo kinase and separase regulate the mitotic licensing of centriole duplication in human cells. 2009, Pubmed
Wallmeier, Mutations in CCNO result in congenital mucociliary clearance disorder with reduced generation of multiple motile cilia. 2014, Pubmed , Xenbase
Werner, Radial intercalation is regulated by the Par complex and the microtubule-stabilizing protein CLAMP/Spef1. 2014, Pubmed , Xenbase
Wu, Two miRNA clusters, miR-34b/c and miR-449, are essential for normal brain development, motile ciliogenesis, and spermatogenesis. 2014, Pubmed
Yu, Cdc20: a WD40 activator for a cell cycle degradation machine. 2007, Pubmed
Zhao, The Cep63 paralogue Deup1 enables massive de novo centriole biogenesis for vertebrate multiciliogenesis. 2013, Pubmed , Xenbase
Zhou, Gmnc Is a Master Regulator of the Multiciliated Cell Differentiation Program. 2015, Pubmed , Xenbase
