XB-ART-55533
Nat Commun
2018 Jun 13;91:2302. doi: 10.1038/s41467-018-04586-x.
Show Gene links
Show Anatomy links
Hydrophobic pore gates regulate ion permeation in polycystic kidney disease 2 and 2L1 channels.
Zheng W, Yang X, Hu R, Cai R, Hofmann L, Wang Z, Hu Q, Liu X, Bulkley D, Yu Y, Tang J, Flockerzi V, Cao Y, Cao E, Chen XZ.
???displayArticle.abstract???
PKD2 and PKD1 genes are mutated in human autosomal dominant polycystic kidney disease. PKD2 can form either a homomeric cation channel or a heteromeric complex with the PKD1 receptor, presumed to respond to ligand(s) and/or mechanical stimuli. Here, we identify a two-residue hydrophobic gate in PKD2L1, and a single-residue hydrophobic gate in PKD2. We find that a PKD2 gain-of-function gate mutant effectively rescues PKD2 knockdown-induced phenotypes in embryonic zebrafish. The structure of a PKD2 activating mutant F604P by cryo-electron microscopy reveals a π- to α-helix transition within the pore-lining helix S6 that leads to repositioning of the gate residue and channel activation. Overall the results identify hydrophobic gates and a gating mechanism of PKD2 and PKD2L1.
???displayArticle.pubmedLink??? 29899465
???displayArticle.pmcLink??? PMC5998024
???displayArticle.link??? Nat Commun
???displayArticle.grants??? [+]
Species referenced: Xenopus
Genes referenced: aopep ctrl dtl mcoln3 pkd1 pkd2 pkd2l1 stag1 trpv1
???displayArticle.disOnts??? polycystic kidney disease 1
???displayArticle.omims??? POLYCYSTIC KIDNEY DISEASE 1 WITH OR WITHOUT POLYCYSTIC LIVER DISEASE; PKD1 [+]
???attribute.lit??? ???displayArticles.show???
|
|
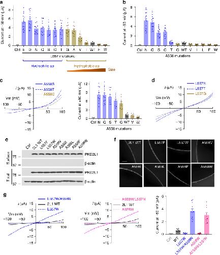
Fig. 1. Identification of PKD2L1 hydrophobic gate in the S6 helix. a Left panel, membrane topology of polycystin channels. The TOP domain between S1 and S2 and the P-loop between S5 and S6 are indicated. Right panel, amino acid (aa) sequence alignment of S6 helix of human PKD2, PKD2L1 and PKD2L2. Each single underlined aa of PKD2L1 was mutated to asparagines (N). b Representative current traces obtained from oocytes injected with WT or a mutant (L557N or A558N) PKD2L1 cRNA, or water (Ctrl). Oocytes were voltage clamped at -50 mV in the presence of the extracellular solution containing (in mM) 100 N-methyl-d-glucamine (NMDG)-Cl, 2 KCl, 1 MgCl2, 10 HEPES at pH 7.5 (âNMDGâ), or Na-containing solution (equimolar Na+ substituting NMDG) (âNaâ). Dashed lines are the baselines from which plateau current values were determined. c Averaged currents as the difference between NMDG- and Na-containing solutions obtained at â50âmV, as in b, in oocytes expressing the single mutants, as indicated. For each mutant, currents were averaged from 10 to 17 oocytes from three batches. Data are presented as meanâ±âSEM. d Representative IâV curves from Ctrl (water-injected oocytes), PKD2L1 WT, L557N or A558N expressing oocytes obtained at current points indicated by the vertical bars in the traces in b, using the indicated voltage ramp protocol. e Western blot of surface biotinylated and total PKD2L1 WT or indicated mutants. f Whole-mount immunofluorescence showing the oocyte surface expression of PKD2L1 WT or mutants from e. Scale bar, 50âμm |
|
|
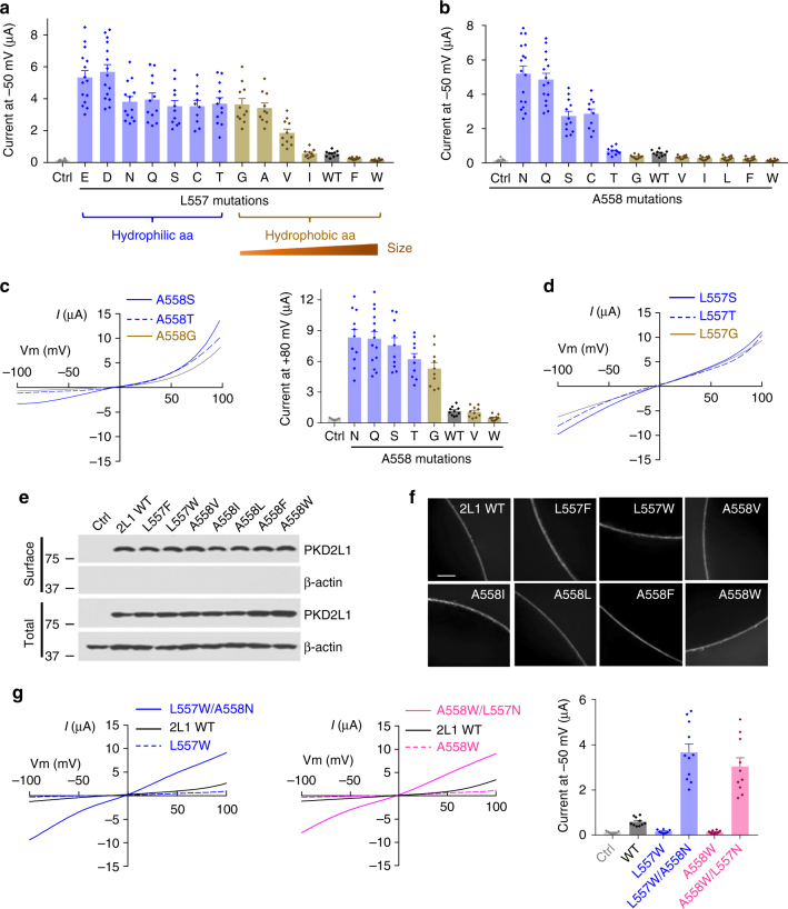
Fig. 2. Characterization of mutants at PKD2L1 sites L557 and A558. a L557 was replaced with different aa, as indicated. Shown are averaged currents obtained under the same experimental conditions as in Fig. 1b (nâ=â10â15 oocytes from 3 batches). Data are presented as meanâ±âSEM. b A558 was replaced with different aa, as indicated, and averaged currents were obtained as in Fig. 1b (nâ=â10â17 oocytes from 3 batches). Data are presented as meanâ±âSEM. c Left panel, representative IâV curves for three indicated A558 mutants generated under the same experimental condition as in Fig. 1d. Right panel, averaged outward currents at +80âmV for indicated A558 mutants (nâ=â10â14). Data are presented as meanâ±âSEM. d Representative IâV curves for three indicated L557 mutants obtained as in Fig. 1d. e Western blot of surface biotinylated and total protein of PKD2L1 WT or indicated mutants. f Whole-mount immunofluorescence showing the oocyte surface expression of PKD2L1 WT or mutants from e. Scale bar, 50âμm. g L557 and A558 were replaced with W or N. Left panel, representative IâV curves of PKD2L1 WT or indicated mutants obtained as in Fig. 1d. Right panel, averaged current at â50âmV for PKD2L1 WT or indicated mutants (nâ=â8â11). Data are presented as meanâ±âSEM |
|
|
Fig. 3. Identification and characterization of PKD2 hydrophobic gate. a Each single underlined aa of human PKD2 was mutated to N. Representative IâV curves were obtained in oocytes expressing WT or a mutant PKD2, as indicated, in the presence of the divalent free Na-containing solution (in mM): 100 NaCl, 2 KCl, 10 HEPES at pH 7.5. The gain-of-function mutant F604P (in the S5 helix) serves as a positive control and water-injected oocytes as a negative control (Ctrl). b Averaged currents at +80âmV obtained under the same experimental conditions as in a in expressing or control oocytes, as indicated. Currents were averaged from 10â13 oocytes from at least three batches. Data are presented as meanâ±âSEM. c Upper panel, averaged currents obtained as in panel a for PKD2 WT, A678 mutants, L677N or F604P (nâ=â8â13). Data are presented as meanâ±âSEM. Lower panel, western blot of surface biotinylated and total protein of PKD2 WT or indicated mutants. d Upper panel, the PKD2 L677 was replaced with different aa as indicated. Shown are averaged currents obtained as in a, with F604P as a positive control (nâ=â10â14). Data are presented as meanâ±âSEM. Lower panel, western blot showing total protein of PKD2 WT or indicated mutants present in the injected oocytes. e Representative I-V curves for F604P/L677 double mutants, as indicated, under the same condition as in a. f Averaged currents at +80âmV recorded from oocytes injected with cRNA of the indicated PKD2 WT or F604P/L677 double mutants (nâ=â8â12). Data are presented as meanâ±âSEM. g Averaged currents at +80âmV obtained from oocytes expressing PKD2 WT, or indicated single or double mutants (nâ=â9â12). Data are presented as meanâ±âSEM. h Averaged currents at +80âmV obtained from oocytes expressing PKD2 WT, L677N or L677N/N681L mutant. Data are presented as meanâ±âSEM |
|
|
Fig. 4. Rescue of PKD2-associated zebrafish phenotypes by PKD2 gate mutants. a Representative zebrafish embryos showing different severities in tail curling induced by PKD2 MO knockdown. Normal (no curvature), Moderate (significant curvature, <90°), Substantial (90°â180°), and Severe (>180°). b Averaged percentages of embryos with Normal, Moderate, Substantial and Severe tail curling at 3dpf. Embryos were co-injected with 2.5âng PKD2 MO together with none or 100âpg mRNAs of WT or mutant PKD2, as indicated. Ctrl, uninjected embryos. Data were from three independent experiments with the indicated total numbers of embryos. Statistic significance was determined by the Ï2 test. NS, no significance; *Pâ<â0.05; **Pâ<â0.01. PKD2 F604P mutant serves as a positive control. c Water-injected (Normal) and PKD2 MO-injected (Cyst) zebrafish embyros at 3 dpf showing curly tail and pronephric cyst formation (arrows) which is confirmed by a histologic section that also displayed dilated pronephric tubules (asterisks). G, glomerulus; Pt/Pd, pronephric tubule/duct; Nc, notochord. d Averaged percentages of embryos exhibiting pronephric cysts under the same conditions as those in b. Data are presented as meanâ±âSEM. Statistic significance was determined by Studentâs t-test. NS, no significance; **Pâ<â0.01; ***Pâ<â0.001 |
|
|
Fig. 5. Comparison of structure of PKD2 F604P with that of WT channel. a, b Side view of superposition of tetrameric (a) and subunit (b) structures of PKD2 F604P (orange) and WT (blue). c Comparison between S5 helix in PKD2 F604P and WT channels. The F604 and P604 residues are shown. d Solvent-accessible pathway along the pore mapped using the HOLE program for PKD2 WT and F604P structures. Residues forming the selectivity filter and lower constriction points are indicated. e Comparison between the pore radii, calculated with the program HOLE, for the PKD2 WT and F604P structures. f Upper panel, comparison between the S4-S5 linker in the PKD2 WT and F604P structures. The R581 at the beginning of the linker is shown. Lower panel, sequence alignment of S4-S5 linker of human PKD2, PKD2L1 and PKD2L2. The conserved cationic residues were highlighted in bold and magenta. g Left panel, Representative I-V curves for PKD2 WT, single mutant F604P and double mutant F604P/R581A obtained under the same condition as in Fig. 3a. Right panel, averaged currents at +80âmV recorded from oocytes injected with cRNA of PKD2 WT or mutant F604P or F604P/R581A. Data are presented as meanâ±âSEM. ***Pâ<â0.001 by Studentâs t-test. h Left panel, representative whole-cell current traces obtained from control oocytes (Ctrl, water-injected) or oocytes injected with cRNA of human PKD2L1 WT or mutant K568A. Oocytes were voltage clamped at â50 mV and currents were recorded using Na-containing solution (see Fig. 1b) without (Na) or with addition of 5âmM CaCl2 (Naâ+âCa). The Ca-activated peak current, indicated by the double arrowed line, was measured to assess PKD2L1 channel activation. Right panel, averaged Ca-activated peak currents from oocytes expressing PKD2L1 WT or K461A mutant or water-injected oocytes (Ctrl). Data are presented as meanâ±âSEM. ***Pâ<â0.001 by Studentâs t-test |
|
|
Fig. 6. PKD2 S6 conformational changes induced by F604P mutation. a Side view of superposition of S6 in the PKD2 WT (blue) and F604P (orange). The Ï-helix in the WT structure is indicated by an arrow. The F667 residue, located in the Ï-helix, and gate residue L677 are shown. b Top view of the pore lined by S6 in the PKD2 WT and F604P structures showing twisting and bending movements of distal S6 induced by the transition of Ï-helix to α-helix. c, d Averaged currents at +80âmV obtained under the same experimental conditions as in Fig. 3a in oocytes injected with cRNA of PKD2 WT, L677N/F676 (c) or F604P/F676 (d) double mutant. Currents were averaged from 10â13 oocytes. Ctrl, water-injected oocytes. Data are presented as meanâ±âSEM. Statistic significance was determined by Studentâs t-test. ***Pâ<â0.001. e Comparison between S6 in the closed (blue) and open (orange) states of PKD2, TRPV1, TRPML1 or TRPML3. The aromatic residue in the Ï-helix and hydrophobic gate residue were shown for each channel. PKD2 WT (PDB: 5T4D); TRPV1 apo (unliganded and closed state, PDB: 3J5P), Cap (capsaicin-bound state, PDB: 3J5R); TRPML1 apo (PDB: 5WJ5), ML-SA1 (agonist ML-SA1-bound state, PDB: 5WJ9); TRPML3 apo (PDB: 6AYE), ML-SA1 (6AYF). f Proposed mechanistic model for PKD2 activation induced by F604P mutation. The black arrows indicate proposed movements during the activation |
References [+] :
Anyatonwu,
Organic cation permeation through the channel formed by polycystin-2.
2005, Pubmed
Anyatonwu, Organic cation permeation through the channel formed by polycystin-2. 2005, Pubmed
Arif Pavel, Function and regulation of TRPP2 ion channel revealed by a gain-of-function mutant. 2016, Pubmed
Aryal, Hydrophobic gating in ion channels. 2015, Pubmed
Boehlke, Primary cilia regulate mTORC1 activity and cell size through Lkb1. 2010, Pubmed
Cai, Calcium dependence of polycystin-2 channel activity is modulated by phosphorylation at Ser812. 2004, Pubmed
Cantiello, Regulation of calcium signaling by polycystin-2. 2004, Pubmed
Cao, TRPV1 structures in distinct conformations reveal activation mechanisms. 2013, Pubmed
Celić, Domain mapping of the polycystin-2 C-terminal tail using de novo molecular modeling and biophysical analysis. 2008, Pubmed
Ćelić, Calcium-induced conformational changes in C-terminal tail of polycystin-2 are necessary for channel gating. 2012, Pubmed
Chen, Structure of mammalian endolysosomal TRPML1 channel in nanodiscs. 2017, Pubmed
Chen, Polycystin-L is a calcium-regulated cation channel permeable to calcium ions. 1999, Pubmed , Xenbase
DeCaen, Direct recording and molecular identification of the calcium channel of primary cilia. 2013, Pubmed
DeCaen, Atypical calcium regulation of the PKD2-L1 polycystin ion channel. 2016, Pubmed
Delling, Primary cilia are not calcium-responsive mechanosensors. 2016, Pubmed
Delling, Primary cilia are specialized calcium signalling organelles. 2013, Pubmed
Emsley, Features and development of Coot. 2010, Pubmed
Gabow, Autosomal dominant polycystic kidney disease--more than a renal disease. 1990, Pubmed
Grieben, Structure of the polycystic kidney disease TRP channel Polycystin-2 (PC2). 2017, Pubmed
Harris, Polycystic kidney disease. 2009, Pubmed
Hirschi, Cryo-electron microscopy structure of the lysosomal calcium-permeable channel TRPML3. 2017, Pubmed
Hofmann, The S4---S5 linker - gearbox of TRP channel gating. 2017, Pubmed
Huang, Function and dynamics of PKD2 in Chlamydomonas reinhardtii flagella. 2007, Pubmed
Hussein, Acid-induced off-response of PKD2L1 channel in Xenopus oocytes and its regulation by Ca(2.). 2015, Pubmed , Xenbase
Ishimaru, Transient receptor potential family members PKD1L3 and PKD2L1 form a candidate sour taste receptor. 2006, Pubmed
Jiang, The open pore conformation of potassium channels. 2002, Pubmed
Jin, Electron cryo-microscopy structure of the mechanotransduction channel NOMPC. 2017, Pubmed
Kim, The polycystin complex mediates Wnt/Ca(2+) signalling. 2016, Pubmed , Xenbase
Kleene, The native TRPP2-dependent channel of murine renal primary cilia. 2017, Pubmed
Kuo, Two different conformational states of the KirBac3.1 potassium channel revealed by electron crystallography. 2005, Pubmed
Kuo, Crystal structure of the potassium channel KirBac1.1 in the closed state. 2003, Pubmed
Kuo, The number and location of EF hand motifs dictates the calcium dependence of polycystin-2 function. 2014, Pubmed
Li, Asynchronous data acquisition and on-the-fly analysis of dose fractionated cryoEM images by UCSFImage. 2015, Pubmed
Liao, Structure of the TRPV1 ion channel determined by electron cryo-microscopy. 2013, Pubmed
Liu, Polycystin-2 is an essential ion channel subunit in the primary cilium of the renal collecting duct epithelium. 2018, Pubmed
Ma, Loss of cilia suppresses cyst growth in genetic models of autosomal dominant polycystic kidney disease. 2013, Pubmed
McGoldrick, Opening of the human epithelial calcium channel TRPV6. 2018, Pubmed
Nauli, Endothelial cilia are fluid shear sensors that regulate calcium signaling and nitric oxide production through polycystin-1. 2008, Pubmed
Nauli, Polycystins 1 and 2 mediate mechanosensation in the primary cilium of kidney cells. 2003, Pubmed
Ong, A polycystin-centric view of cyst formation and disease: the polycystins revisited. 2015, Pubmed
Paulsen, Structure of the TRPA1 ion channel suggests regulatory mechanisms. 2015, Pubmed
Petri, Structure of the EF-hand domain of polycystin-2 suggests a mechanism for Ca2+-dependent regulation of polycystin-2 channel activity. 2010, Pubmed
Pettersen, UCSF Chimera--a visualization system for exploratory research and analysis. 2004, Pubmed
Qian, PKD1 interacts with PKD2 through a probable coiled-coil domain. 1997, Pubmed
Ramsey, An introduction to TRP channels. 2006, Pubmed
Reynolds, Aberrant splicing in the PKD2 gene as a cause of polycystic kidney disease. 1999, Pubmed
Rohou, CTFFIND4: Fast and accurate defocus estimation from electron micrographs. 2015, Pubmed
Rossi, Genetic compensation induced by deleterious mutations but not gene knockdowns. 2015, Pubmed
Saotome, Crystal structure of the epithelial calcium channel TRPV6. 2016, Pubmed
Scheres, RELION: implementation of a Bayesian approach to cryo-EM structure determination. 2012, Pubmed
Schmiege, Human TRPML1 channel structures in open and closed conformations. 2017, Pubmed
Shen, The Structure of the Polycystic Kidney Disease Channel PKD2 in Lipid Nanodiscs. 2016, Pubmed
Shimizu, Regulation of the murine TRPP3 channel by voltage, pH, and changes in cell volume. 2009, Pubmed
Smart, HOLE: a program for the analysis of the pore dimensions of ion channel structural models. 1996, Pubmed
Sun, A genetic screen in zebrafish identifies cilia genes as a principal cause of cystic kidney. 2004, Pubmed , Xenbase
Torres, Effect of Tolvaptan in Autosomal Dominant Polycystic Kidney Disease by CKD Stage: Results from the TEMPO 3:4 Trial. 2016, Pubmed
Tsiokas, Homo- and heterodimeric interactions between the gene products of PKD1 and PKD2. 1997, Pubmed
Wang, The structure of an open form of an E. coli mechanosensitive channel at 3.45 A resolution. 2008, Pubmed
Watnick, Mutations of PKD1 in ADPKD2 cysts suggest a pathogenic effect of trans-heterozygous mutations. 2000, Pubmed
Wilkes, Molecular insights into lipid-assisted Ca2+ regulation of the TRP channel Polycystin-2. 2017, Pubmed
Xu, Human ADPKD primary cyst epithelial cells with a novel, single codon deletion in the PKD1 gene exhibit defective ciliary polycystin localization and loss of flow-induced Ca2+ signaling. 2007, Pubmed
Yang, Receptor for activated C kinase 1 (RACK1) inhibits function of transient receptor potential (TRP)-type channel Pkd2L1 through physical interaction. 2012, Pubmed , Xenbase
Zheng, Identification and characterization of hydrophobic gate residues in TRP channels. 2018, Pubmed , Xenbase
Zheng, Far Upstream Element-Binding Protein 1 Binds the 3' Untranslated Region of PKD2 and Suppresses Its Translation. 2016, Pubmed
Zheng, MotionCor2: anisotropic correction of beam-induced motion for improved cryo-electron microscopy. 2017, Pubmed
Zheng, Regulation of TRPP3 Channel Function by N-terminal Domain Palmitoylation and Phosphorylation. 2016, Pubmed , Xenbase
Zheng, Direct Binding between Pre-S1 and TRP-like Domains in TRPP Channels Mediates Gating and Functional Regulation by PIP2. 2018, Pubmed , Xenbase
Zheng, A novel PKD2L1 C-terminal domain critical for trimerization and channel function. 2015, Pubmed , Xenbase
Zhou, The gates of ion channels and enzymes. 2010, Pubmed
Zhou, Cryo-EM structures of the human endolysosomal TRPML3 channel in three distinct states. 2017, Pubmed
Zubcevic, Cryo-electron microscopy structure of the TRPV2 ion channel. 2016, Pubmed
