Click here to close Hello! We notice that you are using Internet Explorer, which is not supported by Xenbase and may cause the site to display incorrectly. We suggest using a current version of Chrome, FireFox, or Safari.
XB-ART-55538
Nat Commun 2018 May 10;91:1847. doi: 10.1038/s41467-018-04266-w.
Show Gene links Show Anatomy links

Direct neurotransmitter activation of voltage-gated potassium channels.

Manville RW, Papanikolaou M, Abbott GW.


???displayArticle.abstract???
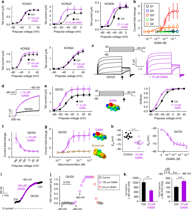
Voltage-gated potassium channels KCNQ2-5 generate the M-current, which controls neuronal excitability. KCNQ2-5 subunits each harbor a high-affinity anticonvulsant drug-binding pocket containing an essential tryptophan (W265 in human KCNQ3) conserved for >500 million years, yet lacking a known physiological function. Here, phylogenetic analysis, electrostatic potential mapping, in silico docking, electrophysiology, and radioligand binding assays reveal that the anticonvulsant binding pocket evolved to accommodate endogenous neurotransmitters including γ-aminobutyric acid (GABA), which directly activates KCNQ5 and KCNQ3 via W265. GABA, and endogenous metabolites β-hydroxybutyric acid (BHB) and γ-amino-β-hydroxybutyric acid (GABOB), competitively and differentially shift the voltage dependence of KCNQ3 activation. Our results uncover a novel paradigm: direct neurotransmitter activation of voltage-gated ion channels, enabling chemosensing of the neurotransmitter/metabolite landscape to regulate channel activity and cellular excitability.

???displayArticle.pubmedLink??? 29748663
???displayArticle.pmcLink??? PMC5945843
???displayArticle.link??? Nat Commun
???displayArticle.grants??? [+]

Species referenced: Xenopus laevis
Genes referenced: drg1 gabarap kcna1 kcne1 kcnq1 kcnq2 kcnq3 kcnq5 ngf


???attribute.lit??? ???displayArticles.show???
References [+] :
Altschul, Basic local alignment search tool. 1990, Pubmed