XB-ART-55635
Cell
2019 Feb 07;1764:805-815.e8. doi: 10.1016/j.cell.2018.12.001.
Show Gene links
Show Anatomy links
Importin α Partitioning to the Plasma Membrane Regulates Intracellular Scaling.
???displayArticle.abstract???
Early embryogenesis is accompanied by reductive cell divisions requiring that subcellular structures adapt to a range of cell sizes. The interphase nucleus and mitotic spindle scale with cell size through both physical and biochemical mechanisms, but control systems that coordinately scale intracellular structures are unknown. We show that the nuclear transport receptor importin α is modified by palmitoylation, which targets it to the plasma membrane and modulates its binding to nuclear localization signal (NLS)-containing proteins that regulate nuclear and spindle size in Xenopus egg extracts. Reconstitution of importin α targeting to the outer boundary of extract droplets mimicking cell-like compartments recapitulated scaling relationships observed during embryogenesis, which were altered by inhibitors that shift levels of importin α palmitoylation. Modulation of importin α palmitoylation in human cells similarly affected nuclear and spindle size. These experiments identify importin α as a conserved surface area-to-volume sensor that scales intracellular structures to cell size.
???displayArticle.pubmedLink??? 30639102
???displayArticle.pmcLink??? PMC6368448
???displayArticle.link??? Cell
???displayArticle.grants??? [+]
R35 GM118183 NIGMS NIH HHS , EP-C-15-004 EPA
Species referenced: Xenopus laevis
Genes referenced: ctnnb1 h2bc21 kif22 kif2a kifc1 kpna1 lmnb3 lypla1 lyplal1 porcn tpx2
???displayArticle.antibodies??? GFP Ab21 Histone H2B Ab10 Kif22 Ab1 Kif2a Ab1 Kifc1 Ab1 Lyplal1 Ab1 Porcn Ab1 Tpx2 Ab1
???attribute.lit??? ???displayArticles.show???
|
|
Graphical Abstract |
|
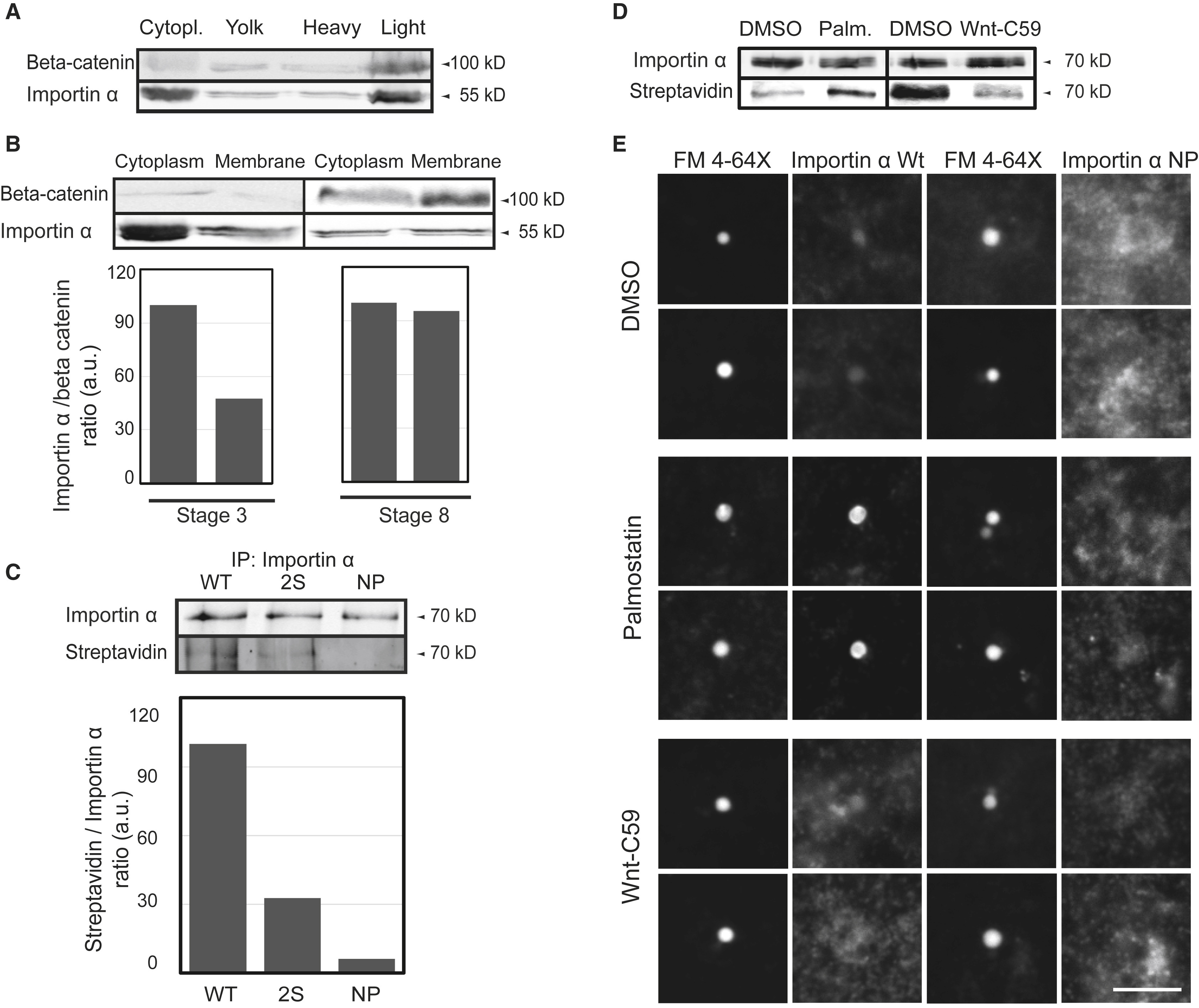
|
Figure 1 Palmitoylation Drives Importin α Plasma Membrane Association (A) Immunoblot of Xenopus eggs fractionated over a sucrose gradient and probed with importin α and beta-catenin antibodies. Importin α is found in the cytoplasm and also cofractionates with beta-catenin as a marker for plasma membrane mostly in the heavy membrane fraction. (B) Immunoblot of cytoplasm and membrane fractions isolated from stage 3 and stage 8 embryos and probed with importin α and Beta-catenin antibodies. A greater fraction of membrane-associated importin α is observed at stage 8. (C) Blot of immunoprecipitated recombinant wild-type and mutant importin α proteins (2S: S154A, S490A; NP: S154A, S490A C230A, C454A) retrieved from Xenopus egg extract and probed with importin α antibodies or streptavidin to quantify incorporation of biotin-labeled palmitate (Martin, 2013). (D) Blot of immunoprecipitated recombinant importin α retrieved from Xenopus egg extract following a 1 hour incubation with DMSO solvent, 10 μM palmostatin, or 1 μM Wnt-C59 and probed with importin α antibodies and streptavidin to quantify incorporation of biotin-labeled palmitate (Martin, 2013). (E) Fluorescence images of GFP-tagged wild-type or NP mutant importin α added to Xenopus egg extract, co-stained with FM4-64X to visualize plasma membrane lipid derived vesicles, in the presence of DMSO control or drugs that alter palmitoylation. Two vesicles are shown for each condition. GFP- importin α wt localization to vesicles was enhanced by palmostatin and inhibited by Wnt-C59, whereas GFP- importin α-NP did not co-localize with plasma membrane lipid vesicles under any condition. Scale bar, 10 μm. |
|
|
Figure S1Importin α Fractionates with Plasma Membrane and Like Ras Is Palmitoylated, Related to Figure 1. (A) Left: Sucrose gradient of egg membranes to which recombinant GFP-importin α was added. Right: Fractions illuminated with blue light reveal that exogenous importin α co-fractionates at a much higher concentration with the plasma membrane-containing than the heavier membrane fraction (Hill et al., 2005). (B) Blot of immunoprecpitated Ras and importin α subjected to ABE chemistry to detect palmitoylation. Omission of 1 μM hydroxylamine (HA) serves as a negative control. |
|
|
Figure 3 Importin α Palmitoylation Regulates Its Binding to NLS-Containing Cargos. (A) Fluorescence images and quantification of kif2a association with spindle microtubules in metaphase-arrested egg extract reactions containing 1 μM recombinant wild-type or NP mutant importin α in the presence of DMSO or 10 μM palmostatin. Importin α-NP reverts the increase in kif2a localization caused by importin α hyper-palmitoylation. Middle panel: Line scan quantification of fluorescence intensity across the length of 35 spindles normalized for length. Quantification shows mean ± SD from two extracts, ââ = p < 0.0005. Right panel: Immunoblot of microtubules pelleted from metaphase-arrested egg extract reactions containing DMSO or 10 μM palmostatin probed with kif2a and tubulin antibodies. Hyperpalmitoylation of importin α enhances kif2a association with microtubules, mean ± SD from 2 experiments, p < 0.005. (B) Fluorescence images and quantification of nuclear lamin staining in interphase egg extract reactions containing 1 μM recombinant wild-type or NP mutant importin α in the presence of DMSO or 10 μM palmostatin. Importin α-NP reverts the decrease in nuclear accumulation caused by importin hyper-palmitoylation. Right panel: Quantification of the mean intensity of lamin B3 staining in 277 nuclei from 3 extracts, mean ± SD from two extracts, ââ = p < 0.0005. Scale bars, 10 μm. |
|
|
Figure S2 Effects of Palmostatin on Microtubule-Associated Proteins, Cargo Binding of Importin α and Its Partitioning of to the Droplet Surface, Related to Figures 3, 5, 6, and 7. (A) Line scan quantification of TPX2 immunofluorescence intensity with normalized spindle lengths upon addition of DMSO or 10 μM palmostatin. (B) Quantification of microtubule pelleting upon addition of DMSO or 10 μM palmostatin to spindle assembly reactions in egg extacts. Palmostatin increased the fraction of XCTK2, TPX2 and kif2a bound to microtubules, but did not affect chromokinesin Xkid. (C) Immunoprecipitation of kif2a and immunoblot of importin α following addition of DMSO or 10 μM palmostatin to egg extract. Palmostatin decreased the amount of importin α associated with kif2a. (D) Immunoprecipitation of GFP-lamin B3 and immunoblot of importin α following treatment of extracts with DMSO, 50 μM palmostatin or 10 μM Wnt-C59. Palmostatin decreased the amount of importin α associated with the nuclear lamin, while Wnt-C59 increased co-precipitating importin α. (E) Mean intensity ratio of importin α at the edge compared to the center in extract droplets encapsulated using synthetic or physiological lipids. Mean ± SD from 18 droplets, p < 0.005. (F) Mean intensity ratio of importin α at the cell membrane compared to the cell center in RPE-1 cells that have been treated with DMSO, palmostatin, or Wnt-C59. Mean ± SD from 30 cells, p < 0.05. ( G) Blot of HEK293 cells transfected with either control, LYPLA1 or PORCN siRNA. |
|
|
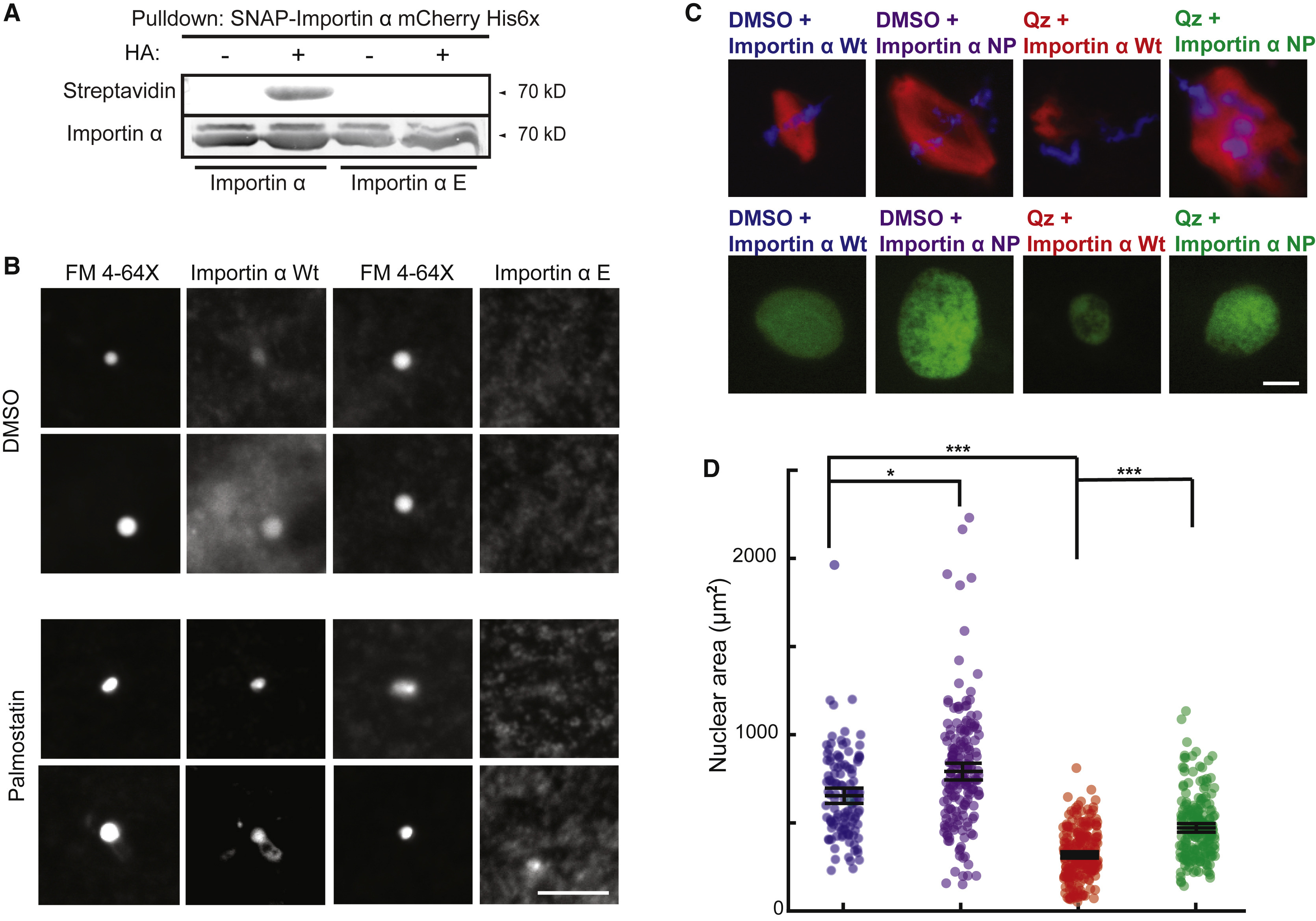
Figure 4Casein Kinase II-Dependent Phosphorylation Regulates Importin α Palmitoylation and Spindle and Nuclear Size. (A) Blot of immunoprecipitated recombinant mcherry-SNAP-tagged wild-type and phosphomimetic mutant importin α proteins retrieved from Xenopus egg extract probed with streptavidin following Acl-biotin exchange chemistry (Wan et al., 2007). Hydroxylamine (HA) cleaves palmitate from cysteine residues to reveal a free thiol that reacts with HPDP-biotin. HA was omitted as a negative control. (B) Fluorescence images of GFP-tagged wild-type importin α or importin α-E added to Xenopus egg extract co-stained with FM4-64X to visualize plasma membrane lipid derived vesicles, in the presence of DMSO control or Palmostatin. Like importin α-NP, importin α-E did not localize to vesicles under any condition. Scale bar, 10 μm. (C) Fluorescence images of metaphase spindles and interphase nuclei in egg extract reactions containing DMSO or 50 μM Quinalizarin (Qz), an inhibitor of casein kinase II (CKII). Size increases were reversed by addition of importin α-NP, although spindle assembly was aberrant. Scale bar, 10 μm. (D) Quantification of nuclear areas in part C. Mean ± SD, 122 nuclei from 3 extracts. â = p < 0.05, âââ = p < 0.0005. |
|
|
Figure 5 Compartment Size, Membrane Composition, and Importin α Partitioning Modulate Spindle and Nuclear Size. (A) Left panel: Schematic of spindles assembled in droplets encapsulated within a passivated boundary (inert membrane) or physiological membrane lipids in the presence of 1 μM GFP-tagged wild-type or NP mutant importin α. Right panel: Fluorescence images showing spindles and wild-type importin α localization in droplets of similar sizes formed within either inert or physiological lipid boundaries. The physiological lipid boundary increases the ratio of importin α at the droplet periphery compared to the interior, see Figure S2E for quantification. Scale bar, 10 μm. (B) Plots of spindle length at varying cell and droplets diameters. While both types of droplets demonstrated size-dependent spindle scaling, spindles formed in droplets bounded by physiological lipids were smaller and showed similar scaling properties compared to spindles of corresponding embryo cell sizes in vivo (p < 0.005). Right panel: Addition of the non-palmitoylatable mutant, but not wild-type importin α, reverted the spindle scaling regime to that of the inert boundary (p < 0.05). (C) Left panel: Schematic of nuclei assembled in droplets encapsulated within a passivated boundary (inert membrane) or physiological membrane lipids in the presence of 1 μM RFP-tagged wild-type or NP mutant importin α. Right panel: Fluorescence images showing nuclei and wild-type importin α localization in droplets of similar sizes formed within either inert or physiological lipid boundaries. Scale bar, 10 μm. (D) Plots of nuclear diameter at varying cell and droplets diameters. While both types of droplets demonstrated droplet size-dependent nuclear scaling, nuclei formed in droplets bounded by physiological lipids were smaller than those formed in inert boundary droplets and showed similar scaling properties compared to nuclei of corresponding embryo cell sizes in vivo (p < 0.005). Right panel: Addition of the non-palmitoylatable mutant, but not wild-type importin α, reverted the nuclear scaling regime to that of the inert boundary (p < 0.05). P values indicate statistical difference between y-intercepts of regression lines from 3 extracts, calculated using an analysis of covariance. |
|
|
Figure 6 Palmitoylation Levels of Importin α Modulate Nuclear Scaling In Vivo. (A) Schematic showing the known values for cell size and total importin α concentration during X. laevis development and the predicted cytoplasmic concentrations of importin α at various stages during development. Right panel: Graph of the predicted decrease in cytoplasmic importin α concentrations due to its progressive sequestration at the plasma membrane as the surface area-to-volume ratio increases during embryogenesis. (B) Left panel: Fluorescence images of importin α localization and histone H2B to label nuclei in embryos at stage 7 following injection of DMSO, palmostatin or Wnt-C59 into the zygote. Palmostatin increased, and Wnt-C59 decreased the ratio of importin α at the cell periphery compared to the cell interior (see Figure S2E for quantification). Right panel: Mean intensity ratio of importin α at the cell membrane compared to the cell center in embryos at stage 7 that had been injected with DMSO, palmostatin, or Wnt-C59. Mean ± SD from 30 cells, p < 0.005. Scale bar, 10 μm. (C) Plot of nuclear diameters at different cell diameters following drug or vehicle injection. Palmostatin treatment led to earlier onset of nuclear scaling, while Wnt-C59 inhibited nuclear scaling. (p < 0.05). P values indicate statistical difference between y-intercepts of regression lines from 3 experiments, calculated using an analysis of covariance. (D) Plot of nuclear diameters at different cell diameters upon co-injection of palmostatin with wild-type or non-palmitoylated importin α. Importin α-wt did not reverse the nuclear size decrease, while importin α-NP increased nuclear size and abrogated the effects of palmostatin. (p < 0.05). P values indicate statistical difference between y-intercepts of regression lines from 3 experiments, calculated using an analysis of covariance. |
|
|
Figure 7 Palmitoylation Modulates Importin α Localization, Nuclear and Spindle Size in Human Cells. (A) Fluorescence images of importin α localization and quantification of spindle lengths in RPE-1 cells treated with either DMSO, 50 μM palmostatin or 10 μM Wnt-C59 for 12 hours. Palmostatin treatment increased importin α localization to the plasma membrane and decreased spindle size while Wnt-C59 treatment had the opposite effect. Mean ± SD, 199 cells from 3 experiments. ââ = p < 0.0005. Scale bar, 10μm. (B) Fluorescence images of DNA and importin α staining and quantification of nuclear area of RPE-1 cells treated with either DMSO, 50 μM palmostatin or 10 μM Wnt-C59 for 12 hours. Palmostatin treatment increased importin α localization to the plasma membrane and decreased nuclear size while Wnt-C59 treatment had the opposite effect. Mean ± SD, 213 cells from 3 experiments. ââ = p < 0.0005. Scale bar, 10 μm. (C) Fluorescence images of metaphase spindles and quantification of spindle lengths in HEK 293 cells 3 days after transfection of either scrambled siRNA or siRNAs targeted to LYPLA1 and PORCN. LYPLA1 knockdown decreased spindle size while PORCN knockdown had the opposite effect. Mean ± SD, 168 cells from 3 experiments. âââ = p < 0.0005. Scale bar, 10 μm. (D) Fluorescence images of metaphase spindles and quantification of nuclear area in HEK 293 cells 3 days after transfection of either scrambled siRNA or siRNAs targeted to LYPLA1 and PORCN. LYPLA1 knockdown decreased nuclear area while PORCN knockdown had the opposite effect. Mean ± SD, 87 cells from 3 experiments. â = p < 0.05. Scale bar, 10 μm. |
References [+] :
Bird,
RanGTP and CLASP1 cooperate to position the mitotic spindle.
2013, Pubmed
Bird, RanGTP and CLASP1 cooperate to position the mitotic spindle. 2013, Pubmed
Budde, Analysis of microtubule polymerization in vitro and during the cell cycle in Xenopus egg extracts. 2006, Pubmed , Xenbase
Chang, Regulation of mitotic spindle assembly factor NuMA by Importin-β. 2017, Pubmed , Xenbase
Christiansen, The functional role of the novel biomarker karyopherin α 2 (KPNA2) in cancer. 2013, Pubmed
Crowder, A comparative analysis of spindle morphometrics across metazoans. 2015, Pubmed , Xenbase
Dekker, Small-molecule inhibition of APT1 affects Ras localization and signaling. 2010, Pubmed
di Pietro, Regulation of mitotic spindle orientation: an integrated view. 2016, Pubmed
Eisenberg, The role of palmitoylation in regulating Ras localization and function. 2013, Pubmed
Erickson, Size and shape of protein molecules at the nanometer level determined by sedimentation, gel filtration, and electron microscopy. 2009, Pubmed
Forbes, Nuclear transport factors: global regulation of mitosis. 2015, Pubmed
Good, Cytoplasmic volume modulates spindle size during embryogenesis. 2013, Pubmed , Xenbase
Hachet, Importin alpha associates with membranes and participates in nuclear envelope assembly in vitro. 2004, Pubmed , Xenbase
Hannak, Investigating mitotic spindle assembly and function in vitro using Xenopus laevis egg extracts. 2006, Pubmed , Xenbase
Hara, Dynein-Based Accumulation of Membranes Regulates Nuclear Expansion in Xenopus laevis Egg Extracts. 2015, Pubmed , Xenbase
Hazel, Changes in cytoplasmic volume are sufficient to drive spindle scaling. 2013, Pubmed , Xenbase
Hill, Isolation and characterization of the Xenopus oocyte plasma membrane: a new method for studying activity of water and solute transporters. 2005, Pubmed , Xenbase
Jukam, Zygotic Genome Activation in Vertebrates. 2017, Pubmed
Kiyomitsu, Chromosome- and spindle-pole-derived signals generate an intrinsic code for spindle position and orientation. 2012, Pubmed
Kotak, Mechanisms of spindle positioning: cortical force generators in the limelight. 2013, Pubmed
Lange, Classical nuclear localization signals: definition, function, and interaction with importin alpha. 2007, Pubmed
Leung, Dissection of the karyopherin alpha nuclear localization signal (NLS)-binding groove: functional requirements for NLS binding. 2003, Pubmed
Levy, Nuclear size is regulated by importin α and Ntf2 in Xenopus. 2010, Pubmed , Xenbase
Lin, ABHD17 proteins are novel protein depalmitoylases that regulate N-Ras palmitate turnover and subcellular localization. 2015, Pubmed
Linder, Palmitoylation: policing protein stability and traffic. 2007, Pubmed
Loughlin, Katanin contributes to interspecies spindle length scaling in Xenopus. 2011, Pubmed , Xenbase
Maresca, Methods for studying spindle assembly and chromosome condensation in Xenopus egg extracts. 2006, Pubmed , Xenbase
Martin, Chemical approaches for profiling dynamic palmitoylation. 2013, Pubmed
Miyamoto, Importin α: a key molecule in nuclear transport and non-transport functions. 2016, Pubmed
Proffitt, Pharmacological inhibition of the Wnt acyltransferase PORCN prevents growth of WNT-driven mammary cancer. 2013, Pubmed
Riggs, Altering membrane topology with Sar1 does not impair spindle assembly in Xenopus egg extracts. 2012, Pubmed , Xenbase
Vuković, New Insights into Mechanisms and Functions of Nuclear Size Regulation. 2016, Pubmed
Wan, Palmitoylated proteins: purification and identification. 2007, Pubmed
Wilbur, Mitotic spindle scaling during Xenopus development by kif2a and importin α. 2013, Pubmed , Xenbase
Wühr, Evidence for an upper limit to mitotic spindle length. 2008, Pubmed , Xenbase
Xiong, Crystal structure of the complete integrin alphaVbeta3 ectodomain plus an alpha/beta transmembrane fragment. 2009, Pubmed
