Click here to close
Hello! We notice that you are using Internet Explorer, which is not supported by Xenbase and may cause the site to display incorrectly.
We suggest using a current version of Chrome,
FireFox, or Safari.
1626072 National Science Foundation, NIH/NIDCR R03 DE025824-01 National Institutes of Health, NIH R00 MH095768 National Institutes of Health, NIH R01 MH109651-01 National Institutes of Health, R01 MH109651 NIMH NIH HHS, R03 DE025824 NIDCR NIH HHS, R00 MH095768 NIMH NIH HHS, R01 MH109651 National Institute of Mental Health, R03 DE025824 National Institute of Dental and Craniofacial Research, R00 MH095768 National Institute of Mental Health
Figure 1. The CRMP homology domain is not conserved between human and XenopusGDA. Sequence alignment of X. laevishomeologs; X.tropicalis; Danio rerio; Gallus gallus; Homo sapiens; Rattus norvegicus; and Mus musculus GDA. The GDA N-terminal, including theZn2+ binding domain (yellow square), is well conserved among all species, while the CRMP homology (red square) and the PDZ-binding domains (green square) are less conserved.
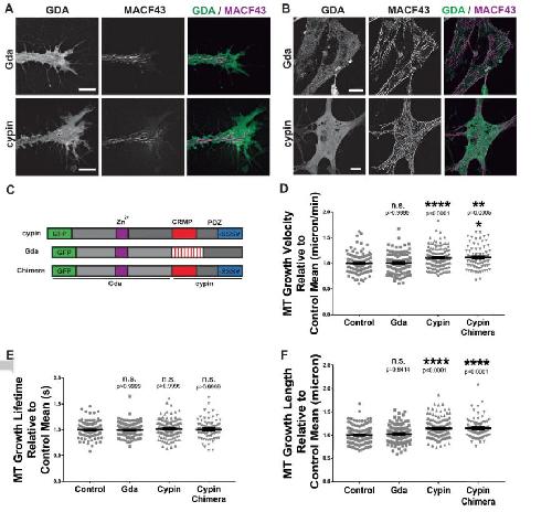
Figure 2. GDAs do not localize to the MT plus-end and only cypin promotes MT polymerization. A-B. Maximum intensity montage of 31 frames from a one-minute time-lapse image series, of Gda and cypin (green), and mKate2-MACF43 tracks (magenta), in cultured neuronal growth cones (A) and neural-derived embryonic mesenchymal cells (B), obtained from Xenopus embryos at stage 20-24. Scale bars 8 μm (A) and 5 μm (B). C. Schematic representation of the GFP-tagged constructs used, showing the critical domains. D-F.Quantification of mean values of MT growth velocity (D), growth lifetime (E) and growth length (F) in neuronal growth cones upon GFP, Gda, cypin and cypin chimera over-expression. (See Supplementary Movie 1 for a representative movie of mKate2-MACF43.) Bars on dot plots show mean and SEM. ** P < 0.01; *** P < 0.001; **** P < 0.0001; n.s., not significant. A total of 138 control; 107 Gda; 154 cypin and 83 cypin chimera growth cones, from three independent experiments, were analyzed
Figure 3. Xenopus GDA is expressed in the developing kidney.A. RT-PCR showing gdaexpression in the different developmental stages: 2 cell, blastula, neurula, 3 dpf, 6 dpf, and adult. ODC1 was used as an internal RT-PCR reference. B. Whole-mount in situ hybridization using an antisense probe specific to gda in different developmental stages. Scale bar: 0.5 mmC. Whole-mount in situ hybridization using an antisense probe specific to GDA or the kidney marker xSGLT-1K in 4.5 dpf embryos. Both gda and xSGLT-1K can be seen in a similar embryonic location. Scale bar: 0.5 mm and 0.25 mm for magnifications.
Figure 4. Xenopus GDA knockdown results in edema formation but kidney morphology appears to be normal.A. Schematic representation of the MO effect on gdaRNA splicing (above) RT-PCR showing gdaknockdown (KD) when injecting increasing concentrations of MO (below). B. Representative images at 4 dpf control and Gda KD tadpoles. Scale bar: 1 mm.C. Schematic representation of a tadpole showing the measurements for edema identification. D.Quantification of the ratio: length face-to-chest (a) over length of cement gland-to-eye (b). E.Quantification of the percentage of tadpoles showing edema. F. Representative images of immunofluorescence using the kidney marker3G8 in addition to 4A6 at 4 dpf control and gdaKD tadpoles. F. Quantification of the ratio: average tubule diameter of the gdaMO-injected side over that of the uninjected side of the same tadpole. Bars on dot plots show mean and SEM. ns: not significant. **** P < 0.0001.
Akhmanova,
Tracking the ends: a dynamic protein network controls the fate of microtubule tips.
2008, Pubmed
Akhmanova,
Tracking the ends: a dynamic protein network controls the fate of microtubule tips.
2008,
Pubmed Akum,
Cypin regulates dendrite patterning in hippocampal neurons by promoting microtubule assembly.
2004,
Pubmed Andersen,
Spindle assembly and the art of regulating microtubule dynamics by MAPs and Stathmin/Op18.
2000,
Pubmed Applegate,
plusTipTracker: Quantitative image analysis software for the measurement of microtubule dynamics.
2011,
Pubmed Bearce,
TIPsy tour guides: how microtubule plus-end tracking proteins (+TIPs) facilitate axon guidance.
2015,
Pubmed Braunschweig,
Autism-specific maternal autoantibodies recognize critical proteins in developing brain.
2013,
Pubmed Cammarata,
Cytoskeletal social networking in the growth cone: How +TIPs mediate microtubule-actin cross-linking to drive axon outgrowth and guidance.
2016,
Pubmed Caraway,
Colorimetric determination of serum guanase activity.
1966,
Pubmed Charych,
Activity-independent regulation of dendrite patterning by postsynaptic density protein PSD-95.
2006,
Pubmed Chen,
A novel role for snapin in dendrite patterning: interaction with cypin.
2005,
Pubmed Chen,
RhoA regulates dendrite branching in hippocampal neurons by decreasing cypin protein levels.
2007,
Pubmed Erdogan,
The microtubule plus-end-tracking protein TACC3 promotes persistent axon outgrowth and mediates responses to axon guidance signals during development.
2017,
Pubmed
,
Xenbase Erdogan,
Using Xenopus laevis retinal and spinal neurons to study mechanisms of axon guidance in vivo and in vitro.
2016,
Pubmed
,
Xenbase Fernández,
Phylogenetic analysis and molecular evolution of guanine deaminases: from guanine to dendrites.
2009,
Pubmed Firestein,
Cypin: a cytosolic regulator of PSD-95 postsynaptic targeting.
1999,
Pubmed Fukata,
CRMP-2 binds to tubulin heterodimers to promote microtubule assembly.
2002,
Pubmed Fuller,
The rat striatum responds to nigro-striatal degeneration via the increased expression of proteins associated with growth and regeneration of neuronal circuitry.
2014,
Pubmed Getwan,
Toolbox in a tadpole: Xenopus for kidney research.
2017,
Pubmed
,
Xenbase Honnappa,
An EB1-binding motif acts as a microtubule tip localization signal.
2009,
Pubmed Kebejian,
Serum guanase in kidney diseases.
1973,
Pubmed Krneta-Stankic,
Xenopus: leaping forward in kidney organogenesis.
2017,
Pubmed
,
Xenbase Kumar,
Studies on guanine deaminase and its inhibitors in rat tissue.
1967,
Pubmed KUMAR,
GUANINE-DEAMINASE ACTIVITY IN RAT BRAIN AND LIVER.
1965,
Pubmed Kuzmits,
Evaluation of serum guanase in hepatic diseases.
1980,
Pubmed Lasser,
The Role of the Microtubule Cytoskeleton in Neurodevelopmental Disorders.
2018,
Pubmed Lee,
The microtubule plus end tracking protein Orbit/MAST/CLASP acts downstream of the tyrosine kinase Abl in mediating axon guidance.
2004,
Pubmed
,
Xenbase Lowery,
Growth cone-specific functions of XMAP215 in restricting microtubule dynamics and promoting axonal outgrowth.
2013,
Pubmed
,
Xenbase Lowery,
Neural Explant Cultures from Xenopus laevis.
2012,
Pubmed
,
Xenbase Lucaj,
Xenopus TACC1 is a microtubule plus-end tracking protein that can regulate microtubule dynamics during embryonic development.
2015,
Pubmed
,
Xenbase Marx,
Xenopus cytoplasmic linker-associated protein 1 (XCLASP1) promotes axon elongation and advance of pioneer microtubules.
2013,
Pubmed
,
Xenbase McFarlane,
The Xenopus retinal ganglion cell as a model neuron to study the establishment of neuronal connectivity.
2012,
Pubmed
,
Xenbase Nwagbara,
TACC3 is a microtubule plus end-tracking protein that promotes axon elongation and also regulates microtubule plus end dynamics in multiple embryonic cell types.
2014,
Pubmed
,
Xenbase Prodanov,
Guanase activity in endemic Balkan nephropathy.
1971,
Pubmed Riefler,
Exocyst complex subunit sec8 binds to postsynaptic density protein-95 (PSD-95): a novel interaction regulated by cypin (cytosolic PSD-95 interactor).
2003,
Pubmed Rutherford,
Xenopus TACC2 is a microtubule plus end-tracking protein that can promote microtubule polymerization during embryonic development.
2016,
Pubmed
,
Xenbase Schmidt,
The CRMP family of proteins and their role in Sema3A signaling.
2007,
Pubmed Sheng,
PDZ domains and the organization of supramolecular complexes.
2001,
Pubmed Sive,
Baskets for in situ hybridization and immunohistochemistry.
2007,
Pubmed Sive,
Microinjection of Xenopus embryos.
2010,
Pubmed
,
Xenbase Slater,
Xenopus laevis as a model system to study cytoskeletal dynamics during axon pathfinding.
2017,
Pubmed
,
Xenbase Stout,
Using plusTipTracker software to measure microtubule dynamics in Xenopus laevis growth cones.
2014,
Pubmed
,
Xenbase Sweet,
PSD-95 alters microtubule dynamics via an association with EB3.
2011,
Pubmed Vize,
Development of the Xenopus pronephric system.
1995,
Pubmed
,
Xenbase Wessely,
Xenopus pronephros development--past, present, and future.
2011,
Pubmed
,
Xenbase Zhou,
Proximo-distal specialization of epithelial transport processes within the Xenopus pronephric kidney tubules.
2004,
Pubmed
,
Xenbase