XB-ART-55754
Mol Cell
2019 Mar 07;735:915-929.e6. doi: 10.1016/j.molcel.2018.12.021.
Show Gene links
Show Anatomy links
Mitotic CDK Promotes Replisome Disassembly, Fork Breakage, and Complex DNA Rearrangements.
Deng L, Wu RA, Sonneville R, Kochenova OV, Labib K, Pellman D, Walter JC.
???displayArticle.abstract???
DNA replication errors generate complex chromosomal rearrangements and thereby contribute to tumorigenesis and other human diseases. One mechanism that triggers these errors is mitotic entry before the completion of DNA replication. To address how mitosis might affect DNA replication, we used Xenopus egg extracts. When mitotic CDK (Cyclin B1-CDK1) is used to drive interphase egg extracts into a mitotic state, the replicative CMG (CDC45/MCM2-7/GINS) helicase undergoes ubiquitylation on its MCM7 subunit, dependent on the E3 ubiquitin ligase TRAIP. Whether replisomes have stalled or undergone termination, CMG ubiquitylation is followed by its extraction from chromatin by the CDC48/p97 ATPase. TRAIP-dependent CMG unloading during mitosis is also seen in C. elegans early embryos. At stalled forks, CMG removal results in fork breakage and end joining events involving deletions and templated insertions. Our results identify a mitotic pathway of global replisome disassembly that can trigger replication fork collapse and DNA rearrangements.
???displayArticle.pubmedLink??? 30849395
???displayArticle.pmcLink??? PMC6410736
???displayArticle.link??? Mol Cell
???displayArticle.grants??? [+]
R01 CA213404 NCI NIH HHS , MC_UU_12016/13 Medical Research Council , R01 GM080676 NIGMS NIH HHS , Wellcome Trust , R01 HL098316 NHLBI NIH HHS , MC_UU_00018/4 Medical Research Council , 102943/Z/13/Z Wellcome Trust , 24558 Cancer Research UK
Species referenced: Xenopus laevis
Genes referenced: atr aurka brca2 cdc45 cdc7 cdk1 cdk2 chek1 eif4g2 fancd2 fanci h2axl h2bc21 lss mcm7 plk1 rad51 sfpq smc2 usp21
GO keywords: mitotic DNA replication
???attribute.lit??? ???displayArticles.show???
|
|
Graphical Abstract. |
|
|
Figure 1. Mitotic CDK Triggers Aberrant Processing of Stalled DNA Replication Forks in Xenopus Egg Extracts (A) Schematic of the experimental approach to test the effect of B1-CDK1 on DNA replication. APH, aphidicolin. (B) A 3-kb pBlueScript plasmid was replicated according to (A), and products were separated on a native agarose gel followed by autoradiography. Unless stated otherwise, the 0 minute time point refers to NPE addition. (C) Schematic of DNA replication for the LacR-bound p[lacO48] plasmid. (D) p[lacO48] was replicated according to (C) under the indicated conditions. (E) p[lacO48] was replicated according to (C) in the absence or presence of LacR and IPTG (10 mM, 15 min incubation in NPE before mixing with the licensing mixture), as indicated. (F) Schematic of replication for pDPC, containing four 46-kDa M.HpaII DNA methyltransferases at the indicated positions. Products formed in the presence and absence of B1-CDK1 are indicated. (G) pControl or pDPC was replicated according to (F) using the indicated conditions. From (A) to (G), B1-CDK1 was added to the licensing mixture at a concentration of 50 ng/μL, and its final concentration in the overall reaction was 16.7 ng/μL (STAR Methods). RI, replication intermediate; OC, open circle; SC, supercoil; θ, theta structure; ARP, aberrant replication product. See also Figure S1. |
|
|
Figure 2. Mitotic Processing of Stalled Replication Forks Leads to Complex DNA Rearrangements (A) Structure of the 4.6-kb p[lacO48] plasmid. Numbers mark the length of the indicated DNA segments in kilobase pairs. (B) p[lacO48] was replicated in the presence of buffer or B1-CDK1. At the indicated time points, replication products were isolated and digested with AlwNI and AflII or AlwNI as indicated. Numbers label the size of linear fragments in kilobase pairs. Y, double-Y or single-Y structure (see C). (C) Model explaining the restriction products observed in (B). Although the model favors fork breakage on the leading strand, the possibility of fork breakage on the lagging strand has not been excluded. A more detailed model is presented in Figure S2A. (D) The smear of â¼3- to 4-kb mitotic DNA replication products generated after AlwNI digestion in (B) was self-ligated, cloned, and sequenced. The controls are replication products of the same plasmid from a mitotic reaction lacking LacR. The lacO repeats, shown as white boxes, are separated by four unique spacers shown in different colors. Inset, DNA sequences of the lacO repeat and four spacers. The detailed structure of the entire lacO array is shown in Figure S2C. (E) A model for the generation of product h in (D) from multiple template-switching events. See also Figure S2. |
|
|
Figure 3. Depletion of DNA Polymerase θ Disrupts the Generation of Aberrant Replication Products in the Presence of Mitotic CDK (A) Mock-depleted and DNA polymerase θ (Polθ-depleted Xenopus egg extracts were blotted for Polθ and MCM7 alongside a serial dilution of mock-depleted extracts. Asterisk, background band. (B) LacR-bound p[lacO48] was replicated in mock-depleted or Polθ-depleted extracts with or without B1-CDK1 treatment. Total DNA replication and ARP are quantified in Figure S3F. (C) pDPC was replicated in mock-depleted or Polθ-depleted egg extracts with or without B1-CDK1 treatment. Total DNA replication and ARP are quantified in Figure S3G. (D) Structure of clones derived from mitotic ARPs in mock- or Polθ-depleted extracts. LacR-bound p[lacO48] was replicated in mock- or Polθ-depleted extracts with B1-CDK1 treatment. Shown is the smear of â¼3- to 4-kb mitotic DNA replication products generated after AlwNI digestion was self-ligated, cloned, and sequenced. Elements in the box at the bottom show the sequences of lacO and spacers. (E) Comparison of mitotic ARP-derived clones in the presence or absence of Polθ. Mock depletion (Figure 2D) and Polθ depletion (Figure S3H) in experiment 1 (Exp. 1) were performed independently, whereas they were performed side by side (Figure 3D) in Exp. 2. The p value was from an unpaired two-tailed Studentâs t test. See also Figure S3. |
|
|
Figure 4. Mitotic CDK-Induced Fork Collapse Requires p97-Dependent CMG Unloading (A) The LacR-bound p[lacO48] plasmid was replicated and treated as schemed. Chromatin-bound proteins were recovered and blotted with the indicated antibodies. Red bracket, ubiquitylated MCM7. Histone H3 served as a loading control. Note that the MCM7 antibody cross-reacts with USP21. (B) LacR-bound p[lacO48] was replicated in the presence or absence of p97-i and B1-CDK1, as indicated. (C) pDPC was replicated in the presence or absence of p97-i and B1-CDK1, as indicated. ARP, OC+SC, and overall DNA replication are quantified in Figure S4G. (D) Effect of ATR inhibition on stalled replication forks. The LacR-bound p[lacO48] plasmid was replicated as schemed. The final concentration of the ATR inhibitor (ATR-i; ETP-46464) in the reactions was 200 μM. Extracts with [α-32P]-deoxyadenosine triphosphate (dATP) were sampled to track DNA replication, whereas extracts without [α-32P]-dATP were sampled in parallel to track CHK1-S345 phosphorylation (CHK1-pS345), γ-H2AX. Histone H3 was included as a loading control. (E) The LacR-bound p[lacO48] plasmid was replicated and treated as in (A). The final concentrations of PLK1 inhibitor (PLK1-i, BI-2536) and Aurora kinase A inhibitor (AURKA-i, MLN-8237) were 50 μM and 10 μM, respectively. DMSO and p97-i treatments were included as controls. Chromatin-bound proteins were recovered and blotted with the indicated antibodies. (F) LacR-bound p[lacO48] was replicated as schemed. PLK1-i was added 10 min before B1-CDK1 treatment, with a final concentration of 50 μM in the overall reaction. (G) LacR-bound p[lacO48] was replicated in the presence of PLK1-i or AURKA-i, as schemed in (F). The final concentrations of PLK1-i and AURKA-i were 50 μM and 10 μM, respectively. See also Figure S4. |
|
|
Figure 5. The E3 Ubiquitin Ligase TRAIP Promotes Mitotic CMG Unloading from a Stalled Replication Fork (A) Mock-depleted and TRAIP-depleted egg extracts were blotted for TRAIP and MCM7 alongside a serial dilution of mock-depleted extracts. Asterisk, background band. (B) The LacR-bound p[lacO48] plasmid was replicated in mock-depleted or TRAIP-depleted egg extracts and treated as schemed. Chromatin-bound proteins were recovered and blotted with the indicated antibodies. (C) LacR-bound p[lacO48] was replicated in mock-depleted or TRAIP-depleted extracts with or without B1-CDK1 treatment. (D) LacR-bound p[lacO48] was replicated in mitotic mock-depleted or TRAIP-depleted egg extracts with or without recombinant wild-type TRAIP (rTRAIPWT) or R18C mutant (rTRAIPR18C), as indicated. rTRAIPWT and rTRAIPR18C were added to NPE at a concentration of 21 ng/μL (â¼7-fold over endogenous TRAIP; see quantification in Figure S5C). Matched buffer without recombinant protein was added to control reactions. Addition of rTRAIPWT at the endogenous level (Figure S5C) into TRAIP-depleted extracts also led to substantial rescue of mitotic ARPs (Figures S5D and S5E). See also Figure S5. |
|
|
Figure 6. TRAIP Mediates Unloading of Terminated CMGs in Mitosis (A) The p[lacO48] plasmid, in the absence of LacR, was replicated and treated as schemed. Chromatin-bound proteins were recovered and blotted with the indicated antibodies. Red brackets indicate the levels of MCM7 ubiquitylation. (B) The p[lacO48] plasmid, in the absence of LacR, was replicated in mock-depleted or TRAIP-depleted egg extracts supplemented with or without rTRAIPWT (â¼4-fold of endogenous TRAIP) or rTRAIPR18C (â¼9-fold of endogenous TRAIP), followed by the indicated treatments. Chromatin-bound proteins were recovered and blotted with the indicated antibodies. (C) Illustration of the first cell cycle of the C. elegans embryo. Following S phase, the female and male pronuclei migrate toward each other, and chromosomes condense during prophase. Subsequently, the two sets of chromosomes intermingle during metaphase. (D) Time-lapse video microscopy of the first embryonic mitosis in embryos exposed to the indicated RNAi and expressing GFP-PSF-1 and mCherry-histone H2B. The female pronucleus is shown during early prophase, before convergence with the male pronucleus (mid-prophase and late prophase). The arrows indicate examples of persistence of GFP-PSF-1 on condensed chromatin during mitosis. Scale bar, 5 μm. (E and F) Worms in which the PSF-1 subunit of the CMG helicase was tagged with GFP were subjected to the indicated RNAi treatment. GFP-PSF-1 was recovered by immunoprecipitation, and the association of the indicated proteins was then monitored by immunoblotting against the indicated proteins (E) or ubiquitin (F). See also Figure S6. |
|
|
Figure 7. Model of CMG Unloading, Fork Breakage, and Complex DNA Rearrangements upon Premature Mitotic Entry |
|
|
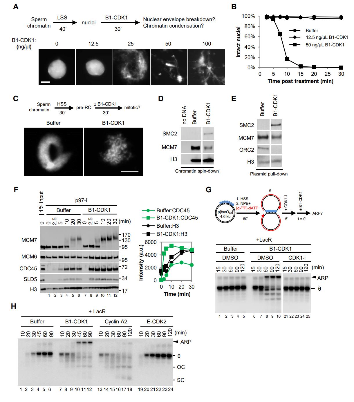
Figure S1, related to Figure 1. (A) To determine the concentration of mitotic B1-CDK1 that efficiently induces nuclear envelope breakdown and chromatin condensation, de-membranated Xenopus sperm chromatin was incubated in LSS (low speed supernatant) for 40 minutes to allow the formation of pseudo nuclei. The indicated final concentrations of B1-CDK1 were then added into the reactions for 30 minutes before Hoechst staining and imaging. 50 ng/µL of B1-CDK1 was sufficient to induce nuclear envelope breakdown and chromatin condensation and it was used for subsequent experiments unless otherwise indicated. Scale bar, 10 µm.(B) Percentage of intact nuclei remaining at the indicated time points after treatment with the indicated concentration of B1-CDK1 (n>1,000). The â0 minuteâ time point refers to Buffer or B1-CDK1 addition. The value at each time point was normalized to the value at 0 minute in each treatment. (C) Chromatin condensation assay in membrane-free HSS. Sperm chromatin was incubated in HSS for 30 minutes, and then treated with 50 ng/µL of B1-CDK1 for 30 minutes followed by Hoechst staining and imaging. Scale bar, 10 µm. (D) Sperm chromatin spin-down assays in HSS. Sperm chromatin was incubated with HSS for 30 minutes and treated with Buffer or 50 ng/µL of B1-CDK1 for another 30 minutes. Chromatin DNA was recovered and chromatin-bound proteins were blotted with indicated antibodies. Unrelated lanes were cropped as indicated by the gap. (E) Plasmid pull-down assays in HSS. pBlueScript (3 kb) was incubated with HSS at a concentration of 7.5 ng/µL for 30 minutes and treated with Buffer or 50 ng/µL of B1-CDK1 for another 30 minutes. Plasmid was recovered and chromatin-bound proteins were blotted with indicated antibodies. Unrelated lanes were cropped as indicated by the gap. (F) Plasmid pull-down assay to assess origin firing. pBlueScript was incubated with HSS for 30 minutes and treated with buffer or 50 ng/µL of B1-CDK1 for another 30 minutes before addition of NPE. The p97 inhibitor NMS-873 (p97-i) was added into NPE (final concentration, 266 µM) and incubated for 15 minutes. Treatment of p97-i blocked the unloading of CMG helicases from chromatin and trapped ubiquitylated MCM7 on chromatin, seen as a smear. Right panel shows the quantification of the CDC45 and Histone H3 signals. Increased CDC45 loading with B1-CDK1 treatment suggested more origin firing. (G) LacR-bound p[lacO48] was replicated in interphase egg extracts for 60 minutes and then treated with DMSO or CDK1 kinase inhibitor (CDK1-i, 333 µM RO-3306) for 5 minutes before the addition of Buffer or 50 ng/µL of B1-CDK1. At the indicated times, samples were withdrawn and replication products were tracked by electrophoresis and autoradiography. ARP, aberrant replication product; θ, theta structure. (H) LacR-bound p[lacO48] was replicated in the presence of B1-CDK1, Cyclin A2 and cyclin E-CDK2, with a final concentration of 50 ng/µL, respectively. OC, open circle; SC, supercoil; θ, theta structure; ARP, aberrant replication product. |
|
|
Figure S2, related to Figure 2. (A) Model for mitotic processing of replication forks stalled by lacO-LacR barriers, explaining the restriction analysis (Figure 2B) and sequencing data (Figure 2D). After replication fork stalling, B1-CDK1 induces fork collapse and double-strand breaks (DSBs) at the edges of the lacO array. The broken DNA ends, with certain number of lacO repeats or microhomology, lead to either intra- or inter-molecular end joining. Intermolecular end joining generates the aberrant replication products (ARPs). The initial end joining products can also be subject to cycles of fork collapse and end joining.Outcomes other than those illustrated here are possible but may not be detected because our sequencing strategy depends on the ability to recover plasmids by cloning. Although it has not been addressed whether the leading or lagging strand templates break, the results on CMG unloading (see below and text for details) favor leading strand breakage.(B) Schematic of B1-CDK1-induced fork breakage at different locations in the lacO array. Breakage at the outer edges (left) and joining of the resulting one-ended breaks creates large deletions of the array, whereas breakage closer to the midpoint of the array causes smaller deletions (right). (C) Sequence and structure of the 48 lacO repeats in p[lacO48]. Each lacO repeat is in italic. Unique spacer sequences between lacO repeats are labeled in red, green, purple and blue, respectively, as depicted in Figures 2D and 2E. The sequence in grey indicates a unique spacer in the middle of the lacO array. Sequencing primers used in Figure 2D are indicated |
|
|
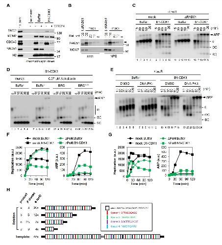
Figure S3, related to Figure 3. (A) B1-CDK1 treatment inhibits chromatin-loading of RAD51. Sperm chromatin was replicated in egg extracts and sampled when 50% replication was completed (20 minutes for Buffer and 9 minutes for B1-CDK1). To inhibit DNA replication, CDC7 inhibitor (CDC7-i, 399 µM of PHA-767491) was added to NPE and incubated for 15 minutes. Chromatin-bound proteins were recovered by chromatin spin-down and detected by blotting with indicated antibodies. (B) Mock-depleted and RAD51-depleted egg extracts were blotted with RAD51 and MCM7 antibodies. Serial dilutions of mock-depletion were used to assess the level of RAD51 depletion. Arrowhead indicates RAD51. (C) LacR-bound p[lacO48] was replicated in mock-depleted or RAD51-depleted egg extracts in the absence or presence of B1-CDK1. (D) pBlueScript was replicated in egg extracts with the indicated treatments. BRC peptide binds and blocks RAD51âs interaction with BRCA2, which prevents HRmediated DSB repair. BRC*** peptide harbors three mutations at RAD51 binding sites and is unable to inhibit RAD51 (Long et al., 2011). (E) LacR-bound p[lacO48] was replicated with the indicated treatments. To inhibit NHEJ, a DNA-PK inhibitor (DNA-PK-i, 133 µM NU-7441) was added to NPE. (F) Quantification of overall DNA replication and ARP for Figure 3B. (G) Quantification of overall DNA replication and ARP for Figure 3C. (H) Structures of clones derived from mitotic ARPs in Polθ-depleted egg extracts (Exp.1 in Figure 3E). In (C-E), ARP, aberrant replication product; θ, theta structure; OC, open circle; SC, supercoil; RI, replication intermediate. |
|
|
Figure S4, related to Figure 4. (A) Mock-depleted and SMC2-depleted Xenopus egg extracts were blotted for SMC2 and MCM7 alongside a serial dilution of mock-depleted extracts. (B) Effect of SMC2 depletion on B1-CDK1-induced chromatin condensation in HSS. Sperm chromatin was incubated in mock-depleted or SMC2-depleted HSS with Buffer or B1-CDK1 for 30 minutes prior to Hoechst staining and imaging. Regions with boxes were magnified on the right. Note the condensed chromosome in mock-depleted HSS with B1-CDK1 treatment (upper right image). Scale bar, 10 µm. (C) LacR-bound p[lacO48] was replicated in mock-depleted or condensin SMC2-depleted extracts with or without B1-CDK1 treatment.(D) pBlueScript was replicated in mock-depleted or SMC2-depleted egg extracts with a low dose of phidicolin in the absence or presence of B1-CDK1. The absence of SMC2 had no effect on mitotic ARP formation. (E) A time course to relate the timing of CMG unloading to replication fork collapse and ARP formation during replication with B1-CDK1. LacR-bound p[lacO48] was replicated in egg extracts for 30 minutes before the addition of Buffer or B1-CDK1. Plasmid pulldowns were performed from âcoldâ reactions lacking radio-labeled nucleotides in parallel with âhotâ reactions containing [α32P]-dATP. Plasmid pull-down samples were blotted for indicated proteins. Replication products were detected by autoradiography after gel electrophoresis. The red bracket indicates ubiquitylated MCM7, which is detectable before the appearance of the ARP. The black bracket marks potential collapsed replication forks with the B1-CDK1 treatment. (F) Effect of p97 inhibition on stalled replication forks in the presence or absence of B1-CDK1. LacR-bound p[lacO48] plasmid was replicated in âhotâ extracts with [α32P]-dATP to track DNA replication products and in âcoldâ extracts without [α32P]-dATP for plasmid pull-down to track CHK1-S345 phosphorylation (CHK1-pS345), γ-H2AX. Histon H3 was included as loading control. The final concentration of p97-i was 266 μM. (G) Quantification of ARP, OC+SC, and overall DNA replication during replication of pDPC in Figure 4C.(H) Fork restart assay using IPTG to release LacR replication barrier. LacR-bound p[lacO48] was replicated as schemed. The final concentration of IPTG was 10 mM. Note that IPTG had no effect on the B1-CDK1-induced ARP in the presence of DMSO (lanes 13-24), whereas it almost fully restarted DNA synthesis in the presence of p97-i (compare lanes 31-35 with 25-30, and 19-24). In (C) (D), (F) and (H), RI, replication intermediate; ARP, aberrant replication product; OC, open circle; SC, supercoil; θ, theta structure. |
|
|
Figure S5, related to Figure 5. (A) LacR-bound p[lacO48] was replicated and treated as schemed. Chromatin-bound proteins were recovered and blotted with the indicated antibodies. IPTG was used to release LacR from lacO array therefore induce replication termination. Cul-i was used to inhibit CRL2Lrr1 -dependent CMG ubiquitylation during interphase replication termination. (B) pDPC was replicated in mock-depleted or TRAIP-depleted egg extracts in the presence or absence of B1-CDK1. (C) Serial dilutions of NPE and rTRAIPWT purified from E. coli were blotted with TRAIP and MCM7 antibodies. Arrowhead marks TRAIP signal and asterisk indicates a background band in NPE. The concentration of TRAIP in NPE is 3.0-4.5 ng/μL. (D-E) LacR-bound p[lacO48] (D) and pDPC (E) were replicated in mitotic mock-depleted or TRAIP-depleted egg extracts with or without rTRAIPWT as indicated. rTRAIPWT was added to NPE at endogenous level (3.6 ng/μL). Matched buffer was added to reactions without rTRAIPWT (F) LacR-bound p[lacO48] was replicated in TRAIP-depleted extracts supplemented with 6xHis-SUMO tagged rTRAIP of wildtype (WT) or truncation of PIP box (ÎPIP), as indicated. Both proteins were added ~5-10 folds of endogenous TRAIP in NPE and incubated for 15 minutes before they were used to drive DNA replication. (G) Mock-depleted and FANCI-D2-double depleted egg extracts were blotted with indicated antibodies. Serial dilution of mock-depleted extract was used to assess the level of FANCI-D2 depletion. (H) LacR-bound p[lacO48] was replicated in mock-depleted or FANCI-D2-depleted egg extracts in the absence or presence of B1-CDK1. The depletion of FANCI-FANCD2 had no effect on ARP formation. In (B), (D), (F) and (H), ARP, aberrant replication product; θ, theta structure; OC, open circle; SC, supercoil. |
|
|
Figure S6, related to Figure 6. (A) p[lacO48], in the absence of LacR, was replicated in egg extracts used in Figures 6A and 6B. DNA replication was complete in 20 minutes. RI, replication intermediate; OC, open circle; SC, supercoil. (B) A 3.1 kb plasmid (pJD152 in (Dewar et al., 2015)) was replicated in mock-depleted or TRAIP-depleted extracts in the presence or absence of p97-i (to trap terminated and ubiquitylated CMGs on chromatin) followed by Buffer or B1-CDK1 treatment. Chromatin-bound proteins were recovered and blotted with indicated antibodies. Red brackets indicate the levels of MCM7 ubiquitylation. Note the dramatic smear of MCM7 ubiquitylation in the presence of B1-CDK1 in mock (compare lanes 6 and 2) and the shrinkage with TRAIP depletion (compare lanes 14 and 6). (C) LacR-bound p[lacO48] plasmid was replicated in mock-depleted or TRAIP-depleted egg extracts with or without recombinant rTRAIPWT (~4-fold of endogenous TRAIP), or rTRAIPR18C (~9-fold of endogenous TRAIP), and treated as schemed. Chromatin-bound proteins were recovered and blotted with the indicated antibodies. (D) Worm embryos expressing GFP-CDC-45 and mCherry-Histone H2B were subjected to the indicated RNAi treatment. The images correspond to metaphase of the first embryonic cell cycle, and the arrows indicate persistence of GFP-CDC-45 on condensed chromatin. Scale bar, 5 µm. (E) Comparison of different CMG unloading pathways. Mitotic CMG unloading at single stalled fork (i) occurs when a single stalled CMG on ssDNA enters mitosis (or in environment with high mitotic CDK activity). TRAIP is activated by mitotic CDK to trigger CMG ubiquitylation. Mitotic termination (ii) occurs when CRL2Lrr1 is deficient (Sonneville et al., 2017). CMGs at terminated replication forks are ubiquitylated upon mitotic entry in a TRAIP-dependent manner. During replication termination in interphase (iii), two CMGs bypass each other and translocate from ssDNA to dsDNA, triggering CRL2Lrr1 dependent CMG ubiquitylation (Dewar et al., 2015; Dewar et al., 2017; Sonneville et al.,2017). The cartoons highlight the requirement of E3 ubiquitin ligase activity rather than physical localization for CMG ubiquitylation |
|
|
Figure S7. Related to Figure 7 When replication forks stall on either side of a hard-to-replicate region (e.g. a common fragile site), entry into mitosis causes CMG unloading and efficient fork breakage. Because CMG binds the leading strand template, we propose that CMG unloading leads to breakage of both stalled forks on the leading strand templates (left pathway). One intact sister chromatid is rapidly restored by gap filling (dashed blue line). The other chromatid is restored by alternative end joining of the two broken ends, yielding sister chromatid exchange and a deletion that encompasses the segment of unreplicated DNA. Template switching before end joining could generate duplications at the breakpoint. In contrast, if stalled forks are broken randomly (right pathway), unproductive outcomes will be frequent, including the formation of acentric and dicentric isochromosomes (shown). Furthermore, if only one fork is broken, acentric arms can be generated (not shown). |
References [+] :
Amunugama,
Replication Fork Reversal during DNA Interstrand Crosslink Repair Requires CMG Unloading.
2018, Pubmed,
Xenbase
Amunugama, Replication Fork Reversal during DNA Interstrand Crosslink Repair Requires CMG Unloading. 2018, Pubmed , Xenbase
Baumann, PICH, a centromere-associated SNF2 family ATPase, is regulated by Plk1 and required for the spindle checkpoint. 2007, Pubmed
Bhargava, Regulation of Single-Strand Annealing and its Role in Genome Maintenance. 2016, Pubmed
Bhowmick, The "enemies within": regions of the genome that are inherently difficult to replicate. 2017, Pubmed
Bhowmick, RAD52 Facilitates Mitotic DNA Synthesis Following Replication Stress. 2016, Pubmed
Blow, Initiation of DNA replication in nuclei and purified DNA by a cell-free extract of Xenopus eggs. 1986, Pubmed , Xenbase
Brenner, The genetics of Caenorhabditis elegans. 1974, Pubmed
Brown, ATR disruption leads to chromosomal fragmentation and early embryonic lethality. 2000, Pubmed
Budzowska, Regulation of the Rev1-pol ζ complex during bypass of a DNA interstrand cross-link. 2015, Pubmed , Xenbase
Carvalho, Mechanisms underlying structural variant formation in genomic disorders. 2016, Pubmed
Chan, BLM is required for faithful chromosome segregation and its localization defines a class of ultrafine anaphase bridges. 2007, Pubmed
Cortez, Preventing replication fork collapse to maintain genome integrity. 2015, Pubmed , Xenbase
Crasta, DNA breaks and chromosome pulverization from errors in mitosis. 2012, Pubmed
Deegan, MCM: one ring to rule them all. 2016, Pubmed
De Piccoli, Replisome stability at defective DNA replication forks is independent of S phase checkpoint kinases. 2012, Pubmed
Dewar, The mechanism of DNA replication termination in vertebrates. 2015, Pubmed , Xenbase
Dewar, CRL2Lrr1 promotes unloading of the vertebrate replisome from chromatin during replication termination. 2017, Pubmed , Xenbase
Domínguez-Kelly, Wee1 controls genomic stability during replication by regulating the Mus81-Eme1 endonuclease. 2011, Pubmed
Duda, A Mechanism for Controlled Breakage of Under-replicated Chromosomes during Mitosis. 2016, Pubmed
Duelli, A virus causes cancer by inducing massive chromosomal instability through cell fusion. 2007, Pubmed
Dungrawala, The Replication Checkpoint Prevents Two Types of Fork Collapse without Regulating Replisome Stability. 2015, Pubmed
Duxin, Repair of a DNA-protein crosslink by replication-coupled proteolysis. 2014, Pubmed , Xenbase
El Achkar, Premature condensation induces breaks at the interface of early and late replicating chromosome bands bearing common fragile sites. 2005, Pubmed
Eykelenboom, ATR activates the S-M checkpoint during unperturbed growth to ensure sufficient replication prior to mitotic onset. 2013, Pubmed
Feng, TRAIP regulates replication fork recovery and progression via PCNA. 2016, Pubmed
Fu, Selective bypass of a lagging strand roadblock by the eukaryotic replicative DNA helicase. 2011, Pubmed , Xenbase
Fullbright, p97 Promotes a Conserved Mechanism of Helicase Unloading during DNA Cross-Link Repair. 2016, Pubmed , Xenbase
Glover, Fragile sites in cancer: more than meets the eye. 2017, Pubmed
Harley, TRAIP promotes DNA damage response during genome replication and is mutated in primordial dwarfism. 2016, Pubmed
Hendrickson, Phosphorylation of MCM4 by cdc2 protein kinase inhibits the activity of the minichromosome maintenance complex. 1996, Pubmed , Xenbase
Hills, DNA replication and oncogene-induced replicative stress. 2014, Pubmed
Hoffmann, TRAIP is a PCNA-binding ubiquitin ligase that protects genome stability after replication stress. 2016, Pubmed
Holland, Chromoanagenesis and cancer: mechanisms and consequences of localized, complex chromosomal rearrangements. 2012, Pubmed
Hustedt, The control of DNA repair by the cell cycle. 2016, Pubmed
Johnson, Mammalian cell fusion: induction of premature chromosome condensation in interphase nuclei. 1970, Pubmed
Kato, Chromosome pulverization in human cells with micronuclei. 1968, Pubmed
Klein Douwel, XPF-ERCC1 acts in Unhooking DNA interstrand crosslinks in cooperation with FANCD2 and FANCP/SLX4. 2014, Pubmed , Xenbase
Knipscheer, The Fanconi anemia pathway promotes replication-dependent DNA interstrand cross-link repair. 2009, Pubmed , Xenbase
Lebofsky, DNA replication in nucleus-free Xenopus egg extracts. 2009, Pubmed , Xenbase
Leibowitz, Chromothripsis: A New Mechanism for Rapid Karyotype Evolution. 2015, Pubmed
Liu, Chromosome catastrophes involve replication mechanisms generating complex genomic rearrangements. 2011, Pubmed
Long, Mechanism of RAD51-dependent DNA interstrand cross-link repair. 2011, Pubmed , Xenbase
Luciani, Characterization of a novel ATR-dependent, Chk1-independent, intra-S-phase checkpoint that suppresses initiation of replication in Xenopus. 2004, Pubmed , Xenbase
Lukas, 53BP1 nuclear bodies form around DNA lesions generated by mitotic transmission of chromosomes under replication stress. 2011, Pubmed
Ly, Selective Y centromere inactivation triggers chromosome shattering in micronuclei and repair by non-homologous end joining. 2017, Pubmed
Mankouri, How unfinished business from S-phase affects mitosis and beyond. 2013, Pubmed
Minocherhomji, Replication stress activates DNA repair synthesis in mitosis. 2015, Pubmed
Naim, ERCC1 and MUS81-EME1 promote sister chromatid separation by processing late replication intermediates at common fragile sites during mitosis. 2013, Pubmed
Pasero, Nucleases Acting at Stalled Forks: How to Reboot the Replication Program with a Few Shortcuts. 2017, Pubmed
Peterson, Cdk1 uncouples CtIP-dependent resection and Rad51 filament formation during M-phase double-strand break repair. 2011, Pubmed , Xenbase
Prokhorova, DNA replication of mitotic chromatin in Xenopus egg extracts. 2003, Pubmed , Xenbase
Ragland, RNF4 and PLK1 are required for replication fork collapse in ATR-deficient cells. 2013, Pubmed
Räschle, DNA repair. Proteomics reveals dynamic assembly of repair complexes during bypass of DNA cross-links. 2015, Pubmed , Xenbase
Räschle, Mechanism of replication-coupled DNA interstrand crosslink repair. 2008, Pubmed , Xenbase
Ruiz, A Genome-wide CRISPR Screen Identifies CDC25A as a Determinant of Sensitivity to ATR Inhibitors. 2016, Pubmed
Saldivar, The essential kinase ATR: ensuring faithful duplication of a challenging genome. 2017, Pubmed
Saldivar, An intrinsic S/G2 checkpoint enforced by ATR. 2018, Pubmed
Semlow, Replication-Dependent Unhooking of DNA Interstrand Cross-Links by the NEIL3 Glycosylase. 2016, Pubmed , Xenbase
Sonneville, CUL-2LRR-1 and UBXN-3 drive replisome disassembly during DNA replication termination and mitosis. 2017, Pubmed , Xenbase
Soo Lee, TRAIP/RNF206 is required for recruitment of RAP80 to sites of DNA damage. 2016, Pubmed
Stephens, Massive genomic rearrangement acquired in a single catastrophic event during cancer development. 2011, Pubmed
Strausfeld, Both cyclin A and cyclin E have S-phase promoting (SPF) activity in Xenopus egg extracts. 1996, Pubmed , Xenbase
Técher, The impact of replication stress on replication dynamics and DNA damage in vertebrate cells. 2017, Pubmed
Timmons, Specific interference by ingested dsRNA. 1998, Pubmed
Toledo, ATR prohibits replication catastrophe by preventing global exhaustion of RPA. 2013, Pubmed
Toledo, Replication Catastrophe: When a Checkpoint Fails because of Exhaustion. 2017, Pubmed
Walter, Initiation of eukaryotic DNA replication: origin unwinding and sequential chromatin association of Cdc45, RPA, and DNA polymerase alpha. 2000, Pubmed , Xenbase
Walter, Regulated chromosomal DNA replication in the absence of a nucleus. 1998, Pubmed , Xenbase
West, Genome Instability as a Consequence of Defects in the Resolution of Recombination Intermediates. 2017, Pubmed
Wühr, The Nuclear Proteome of a Vertebrate. 2015, Pubmed , Xenbase
Wyatt, Essential Roles for Polymerase θ-Mediated End Joining in the Repair of Chromosome Breaks. 2016, Pubmed
Ying, MUS81 promotes common fragile site expression. 2013, Pubmed
