XB-ART-55761
Nat Commun
2019 Mar 06;101:1083. doi: 10.1038/s41467-019-09050-y.
Show Gene links
Show Anatomy links
Etv6 activates vegfa expression through positive and negative transcriptional regulatory networks in Xenopus embryos.
Li L, Rispoli R, Patient R, Ciau-Uitz A, Porcher C.
???displayArticle.abstract???
VEGFA signaling controls physiological and pathological angiogenesis and hematopoiesis. Although many context-dependent signaling pathways downstream of VEGFA have been uncovered, vegfa transcriptional regulation in vivo remains unclear. Here, we show that the ETS transcription factor, Etv6, positively regulates vegfa expression during Xenopus blood stem cell development through multiple transcriptional inputs. In agreement with its established repressive functions, Etv6 directly inhibits expression of the repressor foxo3, to prevent Foxo3 from binding to and repressing the vegfa promoter. Etv6 also directly activates expression of the activator klf4; reflecting a genome-wide paucity in ETS-binding motifs in Etv6 genomic targets, Klf4 then recruits Etv6 to the vegfa promoter to activate its expression. These two mechanisms (double negative gate and feed-forward loop) are classic features of gene regulatory networks specifying cell fates. Thus, Etv6's dual function, as a transcriptional repressor and activator, controls a major signaling pathway involved in endothelial and blood development in vivo.
???displayArticle.pubmedLink??? 30842454
???displayArticle.pmcLink??? PMC6403364
???displayArticle.link??? Nat Commun
???displayArticle.grants??? [+]
MC_UU_00016/9 Medical Research Council , MC_U137981013 Medical Research Council , MC_UU_00016/8 Medical Research Council , MC_UU_12009/8 Medical Research Council , MC_UU_12009/9 Medical Research Council
Species referenced: Xenopus laevis
Genes referenced: crim1 etv6 foxo3 grn klf4 ldb1 lmo2 meox2 mmut odc1 runx1 sox18 tal1 vegfa
GO keywords: angiogenesis [+]
???displayArticle.morpholinos??? etv6 MO1 foxo3 MO2 foxo3 MO3 klf4 MO4
???displayArticle.gses??? GSE115220: Xenbase, NCBI
???attribute.lit??? ???displayArticles.show???
|
|
Figure 1 Genome-wide occupancy of Etv6 in Xenopus somites at stage 22. a Experimental design of Etv6 ChIP-seq assay. The somites were dissected from stage 22 Xenopus laevis embryos, homogenized and fixed, and subjected to Etv6 ChIP-seq. NGS, next-generation sequencing. b Genomic distribution of the 9128 Etv6 ChIP-seq peaks throughout the X. laevis genome. NA, not annotated; TSS, transcription start site; TTS, transcription termination site. c Integrative genome viewer (IGV) showing examples of Etv6 ChIP-seq tracks. Etv6 binding is enriched in the TSS region of rimklb.S and Xelaev18005411m (red boxes) but not in the TSS region of tal1.L. Input is shown as control. The consensus peaks were generated using DiffBind; for the peak tracks of individual replicates, see Supplementary Figure 13. d De novo motif analysis of ETV6 peaks located in the TSS region. Five out of the 22 overrepresented motifs are shown |
|
|
Figure 2 Identification of Etv6 direct transcriptional targets in the somites. a Experimental design. RNA-seq was performed on wild type (WT) and Etv6-deficient (etv6 MO-injected embryos) somite explants dissected from stage 22 embryos. Differentially expressed genes (DEGs) were identified by comparing the transcriptome of these tissues. b Spearman correlation analysis on triple biological RNA-seq replicates. c MA plot (magnitude of the difference versus amplitude of the signal) showing the fold-change in gene expression of all genes in WT versus Etv6-deficient somites (log2FC) compared to their expression levels (log2CPM). Black dots, non-significant change; red dots, differentially expressed genes (DEGs). The number of positively and negatively regulated DEGs is indicated. d WISH showing the expression of DEGs in stage 22 WT and Etv6-deficient embryos. Meox2 expression is upregulated in the somites (arrows) in Etv6-deficient embryos whereas expression of crim1, sox18 and vegfa is downregulated. Note that vegfa expression in the hypochord is unaffected (arrowheads). Embryos are shown in lateral view with anterior to the left and dorsal to the top. Numbers in top right corner indicate the number of embryos exhibiting the phenotype pictured (scale bars: 0.5âmm). e The intersection between DEGs and genes harbouring Etv6 ChIP-seq peaks in their TSS region reveals 540 putative direct target genes. f Foxo3 and klf4 (arrows), known transcriptional regulators of vegfa, are amongst the 18 TFs and chromatin modifiers identified as potential direct transcriptional targets of Etv6 |
|
|
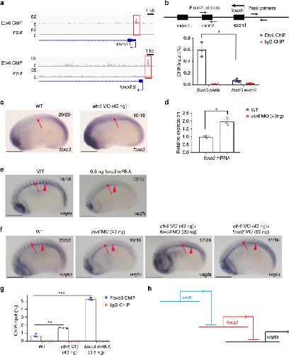
Figure 3 Etv6 prevents Foxo3-mediated repression of vegfa in the somites. a IGV showing Etv6 peaks (red boxes) in the TSS region of foxo3.L and foxo3.S. Input is shown as control. For the peak tracks of individual replicates, see Supplementary Figure 13. b ChIP-qPCR analysis confirming that Etv6 binding is enriched in the foxo3 promoter region. The diagram above the histogram depicts the foxo3 locus and the location of the primers used to amplify the region of the Etv6 peak in the foxo3 TSS region (peak primers) and a negative control region in exon2 (exon2 primers). Primers were designed to target both foxo3.L and foxo3.S. IgG ChIP was used as negative control. Error bars represent SEM of three biological replicates. *Pâ=â0.014, two-tailed Studentâs t-test. c WISH showing that foxo3 expression is upregulated in the somites (arrows) of Etv6-deficient (etv6 MO) embryos (scale bars: 0.5âmm). d RT-qPCR confirming that foxo3 is upregulated in stage 22 Etv6-deficient somites. Expression was normalized to odc1. Error bars represent SEM of three biological replicates. *Pâ=â0.020, two-tailed Studentâs test. e WISH showing that overexpression of foxo3 (0.25âng foxo3.L mRNAâ+â0.25âng foxo3.S mRNA) blocks vegfa expression in the somites (arrows) whereas expression in the hypochord (arrowheads) is unaffected (scale bars: 0.5âmm). f WISH showing that blocking foxo3 translation with MOs rescues vegfa expression in the somites (arrows) of Etv6-deficient (etv6 MO) embryos. Arrowheads indicate expression in the hypochord (scale bars: 0.5âmm). g Foxo3 ChIP-qPCR on the vegfa promoter region. The assay was performed on somitic material isolated from wild-type, Etv6-deficient (etv6 MO) and foxo3 mRNA overexpressing embryos at stage 22. IgG ChIP was used as negative control. Error bars represent SEM of three biological replicates. **Pâ=â0.0014, ***Pâ=â0.00018, two-tailed Studentâs t-test. h Diagram illustrating that vegfa expression in the somites requires the repression of foxo3 by Etv6, i.e., Etv6 represses a repressor of vegfa. Images in c, e, f show stage 22 embryos in lateral view with anterior to the left and dorsal to the top. Numbers in top right corner indicate the number of embryos exhibiting the phenotype pictured |
|
|
Figure 4 Etv6 positively regulates vegfa expression through transcriptional activation of klf4. a IGV showing Etv6 peaks (red boxes) in the TSS region of klf4.L and klf4.S. Input is shown as control. For the peak tracks of individual replicates, see Supplementary Figure 13. b ChIP-qPCR analysis confirming that Etv6 is enriched in the klf4 promoter region. The diagram above the histogram depicts the klf4 locus and the location of the primers used to amplify the region of the Etv6 peak in the klf4 TSS region (peak primers) and a negative control region in intron2 (intron2 primers). Primers were designed to target both klf4.L and klf4.S. IgG ChIP was used as negative control. Error bars represent SEM of three biological replicates. **Pâ=â0.0036, two-tailed Studentâs t-test. (c) WISH showing that klf4 expression in the somites (arrows) is downregulated in Etv6-deficient embryos (scale bars: 0.5âmm). d RT-qPCR confirming that klf4 is downregulated in stage 22 Etv6-deficient somites. Expression was normalized to odc1. Error bars represent SEM of three biological replicates. *Pâ=â0.020, two-tailed Studentâs t-test. e Western blot showing that Klf4 protein is depleted in Etv6-deficient embryos and that klf4 MO blocks efficiently the translation of Klf4. Histone H3 was used as a loading control. f Klf4 TALEN design. Top, diagram showing the sequences in klf4 exon 2 targeted by the TALENs; bottom, DNA alignment showing the range of mutations generated by TALEN activity. Genomic DNA was obtained from stage 22 WT and TALEN-injected somites, and subjected to Sanger sequencing. TALEN-injection caused mutations in 78% of the clones sequenced. g WISH showing that vegfa expression in the somites (arrows) is downregulated in both klf4 MO- and klf4 TALEN-injected embryos (scale bars: 0.5âmm). h Diagram illustrating that Etv6 positively regulates vegfa expression in the somites through transcriptional activation of klf4, a transcriptional activator of vegfa |
|
|
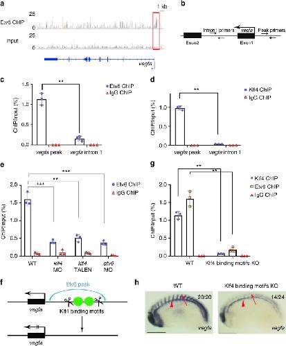
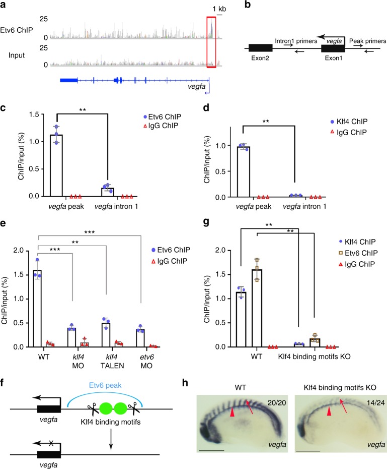
Figure 5 Klf4 is required for the recruitment of Etv6 to the vegfa promoter. a IGV view of Etv6 peaks reveals a peak (red box) in the TSS region of vegfa. Input is shown as control. For the peak tracks of individual replicates, see Supplementary Figure 13. b Partial representation of the vegfa locus showing the location of the primers used to amplify the region of the Etv6 peak in the vegfa TSS region (peak primers) and a negative control region in intron1 (intron1 primers). c, d ChIP-qPCR analysis on stage 22 somite explants confirming that Etv6 (c) and Klf4 (d) are enriched in the promoter region of vegfa. IgG ChIP was used as negative control. Error bars represent SEM of three biological replicates. **Pâ=â0.003 (c), **Pâ=â0.0011 (d), two-tailed Studentâs t-test. e The enrichment of Etv6 in the vegfa promoter is significantly reduced in Klf4-depleted (40âng klf4 MO and 0.5âng klf4 TALEN) stage 22 somites. This reduction is comparable to that produced by the depletion of Etv6 (40âng etv6 MO), strongly indicating that Klf4 is required for Etv6 recruitment to the vegfa promoter. IgG ChIP was used as negative control. Error bars represent SEM of three biological replicates. ***Pâ=â0.0002 WT vs klf4 MO, **Pâ=â0.002 WT vs klf4 TALEN, ***Pâ=â0.000065 WT vs etv6 MO, two-tailed Studentâs t-test. f Diagram showing the TALENs designed to delete the Klf4 binding motifs under the Etv6 peak in the vegfa promoter region. g The enrichment of Klf4 and Etv6 in the vegfa promoter region is significantly reduced in the somites of Klf4 binding motifs knockout (KO) embryos. IgG ChIP was used as negative control. Error bars represent SEM of three biological replicates. **Pâ=â0.0033 for Klf4 ChIP-qPCR, **Pâ=â0.0047 for Etv6 ChIP-qPCR, two-tailed Studentâs t-test. h WISH showing that vegfa expression is downregulated in the somites of Klf4 binding motifs KO embryos, whereas expression in the hypochord (arrowheads) is not affected (scale bars: 0.5âmm) |
|
|
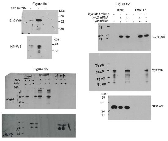
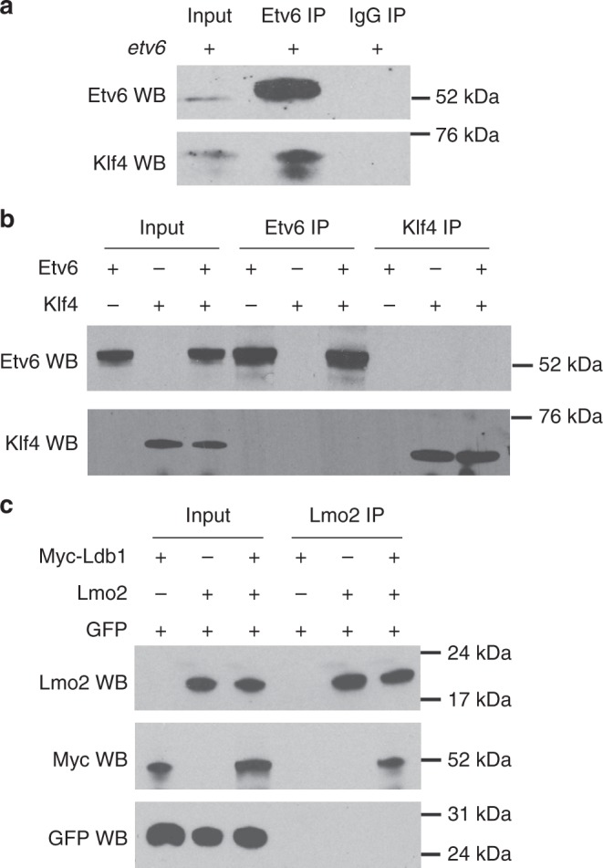
Figure 6 Etv6 and Klf4 interact indirectly with each other. a In vivo immunoprecipitation assay showing the interaction between Etv6 and Klf4. Protein extracts from the somites of stage 22 embryos overexpressing etv6 mRNA were used for immunoprecipitation. Input lane: somite extracts from embryos injected with exogenous etv6 mRNA; IgG immunoprecipitation: negative control. b In vitro immunoprecipitation assay showing that Etv6 and Klf4 do not directly interact. The Etv6 and Klf4 proteins were synthetized from mRNA using the in vitro rabbit reticulocyte lysate translation system, extracted and used in immunoprecipitation assays with Etv6 antibodies (Etv6 IP) or Klf4 antibodies (Klf4 IP). c In vitro immunoprecipitation assay between two proteins known to physically interact with each other, Lmo2 and Ldb1, was performed as in (b) with Lmo2 antibodies (Lmo2 IP). The GFP protein serves as a negative control |
|
|
Figure 7 GRN summarizing the mechanisms by which Etv6 regulates the expression of vegfa. Etv6 positively regulates vegfa expression in the somites through multiple mechanisms. It represses the transcription of foxo3, a repressor of vegfa expression. In parallel, it activates the expression of klf4, an activator of vegfa. Finally, Klf4 is required for Etv6 recruitment to the vegfa promoter to activate its expression. In conclusion, a network of positive and negative inputs from Etv6 is required for transcriptional activation of vegfa in the somites |
|
|
Supplementary Figure 1. Generation and characterization of ChIP grade antibodies against Xenopus Etv6. (a) Amino acid sequence for Xenopus Etv6 (Accession Number NP_001124423.1). Pointed domain and ETS domain are indicated in green and blue, respectively. The sequences of the three peptides used for the generation of antibodies are indicated in red. Two rabbit polyclonal antibodies were obtained per peptide: Etv6-1a, -1b, -2a -2b, -3a, -3b. (b) Western blot validating the specificity of Etv6 antibodies. Protein extracts from stage 22 wild-type (WT), Etv6-deficient (etv6 MO), etv6-overexpressing (HA-etv6 mRNA) or Etv6-deficient + etv6-overexpressing (etv6 MO+HA-etv6 mRNA) somites were used for western blot analysis. While polyclonal antibodies generated from peptide 1 (Etv6-1a and Etv6-1b) and peptide 2 (Etv6-2a and Etv6-2b) detect both endogenous and exogenous expression of Etv6, polyclonal antibodies generated from peptide 3 (Etv6-3a and Etv6-3b) did not detect expression of Etv6 and cross-reacted with an unknown protein (data not shown). Lane 1, WT; lane 2, 40 ng etv6 MO; lane 3, 1.0 ng etv6 mRNA; lane 4, 40 ng etv6 MO + 1.0 ng etv6 mRNA. The predicted molecular weight of Etv6 is around 52 KDa. (http://web.expasy.org/compute_pi/). Blue and red arrows point to exogenous and endogenous expression of Etv6, respectively. (c) Immunoprecipitation assay validating the affinity of anti Xenopus Etv6 antibodies to endogenous Etv6. Protein extracts from the somites of stage 22 WT embryos were used for immunoprecipitation; somite extracts from embryos injected with exogenous etv6 mRNA were used as positive control. Polyclonal antibodies generated from peptide 1 (Etv6-1a and Etv6-1b) and peptide 2 (Etv6-2a and Etv6-2b) were tested for their capacity to immunoprecipitate Etv6 protein. Western blot was performed using antibody Etv6-1b as primary antibody. Blots show that antibodies Etv6-2a and Etv6-2b could immunoprecipitate endogenous Etv6 protein. Antibody Etv6-2a showed greater affinity to Etv6 and was selected for subsequent experiments. Blue and red arrows point to exogenous and endogenous expression of Etv6, respectively. |
|
|
Supplementary Figure 2. PCA plot illustrating the significant differences in the transcriptome of Etv6-deficient (etv6 MO) somites when compared to that of wild type (WT) somites. Three independent biological replicates were used for each condition. |
|
|
Supplementary Figure 3. The sequences underlying the Etv6 peaks in the promoters of klf4 and foxo3 exhibit positive and negative transcriptional activities, respectively. Luciferase reporter assays were used to test the transcriptional activity of Etv6-bound sequences in klf4 and foxo3 promoters. The vectors (control-luc, foxo3.L-luc, foxo3.S-luc and klf4-luc) were injected in 2-cell stage embryos on their own or co-injected with etv6 MO to perform analyses on wild-type (WT) or Etv6-deficient backgrounds, respectively. Luciferase activity was measured on stage 22 somitic material. In comparison to empty luciferase vector (control-luc), the three Etv6-bound sequences induced the expression of the luciferase reporter in WT embryos. The transcriptional activities of the foxo3 promoter Etv6 peak were significantly upregulated in Etv6-deficient embryos. In contrast, the activity of the klf4 promoter Etv6 peaks was significantly downregulated. This indicates that Etv6 activates klf4 transcription while repressing foxo3. Error bars represent SEM of three biological replicates. P(foxo3.L)=0.002, P(foxo3.S)=0.007, P(klf4)=0.0007, two-tailed Studentâs t-test. |
|
|
Supplementary Figure 4. Etv6 expression in the somites is not affected in foxo3 overexpressed embryos. (a) WISH showing etv6 expression in the somites (arrows) of stage 22 WT, and foxo3 overexpressed embryos. Embryos are shown in lateral view with anterior to the left and dorsal to the top. Numbers in top right corner indicate the number of embryos exhibiting the phenotype pictured (scale bars: 0.5 mm). (b) RT-qPCR confirming that similar levels of etv6 mRNA are expressed in the somites of WT and foxo3 overexpressed embryos at stage 22. Expression was normalized to odc1. Error bars represent SEM of three biological replicates. |
|
|
Supplementary Figure 6. WISH showing the expression pattern of foxo3 during early Xenopus development. Foxo3 mRNA is not detected before stage 22 of development. At stage 22, its expression is detected in the notochord (arrowhead). Expression in the somites is detected at stage 28, i.e. after the establishment of definitive hemangioblast in the lateral plate mesoderm. Arrows in stage 28 and 32 embryos indicate expression in the somites. Stage 13-20 embryos are shown in anterior view with dorsal to the top. Stage 22-32 embryos are shown in lateral view with anterior to the left and dorsal to the top. Numbers in top right corner indicate the number of embryos exhibiting the phenotype pictured (scale bars: 0.5 mm). |
|
|
Supplementary Figure 7. The Foxo3 binding motif controls the transcriptional activity of the vegfa promoter. (a) Schematic diagram depicting the location of the conserved Foxo3 binding site in the Xenopus vegfa promoter. The location of the Etv6 ChIP peak is indicated in blue. Bottom diagram illustrates the Foxo3 binding site-deleted form in the vegfa promoter. Arrows indicate the sequences tested in luciferase assays. (b) Luciferase reporter assays were used to test the transcriptional activity of sequences containing the wild type Foxo3 binding motif (5'-GTAAACA-3') (vegfa WT-luc) or deleted of Foxo3 binding motif (vegfa-Foxo3 binding mut-luc), as depicted in (a). The vectors were injected in 2-cell stage embryos on their own or co-injected with etv6 MO or foxo3 mRNA to perform analyses on wild-type (WT), Etv6-deficient or foxo3 overexpressing backgrounds, respectively. Luciferase activity was measured on stage 22 somitic material. Note that luciferase activity driven by wild-type vegfa promoter sequences is significantly reduced in Etv6-deficient embryos or when foxo3 is overexpressed when compared to WT embryos. In contrast, when the Foxo3 binding motif is deleted from this sequence, luciferase activity is no longer repressed in Etv6-deficient embryos or when foxo3 is overexpressed. Error bars represent SEM of three biological replicates. ***P(WT/etv6 MO)= 3.0969E-05, ***P(WT/foxo3 mRNA)= 4.44051E-06, two-tailed Studentâs t-test. |
|
|
Supplementary Figure 8. WISH showing that klf4 is transiently expressed in the somites of Xenopus embryos. Klf4 mRNA is not detected before stage 22 of development. At stage 22, its expression is detected in the somites (red arrow) but this expression is extinguished by stage 26 (blue arrowhead indicates expression in the notochord). Yellow arrowhead in stage 32 embryo indicates expression in the head. Stage 13-20 embryos are shown in anterior view with dorsal to the top. Stage 22-32 embryos are shown in lateral view with anterior to the left and dorsal to the top. Numbers in top right corner indicate the number of embryos exhibiting the phenotype pictured (scale bars: 0.5 mm). |
|
|
Supplementary Figure 9. Klf4 is required for the emergence of HSC. WISH demonstrating that the establishment of definitive hemangioblasts in the lateral plate mesoderm, as indicated by tal1 expression (arrows in stage 26 and 28 embryos), and hemogenic endothelium in the ventral wall of the dorsal aorta, as indicated by runx1 expression (arrows in stage 39 embryos), is impaired in klf4-deficient embryos. Arrowheads in stage 26 and 28 embryos indicate expression of tal1 in neurons, which is unaffected by klf4 depletion. Embryos are shown in lateral view with anterior to the left and dorsal to the top. Numbers in top right corner indicate the number of embryos exhibiting the phenotype pictured (scale bars: 0.5 mm). |
|
|
Supplementary Figure 10. Etv6 expression in the somites is not affected in klf4-deficient embryos. (a) WISH showing etv6 expression in the somites (arrows) of stage 22 WT, klf4 MOand klf4 TALEN-injected embryos. Embryos are shown in lateral view with anterior to the left and dorsal to the top. Numbers in top right corner indicate the number of embryos exhibiting the phenotype pictured (scale bars: 0.5 mm). (b) RT-qPCR confirming that similar levels of etv6 mRNA are expressed in the somites of WT and klf4-deficient embryos at stage 22. Expression was normalized to odc1. Error bars represent SEM of three biological replicates. |
|
|
Supplementary Figure 11. Klf4 binding motifs in the vegfa promoter region were deleted using TALENs. (a) DNA sequence for the X. laevis vegfa promoter (-653 bp ~ +3 bp) containing the Etv6 ChIP peak. The Etv6-peak sequence is indicated in red; Klf4 binding motifs under Etv6-peak are indicated in blue; the transcription start site is indicated in green; the TALENs designed for deletion of the Klf4 binding motifs are indicated in yellow and purple, respectively. (b) TALEN activity generated a range of deletions in the vegfa promoter. Genomic DNA was obtained from 20 WT and TALEN-injected stage 22 somites and PCR-amplified. The smaller product detected from TALEN-injected somites when compared to WT somites (~270 bp versus ~400 bp) represents the majority of the mutated sequences, as shown in (c). (c) Sequences showing the range of mutations caused by TALEN injection. The PCR products obtained in (b) were cloned and Sanger sequenced. TALENs caused mutations in 100% of the clones sequenced (10/10). Mutation #1 was detected in two clones, mutation #2 in two clones, mutation #3 in one clone, and mutation #4 in five clones (50%). |
|
|
Supplementary Figure 12. Klf4 overexpression does not rescue the hematopoietic phenotype of Etv6-deficient embryos. WISH showing that vegfa expression in Xenopus somites (arrows in stage 22 embryos), tal1 expression in definitive hemangioblasts in the lateral plate mesoderm, (arrows in stage 27 embryos), and runx1 expression in hemogenic endothelium in the ventral wall of the dorsal aorta (arrows in stage 39 embryos) in wild-type (WT) embryos, Etv6-deficient (etv6 MO) embryos and in embryos deficient for Etv6 and overexpression klf4 mRNA (etv6 MO+klf4 mRNA). Note that klf4 overexpression does not rescue the hematopoietic phenotype of Etv6-deficient embryos. Arrowheads in stage 22 embryos indicate expression of vegfa in the hypochord, which is unaffected by Etv6 depletion. Arrowheads in stage 27 embryos indicate expression of tal1 in neurons, which is unaffected by Etv6 depletion. Embryos are shown in lateral view with anterior to the left and dorsal to the top. Numbers in top right corner indicate the number of embryos exhibiting the phenotype pictured (scale bars: 0.5 mm). |
|
|
Supplementary Figure 13. Etv6 ChIP-seq peaks and input tracks from individual ChIP-seq replicates 1, 2 and 3 corresponding to the genomic loci discussed in this study: rimklb, Xelaev18005411m, tal1, foxo3, klf4 and vegfa. |
|
|
Supplementary Figure 14. Uncropped scans of western blots and agarose gels presented in Figure 4 and Supplementary Figures 1, 5 and 11. |
|
|
Supplementary Figure 15. Uncropped scans of western blots presented in Figure 6. |
|
|
Fig. 1. Genome-wide occupancy of Etv6 in Xenopus somites at stage 22. a Experimental design of Etv6 ChIP-seq assay. The somites were dissected from stage 22 Xenopus laevis embryos, homogenized and fixed, and subjected to Etv6 ChIP-seq. NGS, next-generation sequencing. b Genomic distribution of the 9128 Etv6 ChIP-seq peaks throughout the X. laevis genome. NA, not annotated; TSS, transcription start site; TTS, transcription termination site. c Integrative genome viewer (IGV) showing examples of Etv6 ChIP-seq tracks. Etv6 binding is enriched in the TSS region of rimklb.S and Xelaev18005411m (red boxes) but not in the TSS region of tal1.L. Input is shown as control. The consensus peaks were generated using DiffBind; for the peak tracks of individual replicates, see Supplementary Figure 13. d De novo motif analysis of ETV6 peaks located in the TSS region. Five out of the 22 overrepresented motifs are shown |
|
|
Fig. 2. Identification of Etv6 direct transcriptional targets in the somites. a Experimental design. RNA-seq was performed on wild type (WT) and Etv6-deficient (etv6 MO-injected embryos) somite explants dissected from stage 22 embryos. Differentially expressed genes (DEGs) were identified by comparing the transcriptome of these tissues. b Spearman correlation analysis on triple biological RNA-seq replicates. c MA plot (magnitude of the difference versus amplitude of the signal) showing the fold-change in gene expression of all genes in WT versus Etv6-deficient somites (log2FC) compared to their expression levels (log2CPM). Black dots, non-significant change; red dots, differentially expressed genes (DEGs). The number of positively and negatively regulated DEGs is indicated. d WISH showing the expression of DEGs in stage 22 WT and Etv6-deficient embryos. Meox2 expression is upregulated in the somites (arrows) in Etv6-deficient embryos whereas expression of crim1, sox18 and vegfa is downregulated. Note that vegfa expression in the hypochord is unaffected (arrowheads). Embryos are shown in lateral view with anterior to the left and dorsal to the top. Numbers in top right corner indicate the number of embryos exhibiting the phenotype pictured (scale bars: 0.5âmm). e The intersection between DEGs and genes harbouring Etv6 ChIP-seq peaks in their TSS region reveals 540 putative direct target genes. f Foxo3 and klf4 (arrows), known transcriptional regulators of vegfa, are amongst the 18 TFs and chromatin modifiers identified as potential direct transcriptional targets of Etv6 |
|
|
Fig. 3. Etv6 prevents Foxo3-mediated repression of vegfa in the somites. a IGV showing Etv6 peaks (red boxes) in the TSS region of foxo3.L and foxo3.S. Input is shown as control. For the peak tracks of individual replicates, see Supplementary Figure 13. b ChIP-qPCR analysis confirming that Etv6 binding is enriched in the foxo3 promoter region. The diagram above the histogram depicts the foxo3 locus and the location of the primers used to amplify the region of the Etv6 peak in the foxo3 TSS region (peak primers) and a negative control region in exon2 (exon2 primers). Primers were designed to target both foxo3.L and foxo3.S. IgG ChIP was used as negative control. Error bars represent SEM of three biological replicates. *Pâ=â0.014, two-tailed Studentâs t-test. c WISH showing that foxo3 expression is upregulated in the somites (arrows) of Etv6-deficient (etv6 MO) embryos (scale bars: 0.5âmm). d RT-qPCR confirming that foxo3 is upregulated in stage 22 Etv6-deficient somites. Expression was normalized to odc1. Error bars represent SEM of three biological replicates. *Pâ=â0.020, two-tailed Studentâs test. e WISH showing that overexpression of foxo3 (0.25âng foxo3.L mRNAâ+â0.25âng foxo3.S mRNA) blocks vegfa expression in the somites (arrows) whereas expression in the hypochord (arrowheads) is unaffected (scale bars: 0.5âmm). f WISH showing that blocking foxo3 translation with MOs rescues vegfa expression in the somites (arrows) of Etv6-deficient (etv6 MO) embryos. Arrowheads indicate expression in the hypochord (scale bars: 0.5âmm). g Foxo3 ChIP-qPCR on the vegfa promoter region. The assay was performed on somitic material isolated from wild-type, Etv6-deficient (etv6 MO) and foxo3 mRNA overexpressing embryos at stage 22. IgG ChIP was used as negative control. Error bars represent SEM of three biological replicates. **Pâ=â0.0014, ***Pâ=â0.00018, two-tailed Studentâs t-test. h Diagram illustrating that vegfa expression in the somites requires the repression of foxo3 by Etv6, i.e., Etv6 represses a repressor of vegfa. Images in c, e, f show stage 22 embryos in lateral view with anterior to the left and dorsal to the top. Numbers in top right corner indicate the number of embryos exhibiting the phenotype pictured |
|
|
Fig. 4. Etv6 positively regulates vegfa expression through transcriptional activation of klf4. a IGV showing Etv6 peaks (red boxes) in the TSS region of klf4.L and klf4.S. Input is shown as control. For the peak tracks of individual replicates, see Supplementary Figure 13. b ChIP-qPCR analysis confirming that Etv6 is enriched in the klf4 promoter region. The diagram above the histogram depicts the klf4 locus and the location of the primers used to amplify the region of the Etv6 peak in the klf4 TSS region (peak primers) and a negative control region in intron2 (intron2 primers). Primers were designed to target both klf4.L and klf4.S. IgG ChIP was used as negative control. Error bars represent SEM of three biological replicates. **Pâ=â0.0036, two-tailed Studentâs t-test. (c) WISH showing that klf4 expression in the somites (arrows) is downregulated in Etv6-deficient embryos (scale bars: 0.5âmm). d RT-qPCR confirming that klf4 is downregulated in stage 22 Etv6-deficient somites. Expression was normalized to odc1. Error bars represent SEM of three biological replicates. *Pâ=â0.020, two-tailed Studentâs t-test. e Western blot showing that Klf4 protein is depleted in Etv6-deficient embryos and that klf4 MO blocks efficiently the translation of Klf4. Histone H3 was used as a loading control. f Klf4 TALEN design. Top, diagram showing the sequences in klf4 exon 2 targeted by the TALENs; bottom, DNA alignment showing the range of mutations generated by TALEN activity. Genomic DNA was obtained from stage 22 WT and TALEN-injected somites, and subjected to Sanger sequencing. TALEN-injection caused mutations in 78% of the clones sequenced. g WISH showing that vegfa expression in the somites (arrows) is downregulated in both klf4 MO- and klf4 TALEN-injected embryos (scale bars: 0.5âmm). h Diagram illustrating that Etv6 positively regulates vegfa expression in the somites through transcriptional activation of klf4, a transcriptional activator of vegfa |
|
|
Fig. 5. Klf4 is required for the recruitment of Etv6 to the vegfa promoter. a IGV view of Etv6 peaks reveals a peak (red box) in the TSS region of vegfa. Input is shown as control. For the peak tracks of individual replicates, see Supplementary Figure 13. b Partial representation of the vegfa locus showing the location of the primers used to amplify the region of the Etv6 peak in the vegfa TSS region (peak primers) and a negative control region in intron1 (intron1 primers). c, d ChIP-qPCR analysis on stage 22 somite explants confirming that Etv6 (c) and Klf4 (d) are enriched in the promoter region of vegfa. IgG ChIP was used as negative control. Error bars represent SEM of three biological replicates. **Pâ=â0.003 (c), **Pâ=â0.0011 (d), two-tailed Studentâs t-test. e The enrichment of Etv6 in the vegfa promoter is significantly reduced in Klf4-depleted (40âng klf4 MO and 0.5âng klf4 TALEN) stage 22 somites. This reduction is comparable to that produced by the depletion of Etv6 (40âng etv6 MO), strongly indicating that Klf4 is required for Etv6 recruitment to the vegfa promoter. IgG ChIP was used as negative control. Error bars represent SEM of three biological replicates. ***Pâ=â0.0002 WT vs klf4 MO, **Pâ=â0.002 WT vs klf4 TALEN, ***Pâ=â0.000065 WT vs etv6 MO, two-tailed Studentâs t-test. f Diagram showing the TALENs designed to delete the Klf4 binding motifs under the Etv6 peak in the vegfa promoter region. g The enrichment of Klf4 and Etv6 in the vegfa promoter region is significantly reduced in the somites of Klf4 binding motifs knockout (KO) embryos. IgG ChIP was used as negative control. Error bars represent SEM of three biological replicates. **Pâ=â0.0033 for Klf4 ChIP-qPCR, **Pâ=â0.0047 for Etv6 ChIP-qPCR, two-tailed Studentâs t-test. h WISH showing that vegfa expression is downregulated in the somites of Klf4 binding motifs KO embryos, whereas expression in the hypochord (arrowheads) is not affected (scale bars: 0.5âmm) |
|
|
Fig. 6. Etv6 and Klf4 interact indirectly with each other. a In vivo immunoprecipitation assay showing the interaction between Etv6 and Klf4. Protein extracts from the somites of stage 22 embryos overexpressing etv6 mRNA were used for immunoprecipitation. Input lane: somite extracts from embryos injected with exogenous etv6 mRNA; IgG immunoprecipitation: negative control. b In vitro immunoprecipitation assay showing that Etv6 and Klf4 do not directly interact. The Etv6 and Klf4 proteins were synthetized from mRNA using the in vitro rabbit reticulocyte lysate translation system, extracted and used in immunoprecipitation assays with Etv6 antibodies (Etv6 IP) or Klf4 antibodies (Klf4 IP). c In vitro immunoprecipitation assay between two proteins known to physically interact with each other, Lmo2 and Ldb1, was performed as in (b) with Lmo2 antibodies (Lmo2 IP). The GFP protein serves as a negative control |
|
|
Fig. 7. GRN summarizing the mechanisms by which Etv6 regulates the expression of vegfa. Etv6 positively regulates vegfa expression in the somites through multiple mechanisms. It represses the transcription of foxo3, a repressor of vegfa expression. In parallel, it activates the expression of klf4, an activator of vegfa. Finally, Klf4 is required for Etv6 recruitment to the vegfa promoter to activate its expression. In conclusion, a network of positive and negative inputs from Etv6 is required for transcriptional activation of vegfa in the somites |
References [+] :
Aiello,
Echoes of the embryo: using the developmental biology toolkit to study cancer.
2016, Pubmed
Aiello, Echoes of the embryo: using the developmental biology toolkit to study cancer. 2016, Pubmed
Bergers, Modes of resistance to anti-angiogenic therapy. 2008, Pubmed
Blythe, Chromatin immunoprecipitation in early Xenopus laevis embryos. 2009, Pubmed , Xenbase
Bolger, Trimmomatic: a flexible trimmer for Illumina sequence data. 2014, Pubmed
Burri, Intussusceptive angiogenesis: its emergence, its characteristics, and its significance. 2004, Pubmed
Cermak, Efficient design and assembly of custom TALEN and other TAL effector-based constructs for DNA targeting. 2011, Pubmed
Chakrabarti, The leukemia-associated gene TEL encodes a transcription repressor which associates with SMRT and mSin3A. 1999, Pubmed
Chan, Endochondral ossification is required for haematopoietic stem-cell niche formation. 2009, Pubmed
Chen, Genome-wide binding studies reveal DNA binding specificity mechanisms and functional interplay amongst Forkhead transcription factors. 2016, Pubmed
Choi, A common precursor for hematopoietic and endothelial cells. 1998, Pubmed
Ciau-Uitz, VEGFA-dependent and -independent pathways synergise to drive Scl expression and initiate programming of the blood stem cell lineage in Xenopus. 2013, Pubmed , Xenbase
Ciau-Uitz, Tel1/ETV6 specifies blood stem cells through the agency of VEGF signaling. 2010, Pubmed , Xenbase
Claudio, RB2/p130 gene-enhanced expression down-regulates vascular endothelial growth factor expression and inhibits angiogenesis in vivo. 2001, Pubmed
Davidson, Properties of developmental gene regulatory networks. 2008, Pubmed
Deng, FOXOs in cancer immunity: Knowns and unknowns. 2018, Pubmed
Dobin, STAR: ultrafast universal RNA-seq aligner. 2013, Pubmed
Downes, SOX18 and the transcriptional regulation of blood vessel development. 2001, Pubmed
Fan, Crim1 maintains retinal vascular stability during development by regulating endothelial cell Vegfa autocrine signaling. 2014, Pubmed
Ge, VEGFA Expression Is Inhibited by Arsenic Trioxide in HUVECs through the Upregulation of Ets-2 and miRNA-126. 2015, Pubmed
Gentsch, Genome-wide snapshot of chromatin regulators and states in Xenopus embryos by ChIP-Seq. 2015, Pubmed , Xenbase
Gerber, VEGF regulates haematopoietic stem cell survival by an internal autocrine loop mechanism. 2002, Pubmed
Gerhardt, How do endothelial cells orientate? 2005, Pubmed
Guidez, Recruitment of the nuclear receptor corepressor N-CoR by the TEL moiety of the childhood leukemia-associated TEL-AML1 oncoprotein. 2000, Pubmed
Heinz, Simple combinations of lineage-determining transcription factors prime cis-regulatory elements required for macrophage and B cell identities. 2010, Pubmed
Hock, Tel/Etv6 is an essential and selective regulator of adult hematopoietic stem cell survival. 2004, Pubmed
Hock, ETV6 in hematopoiesis and leukemia predisposition. 2017, Pubmed
Hollenhorst, Oncogenic ETS proteins mimic activated RAS/MAPK signaling in prostate cells. 2011, Pubmed
Hollenhorst, Genomic and biochemical insights into the specificity of ETS transcription factors. 2011, Pubmed
Huang, Systematic and integrative analysis of large gene lists using DAVID bioinformatics resources. 2009, Pubmed
Karadedou, FOXO3a represses VEGF expression through FOXM1-dependent and -independent mechanisms in breast cancer. 2012, Pubmed
Kawahara, Diagnostic utility of phosphorylated signal transducer and activator of transcription 5 immunostaining in the diagnosis of mammary analogue secretory carcinoma of the salivary gland: A comparative study of salivary gland cancers. 2015, Pubmed
Khan, JASPAR 2018: update of the open-access database of transcription factor binding profiles and its web framework. 2018, Pubmed
Kim, Polymerization of the SAM domain of TEL in leukemogenesis and transcriptional repression. 2001, Pubmed
Kim, Mutual activation of Ets-1 and AML1 DNA binding by direct interaction of their autoinhibitory domains. 1999, Pubmed
Lahlil, SCL assembles a multifactorial complex that determines glycophorin A expression. 2004, Pubmed
Lapchak, CD40-induced transcriptional activation of vascular endothelial growth factor involves a 68-bp region of the promoter containing a CpG island. 2004, Pubmed
Leung, Uncoupling VEGFA functions in arteriogenesis and hematopoietic stem cell specification. 2013, Pubmed , Xenbase
Li, Inhibition of miR-7 promotes angiogenesis in human umbilical vein endothelial cells by upregulating VEGF via KLF4. 2016, Pubmed
Li, EAP1/Daxx interacts with ETS1 and represses transcriptional activation of ETS1 target genes. 2000, Pubmed
Lopez, TEL is a sequence-specific transcriptional repressor. 1999, Pubmed
Mangan, Structure and function of the feed-forward loop network motif. 2003, Pubmed
Mankoo, The concerted action of Meox homeobox genes is required upstream of genetic pathways essential for the formation, patterning and differentiation of somites. 2003, Pubmed
Masuda, Signal transducers and activators of transcription 3 up-regulates vascular endothelial growth factor production and tumor angiogenesis in head and neck squamous cell carcinoma. 2007, Pubmed
Meadows, Kruppel-like factor 2 cooperates with the ETS family protein ERG to activate Flk1 expression during vascular development. 2009, Pubmed , Xenbase
Nakayama, Natural killer and B-lymphoid potential in CD34+ cells derived from embryonic stem cells differentiated in the presence of vascular endothelial growth factor. 1998, Pubmed
Nguyen, Haematopoietic stem cell induction by somite-derived endothelial cells controlled by meox1. 2014, Pubmed
Noetzli, Germline mutations in ETV6 are associated with thrombocytopenia, red cell macrocytosis and predisposition to lymphoblastic leukemia. 2015, Pubmed
Olsson, VEGF receptor signalling - in control of vascular function. 2006, Pubmed
Park, Role of the reprogramming factor KLF4 in blood formation. 2016, Pubmed
Peter, Assessing regulatory information in developmental gene regulatory networks. 2017, Pubmed
Robinson, edgeR: a Bioconductor package for differential expression analysis of digital gene expression data. 2010, Pubmed
Salmon, Cooperative binding of KLF4, pELK-1, and HDAC2 to a G/C repressor element in the SM22α promoter mediates transcriptional silencing during SMC phenotypic switching in vivo. 2012, Pubmed
Session, Genome evolution in the allotetraploid frog Xenopus laevis. 2016, Pubmed , Xenbase
Shalaby, Failure of blood-island formation and vasculogenesis in Flk-1-deficient mice. 1995, Pubmed
Shen, Reprogramming of Normal Fibroblasts into Cancer-Associated Fibroblasts by miRNAs-Mediated CCL2/VEGFA Signaling. 2016, Pubmed
Stephens, The Ets transcription factor EHF as a regulator of cornea epithelial cell identity. 2013, Pubmed
Tian, CREG promotes vasculogenesis by activation of VEGF/PI3K/Akt pathway. 2014, Pubmed
Tiwari, Klf4 is a transcriptional regulator of genes critical for EMT, including Jnk1 (Mapk8). 2013, Pubmed
Walmsley, Tracking and programming early hematopoietic cells in Xenopus embryos. 2005, Pubmed , Xenbase
Wang, Yolk sac angiogenic defect and intra-embryonic apoptosis in mice lacking the Ets-related factor TEL. 1997, Pubmed
Wang, TEL contacts multiple co-repressors and specifically associates with histone deacetylase-3. 2001, Pubmed
Wang, The TEL/ETV6 gene is required specifically for hematopoiesis in the bone marrow. 1998, Pubmed
Wang, KLF4 Promotes Angiogenesis by Activating VEGF Signaling in Human Retinal Microvascular Endothelial Cells. 2015, Pubmed
Wei, Genome-wide analysis of ETS-family DNA-binding in vitro and in vivo. 2010, Pubmed
Zhang, Germline ETV6 mutations in familial thrombocytopenia and hematologic malignancy. 2015, Pubmed
Zhang, Model-based analysis of ChIP-Seq (MACS). 2008, Pubmed
