Click here to close Hello! We notice that you are using Internet Explorer, which is not supported by Xenbase and may cause the site to display incorrectly. We suggest using a current version of Chrome, FireFox, or Safari.
XB-ART-55825
Curr Biol 2019 Apr 22;298:1273-1285.e5. doi: 10.1016/j.cub.2019.02.061.
Show Gene links Show Anatomy links

Induction of a Spindle-Assembly-Competent M Phase in Xenopus Egg Extracts.

Bisht JS, Tomschik M, Gatlin JC.


???displayArticle.abstract???
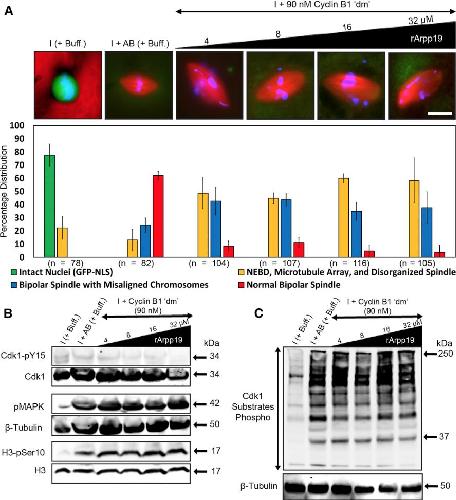
Normal mitotic spindle assembly is a prerequisite for faithful chromosome segregation and unperturbed cell-cycle progression. Precise functioning of the spindle machinery relies on conserved architectural features, such as focused poles, chromosome alignment at the metaphase plate, and proper spindle length. These morphological requirements can be achieved only within a compositionally distinct cytoplasm that results from cell-cycle-dependent regulation of specific protein levels and specific post-translational modifications. Here, we used cell-free extracts derived from Xenopus laevis eggs to recapitulate different phases of the cell cycle in vitro and to determine which components are required to render interphase cytoplasm spindle-assembly competent in the absence of protein translation. We found that addition of a nondegradable form of the master cell-cycle regulator cyclin B1 can indeed induce some biochemical and phenomenological characteristics of mitosis, but cyclin B1 alone is insufficient and actually deleterious at high levels for normal spindle assembly. In contrast, addition of a phosphomimetic form of the Greatwall-kinase effector Arpp19 with a specific concentration of nondegradable cyclin B1 rescued spindle bipolarity but resulted in larger-than-normal bipolar spindles with a misalignment of chromosomes. Both were corrected by the addition of exogenous Xkid (Xenopus homolog of human Kid/KIF22), indicating a role for this chromokinesin in regulating spindle length. These observations suggest that, of the many components degraded at mitotic exit and then replenished during the subsequent interphase, only a few are required to induce a cell-cycle transition that produces a spindle-assembly-competent cytoplasm.

???displayArticle.pubmedLink??? 30930041
???displayArticle.pmcLink??? PMC6532407
???displayArticle.link??? Curr Biol
???displayArticle.grants??? [+]

Species referenced: Xenopus laevis
Genes referenced: arpp19 cdk1 kif11 kif22 kit mastl notch1 numa1


???attribute.lit??? ???displayArticles.show???
References [+] :
Antonio, Xkid, a chromokinesin required for chromosome alignment on the metaphase plate. 2000, Pubmed, Xenbase