|
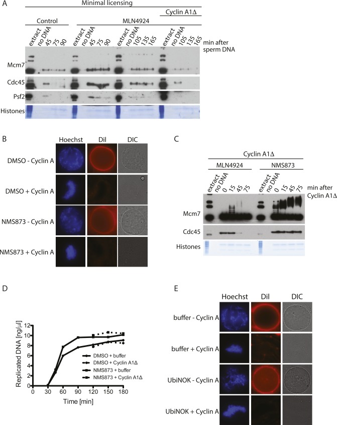
Figure S1. Establishing conditions to analyse mitotic replisome disassembly.(A) Addition of Cullin inhibitor MLN4924 to the interphase extract does not block extract ability to replicate DNA, and addition of cyclin A1Δ at replication completion point does not stimulate more DNA synthesis. Progression of the replication reaction was measured by incorporation of radioactive dATP into the DNA. P32α-dATP was added to the extract at the beginning of the reaction together with sperm DNA. MLN4924 was added 15 min after sperm DNA addition and cyclin A1Δ was optionally added at 90 min. The graph shows the mean at each time point of three independent experiments with SEM. (B) Nuclear envelope breakdown upon cyclin A1Δ addition. (left) The replication reaction was completed and optionally driven into mitosis by addition of cyclin A1Δ. The nuclei assembled in the extract were visualised by staining DNA with Hoechst 33258, staining nuclear membrane with Dil and visualising the nuclear envelope by differential interference contrast (DIC) microscopy. Examples of nuclei with and without addition of cyclin A1Δ are presented. (right) The percentage of nuclei containing intact envelope stained with Dil was quantified at 0, 30, 60, and 90 min after cyclin A1Δ addition in three independent experiments. The mean for each time point with SEM is presented. (C) Chromatin binding of mitotic factors. DNA was replicated to completion in egg extract supplemented optionally with Cullin ligase inhibitor MLN4924. After completion of the replication reaction, cyclin A1Δ was optionally added to the extract to drive the extract into mitosis. Chromatin was isolated at indicated time points after cyclin A1Δ addition and chromatin samples analysed by Western blotting with indicated antibodies. Colloidal Coomassie-stained histones serve as a quality and loading control. (D) Inhibition of replisome unloading with MLN4924. The replication reaction was carried out with optional addition of MLN4924 at 15 min after sperm DNA addition; chromatin was isolated at indicated time points and analysed by immunoblotting with indicated antibodies. |
|
Figure 1. Mcm7 is ubiquitylated with K6 and K63 ubiquitin chains in mitosis and removed from chromatin by p97 segregase.(A) Experimental design for driving egg extract into mitosis. (B) Experiment following design in (A). DNA was replicated to completion (90 min) in egg extract supplemented optionally with a Cullin ligase inhibitor MLN4924. After completion of the replication reaction, cyclin A1Δ was optionally added to the extract to drive extract into mitosis. Chromatin was isolated at indicated time points after cyclin A1Δ addition and chromatin samples analysed by Western blotting with the indicated antibodies. Time “0” sample was isolated at the replication completion time when cyclin A1Δ was added to the extract. Colloidal Coomassie-stained histones serve as a quality and loading control. An asterisk “*” by the Psf2 blot indicates a band of cyclin A1Δ that is recognised by Psf2 antibody. (C) The replication reaction was completed in the presence of Cullin ligase inhibitor MLN4924 and driven into mitosis by addition of cyclin A1Δ. At the same time as cyclin A1Δ, half of the sample was supplemented additionally with p97 inhibitor NMS873. Chromatin samples were isolated at indicated time points and analysed as in (B). A sample without DNA addition (no DNA) was processed alongside others as a chromatin specificity control. (D) The replication reaction was completed in the presence of p97 inhibitor NMS873 and driven into mitosis by addition of cyclin A1Δ. At the same time as cyclin A1Δ, the samples were supplemented with recombinant wt ubiquitin or UbiNOK. Chromatin samples were analysed as above. (E) Experiment as in (D) but replication reaction was carried out in the presence of Cullin ligase inhibitor MLN4924 instead of p97 inhibitor NMS873. (F, G) Replication reaction was completed in the presence of Cullin ligase inhibitor MLN4924 and driven into mitosis by addition of cyclin A1Δ. At the same time as cyclin A1Δ addition, the extract was supplemented with the indicated mutants of ubiquitin. Chromatin was isolated at 75 min after cyclin A1Δ addition and analysed by Western blotting as above.Source data are available for this figure. |
|
Figure S2. Unloading of replisomes in mitosis.(A) Mitotic replisome unloading from minimally licensed chromatin. DNA was minimally licensed by addition of geminin at 2 min after DNA sperm addition. The extract was then optionally supplemented with Cullin ligase inhibitor MLN4924 at 15 min after sperm DNA addition and chromatin isolated at time points during the S-phase (45, 75, and 90 min). Upon completion of DNA replication, the extract was optionally driven into mitosis with the addition of cyclin A1Δ and chromatin isolated at time points during mitosis (105, 135, and 165 min). Note that the time points 105, 135, and 165 min correspond to 15, 45, and 75 min after cyclin A1Δ addition presented in other figures. Isolated chromatin samples were analysed by immunoblotting with indicated antibodies. (B) Mitotic nuclear envelope breakdown in the presence of NMS873. The replication reaction was completed and optionally driven into mitosis by addition of cyclin A1Δ. p97 inhibitor NMS873 was optionally added at the same time as cyclin A1Δ. The nuclei assembled in the extract were visualised at 30 min post cyclin A1Δ addition by staining DNA with Hoechst 33258, staining nuclear membrane with Dil, and visualising the nuclear envelope by differential interference contrast (DIC) microscopy. (C) p97 is needed for mitotic replisome disassembly. Experiment as in Fig 1C but indicated inhibitors were present in the reaction throughout both stages of the cell cycle. (D) DNA synthesis kinetics in the presence or absence of p97 inhibitor NMS873 and cyclin A1Δ. Sperm DNA was replicated in extract optionally supplemented with NMS873. At 90 min, cyclin A1Δ was optionally added. DNA synthesis was analysed as in Fig S1A. (E) Mitotic nuclear envelope breakdown in the presence of UbiNOK. The replication reaction was completed and optionally driven into mitosis by addition of cyclin A1Δ. The chain-terminating mutant of ubiquitin UbiNOK was optionally added at the same time as cyclin A1Δ. The nuclei assembled in the extract were visualised as in (B).Source data are available for this figure. |
|
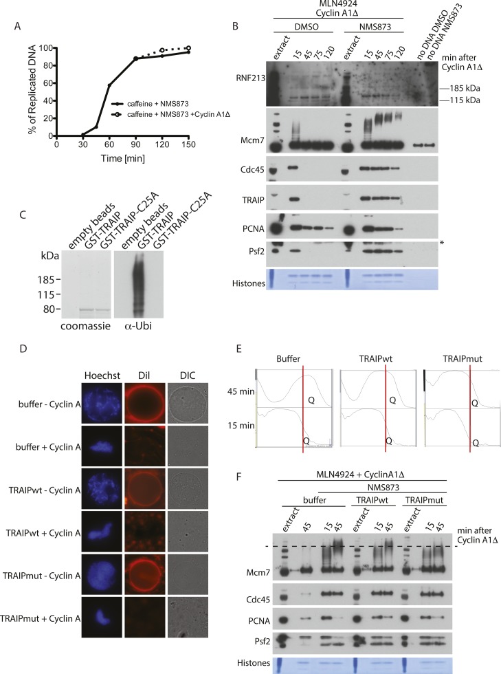
Figure S3. TRAIP activity is required for Mcm7 ubiquitylation in mitosis.(A) DNA synthesis kinetics for experiment presented in Fig 2. Progression of the replication reaction was measured by incorporation of radioactive dATP into the DNA. P32α-dATP was added to the extract at the beginning of the reaction together with sperm DNA and caffeine. NMS873 was added 15 min after sperm DNA addition and cyclin A1Δ was optionally added at 90 min. (B) The same experiment from Fig 3B but with addition of the RNF213 blot. (C) TRAIPmut C25A is inactive. A TRAIP autoubiquitylation in vitro reaction was set up with wt GST-tagged TRAIP or RING-mutant (C25A) TRAIP as described in the Materials and Methods section and autoubiquitylation of TRAIP observed through detection of the ubiquitin signal. (D) Mitotic nuclear envelope breakdown in the presence of TRAIPwt and TRAIPmut. The replication reaction was completed and optionally driven into mitosis by addition of cyclin A1Δ. The extract was then supplemented optionally with LFB1/50 buffer, wt His/SUMO–tagged TRAIP, or RING-mutant (C25A) TRAIP to a final concentration of 50 μg/ml. The nuclei assembled in the extract were visualised at 30 min post cyclin A1Δ addition by staining DNA with Hoechst 33258, staining nuclear membrane with Dil, and visualising the nuclear envelope by differential interference contrast (DIC) microscopy. (E) An example of the plots gathered during quantification of Mcm7 polyubiquitylation in Fig 3D, as described in the Materials and Methods section, using Image J. The red line represents the cutoff point between the S-phase versus mitotic polyubiquitylated Mcm7. “Q” indicates the region of the plot which was measured. (F) Inhibition of mitotic Mcm7 ubiquitylation by GST-TRAIPmut. The replication reaction was completed in the presence of the Cullin ligase inhibitor MLN4924 and driven into mitosis by addition of cyclin A1Δ. At the same time as cyclin A1Δ, the reaction was optionally supplemented with p97 inhibitor NMS873 and LFB1/50 buffer, wt GST-TRAIP, or RING-mutant (C25A) GST-TRAIP at 30 μg/ml. Chromatin samples were isolated at indicated time points and analysed by immunoblotting with indicated antibodies. The dashed line on the Mcm7 blot runs through the middle of the ubiquitylation signal for Mcm7 in mitosis in the control (buffer) sample to aid comparison of chain lengths between samples. An asterisk “*” by the Psf2 blot indicates the band of cyclin A1Δ that is recognised by the Psf2 antibody. |
|
Figure 2. Composition of the replisome retained on mitotic chromatin.(A) The replication reaction was completed in egg extract supplemented with caffeine and p97 inhibitor NMS873. The extract was then driven into mitosis by addition of cyclin A1Δ. Chromatin was isolated at 60 min after cyclin A1Δ addition and chromatin proteins released from DNA. The DNA synthesis kinetics are provided in Fig S3A. Antibodies against Mcm3 (or control IgG) were used to immunoprecipitate replisomes, and the immunoprecipitated samples were analysed by mass spectrometry. The total spectral count for each identified replisome component is presented together with sequence coverage of analysed peptides. The results for this analysis of mitotic retained replisome are compared with the S-phase post-replication replisome reported in Sonneville et al (2017). (B) Schematic representation of the data presented in (A). (C) A small proportion of the material from the mitotic Mcm3 IP experiment in (A) was analysed by Western blotting with indicated antibodies. |
|
Figure 3. TRAIP ubiquitin ligase drives replisome disassembly in mitosis.(A) Sperm DNA was replicated in egg extract optionally supplemented with p97 inhibitor NMS873. Chromatin samples were isolated during the reaction at indicated time points and analysed as in Fig 1. Colloidal Coomassie-stained histones serve as a quality and loading control. A sample without DNA addition (no DNA) was processed alongside others as a chromatin specificity control. (B) Experiment analogous to Fig 1C but analysed with indicated antibodies. An asterisk “*” by the Psf2 blot indicates the band of cyclin A1Δ that is recognised by the Psf2 antibody. (C) (left) - The replication reaction was completed in the presence of Cullin ligase inhibitor MLN4924 and driven into mitosis by addition of cyclin A1Δ. At the same time as cyclin A1Δ, the samples were supplemented optionally with LFB1/50 buffer, wt His/SUMO–tagged TRAIP, or RING-mutant (C25A) TRAIP to a final concentration of 50 μg/ml. Chromatin samples were isolated at indicated time points and analysed with indicated antibodies. Time “0” sample was isolated at the replication completion time when cyclin A1Δ and recombinant TRAIP were added to the extract. An asterisk “*” by the Psf2 blot indicates the band of cyclin A1Δ that is recognised by the Psf2 antibody. (right)- The level of retained Cdc45 on chromatin was quantified at 15 and 45 min in each condition and the percentage of the 15 min signal still retained on chromatin at 45 min calculated. The graph represents a mean of three independent experiments with SEM. (D) (left) - The experiment was performed as in (C) but with addition of p97 inhibitor NMS873 at the same time as cyclin A1Δ to block ubiquitylated Mcm7 on chromatin. His/SUMO-tagged TRAIPwt and ligase dead mutant were added to a final concentration of 100 μg/ml. The sample isolated at 105 min without NMS873 provides a control for the unloading without p97 inhibition. The dashed line on the Mcm7 blot runs through the middle of the ubiquitylation signal for Mcm7 in mitosis in the control (buffer) sample to aid comparison of chain lengths between samples. (right) - The Mcm7 polyubiquitylation signal was quantified for each condition as explained in materials and methods and an example provided in Fig S3E. The graph presented here shows the mean fold change of Mcm7 polyubiquitylation signal at 45 min after cyclin A1Δ addition over three independent experiments with SEM. |
|
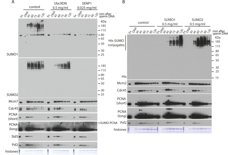
Figure 4. SUMOylation is not required for mitotic replisome disassembly.(A) The replication reaction was completed in the presence of Cullin ligase inhibitor MLN4924 and driven into mitosis by addition of cyclin A1Δ. At the same time as cyclin A1Δ, half of the sample was supplemented additionally with the active domain of SENP1. Chromatin samples were isolated at indicated time points and analysed as in Fig 1. Colloidal Coomassie-stained histones serve as a quality and loading control. A sample without DNA addition (no DNA) was processed alongside others as a chromatin specificity control. (B) As in (A) but instead of supplementing extract with SENP1, it was supplemented with SENPs inhibitor SUMO2-VS. |
|
Figure S4. Mitotic replisome disassembly is not affected by stimulation of SUMOylation.The replication reaction was completed in the presence of the Cullin ligase inhibitor MLN4924 and driven into mitosis by addition of cyclin A1Δ. At the same time as cyclin A1Δ, the extract was optionally supplemented with LFB1/50 buffer, SUMO1, or SUMO2. The chromatin samples were isolated at indicated time points and analysed as in Fig 1. |
|
Figure S5. S-phase replisome disassembly is not affected by SUMOylation.(A) The replication reaction was performed in egg extract supplemented with the dominant negative mutant of Ubc9 (Ubc9DN) or active domain of SENP1. The chromatin samples were isolated at indicated time points and analysed by Western blotting with indicated antibodies as in Fig 1. (B) The replication reaction was performed in egg extract supplemented with 0.5 mg/ml of SUMO1 or SUMO2 (as indicated). The chromatin samples were isolated at indicated time points and analysed by Western blotting with indicated antibodies. Controls as in Fig 1. |
|
Figure 5. Mitotic unloading of stalled helicases.(A) The replication reaction was performed in egg extract supplemented with DNA polymerase inhibitor aphidicolin and checkpoint inhibitor caffeine. After 90 min of reaction, cyclin A1Δ was optionally added, and the chromatin samples were isolated during the reaction at indicated time points and analysed as in Fig 1. Colloidal Coomassie-stained histones serve as a quality and loading control. A sample without DNA addition (no DNA) was processed alongside others as a chromatin specificity control. An asterisk “*” by the Psf2 blot indicates the band of cyclin A1Δ that is recognised by the Psf2 antibody. (B) The inhibition of stalled replisomes was achieved as in (A), and the extract was driven into mitosis by addition of cyclin A1Δ and optional supplementation with p97 inhibitor NMS873. The chromatin samples were analysed as in (A). (C) Replication reaction was performed with addition of aphidicolin and caffeine, at 90 min, cyclin A1Δ was added and optionally: buffer, His/SUMO-TRAIPwt, or ligase dead His/SUMO-TRAIPmut (C25A) to a final concentration of 50 μg/ml. The chromatin samples were isolated at indicated time points and analysed with indicated antibodies. Time “0” sample was isolated at the replication completion time when cyclin A1Δ and recombinant TRAIP were added to the extract. (D) The experiment was performed as in (C) but with addition of p97 inhibitor NMS873 at the same time as cyclin A1Δ to accumulate ubiquitylated forms of Mcm7 on chromatin. His/SUMO–tagged TRAIPwt and mutant were added to a final concentration of 100 μg/ml. The sample isolated at 45 min without NMS873 provides a control for the replisome unloading without p97 inhibition. The dashed line on the Mcm7 blot runs through the middle of the ubiquitylation signal for Mcm7 in mitosis in the control (buffer) sample to aid comparison of chain lengths between samples. |
|
Figure S6. DNA synthesis blocked by addition of aphidicolin and caffeine is not then stimulated by cyclin A1Δ addition.Sperm DNA was replicated in the extract optionally supplemented with aphidicolin and caffeine. At 90 min, cyclin A1Δ was optionally added. DNA synthesis was analysed as in Fig S1A. |