XB-ART-55921
Nat Commun
2019 Apr 03;101:1518. doi: 10.1038/s41467-019-09548-5.
Show Gene links
Show Anatomy links
In vivo topology converts competition for cell-matrix adhesion into directional migration.
???displayArticle.abstract???
When migrating in vivo, cells are exposed to numerous conflicting signals: chemokines, repellents, extracellular matrix, growth factors. The roles of several of these molecules have been studied individually in vitro or in vivo, but we have yet to understand how cells integrate them. To start addressing this question, we used the cephalic neural crest as a model system and looked at the roles of its best examples of positive and negative signals: stromal-cell derived factor 1 (Sdf1/Cxcl12) and class3-Semaphorins. Here we show that Sdf1 and Sema3A antagonistically control cell-matrix adhesion via opposite effects on Rac1 activity at the single cell level. Directional migration at the population level emerges as a result of global Semaphorin-dependent confinement and broad activation of adhesion by Sdf1 in the context of a biased Fibronectin distribution. These results indicate that uneven in vivo topology renders the need for precise distribution of secreted signals mostly dispensable.
???displayArticle.pubmedLink??? 30944331
???displayArticle.pmcLink??? PMC6447549
???displayArticle.link??? Nat Commun
Species referenced: Xenopus laevis
Genes referenced: cadm1 cdc42 cry2 cxcl12 cxcr4 ddx59 ets1 fas fn1 nrp1 nrp2 pxn rac1 rhoa sema3a sema3f snai2 sox9 tiam1 twist1
GO keywords: cell migration
???displayArticle.antibodies??? Pxn Ab5 Rac1 Ab4
???attribute.lit??? ???displayArticles.show???
|
|
Fig. 1. Sema3A and 3F are co-expressed with Sdf1 and restrict NC migration in vivo. a In situ hybridisation for neural crest markers (st17, slug; st21â28, twist), Sdf1, Semaphorin-3A and 3F. NC cells migrate as streams numbered 1â4, anterior to posterior. Asterisk marks the eye. b, c Diagrams depicting the relative distribution of Sdf1 (grey), Sema3A (red) and Sema3F (blue) with respect to NC cells (green) at stage 17 in wholemount (b) or transversal section (c). d Loss-of-function with antisense Morpholinos for Sema3A and 3F analysed by in situ hybridisation for twist, embryos st25. Arrows indicate cells from stream 1 that did not reach the area ventral to the eye. Black arrowheads indicate shorter streams. Red arrowheads, cells accumulated in dorsal region. Asterisks mark the eye. Note cells migrating over the eye on the injected sides. e Anterior view of a representative embryo injected with both MOs against Sema3A and 3F. Dotted line marks the midline. f Loss-of-function with CRISPR/Cas9 and gRNAs for Sema3A and 3F analysed by in situ hybridisation for twist, embryos st25. g Anterior view of a representative embryo injected with gRNAs against Sema3A and 3F together with dCas9. h Percentages of embryos with symmetrical migration along the dorso-ventral axis on non-injected and injected side. i Percentages of embryos with NC cells in ectopic locations (over the eye, in between streams, caudal expansion, between midline and NC streams). Proportions for each experimental conditions were compared to control uninjected embryos. 327 embryos were used obtained from three independent experiments, n of embryos per conditions are indicated on the figure. Comparisons of proportions were made using contingency tables60. Null hypothesis rejected if Tâ>â3.841 (*αâ=â5%); Tâ>â6.635 (**αâ=â1%); Tâ>â10.83 (***αâ=â0.1%). Note that normal NC migration in control embryos displays some level of randomness. Around 15% of non-injected embryos had noticeable differences between their left and right sides. The front of migration was more ventral on one side than the other. Also, about 20% of non-injected embryos had some cells that would be counted as ectopic in experimental embryos, mainly cells located dorsally to the streams, seemingly late. Scale bars are 500âμ, except for e and g, 50âμ. Source data are provided as a Source Data file |
|
|
Fig. 2. Neural Crest migration in control and sema3A-KD environments. a Procedure for grafting of NC cells. b Images at t0h and t6h of the time lapse movies corresponding to 4 h and 10 h after the graft, respectively. c Projections of all NC domains at t0h and t6h for all experimental conditions, note that overall distribution and dorso-ventral migration of control NC cells are affected in sema-KD background. d Graph plotting the distance migrated by NC cells in all conditions shown in b, c. 35 embryos (nCMO = 10, nSema3AMO = 11, nSema3A-gRNA-aCas9 = 7, nSema3A-gRNA-dCas9 = 7), from five independent experiments. ANOVA followed by multiple comparisons. ****p < 0.0001; ***p < 0.001. Scale bar 150 μ. Box and whiskers plot: the box extends from the 25th to the 75th percentile; the whiskers show the extent of the whole dataset. The median is plotted as a line inside the box. Source data are provided as a Source Data file |
|
|
Fig. 3. Sdf1 and Sema3A have antagonistic effects on cell dispersion. a Diagram explaining how NC explants were prepared. b Representative examples of explants at t0 (one hour after plating on Fibronectin) and +8 h. Note that cells exposed to Sema3A have a round morphology and tend to stay as small clusters, even when dispersion is rescued by Sdf1. c Distribution of explants areas per hour per experimental condition. A total of 229 explants (ncontrols = 50; nSdf1 = 32; nSema3A-15ng.mL = 29; nSema3A-15ng.mL+Sdf1 = 17; nSema3A-30ng.mL = 24; nSema3A-30ng.mL+Sdf1 = 14; nSema3A-60ng.mL = 47; and nSema3A-60ng.mL+Sdf1 = 16) from five independent experiments were used. Two-way ANOVA, matching: stacked, pairwise multiple comparisons. *p value < 0.05; **p value < 0.01; ***p value < 0.001; ****p value < 0.0001. Dotted line on the graphs represents the mean value for controls at 8 h, provided as a visual reference for comparison with other conditions. Scale bar on low magnification, 100 μ. Scale bar on zooms, 20 μ. Box and whiskers plot: the box extends from the 25th to the 75th percentile; the whiskers show the extent of the whole dataset. The median is plotted as a line inside the box. Source data are provided as a Source Data file |
|
|
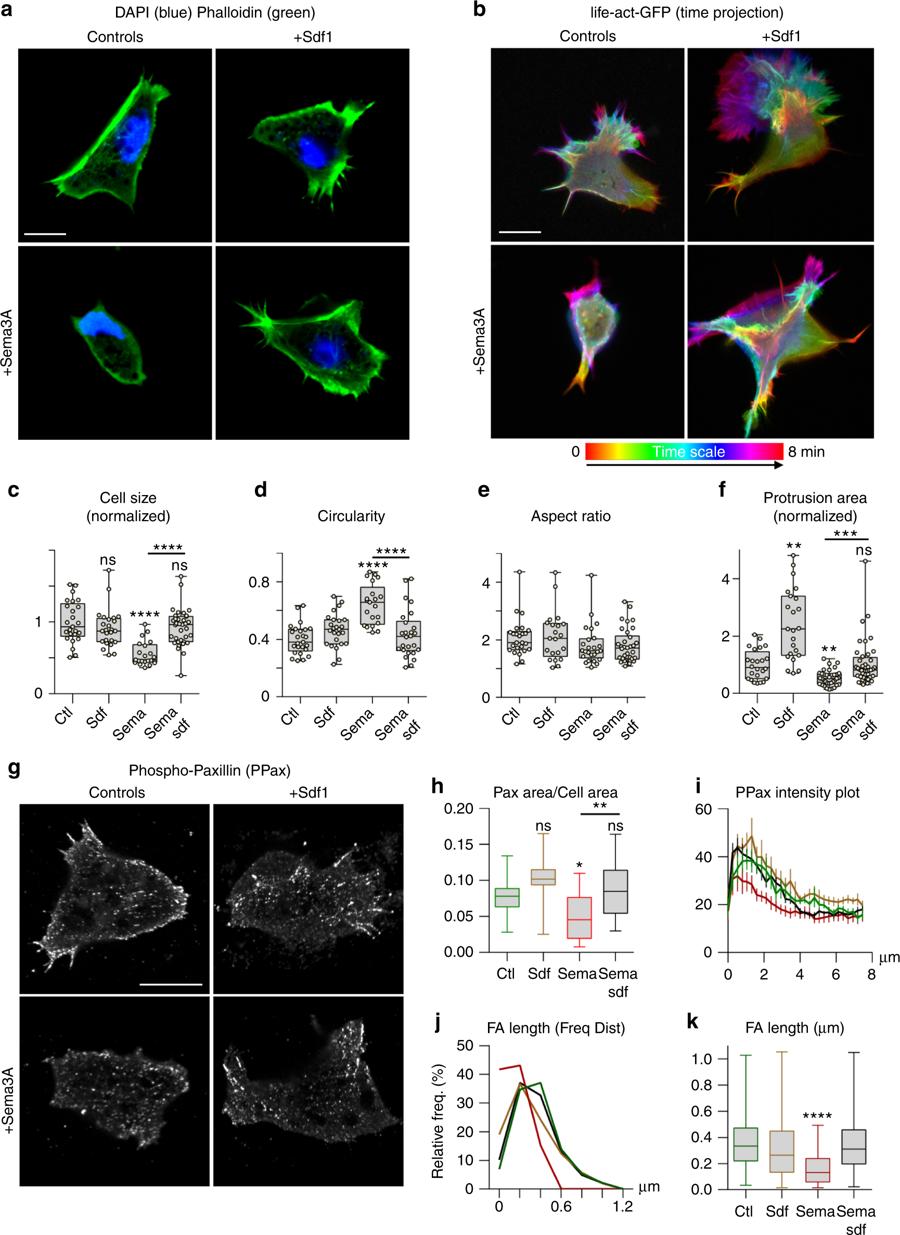
Fig 4. Sdf1 and Sema3A have opposite effects on spreading, adhesions and protrusions. a DAPI (blue) and Phalloidin staining (green) on NC cells cultured in control conditions or exposed to Sdf1 and/or Sema3A. b Colour-coded time projection of time-lapse movies of cells transfected with life-Act-GFP (see Supplementary Movie 8). c–e Area occupied by the cells, normalised to control conditions (c), circularity (d) and aspect ratio (e), n = 105 cells (ncontrols = 25; nSdf1 = 21; nSema3A15ng.mL = 25; nSema3A15ng.mL+Sdf1 = 34) from two independent experiments, from fixed cells counterstained with Phalloidin. c–e ANOVA followed by multiple comparisons; ****p < 0.0001. f Average area occupied per protrusion (from Life-Act movies), normalised to controls, n = 122 protrusions (ncontrols = 24; nSdf1 = 23; nSema3A15ng.mL = 35; and nSema3A15ng.mL+Sdf1 = 40) analysed from two independent experiments. ANOVA followed by multiple comparisons ** (ctl vs sdf), p = 0.0014, ** (ctl vs Sema), p = 0.0048, ***p = 0.0009. g Phospho-paxillin (PPax) immunostaining, cells adhering on Fibronectin, Sema3A/Sdf1 were added in solution 30 min before fixation. h Ratio of area occupied by PPax divided by area of the cell, n = 51 cells from one experiment. Student’s t-test; *p = 0.0427. **p = 0.0144. i PPax intensity plot from cell tip to cell centroid (mean+s.e.m). Colour code corresponds to conditions shown in graphs e and h. j Frequency distribution of FA length (main axis). Note that exposure to Sema3A reduces the number of large FAs. Colour code corresponds to conditions shown in graphs e and h. k Average FA length, ANOVA followed by multiple comparisons; ****p value <0.0001. Data shown in h–k were gathered from two independent experiments, n = 30 cells per conditions. Scale bars 10 μ. Box and whiskers plot: the box extends from the 25th to the 75th percentile; the whiskers show the extent of the whole dataset. The median is plotted as a line inside the box. Source data are provided as a Source Data file |
|
|
Fig. 5. Sdf1 counteracts Sema3A’s effects on single cell motility. a Tracks of single cells on Fibronectin or Fibronectin plus Sema3A. b, c Speed and Directionality in cells shown in a, n = 188 cells (ncontrols = 64; nSema3A = 53; nSema3F = 71). ANOVA, followed by multiple comparisons. d Tracks of single cells cultured on Fibronectin or Fibronectin plus Sema3A before and after Sdf1 was added in solution. e Speed of cells in conditions shown in d, ANOVA, followed by multiple comparisons; ns, p = 0.621; *p = 0.0188; ****p < 0.0001. f Directionality in cells shown in d, ANOVA, followed by multiple comparisons; *p = 0.0331. Note that Sdf1 reduces slightly speed and increases directionality whereas Sema3A strongly reduces both. Sdf1 restores control values when added to the Sema3A condition. n = 190 cells (ncontrols = 60; nSdf1 = 29; nSema3A = 73; nSema3A+Sdf1 = 28). Box and whiskers plot: the box extends from the 25th to the 75th percentile; the whiskers show the extent of the whole dataset. The median is plotted as a line inside the box. Source data are provided as a Source Data file |
|
|
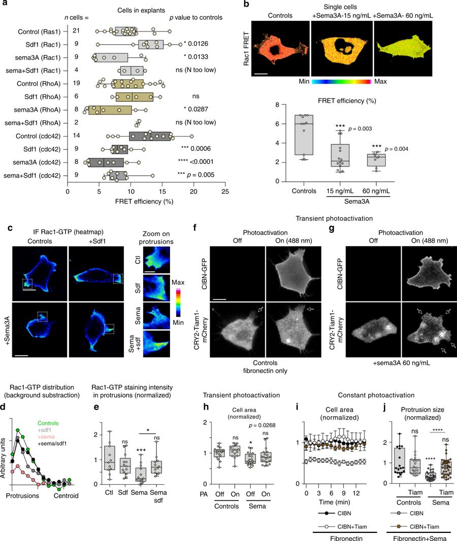
fig. 6. Rac1 activation is sufficient to rescue exposure to Sema3A. a Rac1, RhoA and Cdc42 activity assessed by FRET in cells from explants cultured in control, Sdf1 and/or Sema3A conditions, n = 118 cells (Rac1: controls(21), Sdf1(9), Sema3A(9), Sema3A + Sdf1(4); RhoA: controls(19), Sdf1(6), Sema3A(8), Sema3A + Sdf1(2); Cdc42: controls(14), Sdf1(9), Sema3A(8), Sema3A + Sdf1(9)) from three independent experiments. For each FRET probe, Sdf1, Sema3A and Sdf1+Sema3A conditions were compared to their cognate controls via ANOVA followed by multiple comparisons, individual p values are indicated on the figure. b Rac1 FRET in single cells under control conditions (Fibronectin) or with Fibronectin plus Sema3A coated at 15 or 60 ng/mL, n = 33 cells (ncontrols = 11, nSema3A-15ng.mL = 14 and nSema3A-60ng.mL = 8), ANOVA followed by multiple comparisons, p values indicated on the graph. c Immunofluorescence against Rac1-GTP. d Distribution of rac1 intensity from cell protrusions to cell centroid. Rac1 staining intensity in the cell centroid was measured in each condition and subtracted from each data set, n = 50 cells from one experiment. e Rac1 staining intensity in protrusions for each experimental condition, n = 50 protrusions from one experiment, ANOVA, followed by multiple comparisons; *p < 0.05; ***p < 0.001. f Photoactivation experiment with single cells transfected with CIBN-Caax-GFP and Tiam1-CRY2-mCherry under control conditions. g Photoactivation experiments with single cells transfected with CIBN-Caax-GFP and Tiam1-CRY2-mCherry cultured on Fibronectin, plus Sema3A coated at 60 ng/mL. h Normalised cell area for experimental conditions displayed in f and g, n = 71 cells (ncontrols-PA/OFF = 16, ncontrols-PA/ON = 15, nSema3A-PA/OFF = 20, and nSema3A-PA/ON = 20) from seven independent experiments, ANOVA followed by multiple comparisons, p value indicated on the graph. i Cell area overtime (mean+s.e.m) for cells under sustained photoillumination after being transfected with CIBN and Tiam on Fibronectin or Fibronectin plus Sema3A coated at 60 ng/mL or cells transfected with CIBN only on Fibronectin plus Sema3A coated at 60 ng/mL, n = 21 cells from one experiment (nCIBN/FN = 3, nCIBN+Tiam/FN = 4, nCIBN/Sema = 8, and nCIBN+Tiam/Sema = 6). j Size of protrusions from cells used in f and g, n = 105 protrusions (nCIBN/FN = 18, nCIBN+Tiam/FN = 21, nCIBN/Sema = 29, nCIBN+Tiam/Sema = 37). ANOVA followed by multiple comparisons, ****p < 0.0001. Scale bars 10 μ, except for zooms in panel c, 3 μ. Box and whiskers plot: the box extends from the 25th to the 75th percentile; the whiskers show the extent of the whole dataset. The median is plotted as a line inside the box. Source data are provided as a Source Data file |
|
|
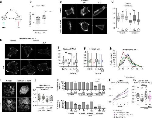
Fig. 7. Activation of adhesion and actin dynamics are required for rescue of exposure to Sema3A. a Effects of Manganese (Mn2+) and CucurbitacinE (CuE) on adhesion and actin. b Rac1 activity (FRET) in control/treated cells with Mn2+ (2 mM) for 2 h, n = 24 cells (ncontrols = 11, nMn2+ = 13) from two independent experiments, unpaired Student t-test, p value on the graph. c Cells cultured on Fibronectin with/without Mn2+ (2 mM) or CuE (1 nM), Phalloidin. d Normalised cell area, n = 104 cells (ncontrols = 15, nMn2+ = 17, nCuE = 14, nSema = 20, nSema+Mn2+ = 20, nSema+CuE = 18), ANOVA, multiple comparisons; **p(ctl vs sema) = 0.0036; **p(sema vs sema+Mn) = 0.0053; and *p(ctl vs sema+CuE) = 0.0210. e PPax immunostaining, cells cultured on Fibronectin with/without Sema3A at 60 ng/mL with/without Mn2+ (2 mM) and/or CuE (1 nM). f Focal adhesion per cell per condition depicted in e, n = 178 cells (ncontrols = 29, nMn2+ = 29, nSema = 30, nSema+Mn2+ = 30, nSema+CuE = 30, and nSema+Mn2++CuE = 30) from two independent experiments; ANOVA, multiple comparisons; *p(ctl vs sema) = 0.0348; **p(ctl vs Mn) = 0.0053; **p(ctl vs sema+Mn) = 0.0026; ****p(sema vs sema+Mn) < 0.0001. g, h FA length and frequency distribution from e, n of individual FA analysed: ncontrols = 2197, nMn2+ = 1688, nSema = 3101, nSema+Mn2+ = 2708, nSema+CuE = 2469, nSema+Mn2++CuE = 2328, from two independent experiments. Colour code same as in g. i Explants cultured on Fibronectin or Fibronectin plus Sema3A at 15 ng/mL with/without Mn2+ (2 mM), stained with DAPI. j Mean distance between nearest neighbours from i, n = 106 explants (ncontrols = 47, nMn2+ = 26, nSema = 17, and nSema+Mn2+ = 16), from two independent experiments; ANOVA, multiple comparisons, ***p = 0.0005. k Percentage of adherent and dispersing explants after a 3-hour culture on Fibronectin or Fibronectin plus Sema3A at 15, 30 or 60 ng/mL with/without Mn2+ (2 mM) and/or CuE (1 nM), n = 268 explants (ncontrols = 52, nMn2+ = 26, nCuE = 26, nSema15 = 17, nSema15+Mn2+ = 17, nSema30 = 22, nSema30+Mn2+ = 22, nSema60 = 43, nSema60+Mn2+ = 17, and nSema60+Mn2++CuE = 26) from five independent experiments. Comparisons of proportions were made using contingency tables60. Null hypothesis rejected if T > 3.841 (*α = 5%); T > 6.635 (**α = 1%); T > 10.83 (***α = 0.1%). l Normalised area overtime for explants cultured on Fibronectin or Fibronectin plus Sema3A at 60 ng/mL with/without Mn2+ (2 mM), n = 145 explants (ncontrols = 38, nSema = 33, nSema+Mn = 42, and nSema+Mn+CuE = 32) from four independent experiments. m Normalised explant areas after 8 h for conditions shown in l; ANOVA, multiple comparisons, ***p = 0.0005; ****p < 0.0001. Scale bars (c, e), 10 μ. Scale bar in i, 100 μ. Box and whiskers plot: the box extends from the 25th to the 75th percentile; the whiskers show the extent of the whole dataset. The median is plotted as a line inside the box. Source data are provided as a Source Data file |
|
|
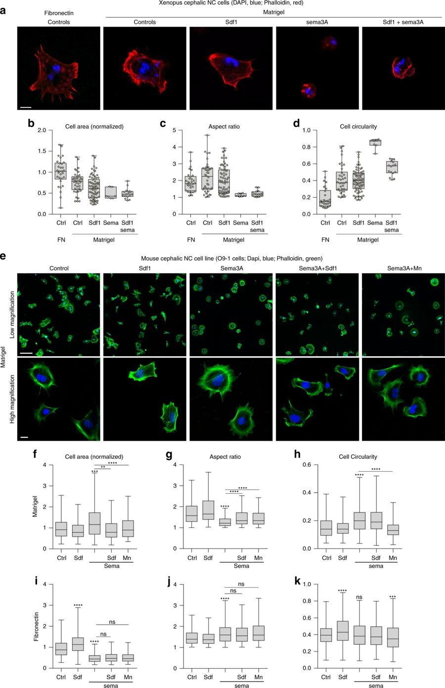
Fig. 8. Sdf1 does not need to interact with Fibronectin to rescue the effect of Sema3A. a Xenopus NC cells cultured on Fibronectin or Matrigel with or without Sema3A coated at 60 ng/mL and/or Sdf1 added in solution at 0.5 μg/mL, stained with DAPI and Phalloidin. b–d Normalised cell area (b), aspect ratio (c) and circularity (d) per cell for each condition shown in (a). For b, c and d, n = 160 cells (FN: n = 30, Matrigel, ncontrols = 38, nSdf = 69, nSema = 7 and nSdf+Sema = 16). Since only seven cells remained attached in the Sema3A condition we did not perform statistical analysis. e Mouse neural crest cell line, 09–1, cultured on Matrigel with or without Sema3A coated at 60 ng/mL and/or Sdf1 at 0.5 μg/mL and/or Mn2+ (2 mM) added in solution, stained with DAPI and Phalloidin. f–h Normalised cell area (f), aspect ratio (g) and circularity (h) per cell for each condition shown in e. n = 1334 cells (ncontrols = 370, nSema = 268, nSdf = 96, nSema+Mn = 224 and nSema+Sdf = 376) from four independent experiments. ANOVA followed by multiple comparisons, ****p < 0.0001; ***p < 0.001; **p < 0.01. i–k Normalised cell area (i), aspect ratio (j) and circularity (k) per cell for mouse NC cells cultured on Fibronectin with or without Sema3A coated at 60 ng/mL and/or Sdf1 (0.5 μg/mL and/or Mn2+ (2 mM) added in solution corresponding to experimental conditions shown in Supplementary Fig. 8. n = 3421 cells (ncontrols = 653, nSema = 804, nSdf = 675, nSema+Mn = 591 and nSema+Sdf = 698). ANOVA followed by multiple comparisons, ****p < 0.0001; ***p < 0.001. Scale bars in a, 10 μ; in e low magnification, 50 μ; in e high magnification, 10 μ. Box and whiskers plot: the box extends from the 25th to the 75th percentile; the whiskers show the extent of the whole dataset. The median is plotted as a line inside the box. Source data are provided as a Source Data file |
|
|
Fig.m 9. Global activation of adhesion in vivo is sufficient to rescue Cxcr4 loss-of-function. a, b Fibronectin immunostaining on cryosections through the cephalic region of St17 (a) and St20 (b) Xenopus laevis embryos. c Diagram depicting the grafting procedure. d Representative images of the three types of grafts that were performed. Controls NC cells (FDx), cells injected with Cxcr4MO with or without prior exposure to Mn2+ were grafted into control non-injected hosts embryos. e Normalised net distance of migration along the dorso-ventral axis of grafted cells after an overnight incubation following the graft, n = 43 grafted embryos from four independent experiments. ANOVA followed by multiple comparisons, p values are indicated on the graph. f Still images from time-lapse movies for Cxcr4MO cells co-injected with CIBN-GFP grafted into control embryos. g Still images from time-lapse movies for Cxcr4MO cells co-injected with CIBN-GFP and photoactivatable Tiam1 grafted into control embryos. Arrows indicate NC cells migrating along the dorso-ventral axis. h Normalised net distance of migration along the dorso-ventral axis of grafted cells after 6 h of time-lapse imaging, n = 33 grafted embryos from five independent experiments. Student’s t-test, two tailed, p value indicated on the graph. FDx, fluorescein dextran; NC, neural crest; No, notochord. Scale bar in a, 50 μ. Scale bars in d and f, 500 μ. Box and whiskers plot: the box extends from the 25th to the 75th percentile; the whiskers show the extent of the whole dataset. The median is plotted as a line inside the box. Source data are provided as a Source Data file |
|
|
Fi.10. Model. a Diagram summarising the expression of Sema3A (red), Sema3F (blue), Sdf1 (grey, stripped), and the distribution of Fibronectin (green fibres) on a transversal section at the onset of NC cell migration (NC cells are in green). b Diagram of the proposed signalling events taking place. Sdf1 activates Rac1 whereas Sema3A inhibits Rac1. Medio-dorsally, Fibronectin and Sdf1 are lacking. Thus, the effect of Sema3A on Rac1 dominate and NC cells cannot adhere to the matrix. Ventro-medially, all players are present. Sdf1 counterbalances Sema3A, NC cells can adhere to Fibronectin. No, notochord; Plx/Nrp, plexins/neuropilins |
References [+] :
Alfandari,
Integrin alpha5beta1 supports the migration of Xenopus cranial neural crest on fibronectin.
2003, Pubmed,
Xenbase
Alfandari, Integrin alpha5beta1 supports the migration of Xenopus cranial neural crest on fibronectin. 2003, Pubmed , Xenbase
Bahm, PDGF controls contact inhibition of locomotion by regulating N-cadherin during neural crest migration. 2017, Pubmed , Xenbase
Barriga, Tissue stiffening coordinates morphogenesis by triggering collective cell migration in vivo. 2018, Pubmed , Xenbase
Braun, Xenopus laevis Stromal cell-derived factor 1: conservation of structure and function during vertebrate development. 2002, Pubmed , Xenbase
Brown, Dorsal root ganglion neurons react to semaphorin 3A application through a biphasic response that requires multiple myosin II isoforms. 2009, Pubmed
Brown, Disruption of the cytoskeleton during Semaphorin 3A induced growth cone collapse correlates with differences in actin organization and associated binding proteins. 2009, Pubmed
Busillo, Regulation of CXCR4 signaling. 2007, Pubmed
Chen, Neuropilin-2, a novel member of the neuropilin family, is a high affinity receptor for the semaphorins Sema E and Sema IV but not Sema III. 1997, Pubmed
Damm, Pdgf signalling guides neural crest contribution to the haematopoietic stem cell specification niche. 2017, Pubmed
David, Molecular basis of cell migration in the fish lateral line: role of the chemokine receptor CXCR4 and of its ligand, SDF1. 2002, Pubmed
Davidson, Assembly and remodeling of the fibrillar fibronectin extracellular matrix during gastrulation and neurulation in Xenopus laevis. 2004, Pubmed , Xenbase
DeSimone, The Xenopus embryo as a model system for studies of cell migration. 2005, Pubmed , Xenbase
Donà, Directional tissue migration through a self-generated chemokine gradient. 2013, Pubmed
Eickholt, Evidence for collapsin-1 functioning in the control of neural crest migration in both trunk and hindbrain regions. 1999, Pubmed
Escot, Disruption of CXCR4 signaling in pharyngeal neural crest cells causes DiGeorge syndrome-like malformations. 2016, Pubmed
Escot, Misregulation of SDF1-CXCR4 signaling impairs early cardiac neural crest cell migration leading to conotruncal defects. 2013, Pubmed
Friedl, Tuning Collective Cell Migration by Cell-Cell Junction Regulation. 2017, Pubmed
Fukui, SDF-1 alpha regulates mesendodermal cell migration during frog gastrulation. 2007, Pubmed , Xenbase
Gallo, RhoA-kinase coordinates F-actin organization and myosin II activity during semaphorin-3A-induced axon retraction. 2006, Pubmed
Giger, Endodermal germ-layer formation through active actin-driven migration triggered by N-cadherin. 2017, Pubmed
Gouignard, Neural crest delamination and migration: Looking forward to the next 150 years. 2018, Pubmed
HAMBURGER, A series of normal stages in the development of the chick embryo. 1951, Pubmed
Hopwood, A Xenopus mRNA related to Drosophila twist is expressed in response to induction in the mesoderm and the neural crest. 1989, Pubmed , Xenbase
Iseppon, Cdc42 and RhoA reveal different spatio-temporal dynamics upon local stimulation with Semaphorin-3A. 2015, Pubmed
Ishii, A stable cranial neural crest cell line from mouse. 2012, Pubmed
Jin, Rac1 mediates collapsin-1-induced growth cone collapse. 1997, Pubmed
Koestner, Semaphorin and neuropilin expression during early morphogenesis of Xenopus laevis. 2008, Pubmed , Xenbase
Kulesa, Cranial neural crest migration: new rules for an old road. 2010, Pubmed
Kumar, Docking, molecular dynamics and QM/MM studies to delineate the mode of binding of CucurbitacinE to F-actin. 2016, Pubmed
Lawson, The on-off relationship of Rho and Rac during integrin-mediated adhesion and cell migration. 2014, Pubmed
Mayor, Induction of the prospective neural crest of Xenopus. 1995, Pubmed , Xenbase
Mayor, The neural crest. 2013, Pubmed , Xenbase
McKenna, Sema3A maintains corneal avascularity during development by inhibiting Vegf induced angioblast migration. 2014, Pubmed
McLennan, VEGF signals induce trailblazer cell identity that drives neural crest migration. 2015, Pubmed
McLennan, Vascular endothelial growth factor (VEGF) regulates cranial neural crest migration in vivo. 2010, Pubmed
Meng, The role of CXCL12 in tumor microenvironment. 2018, Pubmed
Mishra, Expression of xSDF-1α, xCXCR4, and xCXCR7 during gastrulation in Xenopus laevis. 2013, Pubmed , Xenbase
Moepps, Characterization of a Xenopus laevis CXC chemokine receptor 4: implications for hematopoietic cell development in the vertebrate embryo. 2000, Pubmed , Xenbase
Moore, Par3 controls neural crest migration by promoting microtubule catastrophe during contact inhibition of locomotion. 2013, Pubmed , Xenbase
Nakamura, Analysis of the spatiotemporal activation of rho GTPases using Raichu probes. 2006, Pubmed
Nasarre, Neuropilin-2 acts as a modulator of Sema3A-dependent glioma cell migration. 2009, Pubmed
Nasarre, The emerging role of class-3 semaphorins and their neuropilin receptors in oncology. 2014, Pubmed
Ni, Integrin activation by dithiothreitol or Mn2+ induces a ligand-occupied conformation and exposure of a novel NH2-terminal regulatory site on the beta1 integrin chain. 1998, Pubmed
Osborne, Semaphorin/neuropilin signaling influences the positioning of migratory neural crest cells within the hindbrain region of the chick. 2005, Pubmed
Pelletier, Presentation of chemokine SDF-1 alpha by fibronectin mediates directed migration of T cells. 2000, Pubmed
Perris, Role of the extracellular matrix during neural crest cell migration. 2000, Pubmed
Pozzobon, CXCR4 signaling in health and disease. 2016, Pubmed
Prasad, Border Cell Migration: A Model System for Live Imaging and Genetic Analysis of Collective Cell Movement. 2015, Pubmed
Reig, Cell migration: from tissue culture to embryos. 2014, Pubmed
Roca-Cusachs, Mechanical guidance of cell migration: lessons from chemotaxis. 2013, Pubmed
Roszik, AccPbFRET: an ImageJ plugin for semi-automatic, fully corrected analysis of acceptor photobleaching FRET images. 2008, Pubmed
Scully, Hypoxia promotes production of neural crest cells in the embryonic head. 2016, Pubmed
Sharma, Receptor complexes for each of the Class 3 Semaphorins. 2012, Pubmed
Smith, PDGF function in diverse neural crest cell populations. 2010, Pubmed
Smith, PDGF-A interactions with fibronectin reveal a critical role for heparan sulfate in directed cell migration during Xenopus gastrulation. 2009, Pubmed , Xenbase
Spiering, Dynamics of the Rho-family small GTPases in actin regulation and motility. 2011, Pubmed
Szabó, In vivo confinement promotes collective migration of neural crest cells. 2016, Pubmed , Xenbase
Theveneau, Chase-and-run between adjacent cell populations promotes directional collective migration. 2013, Pubmed
Theveneau, Neural crest delamination and migration: from epithelium-to-mesenchyme transition to collective cell migration. 2012, Pubmed , Xenbase
Theveneau, Collective chemotaxis requires contact-dependent cell polarity. 2010, Pubmed , Xenbase
Toyofuku, FARP2 triggers signals for Sema3A-mediated axonal repulsion. 2005, Pubmed
Valon, Predictive Spatiotemporal Manipulation of Signaling Perturbations Using Optogenetics. 2015, Pubmed
Västrik, Sema3A-induced growth-cone collapse is mediated by Rac1 amino acids 17-32. 1999, Pubmed
Venkiteswaran, Generation and dynamics of an endogenous, self-generated signaling gradient across a migrating tissue. 2013, Pubmed
Woo, Rac1 and RhoA promote neurite outgrowth through formation and stabilization of growth cone point contacts. 2006, Pubmed , Xenbase
Wu, A Rapid Method for Directed Gene Knockout for Screening in G0 Zebrafish. 2018, Pubmed
Yeh, Mechanotransduction of matrix stiffness in regulation of focal adhesion size and number: reciprocal regulation of caveolin-1 and β1 integrin. 2017, Pubmed
Zhu, Structure of Rap1b bound to talin reveals a pathway for triggering integrin activation. 2017, Pubmed
