XB-ART-55983
Curr Biol
2019 Jun 03;2911:1787-1799.e5. doi: 10.1016/j.cub.2019.04.072.
Show Gene links
Show Anatomy links
Growth at Cold Temperature Increases the Number of Motor Neurons to Optimize Locomotor Function.
Spencer KA, Belgacem YH, Visina O, Shim S, Genus H, Borodinsky LN.
???displayArticle.abstract???
During vertebrate development, spinal neurons differentiate and connect to generate a system that performs sensorimotor functions critical for survival. Spontaneous Ca2+ activity regulates different aspects of spinal neuron differentiation. It is unclear whether environmental factors can modulate this Ca2+ activity in developing spinal neurons to alter their specialization and ultimately adjust sensorimotor behavior to fit the environment. Here, we show that growing Xenopus laevis embryos at cold temperatures results in an increase in the number of spinal motor neurons in larvae. This change in spinal cord development optimizes the escape response to gentle touch of animals raised in and tested at cold temperatures. The cold-sensitive channel TRPM8 increases Ca2+ spike frequency of developing ventral spinal neurons, which in turn regulates expression of the motor neuron master transcription factor HB9. TRPM8 is necessary for the increase in motor neuron number of animals raised in cold temperatures and for their enhanced sensorimotor behavior when tested at cold temperatures. These findings suggest the environment modulates neuronal differentiation to optimize the behavior of the developing organism.
???displayArticle.pubmedLink??? 31130453
???displayArticle.pmcLink??? PMC7501754
???displayArticle.link??? Curr Biol
???displayArticle.grants??? [+]
R01 NS073055 NINDS NIH HHS
Species referenced: Xenopus laevis
Genes referenced: mnx1 ncam1 odc1 trpm8
???displayArticle.antibodies??? B3gat1 Ab5 Mnx1 Ab1 Ncam1 Ab1 Neuronal Ab4 Trpm8 Ab1 Tubb Ab1
???displayArticle.morpholinos??? trpm8 MO1 trpm8 MO2 trpm8 MO3
???attribute.lit??? ???displayArticles.show???
|
|
Figure 1. The Temperature of the Environment during Development Influences Early Swimming Behavior in Xenopus laevis Larvae (A) Types of behavioral responses to gentle touch; modified from [26, 27]. (BâG) Stage 37/38 (B) and 40 (C-G) larvae grown in cold (blue, 14.5°Câ16°C) or warm (green, 22.5°C) temperature were subjected to 20 trials each of gentle touch at cold (14.5°C) or warm (22.5°C) temperature. Responses were video recorded at 30 Hz, n = 6 larvae per condition. (B) Average percentage of incidence of each response. (C) Example of full time course of swim speed after gentle touch (0 s) from stage 40 larva grown in and tested at warm temperature. (D) Time course of changes in speed during initial phase (first 200 ms) of the swim response. (E) Swim duration. (F) Maximum speed during initial phase of the swim response. (G) Maximum tangential acceleration during initial phase of the swim response. In (D)â(G), data are mean ± SEM. In (B) and (E)â(G), the letters on top of datasets indicate significant (different letters) or not significant (same letters) differences, p < 0.05, 2-way ANOVA, Tukey post hoc test. |
|
|
Figure 2. The Number of Spinal Motor Neurons in Developing Larvae Is Temperature Dependent (A) Images show cross-sections of immunostained spinal cord (outlined) from stage 40 larvae grown in cold (14.5°C) or warm (22.5 or 26.5°C) temperatures. (B) Graph shows number of HB9-immunopositive cells per 100 μm of spinal cord; mean ± SEM from at least 220 μm length of spinal cord per larva, n ⥠4 larvae per condition, âââp < 0.001, 1-way ANOVA, Tukey post hoc test. (C) Images show maximum intensity projections of whole-mount spinal cord from stage 40 larvae grown in different temperatures followed by retrograde labeling with Alexa 488-dextran conjugate from ventral axial musculature. (D) Graph shows numbers of retrogradely labeled motor neurons; mean ± SEM for each experimental group, n ⥠10 larvae per condition, ââââp < 0.0001; ns, not significantâ Kruskal-Wallis testâ Dunnâs multiple comparisons test. (E) Images show maximum intensity projections of whole-mount immunostained axonal bundle #5 (with 1 being the most anterior axonal bundle innervating the axial musculature) with the axonal marker 3A10 (neurofilament associated protein), from stage 40 larvae grown in the indicated temperatures. (F) Graph shows area labeled per axonal bundles 4 through 7; mean ± SEM for each experimental group, n ⥠10 larvae per condition, âp < 0.05, 1-way ANOVA, post hoc Tukey test. (GâI) Larvae grown in cold temperature exhibit fewer apoptotic spinal cord cells and motor neurons. (G) Images show cross-sections of immunostained spinal cord (outlined) from stage 40 larvae grown in different temperatures. Scale bars in (A), (C), (E), and (G), 20 μm. (H and I) Graphs show percentage of TUNEL+ (H, per total DAPI-labeled nuclei) and HB9+/TUNEL+ cells (I, per total HB9+ cells) per 100 μm of spinal cord; mean ± SEM from at least 220 μm length of spinal cord per larva, n ⥠4 larvae per condition, âââp < 0.001, two-tailed t test. |
|
|
Figure 3. Cold Temperature Acutely Increases Ca2+ Spike Frequency of Embryonic Ventral Spinal Neurons Ventral view of spinal cords from stage 24 embryos were Ca2+ imaged for 30-min intervals at 14.5°C, 22.5°C, and 26.5°C ± 0.5°C, in a randomized order. (A) Traces illustrate the same representative ventral spinal neuron imaged at the indicated temperatures. (B) Graph shows individual cell and mean (black squares) Ca2+ spike frequency (30 min-1) from N = 4 ventral spinal cords (n of neurons analyzed: 14.5°C, 102; 22.5°C, 104; 26.5°C, 86), ââââp < 0.0001; ns, not significant; repeated-measures mixed effect analysis; post hoc Tukey test. (C) Graph shows ratio of Ca2+ spikes at each temperature compared to the sum of spikes at the 3 temperatures per cell, n = 58. Teal lines represent neurons with higher spike frequency at 14.5°C, magenta lines represent neurons with higher spike frequency at 22.5°C or 26.5°C, and black lines represent neurons with no change in spike frequency across temperatures; âââp < 0.001, ââââp < 0.0001; ns, not significant; repeated-measures 2-way ANOVA, post hoc Tukey test. |
|
|
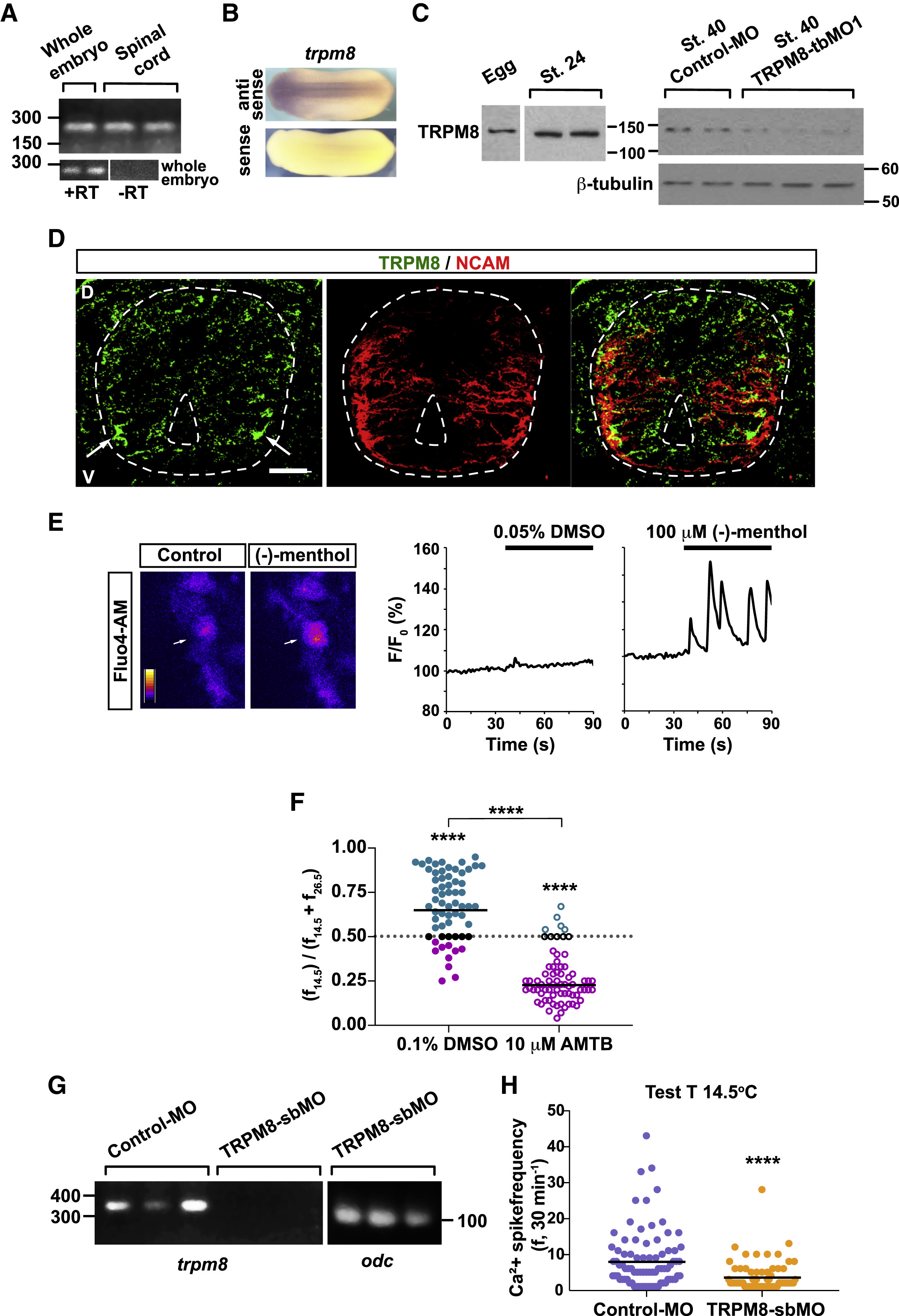
Figure 4. TRPM8 Is Necessary for the Cold-Temperature-Mediated Increase in Ca2+ Spike Frequency in the Ventral Spinal Cord (A) RT-PCR for trpm8 (236 bp) from cDNA extracted from stage 24 whole embryo or dissected spinal cord. +/âRT, in the presence or absence of the reverse transcriptase, respectively, during conversion of isolated mRNA into cDNA. (B) In situ hybridization for trpm8 in stage 24 embryos showing specific labeling in brain and spinal cord. (C) Western blot assays from egg, stage 24 wild-type whole embryo or from stage 40 whole larva, control morpholino (MO) or TRPM8-translation-blocking MO 1 (TRPM8-tbMO1) lysates. Predicted TRPM8 molecular weight [MW]: 132 kDa. Shown are representative examples of one of 3 independent experiments. β-tubulin was used as loading control. (D) Immunostained transverse section of stage 25 spinal cord (outlined). D, dorsal; V, ventral; scale bar, 20 μm; arrows indicate TRPM8 clusters in ventral neuron domains. NCAM labeling was used as counterstaining. (E) Stage 24 ventral spinal cord from wild-type embryos was Ca2+ imaged at 1 Hz for 90 s. Either 100 μM (â)-menthol or vehicle (0.05% DMSO) was added after 35 s of imaging and recording continued for another 60 s. Images show a menthol-responsive ventral neuron before (left, control) and after (right) addition of (â)-menthol. Colored scale shows fluorescence intensity in arbitrary units. Traces show the changes in fluorescence for the indicated cell (arrow) in both trials. (F) Stage 24 ventral spinal cord from wild-type embryos was Ca2+ imaged in 30-min intervals at cold (14.5°C) and warm (26.5°C) temperatures in the absence (vehicle, 0.1% DMSO) or presence of 10 μM AMTB, TRPM8 inhibitor. Scatterplots show changes in Ca2+ spike frequency when switching temperatures in individual spinal neurons and geometric mean (black lines) from N = 3 ventral spinal cords per condition (n of neurons analyzed: DMSO, 62; AMTB, 71). Teal circles represent neurons with higher spike frequency at 14.5°C, magenta circles represent neurons with higher spike frequency at 26.5°C, and black circles represent neurons with no change in spike frequency across temperatures; ââââp < 0.0001, comparison within treatments Wilcoxon matched-pairs signed rank, two-tailed test. (G) RT-PCR from cDNA collected from stage 46 larvae previously injected with 2.5 pmol standard control morpholino (Control-MO) or TRPM8-splicing-blocking morpholino (TRPM8-sbMO) shows that trpm8 mature transcript (349 bp) is not detected in TRPM8-sbMO animals. odc: ornithine decarboxylase (101 bp) as positive control. (H) TRPM8-sbMO or Control-MO containing spinal cord from stage 24 embryos were Ca2+-imaged for 30 min at cold temperature (14.5°C). Graph shows individual (scatterplots) and geometric mean (black lines) Ca2+ spike frequency from N = 3 ventral spinal cords per group (n of neurons analyzed: Control-MO, 81; TRPM8-sbMO, 64), ââââp < 0.001, Kolmogorov-Smirnov, two-tailed test. |
|
|
Figure 5. Electrical Activity Regulates the Number of Motor Neurons in the Spinal Cord and hb9 Transcription (A) Images show cross-sections of immunostained spinal cord (outlined) from stage 35 larvae in which activity was enhanced (veratridine [verat], Nav2a overexpression) or suppressed (voltage-gated Na+ and Ca2+ channel blockers [VGC blockers]: calcicludine, Ï-conotoxin-GVIA, flunarizine, and tetrodotoxin). Scale bar, 20 μm (B) Graph shows number of HB9-immunopositive cells per 100 μm spinal cord; mean ± SEM from at least 220 μm length of spinal cord per larva, n ⥠4 larvae per condition, âp < 0.05, 1-way ANOVA. (C) Schematic of luciferase reporters used to assess regulation of hb9 transcription. Gray box represents a 270-bp fragment from the M250/Region B in the hb9 5â² regulatory region. (D) Spinal cord from wild-type or Nav2a-overexpressing embryos injected with wild-type or mutant forms of the hb9 transcription reporter were incubated for 8 h with 1 μM veratridine or vehicle only and processed for luciferase activity measurements. Graph shows percentage of normalized luciferase intensity compared with control (wild-type embryo incubated with vehicle only), mean ± SEM, n > 5 spinal cords per group, âp < 0.05, 1-way ANOVA. |
|
|
Figure 6. TRPM8 Is Necessary for the Increase in Motor Neuron Number and the Adaptation of the Sensorimotor Response of Animals Grown in Cold Temperatures (A) Images show cross-sections of immunostained spinal cord (outlined) for HB9 from Control-MO- or TRPM8-sbMO-containing stage 40 larvae grown in cold temperature (16°C). Scale bar, 20 μm. (B) Graph shows number of HB9-immunopositive cells per 100 μm of spinal cord; mean ± SEM from at least 220 μm-length spinal cord per larva, n = 5 larvae per condition, ââp < 0.005, two-tailed t test. (CâG) TRPM8-sbMO or Control-MO stage 37/38 (C) and 40 (DâG) larvae grown in cold temperature (16°C) were subjected to 20 trials each of gentle touch at cold (14.5°C) or warm (22.5°C) temperature. Responses were video recorded at 30 Hz, n = 6 larvae per condition. (C) Average percentage of incidence of each response. (D) Time course of changes in speed during initial phase (first 200 ms) of the swim response. (E) Swim duration. (F) Maximum speed during initial phase of the swim response. (G) Maximum tangential acceleration during initial phase of the swim response. In (D)â(G), data are mean ± SEM. In (C) and (E)â(G), the letters on top of datasets indicate significant (different letters) or not significant (same letters) differences, p < 0.05, 2-way ANOVA, Tukey post hoc test. |
|
|
Figure 7. Model of Mechanism of Cold-Temperature Adaptation TRPM8 activation at cold temperature results in an increase in Ca2+ spike frequency in developing spinal cord neurons. This enhanced spike frequency increases HB9-dependent motor neuron differentiation and survival. The low-temperature mediated increase in motor neuron number facilitates faster escape swimming at cold temperature compared to animals grown in warm temperature, for efficiently evading predators and increasing rate of survivability. |
|
|
Immunostained transverse section of NF stage 25 Xenopus spinal cord (outlined) using Trpm8 Ab1 (Alomone Labs Cat# ACC-049, RRID:AB_2040254). D, dorsal; V, ventral; scale bar, 20 μm. Arrows indicate TRPM8 clusters in ventral neuron domains. |
References [+] :
Angilletta,
Temperature, growth rate, and body size in ectotherms: fitting pieces of a life-history puzzle.
2004, Pubmed
Angilletta, Temperature, growth rate, and body size in ectotherms: fitting pieces of a life-history puzzle. 2004, Pubmed
Arber, Requirement for the homeobox gene Hb9 in the consolidation of motor neuron identity. 1999, Pubmed
Atladóttir, Autism after infection, febrile episodes, and antibiotic use during pregnancy: an exploratory study. 2012, Pubmed
Balashova, Folate receptor 1 is necessary for neural plate cell apical constriction during Xenopus neural tube formation. 2017, Pubmed , Xenbase
Banks, Neuromuscular synapses mediate motor axon branching and motoneuron survival during the embryonic period of programmed cell death. 2003, Pubmed
Bautista, The menthol receptor TRPM8 is the principal detector of environmental cold. 2007, Pubmed
Belgacem, Sonic hedgehog signaling is decoded by calcium spike activity in the developing spinal cord. 2011, Pubmed , Xenbase
Belgacem, Inversion of Sonic hedgehog action on its canonical pathway by electrical activity. 2015, Pubmed , Xenbase
Bertuzzi, Adult spinal motoneurons change their neurotransmitter phenotype to control locomotion. 2018, Pubmed
Boothby, The stopping response of Xenopus laevis embryos: behaviour, development and physiology. 1992, Pubmed , Xenbase
Borodinsky, Electrical activity as a developmental regulator in the formation of spinal cord circuits. 2012, Pubmed
Borodinsky, Activity-dependent neurotransmitter-receptor matching at the neuromuscular junction. 2007, Pubmed , Xenbase
Borodinsky, Activity-dependent homeostatic specification of transmitter expression in embryonic neurons. 2004, Pubmed , Xenbase
Bouhadfane, Sodium-mediated plateau potentials in lumbar motoneurons of neonatal rats. 2013, Pubmed
Colburn, Attenuated cold sensitivity in TRPM8 null mice. 2007, Pubmed
Demarque, Activity-dependent expression of Lmx1b regulates specification of serotonergic neurons modulating swimming behavior. 2010, Pubmed , Xenbase
Dhaka, TRPM8 is required for cold sensation in mice. 2007, Pubmed
Dragoni, The cold and menthol receptor TRPM8 contains a functionally important double cysteine motif. 2006, Pubmed
Dulcis, Reserve pool neuron transmitter respecification: Novel neuroplasticity. 2012, Pubmed , Xenbase
Dulcis, Illumination controls differentiation of dopamine neurons regulating behaviour. 2008, Pubmed , Xenbase
Eisen, Controlling morpholino experiments: don't stop making antisense. 2008, Pubmed , Xenbase
Estabel, Programmed cell death in Xenopus laevis spinal cord, tail and other tissues, prior to, and during, metamorphosis. 2003, Pubmed , Xenbase
Haddad, Circuit Robustness to Temperature Perturbation Is Altered by Neuromodulators. 2018, Pubmed
Hamburger, Cell death in the development of the lateral motor column of the chick embryo. 1975, Pubmed
Hanson, Normal patterns of spontaneous activity are required for correct motor axon guidance and the expression of specific guidance molecules. 2004, Pubmed
Hartenstein, Early neurogenesis in Xenopus: the spatio-temporal pattern of proliferation and cell lineages in the embryonic spinal cord. 1989, Pubmed , Xenbase
Hartenstein, Early pattern of neuronal differentiation in the Xenopus embryonic brainstem and spinal cord. 1993, Pubmed , Xenbase
Hensey, Programmed cell death during Xenopus development: a spatio-temporal analysis. 1998, Pubmed , Xenbase
James, Warmer is better: thermal sensitivity of both maximal and sustained power output in the iliotibialis muscle isolated from adult Xenopus tropicalis. 2012, Pubmed , Xenbase
Kastanenka, Optogenetic-mediated increases in in vivo spontaneous activity disrupt pool-specific but not dorsal-ventral motoneuron pathfinding. 2013, Pubmed
Koga, Increasing temperature speeds intracellular PO2 kinetics during contractions in single Xenopus skeletal muscle fibers. 2013, Pubmed , Xenbase
Lambert, Brainstem control of activity and responsiveness in resting frog tadpoles: tonic inhibition. 2004, Pubmed , Xenbase
Lambert, Mechanisms and significance of reduced activity and responsiveness in resting frog tadpoles. 2004, Pubmed , Xenbase
Lamborghini, Rohon-beard cells and other large neurons in Xenopus embryos originate during gastrulation. 1980, Pubmed , Xenbase
Lashinger, AMTB, a TRPM8 channel blocker: evidence in rats for activity in overactive bladder and painful bladder syndrome. 2008, Pubmed
Lee, Analysis of embryonic motoneuron gene regulation: derepression of general activators function in concert with enhancer factors. 2004, Pubmed
Li, The neuronal targets for GABAergic reticulospinal inhibition that stops swimming in hatchling frog tadpoles. 2003, Pubmed , Xenbase
Mandadi, Locomotor networks are targets of modulation by sensory transient receptor potential vanilloid 1 and transient receptor potential melastatin 8 channels. 2009, Pubmed
Marek, cJun integrates calcium activity and tlx3 expression to regulate neurotransmitter specification. 2010, Pubmed , Xenbase
McLennan, Quantitative relationships between motoneuron and muscle development in Xenopus laevis: implications for motoneuron cell death and motor unit formation. 1988, Pubmed , Xenbase
McLennan, Size of motoneuron pool may be related to number of myotubes in developing muscle. 1982, Pubmed
Myers, Evolution of thermal response properties in a cold-activated TRP channel. 2009, Pubmed
Nakano, Identification of a conserved 125 base-pair Hb9 enhancer that specifies gene expression to spinal motor neurons. 2005, Pubmed
Odden, Drosophila HB9 is expressed in a subset of motoneurons and interneurons, where it regulates gene expression and axon pathfinding. 2002, Pubmed
O'Dowd, Development of voltage-dependent calcium, sodium, and potassium currents in Xenopus spinal neurons. 1988, Pubmed , Xenbase
O'Leary, Temperature-Robust Neural Function from Activity-Dependent Ion Channel Regulation. 2016, Pubmed
Oppenheim, Reduction of naturally occurring motoneuron death in vivo by a target-derived neurotrophic factor. 1988, Pubmed
Perrins, Sensory activation and role of inhibitory reticulospinal neurons that stop swimming in hatchling frog tadpoles. 2002, Pubmed , Xenbase
Plazas, Activity-dependent competition regulates motor neuron axon pathfinding via PlexinA3. 2013, Pubmed
Reimer, Dopamine from the brain promotes spinal motor neuron generation during development and adult regeneration. 2013, Pubmed
Reynolds, Neurogenic role of the depolarizing chloride gradient revealed by global overexpression of KCC2 from the onset of development. 2008, Pubmed , Xenbase
Roberts, Motoneurons of the axial swimming muscles in hatchling Xenopus tadpoles: features, distribution, and central synapses. 1999, Pubmed , Xenbase
Roberts, The early development of neurons with GABA immunoreactivity in the CNS of Xenopus laevis embryos. 1987, Pubmed , Xenbase
Roberts, How neurons generate behavior in a hatchling amphibian tadpole: an outline. 2010, Pubmed , Xenbase
Roberts, Anatomy, physiology and behavioural rôle of sensory nerve endings in the cement gland of embryonic xenopus. 1975, Pubmed , Xenbase
Root, Embryonically expressed GABA and glutamate drive electrical activity regulating neurotransmitter specification. 2008, Pubmed , Xenbase
Saha, Dorsal-ventral patterning during neural induction in Xenopus: assessment of spinal cord regionalization with xHB9, a marker for the motor neuron region. 1997, Pubmed , Xenbase
Saint-Jeannet, Whole-Mount In Situ Hybridization of Xenopus Embryos. 2017, Pubmed , Xenbase
Saito, Evolution of thermoTRP ion channel homologs in vertebrates. 2006, Pubmed , Xenbase
Seebacher, The cost of muscle power production: muscle oxygen consumption per unit work increases at low temperatures in Xenopus laevis. 2014, Pubmed , Xenbase
Session, Genome evolution in the allotetraploid frog Xenopus laevis. 2016, Pubmed , Xenbase
Shibasaki, TRPV2 enhances axon outgrowth through its activation by membrane stretch in developing sensory and motor neurons. 2010, Pubmed
Shibasaki, Hippocampal neuronal maturation triggers post-synaptic clustering of brain temperature-sensor TRPV4. 2015, Pubmed
Shibasaki, Effects of body temperature on neural activity in the hippocampus: regulation of resting membrane potentials by transient receptor potential vanilloid 4. 2007, Pubmed
Shim, A critical role for STIM1 in filopodial calcium entry and axon guidance. 2013, Pubmed , Xenbase
Sillar, The development of swimming rhythmicity in post-embryonic Xenopus laevis. 1991, Pubmed , Xenbase
Spitzer, The development of the action potential mechanism of amphibian neurons isolated in culture. 1976, Pubmed , Xenbase
Spitzer, Development of the action potential in embryo amphibian neurons in vivo. 1976, Pubmed , Xenbase
Swapna, Interplay between electrical activity and bone morphogenetic protein signaling regulates spinal neuron differentiation. 2012, Pubmed , Xenbase
Takashima, The development of peripheral cold neural circuits based on TRPM8 expression. 2010, Pubmed
Tang, Robustness of a rhythmic circuit to short- and long-term temperature changes. 2012, Pubmed
Thaler, Active suppression of interneuron programs within developing motor neurons revealed by analysis of homeodomain factor HB9. 1999, Pubmed , Xenbase
Toro, Agonist-dependent modulation of cell surface expression of the cold receptor TRPM8. 2015, Pubmed
van Mier, Development of early swimming in Xenopus laevis embryos: myotomal musculature, its innervation and activation. 1989, Pubmed , Xenbase
van Mier, The development of primary afferents to the lumbar spinal cord in Xenopus laevis. 1988, Pubmed , Xenbase
van Mier, The development of the dendritic organization of primary and secondary motoneurons in the spinal cord of Xenopus laevis. An HRP study. 1985, Pubmed , Xenbase
Wilkerson, Perinatal complications as predictors of infantile autism. 2002, Pubmed
Wilson, Thermal acclimation of locomotor performance in tadpoles and adults of the aquatic frog Xenopus laevis. 2000, Pubmed , Xenbase
Yamada, Control of cell pattern in the neural tube: motor neuron induction by diffusible factors from notochord and floor plate. 1993, Pubmed
Yamamoto, Patterns of programmed cell death in populations of developing spinal motoneurons in chicken, mouse, and rat. 1999, Pubmed
Yapa, Assessment of the TRPM8 inhibitor AMTB in breast cancer cells and its identification as an inhibitor of voltage gated sodium channels. 2018, Pubmed
Yenari, Neuroprotective mechanisms of hypothermia in brain ischaemia. 2012, Pubmed
Zerbo, Is maternal influenza or fever during pregnancy associated with autism or developmental delays? Results from the CHARGE (CHildhood Autism Risks from Genetics and Environment) study. 2013, Pubmed
Zhang, Short-term memory of motor network performance via activity-dependent potentiation of Na+/K+ pump function. 2012, Pubmed , Xenbase
Zhang, Development of a spinal locomotor rheostat. 2011, Pubmed , Xenbase
Zhurov, Temperature compensation of neuromuscular modulation in aplysia. 2005, Pubmed
