Click here to close Hello! We notice that you are using Internet Explorer, which is not supported by Xenbase and may cause the site to display incorrectly. We suggest using a current version of Chrome, FireFox, or Safari.
XB-ART-56041
Dev Cell 2019 Jun 17;496:852-866.e7. doi: 10.1016/j.devcel.2019.05.036.
Show Gene links Show Anatomy links

Spatiotemporal Patterning of Zygotic Genome Activation in a Model Vertebrate Embryo.

Chen H, Einstein LC, Little SC, Good MC.


???displayArticle.abstract???
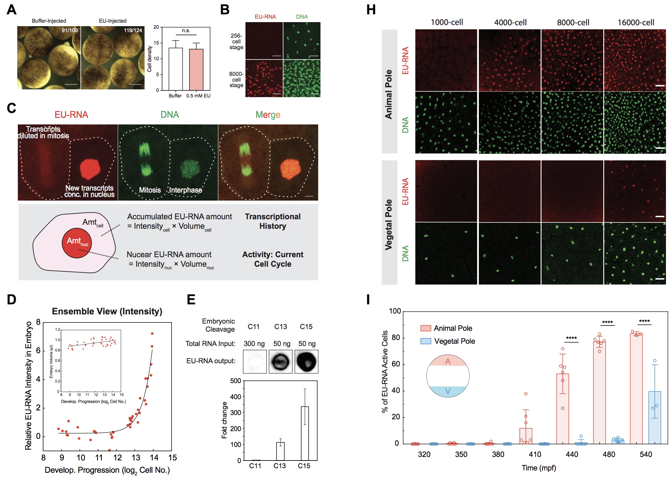
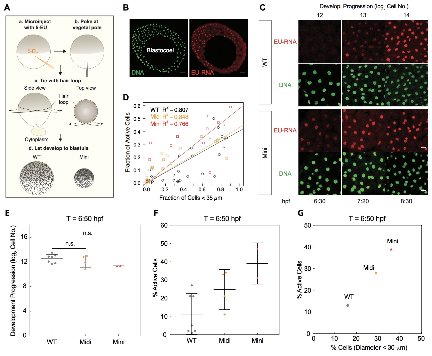
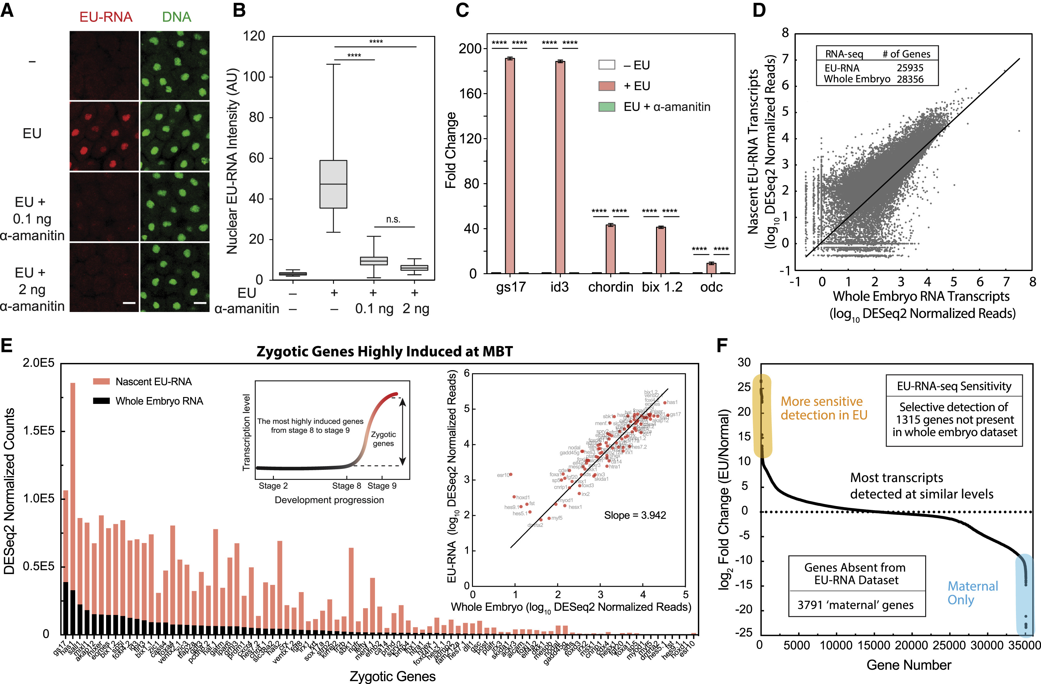
A defining feature of early embryogenesis is the transition from maternal to zygotic control. This transition requires embryo-wide zygotic genome activation (ZGA), but the extent of spatiotemporal coordination of ZGA between individual cells is unknown. Multiple interrelated parameters, including elapsed time, completed cycles of cell division, and cell size may impact ZGA onset; however, the principal determinant of ZGA during vertebrate embryogenesis is debated. Here, we perform single-cell imaging of large-scale ZGA in whole-mount Xenopus embryos. We find a striking new spatiotemporal pattern of ZGA whose onset tightly correlates with cell size but not with elapsed time or number of cell divisions. Further, reducing cell size induces premature ZGA, dose dependently. We conclude that large-scale ZGA is not spatially uniform and that its onset is determined at the single-cell level, primarily by cell size. Our study suggests that spatial patterns of ZGA onset may be a common feature of embryonic systems.

???displayArticle.pubmedLink??? 31211992
???displayArticle.pmcLink??? PMC6655562
???displayArticle.link??? Dev Cell
???displayArticle.grants??? [+]

Species referenced: Xenopus laevis
Genes referenced: bix1.2 chrd gs17 h2bc21 id3 lif pdf
GO keywords: regulation of cell size [+]
???displayArticle.antibodies??? H3f3a Ab33 Histone H2B Ab10 Histone H4 Ab10 Tubb Ab1

???displayArticle.gses??? GSE131962: Xenbase,  NCBI

???attribute.lit??? ???displayArticles.show???
References [+] :
Almouzni, Constraints on transcriptional activator function contribute to transcriptional quiescence during early Xenopus embryogenesis. 1995, Pubmed, Xenbase