XB-ART-56130
Neuron
2018 Mar 07;975:1078-1093.e6. doi: 10.1016/j.neuron.2018.01.027.
Show Gene links
Show Anatomy links
Axon-Axon Interactions Regulate Topographic Optic Tract Sorting via CYFIP2-Dependent WAVE Complex Function.
???displayArticle.abstract???
The axons of retinal ganglion cells (RGCs) are topographically sorted before they arrive at the optic tectum. This pre-target sorting, typical of axon tracts throughout the brain, is poorly understood. Here, we show that cytoplasmic FMR1-interacting proteins (CYFIPs) fulfill non-redundant functions in RGCs, with CYFIP1 mediating axon growth and CYFIP2 specifically involved in axon sorting. We find that CYFIP2 mediates homotypic and heterotypic contact-triggered fasciculation and repulsion responses between dorsal and ventral axons. CYFIP2 associates with transporting ribonucleoprotein particles in axons and regulates translation. Axon-axon contact stimulates CYFIP2 to move into growth cones where it joins the actin nucleating WAVE regulatory complex (WRC) in the periphery and regulates actin remodeling and filopodial dynamics. CYFIP2's function in axon sorting is mediated by its binding to the WRC but not its translational regulation. Together, these findings uncover CYFIP2 as a key regulatory link between axon-axon interactions, filopodial dynamics, and optic tract sorting.
???displayArticle.pubmedLink??? 29518358
???displayArticle.pmcLink??? PMC5855093
???displayArticle.link??? Neuron
???displayArticle.grants??? [+]
Wellcome Trust , 322817 European Research Council
Species referenced: Xenopus laevis
Genes referenced: c8h6orf47 cyfip1 cyfip2 fmr1 nckap1 ugcg
GO keywords: growth cone
???displayArticle.antibodies??? Cyfip2 Ab1
???displayArticle.morpholinos??? cyfip2 MO1
???displayArticle.omims??? FRAGILE X SYNDROME; FXS
Phenotypes: Xla Wt + cyfip2 MO(Fig.3.C-I) [+]
???attribute.lit??? ???displayArticles.show???
|
|
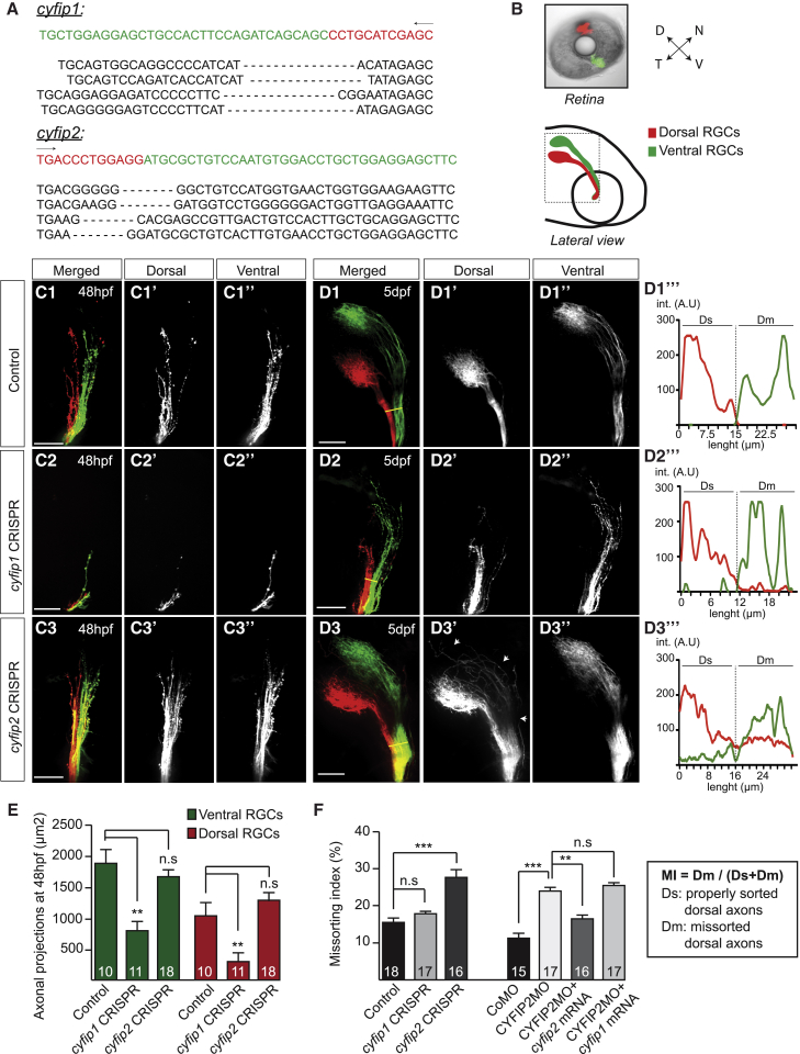
Figure 1. Differential Function of CYFIP1 and CYFIP2 during RGC Axonal Development (A) Sequence analysis of the whole zebrafish embryo injected with cas9 mRNA + cyfip1 or cyfip2 gRNAs. The target site is indicated on the sequence (green), followed by 4 examples of corresponding mutated regions. (B) DiI (red) and DiO (green) fluorescent dyes were injected in the zebrafish embryo retina at 5 dpf. The dashed line denotes the confocal imaging area of the optic tract (OT). (C1–D3′′′) Dorsal (D) (C1′–C3′, D1′–D3′) and Ventral (V) (C1′′–C3′′, D1′′–D3′′) RGC projections were analyzed in control embryos (cas9 mRNA + gRNA control) (C1, D1), cyfip1 CRISPR-injected embryos (cas9 mRNA + gRNA cyfip1) (C2, D2), and cyfip2 CRISPR-injected embryos (cas9 mRNA + gRNA cyfip2) (C3, D3) at 48 hpf (C) and 5 dpf (D). Arrows in (D3′) show missorted dorsal axons in the OT. Yellow lines in (D1)–(D3) indicate the reference line used for quantification of the missorting index (MI). Examples of DiI (dorsal) and DiO signals plotted along the reference line corresponding to sorted (D1′′′, D2′′′) or misprojected (D3′′′) RGC axons (int., intensity; A.U, Arbitrary Units). (E) Quantifications of D and V axonal projection area in the OT at 48 hpf. (F) The missorting index (MI) was quantified as the ratio of the intensity signal of the missorted D (Dm) axons to all the D axons (Dm+Ds). For gRNA cyfip1-injected embryos, only the embryos showing an axon growth phenotype were quantified (n = 18 embryos). Error bars represent SEM. ∗∗p < 0.01, ∗∗∗p < 0.001, n.s., non significant (Mann-Whitney test for E and F). The number of zebrafish analyzed is indicated on the bars. Scale bars: 50 μm (C1–D3). See also Figure S1. |
|
|
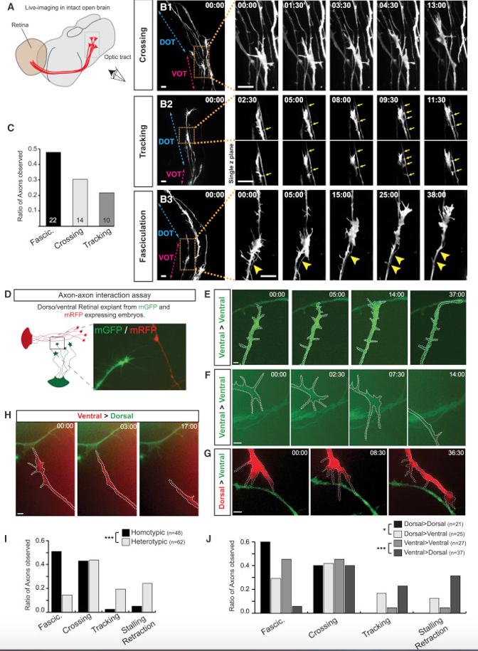
Figure 2. Dorsal and Ventral RGCs Exhibit Homo- and Heterotypic Axon-Axon Contact Recognition (A) Schematic of the retinotectal projection in Xenopus embryo. Time-lapse imaging of the OT was done from the indicated lateral view. (B1–B3) An example of each observed in vivo axon-axon response is showed first as an initial acquired large field, followed by a time-lapse sequence at high magnification. The position of the ventral (VOT) and dorsal (DOT) optic tract is indicated. (B1) RGC growth cone (GC) crossing the encounter axon shaft. (B2) RGC GC tracking along the encounter axon shaft by multiple filopodia contacts (yellow arrows). (B3) RGC GC growing on the encounter axon, leading to the fasciculation of the two axon shafts (yellow arrowheads). (C) Quantification of the axon-axon responses observed in the optic tract. (D) Assay used to monitor axon-axon interactions in vitro. (E and F) Examples of fasciculation (E) and crossing (F) events observed during homotypic interactions. (G and H) Examples of tracking (G) and retraction (H) events observed during heterotypic interactions. (I) Quantification of the global homotypic and heterotypic responses. (J) Quantification of the axon-axon responses relative to the RGC topographic origin. Time stamps are in the format of min:s. ∗p < 0.05, ∗∗∗p < 0.001 (chi-square test for I and J). Numbers of events analyzed are indicated on the graph (n = 21 independent experiments). Scale bars: 10 μm (B) and 5 μm (E–H). |
|
|
Figure 3. RGC Axon-Axon Interactions Require CYFIP2 Function (A) Representative western blots and quantification of CYFIP1 and CYFIP2 levels in Xenopus eye lysates at stages 34 and 41 (n = 3, normalized to α-Tubulin). (B) Representative western blots and quantification of CYFIP2 (n = 6, normalized to α-Tubulin) and CYFIP1 (n = 3, normalized to α-Tubulin) levels in CYFIP2MO- compared to CoMO-injected embryos at stage 34. (C) Examples of stalling growth cones (GCs) during homotypic and heterotypic responses after CYFIP2 depletion. (D) Quantification of the homotypic interaction responses after CYFIP2 knockdown. (E and F) Quantification of the number (E) and duration (F) of filopodia contacts during fasciculation and stalling events in CYFIP2MO (n = 7 GC, n = 27 filopodia) compared to CoMO (n = 6 GC, n = 20 filopodia) conditions for homotypic interactions. (G) Quantification of the heterotypic interaction responses after CYFIP2 knockdown. (H and I) Quantification of the number (H) and duration (I) of filopodia contacts during tracking and stalling events in CYFIP2MO (n = 8 GC, n = 26 filopodia) compared to CoMO (n = 5 GC, n = 29 filopodia) conditions for heterotypic interactions. (D and G) Numbers of events analyzed are indicated on the graph (n = 12 independent experiments). (E–I) Error bars represent SEM. ∗p < 0.05, ∗∗p < 0.01, ∗∗∗p < 0.001, n.s., non-significant (Mann-Whitney test for A, B, E, F, H and I) and (Fisher’s exact test for D and G). Time stamps are in the format of min:s. Scale bars: 5 μm (C). |
|
|
Figure 4. CYFIP2 Regulates Filopodial Dynamics and F-actin in the Growth Cone Peripheral Domain upon Axon-Axon Contact (A) CYFIP2 immunostaining on stage 32 Xenopus retinal growth cone (GC). Arrowheads indicate CYFIP2 in filopodia. (B) Time-lapse imaging of CYFIP2-GFP movements in RGC GC. Arrowheads indicate the accumulation of CYFIP2-GFP. (C) Time-lapse imaging of CYFIP2-GFP movements in an elongating GC filopodia labeled by a membrane marker (blue). Arrowheads indicate CYFIP2-GFP accumulation. (D) Quantification of CYFIP2 signal intensity in GC. (E) Distribution of CYFIP2 signal intensity along RGC axon shaft (last 10 μm) and GC central (C) and peripheral (P) domains. (F) Distribution of CYFIP2-GFP signal intensity along RGC axon shaft (last 10 μm) and GC central (C) and peripheral (P) domains. (G) Scheme illustrating the observed relocalization of CYFIP2 in the GC peripheral domain during axon-contact. (H) Phalloidin immunostaining on isolated or in contact stage 32 Xenopus retinal GCs from CoMO- and CYFIP2MO-injected embryos. (I and J) Quantifications of filopodia length (I) and number (J). (K) Quantification of phalloidin signal intensity in GC. The numbers of GC (D, J, and K) or filopodia (I) analyzed are indicated on the bars. Error bars represent SEM. ∗p < 0.05, ∗∗p < 0.01, ∗∗∗p < 0.001, n.s., non-significant (Mann-Whitney test for D–F and I–K). The GC central domain (c.), peripheral domain (p.), and filopodia (f.) are indicated (A–C). Time stamps are in the format of min:s. Scale bars: 5 μm (A, B left panel, and H); 1 μm (B right panels); 2 μm (H). See also Figure S2. |
|
|
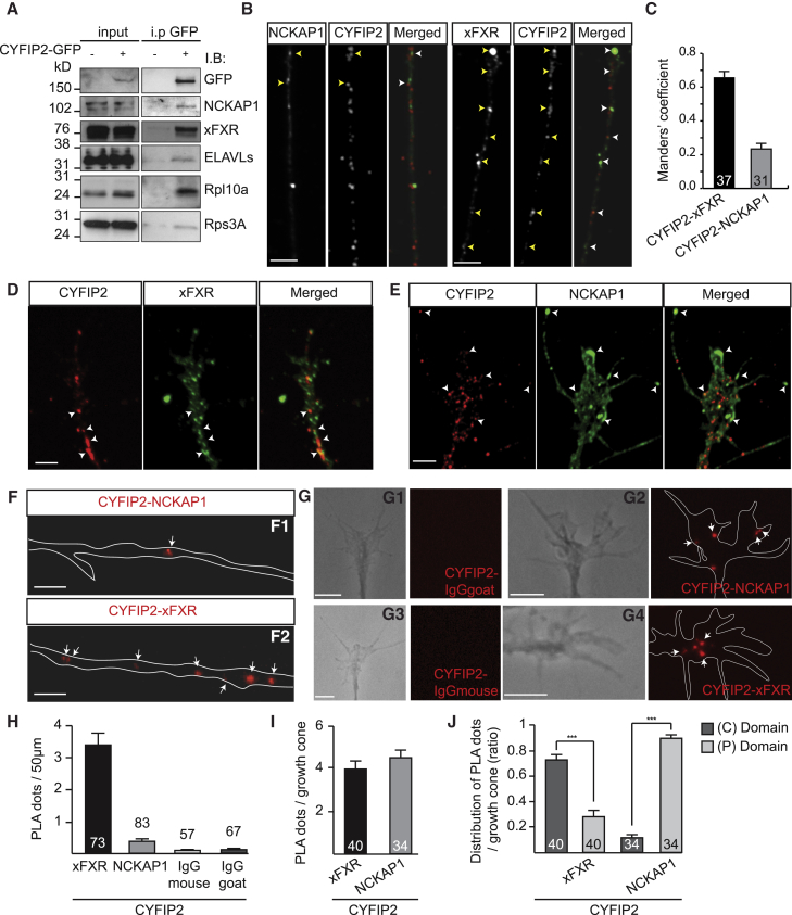
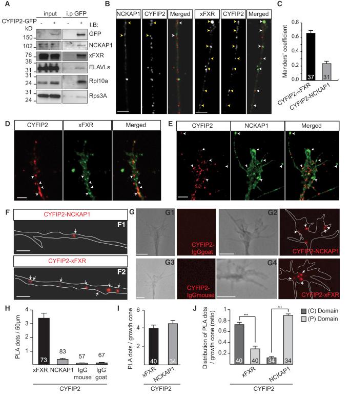
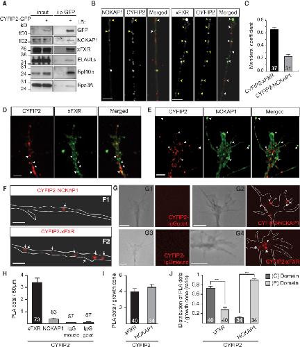
Figure 5. Subcellular Interactions of CYFIP2 with RNPs and WRC in RGC Axons (A) Immunoprecipitation with anti-GFP was performed on stage 32 Xenopus brains expressing CYFIP2-GFP, and immunoblotted with the indicated antibodies. (B) CYFIP2 and NCKAP1 immunostainings on stage 32 Xenopus retinal cultures. (C) Protein colocalization quantified by Manders’ coefficient. (D and E) CYFIP2 with xFXR (D) or NCKAP1 (E) immunostainings on RGC growth cones. (F) Representative examples of the proximity ligation assay (PLA) obtained between CYFIP2 and NCKAP1, or CYFIP2 and xFXR, in the axon shaft. (G) Representative PLA examples obtained between CYFIP2 and NCKAP1 (G2) or control IgGgoat (G1), and between CYFIP2 and xFXR (G4) or control IgGmouse (G3) in the GC. (H) Quantification of the PLA signals in the axon shaft. (I) Quantification of the PLA signals in the GC. (J) Ratios of the PLA signals in the central (C) and peripheral (P) domain of the GC (Mann-Whitney test, ∗∗∗p < 0.001). Error bars represent SEM. Number of axons analyzed is indicated on the graph. Scale bars: 5 μm. |
|
|
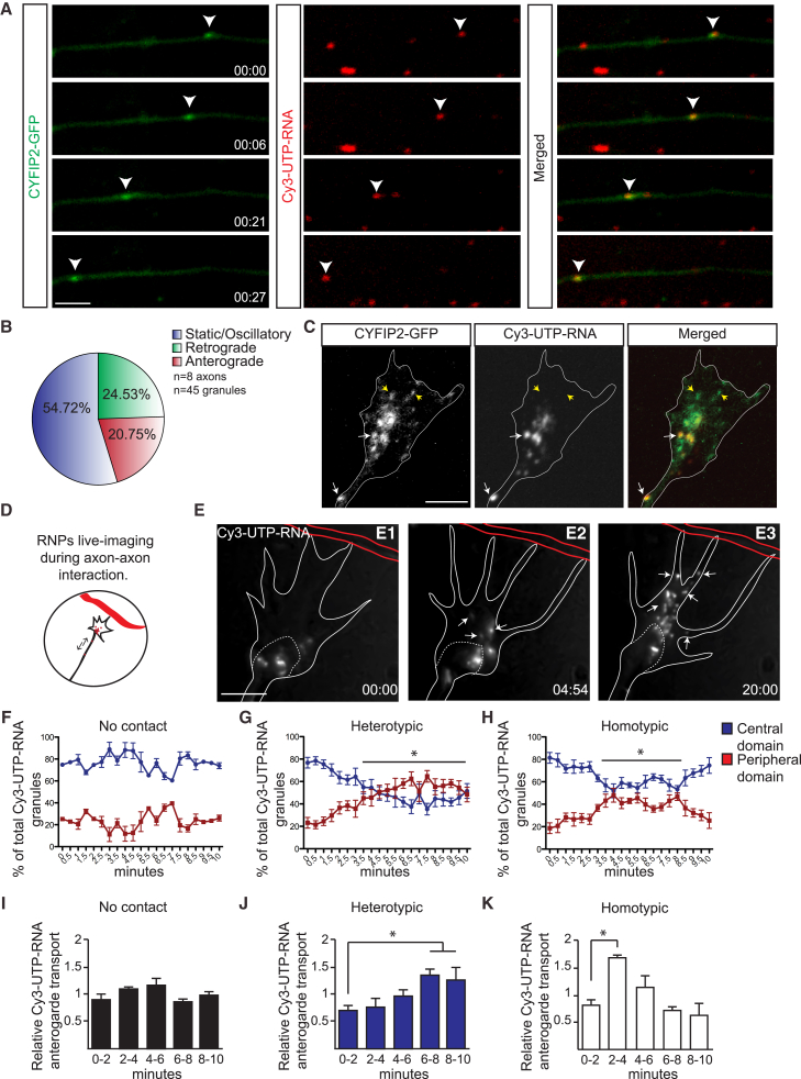
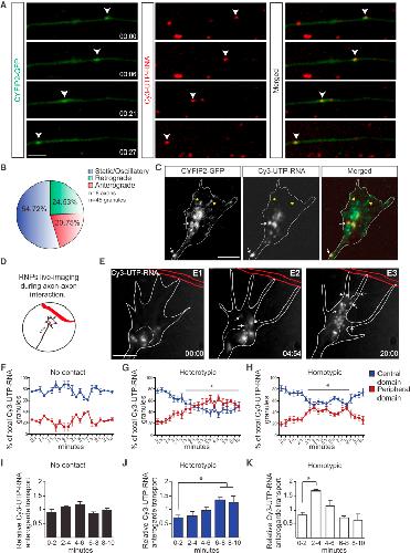
Figure 6. CYFIP2-RNP Recruitment in Growth Cones on Axon-Axon Contact (A) Time-lapse sequence showing the transport of CYFIP2-GFP in Cy3-UTP-RNA-granules in RGC axon shaft, highlighted by arrowheads. (B) Quantification of the CYFIP2-GFP containing RNPs motions in the RGC axon shaft. (C) Example of CYFIP2-GFP and Cy3-UTP-RNA granules signals in a RGC growth cone (GC). (D) Assay used to follow Cy3-UTP-RNA granules movements during axon-axon interactions. (E) Example of a time-lapse sequence showing the recruitment of Cy3-UTP-RNA granules in the peripheral domain of the GC in response to a heterotypic contact. (F–H) Quantifications of the relative Cy3-UTP-RNA granules distribution for each time point in isolated GCs (F) (n = 3 experiments), after heterotypic interactions (G) (n = 5 experiments) or homotypic interactions (H) (n = 5 experiments). T = 0 correspond to the cell-contact point. (I–K) Quantification of Cy3-UTP-RNA granules anterograde transport over time in isolated (I) (n = 3 experiments), after heterotypic interactions (J) (n = 4 experiments) or homotypic interactions (K) (n = 4 experiments), normalized to the average anterograde transport for each axon. Error bars represent SEM. ∗p < 0.05 (Mann-Whitney test for F–K). Time stamps are in the format of min:s. Scale bars: 3 μm (A) and 5 μm (C and E). |
|
|
Figure 7. CYFIP2 Regulation of the WRC Mediates Axon Sorting in the Tract (A) Schematic illustrating CYFIP2’s regulatory domains and mutations. (B) Representative examples of CYFIP2WT-GFP (n = 9 GC), CYFIP2ΔCTD-GFP (n = 11 GC), and CYFIP2mutE-GFP (n = 13 GC) expression in Xenopus retinal cultures (n = 4 experiments). Arrows indicate CYFIP2-GFP accumulation in the growth cone peripheral domain and filopodia. (C1–C5) Lateral-view of whole-mount 5 dpf zebrafish embryos injected with DiI and DiO in the dorsal and ventral retina, respectively. Co-injection of CYFIP2MO + CYFIP2WT (C3) or CYFIP2mutE (C4), but not CYFIP2ΔCTD (C5), mRNAs rescue the pre-sorting defect observed in CYFIP2MO-injected embryos (C2) compared to CoMO-injected embryos (C1). (D) Quantification of the Missorting Index (Mann-Whitney test, ∗∗∗p < 0.001, n.s., non-significant). Error bars represent SEM. The number of zebrafish analyzed is indicated on the bars. Scale bars: 5 μm (B) or 50 μm (C). See also Figures S3 and S4. |
|
|
Figure 1. Differential Function of CYFIP1 and CYFIP2 during RGC Axonal Development(A) Sequence analysis of the whole zebrafish embryo injected with cas9 mRNA + cyfip1 or cyfip2 gRNAs. The target site is indicated on the sequence (green), followed by 4 examples of corresponding mutated regions.(B) DiI (red) and DiO (green) fluorescent dyes were injected in the zebrafish embryo retina at 5 dpf. The dashed line denotes the confocal imaging area of the optic tract (OT).(C1âD3â²â²â²) Dorsal (D) (C1â²âC3â², D1â²âD3â²) and Ventral (V) (C1â²â²âC3â²â², D1â²â²âD3â²â²) RGC projections were analyzed in control embryos (cas9 mRNA + gRNA control) (C1, D1), cyfip1 CRISPR-injected embryos (cas9 mRNA + gRNA cyfip1) (C2, D2), and cyfip2 CRISPR-injected embryos (cas9 mRNA + gRNA cyfip2) (C3, D3) at 48 hpf (C) and 5 dpf (D). Arrows in (D3â²) show missorted dorsal axons in the OT. Yellow lines in (D1)â(D3) indicate the reference line used for quantification of the missorting index (MI). Examples of DiI (dorsal) and DiO signals plotted along the reference line corresponding to sorted (D1â²â²â², D2â²â²â²) or misprojected (D3â²â²â²) RGC axons (int., intensity; A.U, Arbitrary Units).(E) Quantifications of D and V axonal projection area in the OT at 48 hpf.(F) The missorting index (MI) was quantified as the ratio of the intensity signal of the missorted D (Dm) axons to all the D axons (Dm+Ds). For gRNA cyfip1-injected embryos, only the embryos showing an axon growth phenotype were quantified (n = 18 embryos).Error bars represent SEM. ââp < 0.01, âââp < 0.001, n.s., non significant (Mann-Whitney test for E and F). The number of zebrafish analyzed is indicated on the bars. Scale bars: 50 μm (C1âD3). See also Figure S1. |
|
|
Figure 2. Dorsal and Ventral RGCs Exhibit Homo- and Heterotypic Axon-Axon Contact Recognition(A) Schematic of the retinotectal projection in Xenopus embryo. Time-lapse imaging of the OT was done from the indicated lateral view.(B1âB3) An example of each observed in vivo axon-axon response is showed first as an initial acquired large field, followed by a time-lapse sequence at high magnification. The position of the ventral (VOT) and dorsal (DOT) optic tract is indicated. (B1) RGC growth cone (GC) crossing the encounter axon shaft. (B2) RGC GC tracking along the encounter axon shaft by multiple filopodia contacts (yellow arrows). (B3) RGC GC growing on the encounter axon, leading to the fasciculation of the two axon shafts (yellow arrowheads).(C) Quantification of the axon-axon responses observed in the optic tract.(D) Assay used to monitor axon-axon interactions in vitro.(E and F) Examples of fasciculation (E) and crossing (F) events observed during homotypic interactions.(G and H) Examples of tracking (G) and retraction (H) events observed during heterotypic interactions.(I) Quantification of the global homotypic and heterotypic responses.(J) Quantification of the axon-axon responses relative to the RGC topographic origin. Time stamps are in the format of min:s. âp < 0.05, âââp < 0.001 (chi-square test for I and J). Numbers of events analyzed are indicated on the graph (n = 21 independent experiments).Scale bars: 10 μm (B) and 5 μm (EâH). |
|
|
Figure 3. RGC Axon-Axon Interactions Require CYFIP2 Function(A) Representative western blots and quantification of CYFIP1 and CYFIP2 levels in Xenopus eye lysates at stages 34 and 41 (n = 3, normalized to α-Tubulin).(B) Representative western blots and quantification of CYFIP2 (n = 6, normalized to α-Tubulin) and CYFIP1 (n = 3, normalized to α-Tubulin) levels in CYFIP2MO- compared to CoMO-injected embryos at stage 34.(C) Examples of stalling growth cones (GCs) during homotypic and heterotypic responses after CYFIP2 depletion.(D) Quantification of the homotypic interaction responses after CYFIP2 knockdown.(E and F) Quantification of the number (E) and duration (F) of filopodia contacts during fasciculation and stalling events in CYFIP2MO (n = 7 GC, n = 27 filopodia) compared to CoMO (n = 6 GC, n = 20 filopodia) conditions for homotypic interactions.(G) Quantification of the heterotypic interaction responses after CYFIP2 knockdown.(H and I) Quantification of the number (H) and duration (I) of filopodia contacts during tracking and stalling events in CYFIP2MO (n = 8 GC, n = 26 filopodia) compared to CoMO (n = 5 GC, n = 29 filopodia) conditions for heterotypic interactions.(D and G) Numbers of events analyzed are indicated on the graph (n = 12 independent experiments).(EâI) Error bars represent SEM. âp < 0.05, ââp < 0.01, âââp < 0.001, n.s., non-significant (Mann-Whitney test for A, B, E, F, H and I) and (Fisherâs exact test for D and G). Time stamps are in the format of min:s. Scale bars: 5 μm (C). |
|
|
Figure 4. CYFIP2 Regulates Filopodial Dynamics and F-actin in the Growth Cone Peripheral Domain upon Axon-Axon Contact(A) CYFIP2 immunostaining on stage 32 Xenopus retinal growth cone (GC). Arrowheads indicate CYFIP2 in filopodia.(B) Time-lapse imaging of CYFIP2-GFP movements in RGC GC. Arrowheads indicate the accumulation of CYFIP2-GFP.(C) Time-lapse imaging of CYFIP2-GFP movements in an elongating GC filopodia labeled by a membrane marker (blue). Arrowheads indicate CYFIP2-GFP accumulation.(D) Quantification of CYFIP2 signal intensity in GC.(E) Distribution of CYFIP2 signal intensity along RGC axon shaft (last 10 μm) and GC central (C) and peripheral (P) domains.(F) Distribution of CYFIP2-GFP signal intensity along RGC axon shaft (last 10 μm) and GC central (C) and peripheral (P) domains.(G) Scheme illustrating the observed relocalization of CYFIP2 in the GC peripheral domain during axon-contact.(H) Phalloidin immunostaining on isolated or in contact stage 32 Xenopus retinal GCs from CoMO- and CYFIP2MO-injected embryos.(I and J) Quantifications of filopodia length (I) and number (J).(K) Quantification of phalloidin signal intensity in GC.The numbers of GC (D, J, and K) or filopodia (I) analyzed are indicated on the bars. Error bars represent SEM. âp < 0.05, ââp < 0.01, âââp < 0.001, n.s., non-significant (Mann-Whitney test for DâF and IâK). The GC central domain (c.), peripheral domain (p.), and filopodia (f.) are indicated (AâC). Time stamps are in the format of min:s. Scale bars: 5 μm (A, B left panel, and H); 1 μm (B right panels); 2 μm (H). See also Figure S2. |
|
|
Figure 5. Subcellular Interactions of CYFIP2 with RNPs and WRC in RGC Axons(A) Immunoprecipitation with anti-GFP was performed on stage 32 Xenopus brains expressing CYFIP2-GFP, and immunoblotted with the indicated antibodies.(B) CYFIP2 and NCKAP1 immunostainings on stage 32 Xenopus retinal cultures.(C) Protein colocalization quantified by Mandersâ coefficient.(D and E) CYFIP2 with xFXR (D) or NCKAP1 (E) immunostainings on RGC growth cones.(F) Representative examples of the proximity ligation assay (PLA) obtained between CYFIP2 and NCKAP1, or CYFIP2 and xFXR, in the axon shaft.(G) Representative PLA examples obtained between CYFIP2 and NCKAP1 (G2) or control IgGgoat (G1), and between CYFIP2 and xFXR (G4) or control IgGmouse (G3) in the GC.(H) Quantification of the PLA signals in the axon shaft.(I) Quantification of the PLA signals in the GC.(J) Ratios of the PLA signals in the central (C) and peripheral (P) domain of the GC (Mann-Whitney test, âââp < 0.001).Error bars represent SEM. Number of axons analyzed is indicated on the graph. Scale bars: 5 μm. |
|
|
Figure 6. CYFIP2-RNP Recruitment in Growth Cones on Axon-Axon Contact(A) Time-lapse sequence showing the transport of CYFIP2-GFP in Cy3-UTP-RNA-granules in RGC axon shaft, highlighted by arrowheads.(B) Quantification of the CYFIP2-GFP containing RNPs motions in the RGC axon shaft.(C) Example of CYFIP2-GFP and Cy3-UTP-RNA granules signals in a RGC growth cone (GC).(D) Assay used to follow Cy3-UTP-RNA granules movements during axon-axon interactions.(E) Example of a time-lapse sequence showing the recruitment of Cy3-UTP-RNA granules in the peripheral domain of the GC in response to a heterotypic contact.(FâH) Quantifications of the relative Cy3-UTP-RNA granules distribution for each time point in isolated GCs (F) (n = 3 experiments), after heterotypic interactions (G) (n = 5 experiments) or homotypic interactions (H) (n = 5 experiments). T = 0 correspond to the cell-contact point.(IâK) Quantification of Cy3-UTP-RNA granules anterograde transport over time in isolated (I) (n = 3 experiments), after heterotypic interactions (J) (n = 4 experiments) or homotypic interactions (K) (n = 4 experiments), normalized to the average anterograde transport for each axon.Error bars represent SEM. âp < 0.05 (Mann-Whitney test for FâK). Time stamps are in the format of min:s. Scale bars: 3 μm (A) and 5 μm (C and E). |
|
|
Figure 7. CYFIP2 Regulation of the WRC Mediates Axon Sorting in the Tract(A) Schematic illustrating CYFIP2âs regulatory domains and mutations.(B) Representative examples of CYFIP2WT-GFP (n = 9 GC), CYFIP2ÎCTD-GFP (n = 11 GC), and CYFIP2mutE-GFP (n = 13 GC) expression in Xenopus retinal cultures (n = 4 experiments). Arrows indicate CYFIP2-GFP accumulation in the growth cone peripheral domain and filopodia.(C1âC5) Lateral-view of whole-mount 5 dpf zebrafish embryos injected with DiI and DiO in the dorsal and ventral retina, respectively. Co-injection of CYFIP2MO + CYFIP2WT (C3) or CYFIP2mutE (C4), but not CYFIP2ÎCTD (C5), mRNAs rescue the pre-sorting defect observed in CYFIP2MO-injected embryos (C2) compared to CoMO-injected embryos (C1).(D) Quantification of the Missorting Index (Mann-Whitney test, âââp < 0.001, n.s., non-significant).Error bars represent SEM. The number of zebrafish analyzed is indicated on the bars. Scale bars: 5 μm (B) or 50 μm (C). See also Figures S3 and S4. |
References [+] :
Abekhoukh,
CYFIP family proteins between autism and intellectual disability: links with Fragile X syndrome.
2014, Pubmed
Abekhoukh, CYFIP family proteins between autism and intellectual disability: links with Fragile X syndrome. 2014, Pubmed
Antar, Local functions for FMRP in axon growth cone motility and activity-dependent regulation of filopodia and spine synapses. 2006, Pubmed
Baier, Genetic dissection of the retinotectal projection. 1996, Pubmed
Bonhoeffer, Recognition of cell types by axonal growth cones in vitro. 1980, Pubmed
Boulanger, Patch-based nonlocal functional for denoising fluorescence microscopy image sequences. 2010, Pubmed
Bozdagi, Haploinsufficiency of Cyfip1 produces fragile X-like phenotypes in mice. 2012, Pubmed
Chen, The WAVE regulatory complex links diverse receptors to the actin cytoskeleton. 2014, Pubmed
Chen, Structure and control of the actin regulatory WAVE complex. 2010, Pubmed
Chien, Navigational errors made by growth cones without filopodia in the embryonic Xenopus brain. 1993, Pubmed , Xenbase
Das, In vivo time-lapse imaging of cell divisions during neurogenesis in the developing zebrafish retina. 2003, Pubmed
Dent, The growth cone cytoskeleton in axon outgrowth and guidance. 2011, Pubmed
De Rubeis, CYFIP1 coordinates mRNA translation and cytoskeleton remodeling to ensure proper dendritic spine formation. 2013, Pubmed
Ding, Haploinsufficiency of target of rapamycin attenuates cardiomyopathies in adult zebrafish. 2011, Pubmed
Dwivedy, Ena/VASP function in retinal axons is required for terminal arborization but not pathway navigation. 2007, Pubmed , Xenbase
Elvira, Characterization of an RNA granule from developing brain. 2006, Pubmed
Falk, Electroporation of cDNA/Morpholinos to targeted areas of embryonic CNS in Xenopus. 2007, Pubmed , Xenbase
Fawcett, Fibre order in the normal Xenopus optic tract, near the chiasma. 1984, Pubmed , Xenbase
Feldheim, Visual map development: bidirectional signaling, bifunctional guidance molecules, and competition. 2010, Pubmed
Fredriksson, Protein detection using proximity-dependent DNA ligation assays. 2002, Pubmed
Goh, mDia1 and WAVE2 proteins interact directly with IRSp53 in filopodia and are involved in filopodium formation. 2012, Pubmed
Gomez, Actin dynamics in growth cone motility and navigation. 2014, Pubmed
Guo, Fragile X Proteins FMRP and FXR2P Control Synaptic GluA1 Expression and Neuronal Maturation via Distinct Mechanisms. 2015, Pubmed
Guo, RNA-binding protein FXR2 regulates adult hippocampal neurogenesis by reducing Noggin expression. 2011, Pubmed
Han, Fragile X-like behaviors and abnormal cortical dendritic spines in cytoplasmic FMR1-interacting protein 2-mutant mice. 2015, Pubmed
Hörnberg, Hermes Regulates Axon Sorting in the Optic Tract by Post-Trancriptional Regulation of Neuropilin 1. 2016, Pubmed , Xenbase
Hsiao, Cyfip1 Regulates Presynaptic Activity during Development. 2016, Pubmed
Huot, The RNA-binding protein fragile X-related 1 regulates somite formation in Xenopus laevis. 2005, Pubmed , Xenbase
Imai, Pre-target axon sorting establishes the neural map topography. 2009, Pubmed
Karlstrom, Zebrafish mutations affecting retinotectal axon pathfinding. 1996, Pubmed
Korobova, Arp2/3 complex is important for filopodia formation, growth cone motility, and neuritogenesis in neuronal cells. 2008, Pubmed , Xenbase
Kumar, C57BL/6N mutation in cytoplasmic FMRP interacting protein 2 regulates cocaine response. 2013, Pubmed
Leung, Asymmetrical beta-actin mRNA translation in growth cones mediates attractive turning to netrin-1. 2006, Pubmed , Xenbase
Lokmane, Sensory map transfer to the neocortex relies on pretarget ordering of thalamic axons. 2013, Pubmed
Mattila, Filopodia: molecular architecture and cellular functions. 2008, Pubmed
McConnell, A requirement for filopodia extension toward Slit during Robo-mediated axon repulsion. 2016, Pubmed
McLaughlin, Regulation of axial patterning of the retina and its topographic mapping in the brain. 2003, Pubmed
Menon, Interactions of the G quartet forming semaphorin 3F RNA with the RGG box domain of the fragile X protein family. 2007, Pubmed
Napoli, The fragile X syndrome protein represses activity-dependent translation through CYFIP1, a new 4E-BP. 2008, Pubmed
Njoo, The Cannabinoid Receptor CB1 Interacts with the WAVE1 Complex and Plays a Role in Actin Dynamics and Structural Plasticity in Neurons. 2015, Pubmed
Nozumi, Differential localization of WAVE isoforms in filopodia and lamellipodia of the neuronal growth cone. 2003, Pubmed
Pathania, The autism and schizophrenia associated gene CYFIP1 is critical for the maintenance of dendritic complexity and the stabilization of mature spines. 2014, Pubmed
Piper, Differential requirement of F-actin and microtubule cytoskeleton in cue-induced local protein synthesis in axonal growth cones. 2015, Pubmed , Xenbase
Pittman, nev (cyfip2) is required for retinal lamination and axon guidance in the zebrafish retinotectal system. 2010, Pubmed
Plas, Bone morphogenetic proteins, eye patterning, and retinocollicular map formation in the mouse. 2008, Pubmed , Xenbase
Plas, Pretarget sorting of retinocollicular axons in the mouse. 2005, Pubmed
Poggi, Influences on neural lineage and mode of division in the zebrafish retina in vivo. 2005, Pubmed
Poulain, Proteoglycan-mediated axon degeneration corrects pretarget topographic sorting errors. 2013, Pubmed
Raper, Temporal retinal growth cones collapse on contact with nasal retinal axons. 1990, Pubmed
San Miguel-Ruiz, The role of Arp2/3 in growth cone actin dynamics and guidance is substrate dependent. 2014, Pubmed
Sasaki, Arp2/3 complex-independent actin regulatory function of WAVE. 2000, Pubmed
Satoda, Differential expression of two cell surface proteins, neuropilin and plexin, in Xenopus olfactory axon subclasses. 1995, Pubmed , Xenbase
Schenck, A highly conserved protein family interacting with the fragile X mental retardation protein (FMRP) and displaying selective interactions with FMRP-related proteins FXR1P and FXR2P. 2001, Pubmed
Schenck, CYFIP/Sra-1 controls neuronal connectivity in Drosophila and links the Rac1 GTPase pathway to the fragile X protein. 2003, Pubmed
Schenck, WAVE/SCAR, a multifunctional complex coordinating different aspects of neuronal connectivity. 2004, Pubmed
Scholes, Nerve fibre topography in the retinal projection to the tectum. 1979, Pubmed
Shah, Rapid reverse genetic screening using CRISPR in zebrafish. 2015, Pubmed
Shigeoka, Cell biology in neuroscience: RNA-based mechanisms underlying axon guidance. 2013, Pubmed
Shigeoka, Dynamic Axonal Translation in Developing and Mature Visual Circuits. 2016, Pubmed
SPERRY, CHEMOAFFINITY IN THE ORDERLY GROWTH OF NERVE FIBER PATTERNS AND CONNECTIONS. 1963, Pubmed
Spillane, Nerve growth factor-induced formation of axonal filopodia and collateral branches involves the intra-axonal synthesis of regulators of the actin-nucleating Arp2/3 complex. 2012, Pubmed
Steffen, Sra-1 and Nap1 link Rac to actin assembly driving lamellipodia formation. 2004, Pubmed
Stuermer, Retinotopic organization of the developing retinotectal projection in the zebrafish embryo. 1988, Pubmed
Suetterlin, Target-independent ephrina/EphA-mediated axon-axon repulsion as a novel element in retinocollicular mapping. 2014, Pubmed
Takenawa, The WASP-WAVE protein network: connecting the membrane to the cytoskeleton. 2007, Pubmed
Trowe, Mutations disrupting the ordering and topographic mapping of axons in the retinotectal projection of the zebrafish, Danio rerio. 1996, Pubmed
Vidaki, A Requirement for Mena, an Actin Regulator, in Local mRNA Translation in Developing Neurons. 2017, Pubmed
Wang, What axons tell each other: axon-axon signaling in nerve and circuit assembly. 2013, Pubmed
Wang, Anatomical coupling of sensory and motor nerve trajectory via axon tracking. 2011, Pubmed
Welshhans, Netrin-1-induced local β-actin synthesis and growth cone guidance requires zipcode binding protein 1. 2011, Pubmed
Willis, Extracellular stimuli specifically regulate localized levels of individual neuronal mRNAs. 2007, Pubmed
Wong, RNA Docking and Local Translation Regulate Site-Specific Axon Remodeling In Vivo. 2017, Pubmed , Xenbase
Yoon, Local translation of extranuclear lamin B promotes axon maintenance. 2012, Pubmed , Xenbase
Zhou, Axon position within the corpus callosum determines contralateral cortical projection. 2013, Pubmed
Zivraj, Subcellular profiling reveals distinct and developmentally regulated repertoire of growth cone mRNAs. 2010, Pubmed , Xenbase
Zolessi, Polarization and orientation of retinal ganglion cells in vivo. 2006, Pubmed
